33/2011. (III. 9.) KIM utasítás
a Szabolcs-Szatmár-Bereg Megyei Kormányhivatal Szervezeti és Működési Szabályzatáról
A fővárosi és megyei kormányhivatalokról, valamint a fővárosi és megyei kormányhivatalok kialakításával és a területi integrációval összefüggő törvénymódosításokról szóló 2010. évi CXXVI. törvény 4. § (2) bekezdésében meghatározott hatáskörömben eljárva, figyelemmel a jogalkotásról szóló 2010. évi CXXX. törvény 23. § (2) bekezdésére - a Kormány által rendeletben kijelölt, szakigazgatási szerveket irányító miniszter véleményének kikérésével - a következő utasítást adom ki:
1. § A Szabolcs-Szatmár-Bereg Megyei Kormányhivatal Szervezeti és Működési Szabályzatát (a továbbiakban: Szabályzat) a Mellékletben foglaltak szerint határozom meg.
2. § A Szabályzatot, valamint a Szabolcs-Szatmár-Bereg Megyei Kormányhivatal belső szabályzatait szükség szerint, de legalább évente felül kell vizsgálni.
3. § (1) Ez az utasítás - a (2) bekezdésben meghatározott kivétellel - a közzétételét követő napon lép hatályba.
(2) A Melléklet 2. függelékének 1.4.1. a)-c); fa); g) és 1.4.2. a)-d) pontjai 2011. szeptember 1-jén lépnek hatályba.
4. § Hatályát veszti a Szabolcs-Szatmár-Bereg Megyei Közigazgatási Hivatal Szervezeti és Működési Szabályzatának kiadásáról szóló 35/2010. (X. 1.) KIM utasítás.
Dr. Navracsics Tibor s. k.,
közigazgatási és igazságügyi miniszter
Melléklet a 33/2011. (III. 9.) KIM utasításhoz
"A Szabolcs-Szatmár-Bereg Megyei Kormányhivatal Szervezeti és Működési Szabályzata
I. Fejezet
ÁLTALÁNOS RENDELKEZÉSEK
1. Szabolcs-Szatmár-Bereg Megyei Kormányhivatal jogállása és alapadatai
1. § (1) A Szabolcs-Szatmár-Bereg Megyei Kormányhivatal (a továbbiakban: Kormányhivatal) a fővárosi és megyei kormányhivatalokról, valamint a fővárosi és megyei kormányhivatalok kialakításával és a területi integrációval összefüggő törvénymódosításokról szóló 2010. évi CXXVI. törvény (a továbbiakban: Khtv.) 2. § (1) bekezdése alapján a Kormány általános hatáskörű területi államigazgatási szerve.
(2) A Kormányhivatal alapadatai a következők:
a) megnevezése: Szabolcs-Szatmár-Bereg Megyei Kormányhivatal;
b) rövidítése: SZSZBMKH;
c) angol megnevezése: Government Office of Szabolcs-Szatmár-Bereg County;
d) német megnevezése: Das Regierungsamt im Komitat Szabolcs-Szatmár-Bereg;
e) francia megnevezése: Office Gouvernemental du Département Szabolcs-Szatmár-Bereg;
f) székhelye: 4400 Nyíregyháza, Hősök tere 5;
g) postafiók címe: Pf.: 199;
h) vezetője: kormánymegbízott;
i) alapítója: Magyar Köztársaság Kormánya;
j) alapítás dátuma: 2011. január 1;
k) alapító okirat kelte és száma: 2010. december 23. XXII-3/KIM552/1. (2010);
l) jogállása: költségvetési törvény által meghatározott, a Közigazgatási és Igazságügyi Minisztérium költségvetésében szereplő költségvetési szerv;
m) gazdálkodási jogköre: önállóan működő és gazdálkodó költségvetési szerv;
n) számlavezetője: Magyar Államkincstár;
o) előirányzat-felhasználási keretszámla száma:10044001-00299695;
p) adóigazgatási azonosító száma: 15789374-2-15;
q) statisztikai számjele: 15789374-8411-312-15;
r) PIR törzsszáma: 789378;
s) államháztartási szakágazati besorolása:
841104 Területi általános igazgatási szervek tevékenysége;
t) alaptevékenységének államháztartási szakfeladatrendi besorolása:
639990 Máshová nem sorolható egyéb információs szolgáltatás
682002 Nem lakóingatlan bérbeadása, üzemeltetése
691001 Jogi segítségnyújtás
712106 Élelmiszer-előállítással kapcsolatos állat-egészségügyi ellenőrző vizsgálatok
712109 Egyéb, hatósági eljárás érdekében végzett műszaki vizsgálat, elemzés
721933 Agrártudományi kísérleti fejlesztés
7420730 Földmérés, térképészet
7420741 Térképészet
749050 M.n.s. egyéb szakmai, tudományos, műszaki tevékenység
750000 Állat-egészségügyi ellátás
841104 Területi általános igazgatási szervek tevékenysége
841114 Országgyűlési képviselőválasztásokhoz kapcsolódó tevékenységek
841115 Önkormányzati képviselőválasztásokhoz kapcsolódó tevékenységek
841116 Országos, települési és területi kisebbségi önkormányzati választásokhoz kapcsolódó tevékenységek
841117 Európai parlamenti képviselőválasztáshoz kapcsolódó tevékenységek
841118 Országos és helyi népszavazáshoz kapcsolódó tevékenységek
841122 Központi általános végrehajtó igazgatási tevékenység
841124 Területi általános végrehajtó igazgatási tevékenység
841163 Pályázat- és támogatáskezelés, ellenőrzés
841221 Egészségügy területi igazgatása és szabályozása
841222 Oktatás területi igazgatása és szabályozása
841223 Kultúra területi igazgatása és szabályozása
841228 Szociális szolgáltatások területi igazgatása és szabályozása
841229 Társadalmi tevékenységekkel, esélyegyenlőséggel, érdekképviselettel, kisebbségekkel, egyházakkal összefüggő feladatok területi igazgatása és szabályozása
841318 Gazdasági, kereskedelmi, munkaügyi igazgatás
841322 Mezőgazdaság területi igazgatása és szabályozása
841323 Földügy területi igazgatása és szabályozása
841325 Építésügy, területpolitika területi igazgatása és szabályozása
841332 Foglalkoztatás-, munkaügy területi igazgatása és szabályozása
841334 Munkavédelmi, munkaügyi ellenőrzés területi igazgatása és szabályozása
841335 Foglalkoztatást elősegítő támogatások
841336 Megváltozott munkaképességű személyek foglalkoztatását elősegítő támogatások
841339 Munkanélküli ellátások finanszírozása
842350 Pártfogó felügyelői tevékenység
842370 Áldozatsegítés és kárenyhítés
843012 Nyugdíjbiztosítási szolgáltatások területi igazgatása
843032 Egészségbiztosítási szolgáltatások területi igazgatása
843041 Egészségbiztosítási pénzbeli betegségi ellátások finanszírozása
843042 Egészségbiztosítási pénzbeli anyasági ellátások finanszírozása
843043 Egészségbiztosítási egyéb pénzbeli ellátások finanszírozása
843047 Egyéb természetbeni ellátások nyújtásának finanszírozása
843048 Egyéb egészségbiztosítási ellátáshoz kapcsolódó kiadások finanszírozása
841904 Egészségbiztosítási alap bevételei (elszámolásai)
855935 Szakmai továbbképzések
855936 Kötelező felkészítő képzések
855937 M.n.s. egyéb felnőttoktatás
869031 Egészségügyi laboratóriumi szolgáltatások
869043 Fertőző megbetegedések megelőzése, járványügyi ellátás
869044 Nem fertőző megbetegedések megelőzése
869051 Környezet-egészségügyi feladatok
869052 Település-egészségügyi feladatok
869053 Sugár-egészségügyi feladatok
869060 Élelmezés- és táplálkozás-egészségügyi felügyelet, ellenőrzés, tanácsadás
869011 Hatósági eljárás érdekében vagy más jogszabályban előírt okból kötelezően végzett egészségügyi szakértői tevékenység
889943 Munkáltatók által nyújtott lakástámogatások.
(3) A Kormányhivatal állami alapfeladatként ellátott alaptevékenységeinek körét alapító okirata, jogállását, feladat- és hatáskörét a Khtv., valamint a fővárosi és megyei kormányhivatalokról szóló 288/2010. (XII. 21.) Korm. rendelet (a továbbiakban: R.) és egyéb jogszabályok határozzák meg. A Kormányhivatal vállalkozási tevékenységet végezhet.
(4) A funkcionális alapfeladatok ellátásának forrása: a Magyar Köztársaság költségvetése X. fejezet.
2. Szabolcs-Szatmár-Bereg Megyei Kormányhivatal szervezete
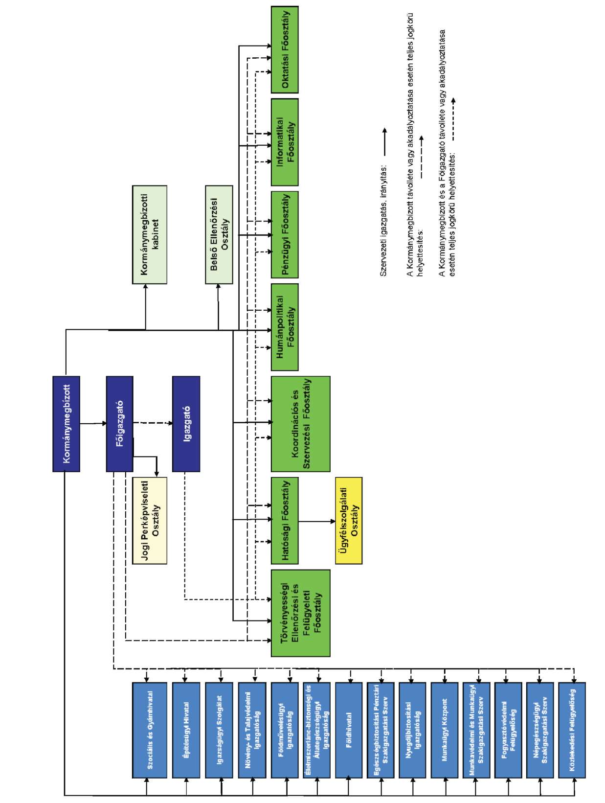
2. § (1) A Kormányhivatal a kormánymegbízott által közvetlenül vezetett szervezeti egységekből (a továbbiakban együtt: törzshivatal), valamint ágazati szakigazgatási szervekből áll.
(2) A törzshivatal szervezeti egységei: a főosztályok, valamint az osztály jogállású Kormánymegbízotti Kabinet, a Jogi Perképviseleti Osztály és a Belső Ellenőrzési Osztály. A főosztályok osztályokra tagozódhatnak.
(3) A Kormányhivatalban a következő szakigazgatási szervek működnek
a) Szociális és Gyámhivatal;
b) Építésügyi Hivatal;
c) Igazságügyi Szolgálat;
d) Növény- és Talajvédelmi Igazgatóság;
e) Földművelésügyi Igazgatóság;
f) Élelmiszerlánc-biztonsági és Állategészségügyi Igazgatóság;
g) Földhivatal;
h) Egészségbiztosítási Pénztári Szakigazgatási Szerv;
i) Nyugdíjbiztosítási Igazgatóság; j) Munkaügyi Központ;
k) Munkavédelmi és Munkaügyi Szakigazgatási Szerv;
l) Fogyasztóvédelmi Felügyelőség;
m) Népegészségügyi Szakigazgatási Szerv;
n) Közlekedési Felügyelőség.
(4) A szakigazgatási szervek szervezeti egységei az osztályok. Szervezeti egységnek minősülnek továbbá:
a) Az Élelmiszerlánc-biztonsági és Állategészségügyi Igazgatóság tekintetében az osztályok és a kerületi állat-egészségügyi és élelmiszer-ellenőrző hivatalok (a továbbiakban: kerületi hivatalok);
b) A Földhivatal tekintetében a megyei, illetve a körzeti földhivatali osztályok és a kirendeltségek;
c) A Nyugdíjbiztosítási Igazgatóság tekintetében a főosztályok, amelyek osztályokra tagozódhatnak;
d) A Munkaügyi Központ tekintetében az osztályok és a kirendeltségek;
e) A Népegészségügyi Szakigazgatási Szerv tekintetében az osztályok, és a kistérségi népegészségügyi intézetek;
f) A Közlekedési Felügyelőség tekintetében a Közúti Jármű Főosztály, amely osztályokra tagozódhat, valamint az Útügyi Osztály és a Járművezető Vizsgáztatási és Utánképzési Osztály.
(5) A szakigazgatási szervek az e Szabályzatban meghatározottak mellett ügyrendben további osztályokat működtethetnek a szakmai irányító szerv vezetőjével történő egyeztetést és a kormánymegbízott jóváhagyását követően.
(6) A szakigazgatási szervek körzeti és helyi szintű szervezeti egységeinek szervezeti struktúráját, a kiadmányozás rendjét és a helyettesítés szabályait a szakigazgatási szervek ügyrendjei tartalmazzák.
3. § (1) A Kormányhivatal szervezeti felépítését az 1. függelék tartalmazza.
(2) A Kormányhivatal szervezeti egységeinek feladatait - a törzshivatal főosztályai és a szakigazgatási szervek szervezeti egységei szerinti bontásban - a 2. függelék tartalmazza.
(3) A Kormányhivatal létszámkeretét - a törzshivatali főosztályok és a szakigazgatási szervek létszám szerinti bontásában - a 3. függelék tartalmazza.
(4) Az egyes vagyonnyilatkozat-tételi kötelezettségekről szóló 2007. évi CLII. törvényre figyelemmel a vagyonnyilatkozat tételi kötelezettséggel járó munkaköröket a 4. függelék tartalmazza.
(5) A Kormányhivatal iratmintáit az 5. függelék tartalmazza.
II. Fejezet
A KORMÁNYHIVATAL VEZETÉSE
1. A kormánymegbízott
4. § (1) A kormánymegbízott a Kormányhivatal vezetőjeként:
a) Vezeti a Kormányhivatalt, gyakorolja annak feladat- és hatásköreit;
b) Ellátja a költségvetési szerv vezetőjének hatáskörébe utalt feladatokat;
c) Hatáskörében eljárva gyakorolja a kiadmányozási jogot;
d) Biztosítja a szakigazgatási szervek feladatellátásának feltételeit;
e) Elkészíti és a közigazgatás-szervezésért felelős miniszter részére megküldi a Kormányhivatal szervezeti és működési szabályzatára vonatkozó javaslatát;
f) Gondoskodik a jogszabályban előírt belső szabályzatok elkészítéséről;
g) A Kormányhivatal tevékenységéről évente, az R. 10. § (2) bekezdésében meghatározott szervek bevonásával összegző beszámolót készít;
h) A költségvetési szerv vezetőjeként gondoskodik az államháztartás belső pénzügyi ellenőrzésének kialakításáról és megfelelő működtetéséről;
i) Gondoskodik a megyei államigazgatási kollégium létrehozásáról, működéséről, ügyrendjének előkészítéséről, a Kollégium elnökeként vezeti a Szabolcs-Szatmár-Bereg Megyei Államigazgatási Kollégiumot;
j) Munkáltatói jogokat gyakorol a főigazgató felett, a kinevezés, a felmentés, a fegyelmi eljárás megindítása, valamint a fegyelmi büntetés kiszabása kivételével;
k) A főigazgató javaslatára kinevezi az igazgatót, aki esetében gyakorolja a felmentés, a fegyelmi eljárás megindítása és a fegyelmi büntetés kiszabása munkáltatói jogköröket;
l) Munkáltatói jogkört gyakorol a törzshivatal kormánytisztviselői, ügykezelői és munkavállalói felett;
m) Munkáltatói jogokat gyakorol a szakigazgatási szervek vezetői felett, a szakigazgatási szerv vezetőjének kinevezéséhez és felmentéséhez azonban a szakmai irányító szerv vezetőjének az egyetértése szükséges. A szakigazgatási szerv vezetőjének kinevezésére és felmentésére a szakmai irányító szerv vezetőjével előzetes egyeztetést tart, az egyeztetést követően a Khtv. 14. § (1) bekezdése szerinti egyetértés érdekében javaslatot tesz a szakmai irányító szerv vezetőjének ;
n) Kifogással élhet a szakigazgatási szerv kormánytisztviselőjének kinevezésével szemben;
o) Véleményezi a Khtv. 18. §-a alapján - a rendvédelmi szervek, valamint a Nemzeti Adó- és Vámhivatal (a továbbiakban: NAV) kivételével - a Kormánynak alárendelt szervek területi szervei vezetőinek kinevezését, felmentését, a szervek létrehozására, átszervezésére, valamint jogállásuk és illetékességi területük módosítására továbbá a foglalkoztatottjaik létszámára és költségvetésük megállapítására vonatkozó javaslatokat;
p) Tagja a megyei védelmi bizottságnak.
(2) A kormánymegbízott a részére, illetve a Kormányhivatalnak címzett feladat- és hatásköröket e Szabályzatban, a Kormányhivatal egyéb belső szabályzatában, vagy a munkaköri leírásban megjelölt, kiadmányozási joggal felruházott vezető, illetve kormánytisztviselő útján is gyakorolhatja, aki a döntés meghozatala során a kormánymegbízott felhatalmazásával vagy felhatalmazásával és megbízásából jár el.
5. § A kormánymegbízottat távolléte vagy akadályoztatása esetén a főigazgató helyettesíti.
6. § A kormánymegbízott közvetlenül vezeti és irányítja:
a) a Kormánymegbízotti Kabinet;
b) a főigazgató;
c) az igazgató;
d) a törzshivatal;
e) a Belső Ellenőrzési Osztály tevékenységét.
7. § (1) A kormánymegbízott munkájának és feladatai ellátásának támogatása érdekében a Kormányhivatalon belül kabinet működik.
(2) A belső kontrollrendszer részét képező belső ellenőrzés kialakításáról a kormánymegbízott köteles gondoskodni. A belső ellenőrök tevékenységüket - e Szabályzatban foglaltak szerint - közvetlenül a kormánymegbízott alárendeltségében, a Belső Ellenőrzési Osztály keretében végzik, a belső ellenőrök és a Belső Ellenőrzési Osztály tevékenységét belső ellenőrzési vezető vezeti.
2. A főigazgató
8. § (1) A Kormányhivatal hivatali szervezetét főigazgató vezeti.
(2) A főigazgató mint a Kormányhivatal hivatali szervezetének vezetője:
a) Vezeti a törzshivatal szakmai munkáját;
b) Részt vesz a Kormányhivatal munkájának összehangolásában, a Kormányhivatal feladat- és hatáskörében a koncepcionális elképzelések kialakításában, ezek megvalósítását szolgáló tevékenységek megalapozásában;
c) Koordinálja a beszámolók és jelentések elkészítését;
d) Koordinálja az adatvédelemmel, a közérdekű adatok nyilvánosságával kapcsolatos és az elektronikus információszabadságból eredő feladatokat, kezdeményezi a törzshivatal feladat- és hatáskörébe tartozó adat minősítését és a minősítés felülvizsgálatát, kijelöli az adatvédelmi felelőst;
e) Gondoskodik a hivatali munkatervek, feladattervek, ellenőrzési tervek, munkaprogramok előkészítéséről a központilag kiadott tervek és programok kivételével;
f) Tagja a Szabolcs-Szatmár-Bereg Megyei Államigazgatási Kollégiumnak;
g) Közreműködik a több ágazatot érintő kormányzati döntések végrehajtásának területi összehangolásában;
h) Munkáltatói jogokat gyakorol az igazgató felett (a kinevezés, a felmentés, a fegyelmi eljárás megindítása, valamint a fegyelmi büntetés kiszabása kivételével);
i) A törzshivatal Pénzügyi, Koordinációs és Szervezési, Humánpolitikai, valamint Informatikai Főosztálya főosztályvezetői útján ellátja a szakigazgatási szerveknek a R. 32. § (4) bekezdésében meghatározott funkcionális feladatai irányítását;
j) Ellátja az e Szabályzatban, a Kormányhivatal más belső szabályzatában, a munkaköri leírásában meghatározott feladatokat, és távolléte vagy akadályoztatása esetén teljes jogkörrel helyettesíti a kormánymegbízottat, azzal, hogy e minőségében megilleti a kiadmányozási jog gyakorlása.
(3) A főigazgató közvetlenül vezeti és irányítja a Jogi Perképviseleti Osztály tevékenységét.
9. § A főigazgató munkáját általános helyettesként igazgató segíti, távolléte vagy akadályoztatása esetén a főigazgatót az igazgató helyettesíti.
3. Az igazgató
10. § Az igazgató:
a) Segíti a főigazgató munkáját;
b) Közreműködik a Kormányhivatal munkájának összehangolásában;
c) Tagja a Szabolcs-Szatmár-Bereg Megyei Államigazgatási Kollégiumnak;
d) Ellátja az e Szabályzatban, a Kormányhivatal más belső szabályzatában, a munkaköri leírásában meghatározott feladatokat, és távolléte vagy akadályoztatása esetén helyettesíti a főigazgatót.
11. § Az igazgatót akadályoztatása esetén a törzshivatalnak a főigazgató által kijelölt vezető munkakörű kormánytisztviselője helyettesíti.
4. A szakigazgatási szerv vezetője
12. § A szakigazgatási szerv vezetője:
a) A jogszabályoknak és a szakmai követelményeknek megfelelően vezeti és irányítja a szakigazgatási szervet;
b) Gyakorolja a szakigazgatási szervhez, illetve a szakigazgatási szerv vezetőjéhez címzett hatásköröket, a szakigazgatási szerv nevében a kiadmányozási jogot, amelynek gyakorlását átruházhatja;
c) Elkészíti a szakigazgatási szerv ügyrendjét és az annak mellékletét képező munkaköri leírásokat;
d) Az önálló feladat- és hatáskörrel rendelkező szervezeti egységek kivételével szervezi és ellenőrzi a szakigazgatási szerv feladatainak végrehajtását, biztosítja az ügyintézés szakszerűségét, a szakmai követelmények érvényesülését;
e) Kezdeményezi a munkavégzés személyi és tárgyi feltételei biztosításához szükséges intézkedések megtételét;
f) Tagja a Szabolcs-Szatmár-Bereg Megyei Államigazgatási Kollégiumnak;
g) Ha jogszabály másként nem rendelkezik, gyakorolja a munkáltatói, utasítási és ellenőrzési jogot a szakigazgatási szerv kormánytisztviselői, valamint munkavállalói felett a Khtv. 15. § (2) bekezdésében foglaltak alkalmazásával;
h) Évente, illetve a szakmai irányító szerv által elrendelt esetekben beszámolót, jelentéseket készít, adatokat közöl;
i) A kormánymegbízott által meghatározott rendben, de legalább évente tájékoztatást ad a kormánymegbízott részére a szakigazgatási szerv tevékenységéről;
j) Szakmai értekezleteket hív össze az irányítása alá tartozó tevékenységi körben felmerült fontosabb feladatok megoldásához szükséges szakmai vélemények, javaslatok megismerése, illetve a felügyelt szervezeti egységek munkájának irányítása céljából.
13. § A szakigazgatási szerv vezetőjét az általa kijelölt vezető munkakört betöltő kormánytisztviselő, vezető munkakört betöltő kormánytisztviselő hiányában az általa kijelölt kormánytisztviselő helyettesíti.
III. Fejezet
A KORMÁNYHIVATAL SZERVEZETI EGYSÉGEI ÉS SZEMÉLYI ÁLLOMÁNYA
1. A Kormányhivatal szervezeti egységei
14. § (1) A szervezeti egység ellátja a 2. függelékben, valamint a szervezeti egység vezetőjének tevékenységét irányító vezető által meghatározott egyéb feladatokat.
(2) A törzshivatal főosztályai osztályainak létszámát - ha a főosztály osztályokra tagozódik - a kormánymegbízott, a szakigazgatási szerv szervezeti egységeinek létszámát - az e Szabályzatban a szakigazgatási szervre meghatározott létszámkereten belül - a szakigazgatási szerv vezetője ügyrendben határozza meg.
2. A szervezeti egységek vezetői
15. § (1) Az szervezeti egység vezetője a jogszabályoknak és a szakmai követelményeknek megfelelően - a törzshivatal esetében a kormánymegbízottól, a főigazgatótól, az igazgatótól, szakigazgatási szerv esetében a szakigazgatási szerv vezetőjétől kapott utasítás és iránymutatás alapján - vezeti a szervezeti egység munkáját, és felelős a szervezeti egység feladatainak ellátásáért.
(2) A jogszabály által a szervezeti egység feladatkörébe utalt ügyekben a szervezeti egység vezetője dönt, illetve gyakorolja mindazon ügyekben a kiadmányozási jogot, amelyek tekintetében felhatalmazást kapott.
16. § (1) A törzshivatal főosztályi jogállással bíró szervezeti egysége vezetőjének a helyettese a törzshivatal szervezeti egységének ügyrendjében meghatározottak, valamint a főosztályvezető utasítása szerint helyettesíti a főosztályvezetőt.
(2) A törzshivatal osztályvezetője a főosztály ügyrendje, valamint a főosztály vezetője utasítása szerint vezeti és ellenőrzi a vezetése alatt álló osztály munkáját. Az osztályvezető felelős az osztály feladatainak teljesítéséért.
(3) A törzshivatal osztályvezetőjét akadályoztatása esetén a főosztály ügyrendjében meghatározottak szerint a főosztály másik osztályának vezetője vagy a főosztály munkatársai közül a főosztályvezető által kijelölt kormánytisztviselő helyettesíti.
17. § (1) A szakigazgatási szerv szervezeti egységének vezetője a szakigazgatási szerv ügyrendje, valamint a szakigazgatási szerv vezetőjének utasítása szerint vezeti és ellenőrzi a vezetése alatt álló osztály munkáját.
(2) A szakigazgatási szerv szervezeti egységének vezetőjét akadályoztatása esetén a szakigazgatási szerv ügyrendjében meghatározottak szerint a szakigazgatási szerv másik osztályának vezetője vagy az osztály munkatársai közül a szakigazgatási szerv szervezeti egységének vezetője által kijelölt kormánytisztviselő, főosztályi struktúrában működő szakigazgatási szerv esetében a főosztály vezetője által kijelölt osztályvezető helyettesíti.
IV. Fejezet
A KORMÁNYHIVATAL TÁJÉKOZTATÁSI ÉS DÖNTÉSELŐKÉSZÍTÉSI FÓRUMAI
1. A kormánymegbízotti értekezlet
18. § (1) A kormánymegbízotti értekezlet a kormánymegbízott vezetésével áttekinti a kormánymegbízott vezetése alá tartozó szervezeti egységek feladat- és hatáskörébe tartozó feladatok ellátását. Célja a kölcsönös tájékoztatás az előző értekezlet óta történt jelentős eseményekről, a következő időszakra vonatkozó feladatok egyeztetése, összehangolása, tájékoztatás a végrehajtott feladatokról.
(2) A kormánymegbízotti értekezleten a főigazgató, az igazgató, a szakigazgatási szerv vezetője, a Kormánymegbízotti Kabinet vezetője, illetve a kormánymegbízott által meghívottak vesznek részt.
(3) A Kormánymegbízotti Kabinet vezetője gondoskodik arról, hogy a vezetői értekezleten meghatározott feladatokról, iránymutatásokról emlékeztető készüljön, amelyet az értekezlet résztvevői és a feladatok végrehajtására kötelezett felelősök rendelkezésére bocsát.
2. Szakigazgatási szerv vezetői értekezlet
19. § (1) A vezetői értekezlet a szakigazgatási szerv vezetőjének vezetésével áttekinti a szakigazgatási szerv, illetve a szakigazgatási szerv szervezeti egységeinek feladat- és hatáskörébe tartozó feladatok ellátását. Célja a kormánymegbízotti és a szakmai irányító szerv vezetője által tartott értekezleteken elhangzott információk továbbadása, a kölcsönös tájékoztatás az előző vezetői értekezlet óta történt jelentős eseményekről, a következő időszakra vonatkozó feladatok egyeztetése, összehangolása, tájékoztatás a végrehajtott feladatokról.
(2) Az értekezlet résztvevői a szakigazgatási szerv vezetőjének közvetlen vezetése alatt álló szervezeti egységek vezetői, illetve a szakigazgatási szerv vezetője által meghívott személy.
(3) Az értekezlet összehívásáért és előkészítéséért a szakigazgatási szerv vezetője által megbízott kormánytisztviselő a felelős, aki az értekezletről emlékeztetőt készít, amit a szakigazgatási szerv vezetője hagy jóvá. Az emlékeztető egy példányát meg kell küldeni a kormánymegbízott részére.
3. Főigazgatói értekezlet
20. § (1) A főigazgatói értekezleten a főigazgató vezetésével a törzshivatalon belüli szakmai és funkcionális feladatellátás, jogalkalmazás összehangolására, a soron következő feladatok meghatározására kerül sor. Célja a kölcsönös tájékoztatás az előző értekezlet óta történt jelentős eseményekről, a következő időszakra vonatkozó feladatok egyeztetése, összehangolása, tájékoztatás a végrehajtott feladatokról.
(2) Az értekezlet résztvevői az igazgató, a törzshivatal főosztályvezetői, illetve a főigazgató által meghívottak.
(3) Az értekezlet összehívásáért és előkészítéséért a főigazgató által megbízott kormánytisztviselő a felelős, aki az értekezletről emlékeztetőt készít, amit a főigazgató hagy jóvá.
4. A munkacsoport
21. § (1) A kormánymegbízott, a főigazgató és a szakigazgatási szerv vezetője több szervezeti egység feladatkörét érintő, eseti feladat elvégzésére munkacsoportot hozhat létre. A munkacsoport létrehozásáról szóló utasításban meg kell határozni a munkacsoport feladatát, vezetőjét, tagjait és működésének tartamát.
(2) A munkacsoport célja a meghatározott feladat komplex megközelítésű, a szakterületek kiemelt együttműködésén alapuló hatékony megoldása, illetve az ehhez szükséges javaslatok felvázolása, kidolgozása.
(3) A munkacsoport tagjait a helyettesítésükre egyébként jogosult személy helyettesítheti.
(4) A munkacsoport vezetője a munkacsoport által elvégzett feladat teljesítéséről a munkacsoport létrehozásáról döntő vezetőt köteles tájékoztatni.
5. Szabolcs-Szatmár-Bereg Megyei Államigazgatási Kollégium
22. § (1) A Szabolcs-Szatmár-Bereg Megyei Államigazgatási Kollégium a kormánymegbízott véleményező, összehangolást elősegítő testülete. Működésének részletes szabályait a Kollégium ügyrendje tartalmazza.
(2) A Kollégium elnöke a kormánymegbízott, tagjai a főigazgató, az igazgató, a Kormányhivatal törzshivatalának és szakigazgatási szerveinek vezetői, a Kormányhivatal koordinációs és ellenőrzési jogkörébe tartozó területi államigazgatási szervek vezetői, valamint a kormánymegbízott által meghívottak.
(3) A Kollégium az ügyrendjében meghatározott módon tartja üléseit, valamint ha a kormánymegbízott az ügyrendtől eltérően összehívja.
(4) A Kollégium ülésén tanácskozási joggal részt vesz az államigazgatási feladatot ellátó más szervezet kormánymegbízott által meghívott vezetője.
(5) A kormánymegbízott szükség szerint, a kollégium tagjainak részvételével, a feladat- és hatáskörrel rendelkező központi államigazgatási szervek vezetőinek egyidejű tájékoztatása mellett megyei koordinációs értekezletet hívhat össze több ágazatot érintő feladat ellátásának előmozdítására.
(6) A Kormányhivatal törzshivatala, valamint a szakigazgatási szerv vezetője az államigazgatási feladatokat ellátó, államigazgatási hatósági jogkörben eljáró helyi önkormányzati szervek vonatkozásában jogosult szakmai-koordinációs értekezletet összehívni.
V. Fejezet
A KORMÁNYHIVATAL MŰKÖDÉSÉVEL KAPCSOLATOS RENDELKEZÉSEK
1. A kiadmányozás rendje
23. § (1) A kiadmányozás jog az ügyben történő közbenső intézkedésre, döntésre, valamint külső szervnek, vagy személynek címzett irat kiadására ad felhatalmazást. A kiadmányozási jog magában foglalja az intézkedést, a közbenső intézkedést, a döntést, a döntés kialakításának, valamint az irat irattárba helyezésének jogát. A kiadmányozott irat tartalmáért és alakiságáért a kiadmányozó felelős.
(2) A Kormányhivatal szervezeti egységeinél a kiadmányozási jogköröket úgy kell meghatározni, hogy a jogszerűség és a szakszerűség mellett biztosítsa a gyors és folyamatában ellenőrizhető ügyintézést, feladatellátást. A kiadmányozásra jogosultaknak a döntést az előkészítés ellenőrzését követően a törvényesség és a szakszerűség betartásával az előírt határidőben kell meghozniuk.
(3) A Kormányhivatalnál a kiadmányozási jog jogosultja:
a) A Kormányhivatal, illetve a kormánymegbízott hatáskörébe tartozó ügyekben - mint a hatáskörrel rendelkező szerv vezetője - a kormánymegbízott;
b) A szakigazgatási szerv, illetve a szakigazgatási szerv vezetőjének hatáskörébe tartozó ügyekben a szakigazgatási szerv vezetője, a szakigazgatási szerv szervezeti egységének önálló feladat- és hatáskörébe tartozó ügyekben a szervezeti egység vezetője;
c) Jogszabályban meghatározott hatáskörében a Kormányhivatal kormánytisztviselője.
(4) A kormánymegbízott távollétében vagy akadályoztatása esetében az intézkedést igénylő ügyekben a Kormányhivatal főigazgatója, a kormánymegbízott és a főigazgató egyidejű akadályoztatása esetén az igazgató intézkedik és kiadmányoz. A szakigazgatási szerv vezetőjének akadályoztatása esetén a szakigazgatási szerv vezetőjének helyettese, vagy a helyettesítésével megbízott személy gyakorolja a kiadmányozás jogát.
(5) A kiadmányozási jog jogosultja e jogkörét - a Kormányhivatal törzshivatala esetében a kiadmányozási és helyettesítési szabályzatban, szakigazgatási szerv esetében ügyrendben, továbbá egyedi írásbeli intézkedéssel - részben vagy egészben átruházhatja, az átruházott kiadmányozási jogot visszavonhatja. Az átruházott kiadmányozási jog tovább nem delegálható. Az átruházás nem érinti a hatáskör jogosultjának személyét és felelősségét.
(6) A kormánymegbízott a kiadmányozás rendjét, annak részletes szabályait a Kormányhivatal törzshivatalának kiadmányozási és helyettesítési szabályzatában határozza meg.
(7) A szakigazgatási szerv vezetője ügyrendben szabályozza a kiadmányozás rendjét.
2. A munkavégzés általános szabályai
24. § (1) A kormánymegbízott és a főigazgató kivételével vezető beosztású kormánytisztviselő az irányítása alá nem tartozó szervezeti egység munkatársa részére utasítást nem adhat. Az igazgató a feladatkörének ellátásával kapcsolatban adhat közvetlenül utasítást a közvetlen irányítása alá nem tartozó szervezeti egység munkatársának. Erről az utasítást végrehajtó munkatársnak - a feladat végrehajtásának egyidejű megkezdése mellett - a szervezeti egységet irányító vezetőt haladéktalanul tájékoztatnia kell.
(2) Az (1) bekezdésben meghatározott vezetőtől közvetlenül kapott utasítás végrehajtását a szolgálati út megtartásával kell teljesíteni. Halaszthatatlanul sürgős ügyekben az intézkedésben távolléte miatt akadályozott felettes vezető egyetértését telefonon vagy elektronikus úton kell beszerezni. Ennek megtörténtét, vagy amennyiben erre sincs lehetőség, ezt a körülményt az ügyiraton fel kell tüntetni, és az ügyiratot haladéktalanul a következő felettes vezetőhöz kell eljuttatni.
(3) A közvetlenül kapott utasítás végrehajtását - ha az utasítást adó kifejezetten ellentétesen nem rendelkezik - a szolgálati út megtartásával kell teljesíteni.
(4) Az (1) bekezdésben meghatározott utasítás nem terjedhet ki az utasítást adó vezető irányítása alá nem tartozó szervezeti egység kormánytisztviselőjének hatósági feladatai ellátására.
3. Ügyintézési határidő
25. § (1) Az ügyek intézése a vonatkozó jogszabályok és a felettes vezető által előírt határidőben történik.
(2) Az ügyintézési határidő az adott ügyekre vonatkozó anyagi és eljárási szabályokban meghatározott határidő.
(3) Jogszabályban előírt ügyintézési határidő hiányában az ügyek intézésére a vezető által a feladatok kiadása során megállapított egyedi ügyintézési határidő az irányadó.
(4) A határidőket - jogszabály eltérő rendelkezésének hiányában - naptári napban kell meghatározni. A határidő számításának kezdő napja a kérelemnek az eljárásra hatáskörrel és illetékességgel rendelkező hatósághoz történő megérkezését követő nap.
(5) Az ügyintéző feladatainak ütemezése során úgy jár el, hogy a vezetői jóváhagyás a határidő lejárta előtt, ésszerű időben beszerezhető legyen.
(6) Ha az ágazati jogszabály hatálya alá nem tartozó beadvány az előírt határidő alatt érdemben nem intézhető el, akkor az ügyintéző a késedelem okáról és az ügyintézés várható időpontjáról felettesét tájékoztatja. Ilyen esetben a vezető a továbbiakra nézve döntést hoz, útmutatást ad, amelyről az ügyben érintetteket (ügyfeleket) haladéktalanul tájékoztatni kell.
4. Együttműködési kötelezettség, csoportos munkavégzés
26. § (1) A Kormányhivatal valamennyi vezetője és munkatársa köteles a kormányhivatali feladatok végrehajtásában együttműködni. Az önálló szervezeti egységek közötti együttműködés kialakításáért az önálló szervezeti egységek vezetői a felelősek. Az egyeztetésért, illetve azért, hogy a feladat ellátásában a többi érintett szervezeti egység álláspontja összehangoltan érvényesüljön, az a szervezeti egység felelős, amelynek az ügy intézése a feladatkörébe tartozik vagy akit erre a kormánymegbízott kijelölt.
(2) A kormánymegbízott az összetett megközelítést és több szakterület szoros együttműködését igénylő feladat elvégzése érdekében a feladatkörükben érintett vezetők és a tárgykör szerint illetékes ügyintézők hatékony együttműködésével megvalósuló csoportos munkavégzést rendelhet el.
(3) A csoportos munkavégzés során a feladatkörükben érintett vezetőket és tárgykör szerint illetékes ügyintézőket a komplex feladat megfelelő határidőben történő elvégzése érdekében kiemelt együttműködési kötelezettség és felelősség terheli.
(4) A Kormányhivatal jogi képviseletének ellátásáért felelős szervezeti egység, illetve a jogi képviselet ellátására megbízott szervezeti egység kormánytisztviselőivel, vagy külső jogi képviselővel a Kormányhivatal valamennyi szervezeti egysége köteles együttműködni.
27. § (1) A Kormányhivatal törzshivatala és szakigazgatási szervei kötelesek együttműködni a közigazgatás-szervezésért felelős miniszternek a kormányhivatalok felett fennálló funkcionális irányítási, valamint egyes funkcionális feladatait ellátó Nemzeti Államigazgatási Központtal (a továbbiakban: NÁK).
(2) A Közigazgatási és Elektronikus Közszolgáltatások Központi Hivatala (a továbbiakban: KEKKH) szakmai irányítást gyakorol a kormányhivatalok törzshivatala és szakigazgatási szerveinek informatikai tevékenysége felett, ennek keretében gondoskodik az informatikai üzemeltetés feltételeinek meghatározásától, valamint egyetértési jogot gyakorol az informatikai tárgyú szerződések megkötése során.
(3) A Közigazgatási és Igazságügyi Minisztérium Miniszteri Kabinetében működő Kormányzati Web- és Médiafejlesztési Stratégiai Osztály szakmai irányítást gyakorol a kormányhivatalok internetes kommunikációt érintő fejlesztési tevékenysége felett, összefogja, koordinálja és megvalósítja a központi kommunikációs felületek létrehozását és fejlesztését.
5. A Kormányhivatal képviselete
28. § (1) A Kormányhivatalt - az e §-ban foglalt kivételekkel - a kormánymegbízott képviseli. A kormánymegbízott akadályoztatása esetén a képviselet rendjére e Szabályzatnak a kormánymegbízott helyettesítésének rendjére vonatkozó rendelkezései az irányadók.
(2) A Közigazgatási és Igazságügyi Minisztériummal, más minisztériumokkal, a központi hivatalokkal, az önkormányzatokkal és a társadalmi szervezetekkel való kapcsolatokban a Kormányhivatalt a kormánymegbízott, a főigazgató, az igazgató, szakigazgatási szerv vezetője, valamint - a szakterületüket érintő kérdésekben, illetve a kormánymegbízott, a főigazgató, szakigazgatási szerv vezetője megbízása alapján - az erre felhatalmazott vezető, illetve kormánytisztviselő képviseli.
(3) A Kormányhivatalnak a bíróságok és a hatóságok előtti jogi képviseletét a jogi képviseletért felelős szervezeti egység e feladattal megbízott kormánytisztviselői látják el, kivéve, ha az ügy sajátosságára tekintettel a kormánymegbízott - a szakigazgatási szerv vezetőjének a javaslatára - a jogi képviselet ellátására más szervezeti egység vagy a szakigazgatási szerv ügyintézőjét jelöli ki, illetőleg egyedi vagy általános megbízási szerződés alapján külső jogi képviselőt bíz meg, jogi képviseleti megbízást tart fenn. E rendelkezésen túlmenően a Kormányhivatal kormánytisztviselői a Kormányhivatal képviseletében a hatályos anyagi és eljárási jogszabályok alapján jogosultak eljárni a bíróságok és más hatóságok előtt. A képviseleti jogosultságra vonatkozó részletes szabályokat jelen Szabályzat mellett a Kormányhivatal más belső szabályzatai, az ügyrendek és a kormánytisztviselők munkaköri leírásai tartalmazzák.
(4) Az Európai Unió által társfinanszírozott projektek előkészítése során a Kormányhivatal képviseletét a kormánymegbízott írásos meghatalmazása alapján kijelölt kormánytisztviselő látja el. E projektek megvalósítása során a kormánymegbízott a projektalapító dokumentumban is rendelkezik a képviseletről.
(5) Nemzetközi programokon, protokolleseményeken, valamint a civil szervezetekkel és az érdekképviseleti szervekkel való kapcsolattartás tekintetében a Kormányhivatal képviseletére az (1) bekezdésében meghatározott rendelkezések az irányadók.
6. A sajtó tájékoztatásával kapcsolatos eljárás
29. § (1) A sajtó tájékoztatását a Kormányhivatal a Közigazgatási és Igazságügyi Minisztérium Területi Közigazgatásért és Választásokért Felelős Államtitkárságával egyeztetve végzi.
(2) A sajtó tájékoztatásával kapcsolatos eljárás részletes szabályait külön szabályzat határozza meg.
VI. Fejezet
ZÁRÓ RENDELKEZÉSEK
30. § (1) A kormánymegbízott e Szabályzat hatálybalépését követő 30 napon belül kiadja a következő szabályzatokat:
a) a Kormányhivatal házirendjét;
b) a személyügyi szabályzatot;
c) az irat- és adatkezelési szabályzatot;
d) a gazdálkodási keretszabályzatot;
e) a döntésértékelési szabályzatot, valamint;
f) az ellenőrzési szabályzatot.
(2) Az (1) bekezdésben szereplő szabályzatokon túl a kormánymegbízott további szabályzatok kiadásáról is rendelkezhet.
31. § (1) A törzshivatal szervezeti egységeinek vezetői és a szakigazgatási szervek vezetői e Szabályzat végrehajtására, így különösen az egyes szervezeti egységek feladatkörének és létszámának meghatározására a Szabályzat hatálybalépésétől számított 30 napon belül ügyrendet készítenek.
(2) Az ügyrendet a törzshivatal szervezeti egységének, illetve a szakigazgatási szerv vezetője - szakigazgatási szerv esetében a szakmai irányító szerv vezetőjével történő egyeztetést követően - írja alá, és jóváhagyásra megküldi a kormánymegbízottnak.
1. függelék
A Szabolcs-Szatmár-Bereg Megyei Kormányhivatal szervezeti felépítése

2. függelék
A Szabolcs-Szatmár-Bereg Megyei Kormányhivatal szervezeti egységeinek feladatai
1. A kormánymegbízott által irányított szervezeti egységek
1.1. Kormánymegbízotti Kabinet
a) Elősegíti a kormánymegbízotti kommunikáció napi működését;
b) Részt vesz a kormánymegbízott személyét érintő sajtóesemények megszervezésében, lebonyolításában, értékelésében;
c) Felelős a kormánymegbízott lakossági kapcsolattartásáért;
d) Előkészíti a kormánymegbízott bel- és külföldi programjait és irányítja azok megszervezését;
e) Háttéranyagot készít a kormánymegbízott programjaihoz, amelyhez információkat kérhet a Kormányhivatal szervezeti egységeitől;
f) Kapcsolatot tart a Kormányhivatal szervezeti egységeivel, tájékozódik az ott folyó munkáról, adatokat, háttéranyagokat kérhet tőlük;
g) Munkatársai részt vesznek a Kormányhivatal vezetői értekezletein;
h) Eljár a kormánymegbízott által meghatározott ügyekben, részt vesz a kormánymegbízott által meghatározott projektek koordinálásban;
i) A kormánymegbízott által meghatározott módon figyelemmel kíséri a Kormányhivatal gazdálkodását;
j) Segíti a civil szféra és a kormányhivatal közötti kölcsönös információátadást;
k) Koordinálja a kormánymegbízottnak címzett lakossági panaszok, közérdekű bejelentések, javaslatok és egyéb kérelmek elintézését;
l) Ellátja a Kormányhivatal szóvivői feladatait, e feladatkörében a kormánymegbízott megbízásából nyilatkozatot ad a sajtónak;
m) Koordinálja a kormánymegbízott programjait, szükség szerint részt vesz a Kormányhivatal programjainak lebonyolításában;
n) Megszervezi a kormánymegbízotti értekezletet, amelyről emlékeztetőt készíti;
o) Véleményezi a kormánymegbízott hatáskörébe tartozó szerződéseket, azok megkötése előtt;
p) Koordinálja a Kormányhivatal külföldi kapcsolatait, ellátja a Kormányhivatal nemzetközi kapcsolatainak kialakításával, fejlesztésével kapcsolatos feladatokat.
1.2. Törvényességi Ellenőrzési és Felügyeleti Főosztály
1. A Törvényességi Ellenőrzési és Felügyeleti Főosztály kodifikációs feladatai tekintetében véleményezi a feladat- és hatáskörébe tartozó ügyekben készített jogszabálytervezeteket.
2. A Törvényességi Ellenőrzési és Felügyeleti Főosztály koordinációs feladatai tekintetében:
a) Az önhibájukon kívül hátrányos helyzetű önkormányzatok számára előkészíti a jogszabályok szerinti feltételek alóli felmentést;
b) Szakmai segítséget nyújt a területrész átadása, átvétele, cseréje esetén a javaslat elkészítéséhez;
c) Lefolytatja a nemzeti és etnikai kisebbségek jogairól szóló 1993. évi LXXVII. törvény (a továbbiakban: Nektv.) 30/B. § (4) bekezdésében foglalt egyeztetést.
3. A Törvényességi Ellenőrzési és Felügyeleti Főosztály egyedi közhatalmi aktusokkal kapcsolatos feladatai tekintetében az érdekelt önkormányzatok megegyezésének hiányában előkészíti a körjegyzőséghez tartozó községek kijelölését.
4. A Törvényességi Ellenőrzési és Felügyeleti Főosztály funkcionális feladatai tekintetében:
a) Gondoskodik az önkormányzati törzsadattár aktualizálásáról, továbbá az Informatikai Főosztállyal együttműködésben a TÖRV, az NRT és TERKA rendszerek működtetéséről, karbantartásáról, valamint az adatrögzítéssel és adatszolgáltatással kapcsolatos feladatok ellátásáról;
b) A feladat- és hatáskörébe tartozó ügyben az önkormányzatok kérésére szakmai segítséget nyújt;
c) Közreműködik a kormánymegbízott által meghatározott ügyekben - a Jogi Perképviseleti Osztállyal együttműködve - a bíróságok és más hatóságok előtti eljárásokban.
5. A Törvényességi Ellenőrzési és Felügyeleti Főosztály törvényességi ellenőrzési és felügyeleti feladatai tekintetében:
a) Ellátja a helyi önkormányzatok és szerveik, a kisebbségi önkormányzatok és szervei, az önkormányzati társulások, valamint a többcélú kistérségi társulások törvényességi ellenőrzését. Ellátja kistérségi, megyei és térségi, valamint a regionális fejlesztési tanács törvényességi felügyeletét;
b) Előkészíti - jogszabálysértés észlelése esetén - a jogszabálysértés megszüntetését célzó intézkedéseket;
c) Feldolgozza és elemzi az önkormányzatok törvényességi ellenőrzésének tapasztalatait;
d) Gondoskodik a törvényességi ellenőrzéssel, az önkormányzatok működésével kapcsolatos adatok gyűjtéséről, azok ellenőrzéséről, feldolgozásáról;
e) Ellenőrzi a kistérségi, megyei területfejlesztési tanács valamint a kistérségi és megyei fejlesztési tanácsok szabályzatainak, szervezetének, működésének, döntéshozatali eljárásának, határozatainak jogszerűségét;
f) Feldolgozza és elemzi a területfejlesztési intézmények törvényességi felügyeletének tapasztalatait;
g) Ellenőrzi a területszervezési eljárás törvényességét, értékeli a kezdeményezés törvényi feltételeinek teljesítését, előkészíti azoknak a helyi önkormányzatok törvényességi ellenőrzéséért felelős miniszter részére történő felterjesztését;
h) Javaslatot tesz és döntésre előkészíti a Kormánynak az Alkotmány 19. § (3) bekezdés l) pontja szerinti javaslatait, valamint részt vesz a helyi önkormányzatokról szóló 1990. évi LXV. törvény (a továbbiakban: Ötv.) 95. § e) pontjában meghatározott feladatai ellátásában, a helyi önkormányzatokért felelős miniszternek az Ötv. 96. § c)-d) pontjában és 96/A. § a)-b) pontjában, valamint a szakmai irányító miniszternek az Ötv. 97. §-ában meghatározott feladatai ellátásában. Ennek keretében:
ha) a feladat- és hatáskörrel rendelkező más államigazgatási szervekkel együttesen részt vesz az Ötv. 98. §-ában meghatározott keretek között a szakmai irányító miniszter ellenőrzési feladatainak teljesítésében, értékeli és elemzi az ágazati törvények, kormány- és miniszteri rendeletek hatályosulását;
hb) a helyi önkormányzatoktól - az Ötv. 97. § e) pontjára figyelemmel - adatokat és információkat kér a szakmai irányításért felelős miniszter ágazati feladatai ellátása érdekében, az információkat összegzi és továbbítja a szakmai irányításért felelős miniszternek;
hc) a helyi önkormányzat felkérésére - a szakmai irányításért felelős miniszterrel, valamint a feladat- és hatáskörrel rendelkező, illetékes államigazgatási szervvel egyeztetve - az Ötv. 97. § d) pontjában foglaltakra figyelemmel szakmai segítséget nyújt a helyi önkormányzatok részére az önkormányzat ágazati feladatainak ellátásához;
i) Intézi a feladatkörét érintő közérdekű bejelentésekkel, kérelmekkel, panaszokkal kapcsolatos ügyeket;
j) Előkészíti a képviselő-testület - törvénysértés megszüntetése céljából történő - összehívására, a képviselő-testület tisztségviselője felelősségének megállapítására vonatkozó kezdeményezést;
k) Kezdeményezi vizsgálat lefolytatását az Állami Számvevőszéknél, illetve a közbeszerzési ügyekben felülvizsgálatra jogosult szervnél, amennyiben a törvényességi ellenőrzés során ennek szükségessége felmerül;
l) Megalapozottság esetén a polgármester ellen fegyelmi eljárás kezdeményezését készíti elő;
m) Polgármesteri tisztség megszűnését követően ellenőrzi a munkaköri átadás-átvételi eljárás jogszerűségét, és gondoskodik a munkakör-átadási jegyzőkönyvek aláírásáról;
n) Eljárást kezdeményez a megyei bíróságnál az önkormányzati képviselő, a polgármester összeférhetetlenségének kimondása érdekében, ha a képviselő-testület nem dönt az összeférhetetlenségről vagy döntése jogszabálysértő;
o) Hulladékgazdálkodási feladatait elmulasztó önkormányzatnál kezdeményezi a költségvetési támogatás visszatartását, illetve zárolását;
p) A közoktatásról szóló törvény alapján az önkormányzati fenntartású közoktatási intézményfenntartóknál törvényességi ellenőrzést végez, illetve indokolt esetben eljárást kezdeményez az Állami Számvevőszéknél, az Alkotmánybíróságnál, illetve a bíróságnál;
q) Az éves költségvetési törvényben meghatározottak szerint igazolja az önkormányzati társulási megállapodások jogszerűségét;
r) Előkészíti a kistérségi fejlesztési tanács megalakulásával és az alakuló ülés összehívásával kapcsolatos feladatok végrehajtását, és részt vesz a kistérségi fejlesztési tanács munkájában;
s) Előkészíti a képviselő-testület összehívását, ha a települési képviselők egynegyedének vagy a képviselő-testület bizottságának az ülés összehívására vonatkozó indítványának a polgármester tizenöt napon belül nem tesz eleget;
t) Döntés-előkészítőként és javaslattevőként közreműködik a Kormánynak a Nektv. 60/M. § c)-e), 60/N. § a), valamint 60/O. § a) pontjában meghatározott feladatai ellátásában;
u) Kezdeményezi a Közbeszerzési Döntőbizottság eljárását;
v) Közreműködik a helyi önkormányzatok által vis maior eseményként bejelentett károk előzetes helyszíni vizsgálatában.
1.3. Hatósági Főosztály
1. A Hatósági Főosztály kodifikációs feladatai tekintetében:
a) A hatósági tevékenység tapasztalatai alapján jogszabály-módosító javaslatokat kezdeményez, melyről tájékoztatja az illetékes minisztert;
b) Véleményezi a feladat- és hatáskörébe tartozó ügyekben készített jogszabálytervezeteket.
2. A Hatósági Főosztály koordinációs feladatai tekintetében a jegyzők kérésére szakmai segítséget nyújt a feladatkörébe tartozó kérdésekben.
3. A Hatósági Főosztály egyedi közhatalmi aktusokkal kapcsolatos feladatai tekintetében
a) Előkészíti:
aa) a Kormányhivatal és a kormánymegbízott hatáskörébe utalt azon első- és másodfokú hatósági döntéseket és felügyeleti intézkedéseket, amelyeket jogszabály nem utal valamely ágazati szakigazgatási szerv hatáskörébe, így különösen a kisajátítási, bányaszolgalmi jog alapítási, az anyakönyvi, népesség-nyilvántartási, közlekedési igazgatási, egyéni vállalkozói tevékenység, továbbá a kereskedelmi, ipari igazgatási, külföldiek ingatlanszerzésének engedélyezési, birtokvédelmi, állattartási és állatvédelmi, adóigazgatási, környezetvédelmi, természetvédelmi, levegőtisztasági, talajterhelési díjjal kapcsolatos bírság, hulladékgazdálkodással kapcsolatos bírság ügyekben, vízgazdálkodási ügyekben, útlejegyzés, kártalanítás, hadigondozottak állami támogatása, lakáscélú állami támogatás, tankötelezettséggel kapcsolatos ügyekben, valamint fakivágási és temetkezési szolgáltatásokkal kapcsolatos ügyekben;
ab) a főosztály feladatkörébe tartozó hatósági ügyekben az elfogultság megállapítására, illetve - elfogultság, valamint egyéb kizárási ok és illetékességi összeütközés esetén - az eljáró szerv vagy ügyintéző kijelölésére vonatkozó döntéseket, az elsőfokú hatóság mulasztása miatt szükséges intézkedéseket;
b) Előkészíti az önkormányzati hatáskörbe tartozó szabálysértések vonatkozásában a méltányossági kérelmek tárgyában hozandó döntéseket;
c) Ellátja a felügyelet gyakorlásából eredő feladatokat:
ca) az anyakönyvvezetők tevékenysége felett;
cb) a polgárok személyi adatainak és lakcímének helyi nyilvántartási tevékenysége felett, ellenőrzi a személyes adatok védelmének érvényesülését, szükség esetén helyreállítja a törvényes állapotot. Az Informatikai Főosztállyal együttműködve érvényesíti az ágazati főhatóság szakmai iránymutatásait, ellenőrzi ezek végrehajtását, tájékoztatást ad a felügyeleti és koordinációs tevékenységről. Az Informatikai Főosztállyal együttműködve felügyeli és ellenőrzi a személyi adat, lakcím-, valamint a címnyilvántartási adatok feldolgozását, és a nyilvántartási rendszeren belüli továbbítását, az okmányirodák működését;
d) Vezeti a hatósági közvetítők névjegyzékét;
e) Ellátja a Kormányhivatal feladat- és hatáskörébe tartozó építésügyi hatósági feladatokat, dönt a Kormányhivatal hatáskörébe utalt építésügyi hatósági ügyekben;
f) Ellenőrzi az elsőfokú építésügyi hatóságok tevékenységét, a jogszabályok előírásainak betartását;
g) A Kormányhivatal - ügyészséggel egyeztetett - éves ellenőrzési tervében foglaltak szerint ellenőrzi az államigazgatási feladatokat ellátó, államigazgatási hatósági jogkörben eljáró helyi önkormányzati szervek tevékenységében a közigazgatási hatósági eljárás és szolgáltatás általános szabályairól szóló 2004. évi CXL. törvény (a továbbiakban: Ket.) végrehajtását és a hatósági tevékenység jogszerűségét, valamint a központi államigazgatási szervek területi szervei tevékenységében a Ket. végrehajtását;
h) Segíti a központi államigazgatási szervek területi szervei ellenőrzési terveinek összehangolását, egyeztetett végrehajtását, illetőleg az ellenőrzési tapasztalatok közös elemzését, segíti a gazdaságos, egymást kiegészítő ellenőrzési módok kialakítását, alkalmazását;
i) Felügyeleti jogkört gyakorol a jegyző elsőfokú hatósági tevékenysége tekintetében, ellenőrzi a jogszabályok előírásainak betartását;
j) Közreműködik a helyi önkormányzatok által vis maior eseményként bejelentett károk előzetes helyszíni vizsgálatában;
k) Gondoskodik a Kormányhivatal hatáskörébe tartozó magyar igazolvány ügyintézési feladatok ellátásáról;
l) Előkészíti a főosztály feladatkörébe tartozó építésügyi hatósági ügyekben az elfogultság megállapítására, illetve - elfogultság, valamint egyéb kizárási ok és illetékességi összeütközés esetén - az eljáró szerv vagy ügyintéző kijelölésére vonatkozó döntéseket, az elsőfokú hatóság mulasztása miatt szükséges intézkedéseket.
4. A Hatósági Főosztály funkcionális feladatai tekintetében:
a) Közreműködik a kormánymegbízott által meghatározott ügyekben a Jogi Perképviseleti Osztállyal együttműködve a bíróságok és más hatóságok előtti eljárásokban;
b) Előkészíti a főosztály feladatkörébe tartozó hatósági ügyekben keletkezett közigazgatási perekkel összefüggő beadványokat (előkészítő iratok, ellenkérelmek, fellebbezések stb.);
c) Intézi a feladatkörét érintő közérdekű bejelentésekkel, kérelmekkel, panaszokkal kapcsolatos ügyeket;
d) Az IMI-rendszerben - figyelemmel a Belső Piaci Információs Rendszer hazai működésének és az abban való részvételnek a szabályairól szóló 342/2009. (XII. 30.) Korm. rendelet (a továbbiakban: BPIR rendelet) rendelkezéseire:
da) gondoskodik a megkeresések intézéséről;
db) gondoskodik az IMI-ben a rá és a felhasználóira vonatkozóan regisztrált adatok naprakészen tartásáról, ellenőrzi az IMI alkalmazását a szervezetén belül;
dc) együttműködik a jogterületi IMI-koordinátorral és a delegált IMI-koordinátorával az IMI megfelelő működése érdekében, ennek keretében részükre az IMI alkalmazásáról - az általuk igényeltek szerint, a szükséges körben - adatot szolgáltat, és jelez az IMI alkalmazásával összefüggésben felmerült bármilyen problémát;
dd) gondoskodik a BPIR rendelet 17. § (1) bekezdésében és (3) bekezdés a) pontjában felsorolt felhasználói jogosultságok Kormányhivatalon belüli kiosztásáról;
e) Összeállítja, feldolgozza és elemzi az ügyiratforgalmi, a hatósági és a szabálysértési statisztikát, értékeli a hatósági tevékenység tapasztalatait, elkészíti a kormánymegbízott és a főhatóságok által kért, a főosztály tevékenységét érintő beszámolókat.
5. A Hatósági Főosztályon belül Ügyfélszolgálati Osztály működik, amely működteti a kormányablakot, mint integrált ügyfélszolgálatot, ennek keretében:
a) Közreműködik a Kormányhivatalhoz érkező közérdekű bejelentésekkel, kérelmekkel, panaszokkal kapcsolatos ügyek kivizsgálásában és megválaszolásában együttműködve a Kormányhivatal szervezeti egységeivel;
b) Biztosítja a benyújtott kérelmeknek a Kormányhivatal megfelelő szervezeti egységéhez, illetve a hatáskörrel és illetékességgel rendelkező hatósághoz való eljuttatását;
c) Gondoskodik az ügyfélszolgálat működéséhez kapcsolódó statisztikák vezetéséről;
d) Tájékoztatást nyújt az ügyfélnek az eljárás menetéről, valamint az eljárással kapcsolatos ügyféli jogokról és kötelezettségekről az R.-ben meghatározott ügyek tekintetében;
e) A Ket. 169. § (1) bekezdés d) pontja szerint az ügyfelek azonosítását követően egyedi ügyük intézéséhez internetes kapcsolati lehetőséget, szakmai és informatikai segítséget nyújt az R.-ben meghatározott ügyek tekintetében;
f) Tájékoztatást nyújt az egyéni vállalkozást alapítani kívánó természetes személyeknek, és az egyéni vállalkozóknak az R.-ben meghatározott adatokról és információktól;
g) Tájékoztatást ad a Közigazgatási és Igazságügyi Minisztérium részére a NÁK-on keresztül a feladatkörébe tartozó tevékenység helyzetéről;
h) Gondoskodik a kormányablakok bővítésével kapcsolatos kormányhivatali feladatok ellátásáról, ennek keretében az új ügykörök bevezetésével, valamint az ügyfélszolgálati munkatársak képzésével, továbbképzésével kapcsolatos feladatok előkészítéséről és végrehajtásáról;
i) Ügyfél személyes megjelenése esetén ügyfélkaput létesít;
j) Az ügyfélszolgálati hálózat bővítése, újabb helyszínek megnyitása esetén ellátja az ügyfélszolgálatok fizikai kialakításával, egységes arculatával, illetve az EKOP pályázat dokumentációjával kapcsolatos feladatokat.
1.4. Oktatási Főosztály
1. Az Oktatási Főosztály egyedi közhatalmi aktusokkal kapcsolatos feladatai tekintetében:
a) Ellátja a közoktatásról szóló 1993. évi LXXIX. törvény (a továbbiakban: Kt.) 95/A. § (4) bekezdésében meghatározott hatósági ellenőrzési tevékenységet;
b) Gondoskodik a Kt. 95/A. § (5) bekezdésében meghatározott szabálysértési hatósági jogkör gyakorlásáról;
c) Közreműködik az Oktatási Hivatal által szervezett szakmai ellenőrzésekben, valamint részt vesz az Oktatási Hivatal által végzett országos közoktatási mérések, versenyek, és a középfokú felvételi eljárás szervezésében;
d) Ellátja az Oktatási Hivatal által megküldött adatok, vonatkozó szakmai dokumentumok és eljárásrend alapján az országos mérés, értékelés eredménye szerint ismételten a jogszabályban meghatározott minimum szint alatt teljesítő iskolák fenntartóinak intézkedési terv készítésére való felhívásával, az elkészített intézkedési terv jóváhagyásával, és az intézkedési tervben foglaltak végrehajtásának hatósági ellenőrzésével kapcsolatos feladatokat [Kt. 99. § (7) bekezdése];
e) Elsőfokú hatósági döntést hoz:
ea) az óvodai felvétel, a tanulói jogviszony, a kollégiumi tagsági viszony létrejöttének egyenlő bánásmód követelményeinek megsértése miatti, az Oktatási Hivatalról szóló 307/2006. (XII. 23.) Korm. rendelet (a továbbiakban: OH rend.) 41/C. § (1) bekezdés a) pontja szerinti megállapításáról;
eb) az OH rend. 41/C. § (1) bekezdés b) pontja szerint a kötelező felvételt biztosító óvoda, illetve iskola kijelöléséről;
ec) az általános iskola székhelye szerinti többcélú kistérségi társulás és a megyei önkormányzat bevonásával a nyolc évfolyamnál kevesebb évfolyammal működő általános iskola tovább működtetésének engedélyezéséről;
ed) az OH rend. 41/C. § (1) bekezdés d) pontja szerinti, az osztályindítási tilalom alóli felmentésről;
ee) az egyházi szerv egyoldalú nyilatkozattételéhez való, a Kt. 118. § (9) bekezdése szerinti hozzájárulás megadása tárgyában;
f) Ellátja:
fa) a szomszédos államokban élő magyar diákok diákkedvezményekre való jogosultságának megállapításával, annak visszavonásával és nyilvántartásával kapcsolatos teendőket;
fb) a szomszédos államokban élő magyar pedagógusok és oktatók pedagógus- és oktatói kedvezményekre való jogosultságának megállapításával, annak visszavonásával és nyilvántartásával kapcsolatos teendőket;
fc) a nyugdíjas pedagógusok pedagógus igazolványával kapcsolatos jogszabályban meghatározott feladatokat;
g) Másodfokú döntést hoz - a Kormányhivatal által működtetett érettségi vizsgabizottság kivételével - az érettségi vizsga vizsgabizottságának és a szakmai vizsga vizsgabizottságának döntése, intézkedése vagy intézkedésének elmulasztása ellen benyújtott törvényességi kérelem tárgyában a Kt. 84. § (5) bekezdésében, a szakmai vizsga esetén a szakképzésről szóló 1993. évi LXXVI. törvény 14. § (6) bekezdésében meghatározott eljárás keretében;
h) Hatósági ellenőrzés keretében vizsgálja a fenntartónál és a közoktatási intézményekben a nem állami, nem helyi önkormányzati intézményfenntartó által igényelt normatív hozzájárulás és támogatás igénylésének alapjául szolgáló - a közoktatási intézményben vezetett - nyilvántartások meglétét, vezetését, a tanügy-igazgatási dokumentumokat és ennek alapján az igénylés és az elszámolás megalapozottságát. A vizsgálat eredményeképpen kezdeményezheti az Oktatási Hivatalnál a normatív hozzájárulás és támogatás összegének felülvizsgálatát;
i) Másodfokú döntést hoz a sajátos nevelési igényű gyermekek, tanulók tankötelezettségére vonatkozóan.
2. Az Oktatási Főosztály egyéb feladatai tekintetében:
a) Az érettségi vizsgaszabályzatban meghatározottak szerint megbízza az érettségi vizsga vizsgabizottsága elnökét, és ellenőrzi a vizsgabizottság tevékenységét;
b) Az érettségi vizsgaszabályzatban meghatározottak szerint részt vesz az érettségi vizsgák szervezésében;
c) Az érettségi vizsgaszabályzatban meghatározottak szerint működteti az érettségi vizsgabizottságot;
d) Értesíti az Oktatási Hivatalt az érettségi vizsga törvényes megtartását veszélyeztető eseményről;
e) Működteti a tanulmányok alatti vizsgáztatás céljából a független vizsgabizottságot;
f) Közreműködik az Országos Képzési Jegyzék alapján az oktatásért felelős miniszter felelősségi körébe tartozó szakképesítések esetén a szakmai vizsgák központi írásbeli tételeinek, központi gyakorlati feladatainak, valamint azok megoldásainak szétosztásában;
g) Véleményezi a Kt.-ben meghatározott önkormányzati intézkedési tervet, illetőleg a megyék, a megyei jogú város fejlesztési terveit a minisztérium számára;
h) Ellátja a közoktatásért felelős miniszter képviseletét a regionális és a megyei fejlesztési tanács, valamint a megyei közoktatási közalapítvány munkájában;
i) Részt vesz a regionális és a megyei fejlesztési tanács által kiírt pályázatok elbírálásának folyamatában;
j) Működteti a megyei közoktatási egyeztető fórumot;
k) Az OH rend. 41/D. § a) pontja szerint javaslatot tesz a független közoktatási szakértő személyére, ha a helyi önkormányzat a közoktatási intézményét, illetve egyes szolgáltatás ellátását - részben vagy egészben - meg kívánja szüntetni, vagy át kívánja szervezni;
l) Az OH rend. 41/D. § b) pontja szerint kijelöli a Kt. 131. § (5) bekezdés c) pontjában meghatározott félévi és év végi osztályozó vizsgák vizsgabizottságának elnökét az Országos vizsgaelnöki névjegyzékről;
m) Ellátja a Kt., valamint a vonatkozó jogszabályok által a Kormányhivatal hatáskörébe utalt feladatokat.
1.5. Koordinációs és Szervezési Főosztály
1. A Koordinációs és Szervezési Főosztály koordinációs feladatai tekintetében:
a) Ellátja a Megyei Államigazgatási Kollégium működésével kapcsolatos koordinációs és adminisztrációs feladatokat;
b) Gondoskodik:
ba) az érintett szervezeti egységek bevonásával a központi ellenőrzési és mintavételi tervek figyelembe vételével a Kormányhivatal szakigazgatási szervei, illetve a központi államigazgatási szervek területi szervei ellenőrzési terveinek összehangolásáról, egyeztetett végrehajtásáról, illetőleg az ellenőrzési tapasztalatok közös elemzéséről, segíti a gazdaságos, egymást kiegészítő ellenőrzési módok kialakítását, alkalmazását;
bb) a kormánymegbízott utasítása szerint összehívott megyei koordinációs értekezletek megszervezéséről, valamint részt vesz a szakmai koordinációs értekezletek (jegyzői, szakigazgatási szervek vezetői), szakmai napok napirendjének előkészítésében és megtartásában;
bc) az ügykezelői, közigazgatási alapvizsgák, közigazgatási szakvizsgák, építésügyi vizsgák, alkotmányos alapismeretek vizsgák, anyakönyvvezetői szakvizsgák, továbbá külön jogszabály által meghatározott egyéb vizsgák előkészítésére szolgáló konzultációk megszervezéséről és a vizsgák lebonyolításáról;
bd) a kormánytisztviselői és köztisztviselői vizsgarendszerben az informatikai követelmények érvényesítéséről az Informatikai Főosztállyal együttműködve;
be) a kormánytisztviselők és köztisztviselők tervszerű továbbképzésével kapcsolatos feladatok ellátásáról, beleértve az éves és középtávú továbbképzési terv végrehajtását is;
c) Közreműködik a közigazgatás korszerűsítésével, az elektronikus közigazgatás kialakításával kapcsolatos feladatok területi összehangolásában, szervezésében;
d) Ellátja:
da) a közigazgatási szervek, a Kormányhivatal szakigazgatási szervei, a helyi önkormányzati szervek tekintetében az ügyiratkezelésről, valamint az általuk kezelt adatok nyilvántartásáról és védelméről, a közérdekű adatok nyilvánosságáról szóló jogszabályok végrehajtásának ellenőrzését az illetékes közlevéltárral egyeztetett ellenőrzési terv és program szerint;
db) az adatvédelemmel kapcsolatos feladatokat, illetve az államháztartásról és az elektronikus információszabadságról szóló törvényben előírt közzétételi kötelezettségeket;
dc) a Kormányhivatal ügyirat-kezelési, minősített adatkezelési, irattározási, ügyviteli és leírói feladatait;
dd) a helyi önkormányzati éves továbbképzési tervek elkészítésének és végrehajtásának ellenőrzését;
de) az önkormányzati hivatalok egyedi iratkezelési szabályzatainak elkészítéséhez kapcsolódó egyetértési jog gyakorlásának feladatait;
df) a Kormányhivatal illetékességi területén az adatgyűjtői tevékenységet, az ehhez kapcsolódó koordinációs, ellenőrzési feladatokat;
dg) a főigazgató és az igazgató titkársági, ügyirat-kezelési, minősített adatkezelési, irattározási, ügyviteli és leírói feladatait;
e) Kezdeményezi az ügyviteli tevékenység összehangolását, előmozdítja annak egységes program szerinti ellátását, és az e-közigazgatásért felelős miniszter irányítása mellett és az általa biztosított feltételeknek megfelelően biztosítja az ügyviteli és informatikai feladatok szolgáltatás alapú ellátásának kereteit;
f) Összeállítja a központi ellenőrzési és mintavételi tervek figyelembe vételével a Kormányhivatal munkatervét, ellenőrzési tervét, továbbá mindazokat az összefoglaló anyagokat, melyek több szervezeti egység közreműködésével készülnek;
g) Koordinálja a kormánymegbízott által készített éves beszámoló elkészítését;
h) Részt vesz:
ha) a Kormányhivatal koordinációs feladat- és hatásköréhez kapcsolódóan a több ágazatot érintő kormányzati döntések végrehajtásának területi összehangolásában;
hb) a Kormányhivatal ügyfélfogadási, ügyfélszolgálati rendszereinek összehangolását célzó kezdeményezések megvalósításában, az ügyfélszolgálati tevékenysége bővítése működési feltételeinek biztosításában;
i) Közreműködik:
ia) a közigazgatási minőségpolitikáért és személyzetpolitikáért felelős miniszternek a megyében foglalkoztatott kormánytisztviselők és köztisztviselők képzésével, továbbképzésével, valamint a szakember-utánpótlás megszervezésével kapcsolatos feladatainak ellátásában, elemzi a képzés, továbbképzés színvonalát és eredményességét, kezdeményezi az érintett szerveknél a szükséges intézkedéseket;
ib) az európai uniós programok keretében végrehajtandó képzések lebonyolításában;
ic) a központi szakmai tervek figyelembe vételével a Kormányhivatal szakigazgatási szerveinek területi szervei feladatkörébe tartozó, kormánytisztviselőket érintő képzési, továbbképzési feladatok ellátásának összehangolásában;
id) a közigazgatási szervek által az ügyfelek számára nyújtott elektronikus ügyintézést támogató képzések, továbbképzések összehangolásában, biztosítja azok megfelelő nyilvánosságát, terjeszti az ügyintézés elektronikus módszereit;
j) Koordinálja a Kormányhivatalhoz érkező közérdekű bejelentésekkel, kérelmekkel, panaszokkal kapcsolatos ügyeket, együttműködve a Kormányhivatal más érintett szervezeti egységeivel, biztosítja a benyújtott kérelmeknek a Kormányhivatal megfelelő szervezeti egységéhez való eljuttatását;
k) Kidolgozza és figyelemmel kíséri a közigazgatás korszerűsítésének területi koordinálására vonatkozó javaslatokat;
l) Koordinálja a Kormányhivatal minőségirányítási rendszerének kialakításával és működtetésével kapcsolatos feladatokat;
m) Előkészíti véleményezésre a kormánymegbízott számára - a rendvédelmi szervek és a NAV kivételével - a Kormánynak alárendelt szervek területi szervei létrehozására, átszervezésére, valamint jogállásuk és illetékességi területük módosítására vonatkozó előterjesztést;
n) A Pénzügyi Főosztály segítségével előkészíti véleményezésre a kormánymegbízott számára - a rendvédelmi szervek és a NAV kivételével - a Kormánynak alárendelt szervek területi szervei létszámának megállapítására és költségvetése megállapítására vonatkozó előterjesztést, javaslatot;
o) Szervezi a Kormányhivatal szakmai rendezvényeit;
p) Ellátja a közérdekű és a közérdekből nyilvános adatok közzétételével, az egyedi adatigénylések teljesítése rendjének meghatározásával kapcsolatos feladatokat, biztosítja az egységes ügymenet és felelősségi rend kialakítását, valamint gondoskodik az információ-áramlás naprakészségének biztosításáról, együttműködve az Informatikai Főosztállyal.
2. A Koordinációs és Szervezési Főosztály funkcionális feladatai tekintetében:
a) A Kormányhivatal belső szabályzataiban, továbbá a kormánymegbízott által meghatározott ügyekben a bíróságok és más hatóságok előtti eljárásban biztosítja a kormánymegbízott, a főigazgató és a Kormányhivatal képviseletét;
b) A főigazgató irányításával ellátja a szakigazgatási szerveknek a Koordinációs és Szervezési Főosztály feladat- és hatáskörébe tartozó funkcionális feladatai irányítását;
c) Ellátja a Pénzügyi Főosztály közreműködésével a lakáscélú munkáltatói kölcsön nyújtásával kapcsolatos feladatokat a Kormányhivatal valamennyi dolgozójára vonatkozóan;
d) Előkészíti valamennyi szervezeti egység és szakigazgatási szerv közreműködésével a Kormányhivatal szabályzatait, gondoskodik azok nyilvántartásáról.
1.6. Humánpolitikai Főosztály
1. A Humánpolitikai Főosztály koordinációs feladatai tekintetében ellátja a közigazgatási szervek vezetői munkáltatói intézkedéseinek törvényességi ellenőrzését.
2. A Humánpolitikai Főosztály funkcionális feladatai tekintetében:
a) Ellátja:
aa) a Kormányhivatallal kormánytisztviselői jogviszonyban és munkaviszonyban álló kormánytisztviselők és munkavállalók tekintetében a személyzeti, munkaügyi, fegyelmi, humánpolitikai, szociális és kegyeleti döntésekkel, valamint a kitüntetési, elismerési javaslatok felterjesztésével összefüggő feladatokat;
ab) a kormánytisztviselői és a közszolgálati jogviszonyra vonatkozó jogszabályok végrehajtásának ellenőrzését, a közszolgálati nyilvántartás vezetésével és működtetésével kapcsolatos feladatokat;
ac) a vagyonnyilatkozatokkal kapcsolatos munkáltatói intézkedések szakmai előkészítését, az ezzel kapcsolatos iratok és nyilvántartások elkülönített kezelését;
ad) az integrált emberierőforrás-gazdálkodást támogató információs rendszer személyzeti munkát segítő programjának működtetését;
ae) a címzetes főjegyzői cím véleményezésével és felterjesztésével kapcsolatos feladatokat;
af) a Kormányhivatalnál foglalkoztatott kormánytisztviselők tartalékállományba helyezésével kapcsolatos feladatokat;
ag) az alkalmazásban álló kormánytisztviselőkre és munkavállalókra vonatkozólag a munkavédelemmel és tűzvédelemmel kapcsolatos kormányhivatali teendőket, a munkavédelmi és tűzvédelmi oktatás megszervezését, a munkavédelmi és tűzvédelmi helyzet folyamatos figyelemmel kísérését, az előírt jelentések, beszámolók, statisztikák készítésére vonatkozó feladatokat, valamint a munkavédelmi és tűzvédelmi szabályzatok hatályosulásának és naprakészségének vizsgálatát;
b) Gondoskodik:
ba) az alkalmazásban álló kormánytisztviselők és munkavállalók előzetes és időszakos munka-egészségügyi alkalmassági vizsgálatáról;
bb) a jogszabályban meghatározott személyek vonatkozásában a nemzetbiztonsági ellenőrzéssel összefüggő feladatok elvégzéséről;
bc) a közigazgatási munka racionalizálása és teljesítményorientáltságának növelése érdekében az éves teljesítménykövetelmények kitűzésének szakmai előkészítéséről, továbbá a kormányhivatali egységek által elkészített egyéni teljesítményértékelési javaslatok felterjesztéséről;
c) Figyelemmel kíséri az esélyegyenlőségi terv megvalósulását, arról évente összefoglalót készít;
d) A főigazgató irányításával ellátja a szakigazgatási szerveknek a Humánpolitikai Főosztály feladat- és hatáskörébe tartozó funkcionális feladatai irányítását;
e) A közigazgatási minőségpolitikáért és személyzetpolitikáért felelős miniszter által meghatározottak szerint előmozdítja a központi közszolgálati nyilvántartás hatékony működését és adattartalmának a Kormányhivatal szakigazgatási szervei feladatával összefüggő használatát, illetve ellenőrzi a nyilvántartás adatainak védelmére vonatkozó szabályok érvényesülését;
f) Előkészíti véleményezésre a kormánymegbízott számára - a rendvédelmi szervek és a NAV kivételével - a Kormánynak alárendelt szervek területi szervei vezetőinek kinevezésére és felmentésére irányuló javaslatokat.
1.7. Pénzügyi Főosztály
1. A Pénzügyi Főosztály a Kormányhivatal gazdasági szervezete.
2. A pénzügyi főosztályvezető a Kormányhivatal gazdasági vezetője, aki közvetlenül vezeti a gazdasági szervezetet, a pénzügyi, gazdasági feladatot ellátó szakmai szervezeti egységek munkájához iránymutatást ad, ellenőrzi azt, és ellenjegyzi a kormánymegbízott gazdasági intézkedéseit.
3. A gazdasági szervezet feladat- és hatáskörét a gazdasági vezető, valamint a pénzügyi-gazdasági feladatok ellátásáért felelős további személyek konkrét feladatait, a hatáskör és a kiadmányozási jogkör gyakorlásának részletes szabályait a gazdasági szervezet ügyrendje tartalmazza.
4. A Pénzügyi Főosztály funkcionális feladatai tekintetében:
a) Ellátja a Kormányhivatal előirányzatai tekintetében a gazdálkodással, könyvvezetéssel és adatszolgáltatással, valamint a Kormányhivatal működtetésével, üzemeltetésével, a vagyongazdálkodással kapcsolatos feladatokat. A működtetéssel, üzemeltetéssel, beruházással, vagyonvédelemmel, vagyon használatával, hasznosításával kapcsolatos feladatok ellátása az irányító szerv által engedélyezett módon, és a felelősség átruházása nélkül szolgáltatás megrendelésével is történhet;
b) Gondoskodik a költségvetés tervezésével és végrehajtásával, a könyvvezetéssel és egyéb pénzügyi nyilvántartások vezetésével kapcsolatos feladatokról;
c) Gondoskodik a Kormányhivatalt illető bevételek beszedéséről, teljesíti a fizetési kötelezettségeket, figyelemmel kíséri a költségvetési kiadások és bevételek alakulását;
d) A kormánymegbízott egyetértésével kezdeményezi a közigazgatás-szervezésért felelős miniszter által vezetett minisztériumnál a szükséges fejezeti hatáskörű előirányzat-módosításokat, a Magyar Államkincstárnál pedig átvezetteti az intézményi hatáskörű előirányzat-módosításokat;
e) Előkészíti a kormánymegbízott hatáskörébe tartozó előirányzat-módosításokat;
f) A vonatkozó jogszabályok előírásait figyelembe véve gondoskodik a Kormányhivatal számviteli politikájának kialakításáról, előkészíti a Kormányhivatal pénzkezelési és egyéb gazdálkodással, illetve vagyonkezeléssel kapcsolatos szabályzatait, valamint a kormánymegbízott intézkedéseit;
g) Vezeti a Kormányhivatal előirányzat-felhasználási keretszámláit, a szakigazgatási szervek alszámláit, a lakástámogatási számlát, valamint az ezzel kapcsolatos nyilvántartásokat, gondoskodik a számlákon keresztül teljesítendő pénzforgalom szabályszerű lebonyolításáról;
h) Kezeli a Kormányhivatal pénzkezelő helyét, gondoskodik a készpénz kifizetések szabályos és határidőben történő teljesítéséről;
i) Egyezteti a Magyar Államkincstár által rendelkezésre bocsátott előirányzat-felhasználási keret kiadásának és bevételének alakulásáról szóló tájékoztató jelentést a Kormányhivatal számviteli nyilvántartásával, elvégzi a szükséges korrekciókat;
j) Vezeti az illetmény-gazdálkodással kapcsolatos nyilvántartásokat, tartja a kapcsolatot az illetményszámfejtést végző Magyar Államkincstárral. Gondoskodik az intézményi kifizetések számfejtéséről;
k) Biztosítja az állami adóhatóság útján teljesítendő befizetési kötelezettségek bevallását és befizetését;
l) Ellátja a Kormányhivatal ingó- és ingatlanvagyonának kezelését, az ingó- és ingatlanvagyon kezelésével, használatával, fenntartásával és hasznosításával összefüggő feladatokat, teljesíti az ezzel kapcsolatos nyilvántartási és adatszolgáltatási kötelezettségeket;
m) Üzemelteti a kormányhivatali gépjárműveket, biztosítja a járművek és egyéb hivatali eszközök üzemeltetéséhez, karbantartásához szükséges feltételeket, felügyeli a szükséges nyilvántartások vezetését;
n) Gondoskodik a belső kontrollrendszer kialakításáról, gondoskodik mindazon elvek, eljárások és belső szabályzatok kidolgozásáról, melyek alapján a Kormányhivatal érvényesítheti a feladatai ellátására szolgáló előirányzatokkal, létszámmal és vagyonnal való szabályszerű, gazdaságos, hatékony és eredményes gazdálkodás követelményeit;
o) Gondoskodik a közbeszerzési eljárások előkészítéséről;
p) A főigazgató irányításával ellátja a szakigazgatási szerveknek a Pénzügyi Főosztály feladat- és hatáskörébe tartozó funkcionális feladatai irányítását;
q) Kapcsolatot tart a feladat- és hatáskörét érintő ügyekben feladat- és hatáskörrel rendelkező központi és területi államigazgatási szervek gazdasági szervezetének vezetőjével;
r) Ellátja a szakigazgatási szervek működésével kapcsolatos üzemeltetési feladatokat az informatikai és kommunikációs üzemeltetési feladatok kivételével;
s) Ellátja a Kormányhivatal működésével összefüggő beszerzési, karbantartási, felújítási feladatokat, gondoskodik az üzemeltetéshez szükséges feltételek biztosításáról.
1.8. Informatikai Főosztály
1. Az Informatikai Főosztály - a Melléklet 27. § (2) bekezdésében foglaltakra figyelemmel - funkcionális feladatai tekintetében:
a) Közreműködik az önkormányzati rendeletek elektronikus közzétételében, a TÖRV, NRT és TERKA rendszerek működtetésével, karbantartásával, az adatrögzítéssel, valamint az adatszolgáltatással kapcsolatos feladatok ellátásában;
b) Kialakítja és működteti a Kormányhivatal és a szakigazgatási szervek számítógépes informatikai rendszerét, végzi annak folyamatos karbantartását, szakmai segítséget nyújt a számítógépes rendszerek használóinak, terveket dolgoz ki az informatikai hálózat továbbfejlesztésére;
c) Gondoskodik a Kormányhivatal és a szakigazgatási szervek számítógépes fejlesztési és védelmi tervének kidolgozásáról és közreműködik annak megvalósításában. Véleményezi a számítógépes informatikai rendszer kialakítását, szakmai javaslatot készít a számítógépes rendszerek felhasználására;
d) Ellátja a központi közszolgálati nyilvántartás működtetésével kapcsolatos feladatokat;
e) Közreműködik a Kormányhivatal illetékességi területén az adatgyűjtői tevékenységben, az ehhez kapcsolódó koordinációs, ellenőrzési feladatokban;
f) Rendszergazdaként üzemelteti a polgárok személyi adatainak és lakcímének területi számítógépes rendszerét, elvégzi a területi nyilvántartás adatainak feldolgozását;
g) Ellátja a helyi népesség-nyilvántartási számítógépes rendszerek felügyeletét, biztosítja a karbantartó állományokat;
h) Ellátja a Kormányhivatal Interneten - adatszolgáltatóként és üzemeltetőként - történő megjelenésével kapcsolatos informatikai feladatokat;
i) A Hatósági Főosztállyal együttműködve segíti az állampolgárok személyi adatainak és lakcímének helyi nyilvántartásával, és az adatvédelemmel kapcsolatos felügyeleti tevékenységet;
j) Üzemelteti az okmányirodai számítógépes hálózat területi informatikai rendszerét;
k) Közreműködik a Kormányhivatal oktatási tevékenységének ellátásában, végrehajtja az oktatással kapcsolatos telepítési és üzemeltetési feladatokat;
l) Ellátja a Cím-, Körzet- és Szervnyilvántartási rendszer folyamatos informatikai, alkalmazási és igazgatási Help Desk feladatait. Ellátja a Kormányhivatalhoz rendelt felhasználói jogosultsággal és a szervnyilvántartással kapcsolatos feladatokat;
m) Felügyeli és karbantartja a Kormányhivatal számítástechnikai eszközeit és a helyi hálózatot;
n) Ellátja az ügyiratkezelő program informatikai felügyeletét, üzemeltetését;
o) Ellátja a számítógépes személyzeti nyilvántartás üzemeltetéséhez kapcsolódó informatikai feladatokat;
p) Ellátja a Kormányhivatal honlapjának működtetését, a szükséges frissítések rendszeres átvezetését, adatközlői feladatokat;
q) Közreműködik a közérdekű adatok elektronikus közzétételében, végzi az adatszolgáltatást az egységes közadatkereső rendszer számára;
r) Ellátja az elektronikus kormányzással (Elektronikus Kormányzati Gerinchálózat, Kormányzati Portál) kapcsolatos hivatali feladatokat;
s) Ellátja az államháztartásról szóló, valamint az elektronikus információszabadságról szóló törvényben előírt közzétételi kötelezettségek informatikai feladatait;
t) Üzemmenet-folytonosság biztosítása céljából közreműködik a Kormányhivatal szakigazgatási szerveinél üzemeltetett informatikai eszközök működőképességének fenntartásában;
u) Gondoskodik a hivatali kapuval kapcsolatos adminisztrációs feladatok végrehajtásáról, elkészíti a szükséges elektronikus űrlapokat, valamint segítséget nyújt a hivatali kapu ügyintézőinek;
v) Üzembe helyezi a pénzügyi, gazdálkodási rendszereket és felügyeli működtetésüket. Az ügyintézők részére rendszeres informatikai támogatást biztosít a napi feladatok során. Közreműködik az adatszolgáltatások készítésében, továbbításában;
w) Segíti az Integrált Kormányzati Ügyfélszolgálat ügyintézőit a számítástechnikai rendszerek üzemeltetésében, közreműködik a kapcsolódó adminisztrációs feladatok végrehajtásában, valamint a bizonylatok, dokumentumok nyilvántartások biztonsági másolatának és archív állományának elkészítésében;
x) A főigazgató irányításával ellátja a szakigazgatási szerveknek az Informatikai Főosztály feladat- és hatáskörébe tartozó funkcionális feladatai irányítását;
y) Ellátja a Kormányhivatal ügyirat-kezelő rendszerének működtetésével kapcsolatos rendszergazdai feladatokat;
z) A szakigazgatási szervek informatikai rendszereinek működtetése érdekében együttműködik a szakigazgatási szervek szakmai irányító szerveinek informatikai szervezeti egységeivel, és ellátja ezen együttműködés keretében a hozzá delegált informatikai rendszerek működtetésével járó feladatokat;
zs) A Koordinációs és Szervezési Főosztállyal együttműködve közreműködik a közigazgatási szervek által az ügyfelek számára nyújtott elektronikus ügyintézést támogató képzések, továbbképzések összehangolásában, az ügyintézés elektronikus módszereinek terjesztésében.
2. Az Informatikai Főosztály- a Melléklet 27. § (2) bekezdésében foglaltakra figyelemmel - szakmai informatikai feladatainak ellátása tekintetében:
a) Közreműködik a Kormányhivatal informatikai tevékenység összehangolása érdekében végzett feladatainak ellátásában, ennek érdekében:
aa) kezdeményezi az ügyviteli tevékenység összehangolását, előmozdítja annak egységes program szerinti ellátását;
ab) informatikai szempontból ellenőrzi a központi közszolgálati nyilvántartás adatainak védelmére vonatkozó szabályok érvényesülését;
ac) a Szabolcs-Szatmár-Bereg Megyei Államigazgatási Kollégiummal összehangoltan közreműködik a Kormányhivatal szakigazgatási szervei informatikai fejlesztésének összehangolásában;
ad) biztosítja a Kormányhivatal számítástechnikai eszközeinek jogtisztaságát;
b) Szervezi a Kormányhivatal informatikai koordinációs feladatainak ellátását, módszertani segítséget nyújt az önkormányzatoknak, informatikai támogatást biztosít a Kormányhivatal szakigazgatási szerveinek feladataik informatikai feladatellátásához;
c) Ellátja a választásokkal, a népszavazásokkal összefüggő informatikai feladatokat, ennek keretében:
ca) ellátja az Országos Választási Iroda szakmai irányítása alapján a Területi Választási Iroda informatikai feladatait;
cb) elkészíti a Helyi Választási Iroda (a továbbiakban: HVI) megbízása alapján a névjegyzéket, értesítőket, átadja a választójoggal nem rendelkező nagykorú polgárok jegyzékét. Szervezi, oktatja a HVI-k számára a választással kapcsolatos rendszerek használatát;
cc) szervezi és irányítja az Országos Választási Iroda által kiadott forgatókönyvben előírtak alapján a választási informatikai próbákat, a szavazást megelőző és a szavazás napi informatikai feladatokat;
d) Részt vesz az okmányirodák munkájának ellenőrzésében, kiemelt figyelmet fordítva a személyi adat- és lakcímnyilvántartás központi adatbázisának karbantartására. Az ellenőrzési tapasztalatok alapján javaslatot tesz szakmai felügyeleti intézkedésre, képzésre és egyéb segítségnyújtásra;
e) Ellátja a Kormányhivatal illetékességi területén működő okmányirodák technikai és alkalmazási Help Desk felügyeletét a fórumalkalmazás és az okmányirodai levelezőrendszer használatával;
f) Módszertani segítséget nyújt az önkormányzatok feladatainak informatikai ellátásához;
g) A Hatósági Főosztállyal együttműködve végzi a helyi önkormányzatok anyakönyvi informatikai rendszereinek (ASZA) felügyeleti tevékenységét;
h) Ellátja az anyakönyvi rendszerben (ASZA) az anyakönyvvezetők felhasználói jogosultság és autentikációs kártya ellátásával kapcsolatos feladatokat;
i) Részt vesz a Ket. által előírt informatikai, technikai feltételek kialakításában az elektronikus ügyintézési rendszer bevezetése érdekében;
j) Biztosítja az ügyfélszolgálatok informatikai folyamatainak a működtetését az ügyfélszolgálatok informatikai támogatásával;
k) Ellátja a szakigazgatási szervek tekintetében az informatikai és kommunikációs üzemeltetési feladatokat, melynek keretében gondoskodik a központi üzemeltetésű szakrendszerek esetében a helyi üzemeltetési feladatok ellátásáról is a szakrendszer központi üzemeltetője által kiadott utasítások figyelembe vételével.
1.9. Belső Ellenőrzési Osztály
1. A belső ellenőrök a belső ellenőrzési tevékenységen kívül más tevékenység végrehajtásába nem vonhatók be.
2. A Belső Ellenőrzési Osztály ellenőrzési feladatai tekintetében:
a) Összeállítja - a kockázatelemzéssel alátámasztott - stratégiai és éves ellenőrzési terveket, és a kormánymegbízott jóváhagyását követően végrehajtja azokat, valamint nyomon követi az intézkedési tervek megvalósulását;
b) Az ellenőrzési program teljesítését, a megállapításokat, következtetéseket és javaslatokat tartalmazó ellenőrzési jelentés elkészítését befolyástól mentesen végzi, melynek tartalmáért felelősséggel tartozik;
c) Tájékoztatja a kormánymegbízottat az éves ellenőrzési terv megvalósulásáról, az attól való eltérésekről, összeállítja az éves ellenőrzési jelentést;
d) Évente értékeli a belső ellenőrzés tárgyi, személyi feltételeit, javaslatot tesz a kormánymegbízottnak a feltételeknek az éves tervvel történő összehangolására;
e) Vezeti az ellenőrzések nyilvántartását, gondoskodik az ellenőrzési dokumentumok legalább tíz évig történő irattári megőrzéséről, illetve a birtokában lévő dokumentumok, adatok biztonságos tárolásáról;
f) Részt vesz a kormánymegbízott által jóváhagyott - éves képzési terv szerinti, illetve szakmai fejlődését biztosító egyéb - képzéseken.
1.10. Jogi Perképviseleti Osztály
1. A Jogi Perképviseleti Osztály funkcionális feladatai tekintetében:
a) Előkészíti a Kormányhivatal törzshivatala és szakigazgatási szervei feladat- és hatáskörét érintő peres és nemperes eljárásokkal összefüggő beadványokat;
b) A Kormányhivatal belső szabályzataiban, továbbá a kormánymegbízott által meghatározott ügyekben a bíróságok és más hatóságok előtti eljárásban biztosítja a kormánymegbízott és a Kormányhivatal képviseletét;
c) A Kormánymegbízotti Kabinettel együttműködve véleményezi a Kormányhivatal által megkötendő szerződéseket;
d) Jogi szakmai segítséget nyújt a kormánymegbízott, a főigazgató (az igazgató) kiadmányozásával érintett kormányhivatali utasítások, szabályzatok, szerződések, jogszabály-módosítási javaslatok előkészítéséhez.
2. Szakigazgatási szervek
2.1. Szociális és Gyámhivatal
2.1.1. Gyámügyi és Gyermekvédelmi Osztály
1. A Gyámügyi és Gyermekvédelmi Osztály koordinációs feladatai tekintetében:
a) Tájékoztatja a minisztert az ellenőrzési tervről, valamint az ellenőrzések és vizsgálatok tapasztalatairól;
b) Szakmai koordinációs értekezletet hív össze, elsősorban a gyermekvédelmi és gyámügyi feladat- és hatásköröket ellátó hatóságok, valamint a gyermekjóléti és gyermekvédelmi szolgáltatók számára;
c) Közreműködik az ágazati képzések, továbbképzések szervezésében;
d) Véleményezi a helyi önkormányzatnak az önkormányzati ellátórendszer átalakítására vonatkozó javaslatait, és szükség esetén kezdeményezi a javaslatok megváltoztatását;
e) Elősegíti és koordinálja a bűnelkövetés, illetve a bűnismétlés megelőzését célzó programok indítását a veszélyeztetett, továbbá a bűncselekményt elkövetett, de nem büntethető, valamint a büntetőeljárás alá vont gyermekek számára;
f) Minden év június 30. napjáig az előző évre vonatkozóan jelentésben elemzi az illetékességi területén a gyermekkorú, illetve a fiatalkorú bűnelkövetés helyzetét, és értékeli a bűnmegelőzési tevékenységet;
g) Egyeztető értekezletet tart a jelentés ismertetése és a bűnmegelőzés érdekében elvégzendő feladatok megvitatása céljából;
h) Szervezi a hivatásos gondnoki feladatot ellátó személyek képzését, illetve évenkénti továbbképzését;
i) Részt vesz az ágazati képzések lebonyolításában, szakmai képzéseket, továbbképzéseket szervez;
j) Kapcsolatot tart a feladat- és hatáskörét érintő ügyekben feladat- és hatáskörrel rendelkező központi és területi államigazgatási szervekkel, valamint a Nemzeti Erőforrás Minisztérium illetékes főosztályával.
2. A Gyámügyi és Gyermekvédelmi Osztály egyedi közhatalmi aktusokkal kapcsolatos feladatai tekintetében:
a) Első fokon dönt a gyermekjóléti és gyermekvédelmi szolgáltató tevékenységet végző szolgáltatók, intézmények, hálózatok működési engedélyezéséről és ellenőrzéséről szóló jogszabály által a hatáskörébe utalt ügyekben;
b) Ellátja az illetékességi területéhez tartozó települési önkormányzat jegyzőjének és a városi gyámhivatalnak a szakmai irányítását, felügyeletét és ellenőrzését;
c) A gyermekvédelmi jelzőrendszer elégtelen működése esetén javaslatot tesz fegyelmi felelősségre vonás alkalmazására, illetve büntetőeljárást kezdeményez a gyermek sérelmére elkövetett bűncselekmény gyanúja esetén;
d) Ellátja a gyermekjóléti és gyermekvédelmi szolgáltató tevékenységet végző szolgáltatók, intézmények, hálózatok működési engedélyezéséről és ellenőrzéséről szóló jogszabály által a hatáskörébe utalt ellenőrzési feladatokat;
e) Másodfokú hatósági jogkört gyakorol a települési önkormányzat jegyzőjének, a városi gyámhivatalnak a gyermekvédelmi és gyámügyi hatósági ügyeiben, valamint az ügyészség és a bíróság kivételével a gyermekek védelméről és a gyámügyi igazgatásról szóló 1997. évi XXXI. törvény 72. § (1) bekezdése szerinti beutaló szerv által elrendelt ideiglenes hatályú elhelyezés tekintetében;
f) Ellenőrzési jogkörében legalább négyévente ellenőrzi:
fa) a gyámhatóságok gyámügyi és gyermekvédelmi hatósági tevékenységének jogszerűségét;
fb) az egészségügyi szakfelügyelet kivételével a Nemzeti Család- és Szociálpolitikai Intézet vagy a kijelölt módszertani feladatokat ellátó intézmény, illetve az Országos Gyermekvédelmi Szakértői Névjegyzékbe felvett szakértő szükség szerinti bevonásával - a külön jogszabályban meghatározottak szerint - a gyermekjóléti és gyermekvédelmi szolgáltatók tevékenységét;
g) A gyermekek és az ifjúság védelméért felelős miniszter utasítása alapján meghatározott témakörben az ellenőrzési tervben meghatározottakon túl vizsgálatot folytat le;
h) Nyilvántartást vezet a jogszabály által elrendelt adatokról;
i) Elkészíti a gyermekjóléti, gyermekvédelmi intézményekkel/szolgáltatásokkal, illetve a gyámhatósági tevékenységgel kapcsolatos éves statisztikai jelentést.
2.1.2. Szociális Hatósági és Ellenőrzési Osztály
1. A Szociális Hatósági és Ellenőrzési Osztály koordinációs feladatai tekintetében:
a) Folyamatosan figyelemmel kíséri a szociális igazgatásról és szociális ellátásokról szóló törvényben meghatározott önkormányzati ellátási kötelezettségek teljesítését. Amennyiben az önkormányzat ellátási kötelezettségéből adódó feladatainak, - különösen fenntartói, illetve szolgáltatástervezési koncepció elkészítésére vonatkozó feladatának - nem tesz eleget, megfelelő határidő kitűzésével felszólítja az önkormányzatot a feladat teljesítésére;
b) Részt vesz az ágazati képzések lebonyolításában, szakmai képzéseket, továbbképzéseket szervez;
c) Kapcsolatot tart a feladat- és hatáskörét érintő ügyekben feladat- és hatáskörrel rendelkező központi és területi államigazgatási szervekkel és a Nemzeti Erőforrás Minisztérium illetékes főosztályával.
2. A Szociális Hatósági és Ellenőrzési Osztály egyedi közhatalmi aktusokkal kapcsolatos feladatai tekintetében:
a) Ellátja a jegyző szakmai irányítását, felügyeletét és ellenőrzését, másodfokon eljár a jegyző hatáskörébe tartozó szociális hatósági ügyekben, figyelemmel a külön jogszabályban meghatározott hatásköreire;
b) Dönt a szociális szolgáltatók, intézmények működési engedélyezéséről és ellenőrzéséről szóló jogszabály által a hatáskörébe utalt ügyekben, dönt továbbá a tartós bentlakásos szociális intézmény fenntartója kérelmére a folyó évi térítésidíj-hátralék erejéig a jelzálogjog bejegyzés kezdeményezéséről;
c) Ellátja a szociális szolgáltatók, intézmények működési engedélyezéséről és ellenőrzéséről szóló jogszabály által a hatáskörébe utalt ellenőrzési feladatokat;
d) Eljár első fokon, valamint - a jegyző felügyeleti szerveként - másodfokon a súlyos mozgáskorlátozottak közlekedési kedvezményeivel kapcsolatos ügyekben, illetve dönt a szerzési és átalakítási támogatási utalványok kiadásáról;
e) Felügyeleti szervként jár el az egyes lakáscélú kölcsönökből eredő adósságok rendezésével kapcsolatos ügyekben, elbírálja a jogorvoslati kérelmeket;
f) Első fokon dönt az intézményi jogviszonyban álló személyek intézményen belüli foglalkoztatása esetén a szociális foglalkoztatási engedélyek kiadásáról. Ellenőrzi az engedélyezett foglalkoztatást, valamint nyilvántartást vezet a szociális foglalkoztatásról;
g) Nyilvántartást vezet a jogszabály által elrendelt adatokról.
2.2. Építésügyi Hivatal
1. Az Építésügyi Hivatal kodifikációs feladatai tekintetében az építésfelügyeleti hatósági tevékenység tapasztalatai alapján jogszabály módosító javaslatokat kezdeményez, melyről tájékoztatja az illetékes minisztert.
2. Az Építésügyi Hivatal egyedi közhatalmi aktusokkal kapcsolatos feladatai tekintetében:
a) Vezeti az építésfelügyeleti hatóság hatáskörébe utalt nyilvántartásokat;
b) Összeállítja a munka- és ellenőrzési tervet, teljesíti az építésfelügyeleti ellenőrzési terv szerinti feladatait; az ellenőrzési feladatai teljesítésében együttműködik a jogszabályban meghatározott szakmai szervezetekkel. Közös ellenőrzéseket tart társhatóságokkal, szakmai kamarákkal és más építésfelügyeletekkel;
c) Jogszabályban meghatározottak szerint építésfelügyeleti ellenőrzéseket végez, építésfelügyeleti hatósági intézkedéseket tesz; ennek keretében kapcsolatot tart a társhatóságokkal, a szakmai kamarákkal, szükség esetén szakértő, szakértő intézmény közreműködésével;
d) Építésfelügyeleti hatósági jogkörében - jogszabályban meghatározott szabálytalanság esetén - intézkedik a szabálytalan állapot megszüntetésére, építésfelügyeleti bírságot szab ki;
e) A felettes hatósághoz történő felterjesztésre előkészíti a fellebbezésekkel, felügyeleti intézkedésekkel kapcsolatos iratokat;
f) Gondoskodik a feladatkörébe tartozó hatósági ügyekben az illetékes miniszter szakmai irányítási feladatainak végrehajtásáról;
g) Lefolytatja az építőipari kivitelezési tevékenység megkezdésére irányuló bejelentéssel kapcsolatos eljárásokat;
h) Ha jogszabály másként nem rendelkezik, lefolytatja a sajátos építményfajtákkal kapcsolatos építésfelügyeleti ellenőrzéseket és hatósági eljárásokat.
2.3. Igazságügyi Szolgálat
2.3.1. Felnőtt Korú Bűnelkövetők Pártfogó Felügyelői Osztálya
1. A Felnőtt Korú Bűnelkövetők Pártfogó Felügyelői Osztálya koordinációs feladatai tekintetében:
a) Illetékességi területén együttműködik a bíróságokkal, az ügyészségekkel, a büntetés-végrehajtási intézetekkel, a rendőrséggel, a gyámhatóságokkal és más hatóságokkal, továbbá az önkormányzatokkal, a gyermekjóléti és családsegítő szolgálatokkal, az oktatási intézményekkel, a munkáltatókkal, a társadalmi és egyéb szervezetekkel és az állampolgárokkal;
b) Külön forrás és kapacitás hiányában a feladat-megvalósítás érdekében együttműködik az állami és önkormányzati szervekkel, a társadalmi és egyéb szervezetekkel; együttműködési megállapodást, ellátási szerződést köthet;
c) Részt vesz a szakterületet érintő feladatok megvalósítása érdekében a hazai pályázatok előkészítésében és megvalósításában;
d) Egyezteti a Közigazgatási és Igazságügyi Minisztérium Igazságügyi Szolgálatával (a továbbiakban: KIMISZ) a pártfogó felügyelők által adható segélyek keretösszegének nagyságára vonatkozó igényét, a KIMISZ erre vonatkozó - kormánymegbízottnak előterjesztendő - javaslata tekintetében.
2. A Felnőtt Korú Bűnelkövetők Pártfogó Felügyelői Osztálya egyedi közhatalmi aktusokkal kapcsolatos feladatai tekintetében:
a) Az ügyész, a bíróság, illetve a büntetés-végrehajtási bíró elrendelésére pártfogó felügyelői véleményt, továbbá a bíróság, illetve a büntetés-végrehajtási intézet megkeresésére környezettanulmányt készít a felnőtt korú elkövetőkről;
b) Szervezi és ellenőrzi a közérdekű munka büntetés végrehajtását;
c) Végrehajtja az elkövetők pártfogó felügyeletét: ellenőrzi és segíti a jogszabályokban meghatározott, bírósági ítéletben elrendelt, vagy megállapított illetve az ügyészség által előírt magatartási szabályok megtartását és a kötelezettségek teljesítését;
d) Elvégzi az elkövetők utógondozásával kapcsolatos feladatokat;
e) Az ügyész közvetítői eljárásra utaló határozata, illetve a bíróságnak a büntetőeljárást - a közvetítői eljárás lefolytatása érdekében hozott - felfüggesztő végzése alapján kitűzi a közvetítői megbeszélés időpontját és lefolytatja a közvetítői eljárást, okiratot állít ki a sértett és a terhelt közötti megállapodásról; az ügyvéd közvetítők mediációs eljárásának befejezéséről teljesítésigazolást állít ki, amelyet a KIMISZ-nek továbbít;
f) Ellenőrzi a közvetítői eljárásban létrejött megállapodás teljesítését, az eljárás befejezését követően a közvetítői eljárásról jelentést készít, amelyet megküld az ügyésznek, illetve a bíróságnak;
g) A Kormányhivatal erre alkalmas helyiségében biztosítja a terheltek számára a csoportos foglalkozáson való részvétel lehetőségét, utógondozás keretében (az intézetekkel együttműködve) csoportos foglalkozást szervez a büntetés-végrehajtási intézetekben;
h) A jogszabályokban meghatározott feladatok végrehajtása, a büntetőpolitikai célkitűzések végrehajtása érdekében gondoskodik az irodai típusú és a területi munkavégzés egyensúlyáról, különösen a környezettanulmányok és pártfogó felügyelői vélemények elkészítése, a helyszíni ellenőrzések lefolytatása területén.
3. A Felnőtt Korú Bűnelkövetők Pártfogó Felügyelői Osztálya európai uniós és nemzetközi feladatai tekintetében:
a) Együttműködik a KIMISZ-szel a pártfogó felügyelői tevékenység nemzetközi szervezeteivel való kapcsolat fejlesztésében;
b) Közreműködik a pártfogó felügyelői tevékenységet érintő európai uniós és egyéb pályázatok előkészítésében, támogatja ezek szakmai megvalósítását.
4. A Felnőtt Korú Bűnelkövetők Pártfogó Felügyelői Osztálya egyéb feladatai tekintetében
a) Indokolt esetben pénzügyi segélyt biztosíthat a pártfogolt, valamint - a társadalmi integráció elősegítése érdekében - a büntetés-végrehajtási intézetből szabaduló számára;
b) Közösségi foglalkoztatókat, továbbá - a székhelyétől eltérő településeken - kihelyezett ügyfélszolgálati irodákat működtethet;
c) Közreműködik a társadalmi bűnmegelőzés nemzeti stratégiai céljaiból eredő feladatok ellátásában;
d) Közreműködik a kábítószer-probléma visszaszorításáról szóló nemzeti stratégiai program céljainak végrehajtásával kapcsolatos kormányzati feladatokról szóló 1094/2007. (XII. 5.) Korm. határozat végrehajtásában;
e) Vezeti a pártfogó felügyelői tevékenységhez kapcsolódó nyilvántartásokat; a pártfogó felügyelői tevékenységre vonatkozóan adatokat szolgáltat; szakmai anyagokat készít elő a KIMISZ szervezeti egységei részére;
f) Végrehajtja a KIMISZ egyedi utasításait, kérésre jelentést, illetve beszámolót készít a KIMISZ részére;
g) Részt vesz a KIMISZ által szervezett képzéseken, továbbképzéseken;
h) Részt vesz a KIMISZ által különböző (országos, regionális és helyi) szinteken működtetett mediációs mentori rendszerben;
i) Együttműködik a KIMISZ-szel a KIMISZ szakmai ellenőrzéseinek lebonyolításában;
j) A büntető mediációt végző ügyvédek ügyteher-elosztásánál irányadó szempontok meghatározása és ezek végrehajtása területén együttműködik a KIMISZ-szel.
2.3.2. Fiatalkorú Bűnelkövetők Pártfogó Felügyelői Osztálya
1. A Fiatalkorú Bűnelkövetők Pártfogó Felügyelői Osztálya koordinációs feladatai tekintetében
a) Illetékességi területén együttműködik a bíróságokkal, az ügyészségekkel, a büntetés-végrehajtási intézetekkel, a rendőrséggel, a gyámhatóságokkal és más hatóságokkal, továbbá az önkormányzatokkal, a gyermekjóléti szolgálatokkal, az oktatási intézményekkel, a munkáltatókkal, a társadalmi és egyéb szervezetekkel, valamint az állampolgárokkal;
b) Külön forrás és kapacitás hiányában a feladat-megvalósítás érdekében együttműködik az állami és önkormányzati szervekkel, a társadalmi és egyéb szervezetekkel; együttműködési megállapodást, ellátási szerződést köthet;
c) Részt vesz a szakterületet érintő feladatok megvalósítása érdekében hazai pályázatok előkészítésében és megvalósításában;
d) Egyezteti a KIMISZ-szel a pártfogó felügyelők által adható segélyek keretösszegének nagyságára vonatkozó igényét, a KIMISZ erre vonatkozó - a kormánymegbízottnak előterjesztendő - javaslata tekintetében.
2. A Fiatalkorú Bűnelkövetők Pártfogó Felügyelői Osztálya egyedi közhatalmi aktusokkal kapcsolatos feladatai tekintetében:
a) Az ügyész, a bíróság, illetve a büntetés-végrehajtási bíró megkeresésére pártfogó felügyelői véleményt, továbbá a nyomozó hatóság, a bíróság, illetve a büntetés-végrehajtási intézet megkeresésére környezettanulmányt készít a fiatalkorú elkövetőkről;
b) Szervezi és ellenőrzi a közérdekű munka büntetés végrehajtását;
c) Végrehajtja az elkövetők pártfogó felügyeletét: ellenőrzi és segíti a jogszabályokban meghatározott, bírósági ítéletben elrendelt, vagy megállapított illetve az ügyészség által előírt magatartási szabályok megtartását és a kötelezettségek teljesítését;
d) Elvégzi az elkövetők utógondozásával kapcsolatos feladatokat;
e) Az ügyész közvetítői eljárásra utaló határozata, illetve a bíróságnak a büntetőeljárást - a közvetítői eljárás lefolytatása érdekében hozott - felfüggesztő végzése alapján kitűzi a közvetítői megbeszélés időpontját és lefolytatja a közvetítői eljárást, okiratot állít ki a sértett és a terhelt közötti megállapodásról;
f) Ellenőrzi a közvetítői eljárásban létrejött megállapodás teljesítését, az eljárás befejezését követően a közvetítői eljárásról jelentést készít, amelyet megküld az ügyésznek, illetve a bíróságnak; az ügyvéd közvetítők mediációs eljárásának befejezéséről teljesítésigazolást állít ki, melyet a KIMISZ-nek továbbít;
g) A Kormányhivatal erre alkalmas helyiségében biztosítja a terheltek számára a csoportos foglalkozáson való részvétel lehetőségét, utógondozás keretében (az intézetekkel együttműködve) csoportos foglalkozást szervez a büntetés-végrehajtási, illetve a javítóintézetben;
h) A jogszabályokban meghatározott feladatok végrehajtása, a büntetőpolitikai célkitűzések végrehajtása érdekében gondoskodik az irodai típusú és a területi munkavégzés egyensúlyáról, különösen a környezettanulmányok és pártfogó felügyelői vélemények elkészítése, a helyszíni ellenőrzések lefolytatása területén.
3. A Fiatalkorú Bűnelkövetők Pártfogó Felügyelői Osztálya európai uniós és nemzetközi feladatai tekintetében:
a) Együttműködik a KIMISZ-szel a pártfogó felügyelői tevékenység nemzetközi szervezeteivel való kapcsolat fejlesztésében;
b) Közreműködik a pártfogó felügyelői tevékenységet érintő európai uniós és egyéb pályázatok előkészítésében, támogatja ezek szakmai megvalósítását.
4. A Fiatalkorú Bűnelkövetők Pártfogó Felügyelői Osztálya egyéb feladatai tekintetében:
a) Indokolt esetben pénzügyi segélyt biztosíthat a pártfogolt, valamint - a társadalmi integráció elősegítése érdekében - a büntetés-végrehajtási intézetből szabaduló, illetve a javítóintézetből elbocsátott számára;
b) Közösségi foglalkoztatókat, továbbá - a székhelyétől eltérő településeken - kihelyezett ügyfélszolgálati irodákat működtethet;
c) Közreműködik a társadalmi bűnmegelőzés nemzeti stratégiai céljaiból eredő feladatok ellátásában;
d) Közreműködik a kábítószer-probléma visszaszorításáról szóló nemzeti stratégiai program céljainak végrehajtásával kapcsolatos kormányzati feladatokról szóló 1094/2007. (XII. 5.) Korm. határozat végrehajtásában;
e) Vezeti a pártfogó felügyelői tevékenységhez kapcsolódó nyilvántartásokat; a pártfogó felügyelői tevékenységre vonatkozóan adatokat szolgáltat; szakmai anyagokat készít elő a KIMISZ szervezeti egységei részére;
f) Végrehajtja a KIMISZ egyedi utasításait, kérésre jelentést, illetve beszámolót készít a KIMISZ részére;
g) Részt vesz a KIMISZ által szervezett képzéseken, továbbképzéseken;
h) Részt vesz a KIMISZ által különböző (országos, regionális és helyi) szinteken működtetett mediációs mentori rendszerben;
i) Együttműködik a KIMISZ-szel a KIMISZ szakmai ellenőrzéseinek lebonyolításában;
j) A büntető mediációt végző ügyvédek ügyteher-elosztásánál irányadó szempontok meghatározása és ezek végrehajtása területén együttműködik a KIMISZ-szel.
2.3.3. Jogi Segítségnyújtó Osztály
1. A Jogi Segítségnyújtó Osztály koordinációs feladatai tekintetében:
a) Illetékességi területén együttműködést alakít ki a jogi segítőkkel, a megyei ügyvédi kamarával, a területi közjegyzői kamarával, az önkormányzatokkal, a társadalmi és egyéb szervezetekkel, bíróságokkal;
b) A visszatérítési kötelezettség elengedése, illetve mérséklése iránt benyújtott méltányossági kérelmeket felterjeszti a KIMISZ-hez;
c) A szakterületet érintő feladatok megvalósítása érdekében hazai pályázatok előkészítésében és megvalósításában vesz részt.
2. A Jogi Segítségnyújtó Osztály egyedi közhatalmi aktusokkal kapcsolatos feladatai tekintetében:
a) Elvégzi a jogi segítségnyújtásról szóló jogszabályokban meghatározott engedélyező, nyilvántartó és egyéb hatósági feladatokat;
b) A jogszabályi rendelkezéseknek megfelelően biztosítja a jogi segítő és a pártfogó ügyvéd igénybevételének lehetőségét, határozattal dönt a támogatás engedélyezéséről és annak mértékéről, a kérelem elutasításáról, szükség esetén a már megállapított támogatás módosításáról, felülvizsgálatáról, visszavonásáról; a fizetési feltételek módosítása iránt benyújtott kérelmekről;
c) Megvizsgálja a jogi segítségnyújtás engedélyezése tárgyában hozott döntés ellen benyújtott fellebbezést, ennek alapján döntését visszavonja vagy módosítja, illetve a fellebbezést érdemi vizsgálat nélkül elutasítja; egyébként a fellebbezést az ügy irataival együtt felterjeszti a KIMISZ-hez;
d) Ellenőrzi a jogi segítők, valamint más ügyvédek, ügyvédi irodák által kiállított számlákat összevetve azokat a határozatokkal és a teljesítésigazolásokkal, illetve a pártfogó ügyvédi díjat megállapító jogerős határozattal; a kifogásolt számlákat visszaküldi a jogi segítőknek, ügyvédeknek, ügyvédi irodáknak;
e) A jogi segítők, valamint más ügyvédek, ügyvédi irodák által kiállított számlákat, a támogatást engedélyező jogerős határozatot, továbbá az állam által előlegezett, visszatérítendő támogatás engedélyezése esetén a fizetési kötelezettséget megállapító határozatot, illetve peres támogatás esetén a pártfogó ügyvédi díjat megállapító jogerős határozatot - a jogszabályban meghatározott összesítővel - továbbítja a KIMISZ gazdasági szervezeti egységének;
f) A visszatérítési kötelezettség nem teljesítése esetén végrehajtási eljárást kezdeményez vagy egyéb intézkedést tesz a követelés behajtása iránt;
g) Peres ügyekben a támogatott fél képviseletére indokolt esetben pártfogó ügyvédet rendel ki, dönt a pártfogó ügyvéd felmentéséről;
h) A pártfogó ügyvéd díjigénye alapján megállapítja a pártfogó ügyvéd díját, a bíróság döntése alapján rendelkezik annak viseléséről;
i) Döntése alapján felülvizsgálhatja, a peres ügyekben a jogszabályi előírásoknak megfelelően felülvizsgálja a támogatás feltételeinek fennállását;
j) A visszatérítési kötelezettség elengedése, illetve mérséklése iránt benyújtott méltányossági kérelmeket felterjeszti a KIMISZ-hez;
k) A polgári eljárásban nyújtott támogatásra vonatkozóan hivatalból kétévente, kérelemre, illetve szükségességének felmerülése alapján elvégzi a támogatás feltételei fennállásnak felülvizsgálatát.
3. A Jogi Segítségnyújtó Osztály európai uniós és nemzetközi feladatai tekintetében:
a) Továbbítja az Európai Unió másik tagállamába irányuló jogi segítségnyújtás iránti kérelmeket és a jogszabályban foglalt esetekben végzi a tolmácsolással, fordítással kapcsolatos feladatokat;
b) Közreműködik a jogi segítségnyújtó tevékenységet érintő európai uniós és egyéb pályázatok előkészítésében, támogatja ezek szakmai megvalósítását.
4. A Jogi Segítségnyújtó Osztály egyéb feladatai tekintetében:
a) Az adatvédelmi előírásoknak megfelelően megszervezett ügyfélszolgálati tevékenység keretében tájékoztatást ad az egyszerű megítélésű ügyekben felmerült jogi kérdésekben;
b) Tájékoztató tevékenységet lát el a jogi segítségnyújtás igénybevételével kapcsolatosan;
c) Számítógépes nyilvántartást vezet a jogi segítségnyújtási támogatás igénybevételéről;
d) A székhelyétől eltérő településeken kihelyezett ügyfélszolgálati irodákat működtethet;
e) A jogi segítségnyújtó tevékenységre vonatkozóan adatokat szolgáltat; szakmai anyagokat készít elő a KIMISZ szervezeti egységei részére;
f) Végrehajtja a KIMISZ egyedi utasításait, kérésre jelentést, illetve beszámolót készít a KIMISZ-nek;
g) Részt vesz a KIMISZ által szervezett képzéseken, továbbképzéseken;
h) Együttműködik a KIMISZ-szel a KIMISZ szakmai ellenőrzéseinek lebonyolításában.
2.3.4. Áldozatsegítő Osztály
1. Az Áldozatsegítő Osztály koordinációs feladatai tekintetében:
a) Együttműködik és kapcsolatot tart a rendőrség áldozatvédelmi hálózatával, a nyomozó hatósággal, az ügyészséggel, a bírósággal, a Bevándorlási és Állampolgársági Hivatallal, a konzuli szolgálattal, a helyi és kisebbségi önkormányzatokkal, az egészségügyi intézményekkel, az ifjúságvédelmi szervezetekkel, a személyes gondoskodást nyújtó gyermekjóléti és gyermekvédelmi intézményekkel, a családsegítő szolgálatokkal, az alap-és szakellátást nyújtó szociális szolgáltatókkal és intézményekkel, a közoktatási intézményekkel, a polgárőrséggel, a civil szervezetekkel és az egyházakkal;
b) Gondoskodik arról, hogy az áldozatokkal kapcsolatba kerülő szervek, intézmények, hatóságok az áldozatokat megillető jogokat megismerjék és érvényesítsék;
c) Továbbítja a kárenyhítési kérelmet a döntésre jogosult hatósághoz, útmutatást ad a kiegészítő adatok iránti megkeresés teljesítéséhez, beszerzi a kiegészítő adatokat;
d) Felterjeszti a visszatérítési kötelezettség elengedése, illetve mérséklése iránt benyújtott méltányossági kérelmeket a KIMISZ-hez;
e) Gondoskodik az áldozatsegítő tevékenységről szóló tájékoztatók elkészítéséről, hozzáférhetőségéről, a formanyomtatványok hozzáférhetőségéről;
f) A szakterületet érintő feladatok megvalósítása érdekében hazai pályázatok előkészítésében és megvalósításában vesz részt.
2. Az Áldozatsegítő Osztály egyedi közhatalmi aktusokkal kapcsolatos feladatai tekintetében:
a) Érdemben elbírálja az azonnali pénzügyi segély iránti kérelmet;
b) A kérelem elbírálásához tisztázza a tényállást, meghallgatja az áldozatot vagy más személyt, megkeresheti a támogatás igénybevételének feltételeire vonatkozó adatokat nyilvántartó hatóságokat a közölt adatok valódiságának ellenőrzése érdekében;
c) A KIMISZ által kezelt, a bűncselekmények áldozatainak kárenyhítésére és az azonnali pénzügyi segélyre szolgáló célelőirányzat terhére - a KIMISZ és a Kormányhivatal között létrejött megállapodásban rögzítettek szerint -azonnali pénzügyi segéllyel támogatja az áldozat lakhatással, ruházkodással, élelmezéssel és utazással kapcsolatos, valamint a gyógyászati és kegyeleti jellegű rendkívüli kiadásait akkor, ha a bűncselekmény következtében az áldozat ezen kiadások megfizetésére nem képes;
d) Törvényben meghatározott esetekben kötelezi az áldozatot a pénzben nyújtott támogatás visszatérítésére; indokolt kérelemre halasztást, illetve részletfizetést engedélyez; ellenőrzi a visszatérítési kötelezettség teljesítését, intézkedik a tartozás összegének behajtása érdekében a hatáskörrel rendelkező szervnél;
e) Megvizsgálja az azonnali pénzügyi segély tárgyában hozott döntés ellen benyújtott bírósági felülvizsgálat iránti kérelmet, és az ügy iratait - a keresetlevélben foglaltakra vonatkozó nyilatkozatával együtt - továbbítja a megyei bírósághoz;
f) Megvizsgálja a visszatérítésre kötelező határozat, illetve a hatósági bizonyítvány kiállítása tárgyában hozott döntés, valamint az eljárás során hozott, önállóan fellebbezhető végzés ellen benyújtott fellebbezést, ennek alapján döntését visszavonja, módosítja, vagy a fellebbezést érdemi vizsgálat nélkül elutasítja, illetve a fellebbezést az ügy irataival együtt elbírálásra felterjeszti a KIMISZ-hez;
g) Támogató hatóságként ellenőrzi a Kormányhivatal illetékességi területén lakhellyel rendelkező járadékra jogosult tekintetében a járadékra való jogosultságot, a törvényben meghatározott megszüntető ok fennállása esetén a járadék megszüntetése iránt előterjesztést készít, amelyet a döntő hatósághoz továbbít;
h) Az áldozat kérelmére segítséget nyújt a formanyomtatvány kitöltéséhez;
i) Kérelemre igazolja, hogy a kérelmező áldozatsegítési támogatásban részesíthető áldozatnak minősül-e.
3. Az Áldozatsegítő Osztály európai uniós és nemzetközi feladatai tekintetében:
a) Az Európai Unió más tagállamába irányuló kérelem esetén az áldozat rendelkezésére bocsátja az adott tagállam által használt nyomtatványt, valamint segítséget nyújt annak kitöltéséhez;
b) Közreműködik az áldozatsegítő tevékenységet érintő európai uniós és egyéb pályázatok előkészítésében, illetve támogatja ezek szakmai megvalósítását.
4. Az Áldozatsegítő Osztály egyéb feladatai tekintetében:
a) Az áldozatot hozzásegíti alapvető jogai érvényesítéséhez, az egészségügyi, egészségbiztosítási ellátások és a szociális ellátások igénybevételéhez, ennek érdekében a területén működő egészségügyi szolgáltatóval együttműködési megállapodást köthet;
b) A bűncselekmény következtében jogaiban sérelmet szenvedett áldozatnak jogi tanácsot és segítséget ad, szükség esetén továbbítja a kérelmet a Jogi Segítségnyújtó Osztálynak;
c) Tájékoztatja az ügyfelet büntetőeljárásbeli jogairól és kötelezettségiről, a számára elérhető támogatások fajtáiról, az igénylés feltételeiről, valamint az egyéb ellátásokról és jogérvényesítési lehetőségekről, továbbá az áldozatok számára tájékoztató anyagokat készít;
d) Szakmai anyagokat készít elő a KIMISZ áldozatsegítő feladatokat ellátó szervezeti egységei részére;
e) Nyilvántartást vezet az ügyfelek tájékoztatásokról, a beérkezett kérelmekről, a megítélt támogatásokról; a nyilvántartás adatairól megkeresésre információt nyújt a büntető- vagy polgári ügyben eljáró bíróság, a büntető ügyben eljáró ügyész vagy nyomozó hatóság, valamint a jogi segítő, továbbá a gyermekjóléti szolgálat, illetve a gyámhatóság részére;
f) Végrehajtja a KIMISZ egyedi utasításait, kérésre jelentést, illetve beszámolót készít a KIMISZ részére;
g) Részt vesz a KIMISZ által szervezett szakmai képzéseken, értekezleteken;
h) Együttműködik a KIMISZ-szel a KIMISZ szakmai ellenőrzéseinek lebonyolításában;
i) Folyamatosan nyomon követi a visszatérítésre kötelezés, a támogatásokból való kizárás feltételeinek teljesülését.
2.4. Növény- és Talajvédelmi Igazgatóság
2.4.1. Növényvédelmi és Növényi Termék Ellenőrzési Osztály
1. A Növényvédelmi és Növényi Termék Ellenőrzési Osztály kodifikációs feladatai tekintetében megkeresés alapján véleményezi a növényvédelmi, növény-egészségügyi, zöldség-gyümölcs minőségellenőrzési, élelmiszerláncbiztonsági igazgatást érintő jogszabálytervezeteket.
2. A Növényvédelmi és Növényi Termék Ellenőrzési Osztály egyedi közhatalmi aktusokkal kapcsolatos feladatai tekintetében:
2.1. Nyilvántartja növény-egészségügyi szempontból az arra kötelezett termelőket;
2.2. Nyilvántartja az I. és II. forgalmi kategóriába sorolt növényvédő szerek vásárlására, forgalmazására, illetve felhasználására jogosító engedélyeket, a növényvédőszer és a termés növelő anyag (engedélyköteles termékek) kereskedelmi egységeit a kis és nagykereskedelmi forgalmazókat valamint a tároló helyeket, raktárakat;
2.3. Ellenőrzi az engedélyköteles termékek esetében a reklámozás, tárolás, forgalmazás, szállítás, vásárlás és felhasználás személyi- és tárgyi feltételeit, a szolgáltatás szakszerűségét, az előírt nyilvántartás vezetését;
2.4. Ellenőrzi a kis és nagykereskedelemben az engedélyköteles termékek párhuzamos behozatal követelményeinek való megfelelését, szállítását, raktározását csomagolását, címkézését, szavatossági idejét, az értékesítés szabályszerűségét;
2.5. Ellenőrzi a légi növényvédelemre vonatkozó előírások (szakirányító jelenléte, légi járművezető növényvédelmi továbbképzésének érvényessége, tevekénységhez szükséges engedélyek meglétének ellenőrzése, előírt nyilvántartások vezetése, az alkalmazott készítmény felhasználhatósága stb.) betartását, illetve a bejelentéseket nyilvántartja;
2.6. Ellenőrzi a termelők károsítók ellen folytatott növényvédelmi tevékenységét, az integrált növényvédelem elveinek teljesülését, a növényvédő szerek és termésnövelő anyagok felhasználása során a kijuttatás technikai megvalósítását, az egészségügyi és a kémiai biztonságot, az engedélyköteles termékek felhasználásához rendelt szakképesítés meglétét, a növényvédő szer felhasználási és vásárlási engedély érvényességét;
2.7. Ellenőrzi a növény-egészségügyi nyilvántartásra kötelezett termelők által vezetett nyilvántartási rendszert;
2.8. Ellenőrzi az export, import és tranzit forgalomban a vizsgálatköteles árukat;
2.9. Ellenőrzi növény-egészségügyi szempontból a növények, növényi termékek előállítását, raktározását, szállítását és forgalmazását, és szúrópróbaszerű ellenőrzéseket végez;
2.10. Ellenőrzi a fa-csomagolóanyag gyártókat, forgalmazókat, hőkezelést végző cégeket, valamint a kereskedelemben használt fa-csomagolóanyagokat;
2.11. Ellenőrzi a zárlati károsítók előfordulását a termelőknél és az import szállítmányokban, intézkedik a zárlati károsítók felszámolásáról, kötelező védekezést, termékmegsemmisítést rendel el, előkészíti a kártalanítási eljárást;
2.12. Ellenőrzi a növényvédelmi gépek alkalmasságát igazoló forgalomba hozatali engedély, valamint a kijuttatás technikai alkalmasságát igazoló működési engedély érvényességét;
2.13. Ellenőrzi a földrajzi árujelző oltalomban részesített növényi termékek forgalmazási feltételeinek betartását;
2.14. Szakterületén ellátja a mezőgazdasági termékek és élelmiszerek ökológiai gazdálkodási követelmények betartásával kapcsolatos ellenőrzési feladatokat;
2.15. Ellátja a másodfokú növényvédelmi hatósági tevékenységet a jegyzők (mint elsőfokú növényvédelmi hatóság) felett;
2.16. Ellátja a jogszabályban meghatározott zöldség-gyümölcs ellenőrzési feladatokat, ellenőrzi a belföldön megtermelt, forgalomba hozott, illetve kivitelre vagy behozatalra szánt zöldséget, gyümölcsöt, dísznövényt és előállításukkal, forgalmazásukkal kapcsolatos követelményeket, a nyomon-követhetőség rendszer feltételeinek teljesülését, előírásainak betartását;
2.17. Ellátja a bizonyos nem állati eredetű élelmiszerek behozatalára vonatkozó fokozott hatósági ellenőrzési feladatokat;
2.18. Termelési, betakarítási, raktározási, szállítási, behozatali, kiviteli, forgalomba hozatali, kísérleti, felhasználási, alkalmazási tilalmat, illetve korlátozást, valamint kötelező növényvédelmi technológia alkalmazását rendelhet el;
2.19. Felszólítja a gazdálkodót a károsítók elleni védekezésre; közérdekű védekezést, állami védekezést, illetve megsemmisítést rendel el, hatósági ellenőrzése során növényvédelmi, élelmiszerlánc-felügyeleti, élelmiszer-ellenőrzési bírságot szabhat ki, szabálysértési eljárást kezdeményezhet, büntető feljelentést tehet, illetve szükség szerinti megfelelő intézkedést hozhat;
2.20. Kiadja a jogszabály szerinti I. és II. forgalmi kategóriába sorolt növényvédő szerek vásárlására, forgalmazására, illetve felhasználására jogosító engedélyt - az EU tagállamok állampolgárai részére is;
2.21. Igazolja az élelmezés-egészségügyi várakozási idő lejártát megelőzően betakarított engedélyezett engedélyköteles termékkel kezelt növény, növényi termék forgalomba hozatali követelményeknek való megfelelését;
2.22. Elvégzi az EK növényútlevéllel kapcsolatos teendőket, feljogosítja a termelőket a növényútlevél kiadására, kiadja a csereútlevelet és ellenőrzi a termelők ezzel kapcsolatos nyilvántartását;
2.23. Mintát vesz növényekből, növényi termékekből a növényvédőszer-maradék tartalom vizsgálatra és határérték feletti szermaradvány esetén intézkedik;
2.24. Mintát vesz termesztő közegből, vízből, növényekből, növényi termékekből zárlati károsító és toxikus anyag tartalom vizsgálat céljából;
2.25. Mintát vesz a forgalmazott engedélyköteles termékek és termésnövelő anyagok hatósági minőség-ellenőrzésére;
2.26. Részt vesz a lejárt szavatosságú hulladékká váló növényvédő szerek begyűjtésének és ártalmatlanításának megszervezésében, valamint a kérelemre indult, lejárt szavatosságú növény védőszerek felhasználhatósági idejének meghosszabbításában;
2.27. Szakhatósági állásfoglalást ad ki piacnyitás, növényvédőszer-raktározási tevékenységre vonatkozó telepengedélyezési eljárás és növényvédő szer nagy- és kiskereskedelmi forgalmazási tevékenységre vonatkozó működési engedélyezési eljárás esetén;
2.28. Részt vesz az agrárkörnyezet-gazdálkodási intézkedés keretében egyes szántóföldi gazdálkodási és ültetvény-támogatásokhoz kapcsolódó helyszíni ellenőrzésekben, ellenőrzi az agrár- és vidékfejlesztési támogatásokban előírt növényvédelmi követelmények betartását;
2.29. Közreműködik az Agrárkörnyezet-gazdálkodási Információs Rendszer (AIR), Parlagfű Információs Rendszer (PIR), Növény Import-Export Ellenőrzési Rendszer (NIMEX) rendszerek működtetésében, adatokkal való feltöltésében;
2.30. Részt vesz a növényvédelmi káresetek kivizsgálásában, különösen a növényvédőszer-lopások, hamisítások és illegális kereskedelmének kivizsgálásában, felméri az árvizek, belvizek vagy egyéb katasztrófahelyzettel érintett növényvédőszer-tároló és -forgalmazó helyeket, megteszi a szükséges intézkedéseket;
2.31. Közreműködik méhpusztulások, a vízszennyezések okozta halpusztulások kivizsgálásában
2.32. Növény-egészségügyi felderítést (monitoringot) végez a zárlati és egyéb nem vizsgálatköteles károsítókra;
2.33. Intézkedik a humán-egészségügyi és környezet-egészségügyi szempontból veszélyes és allergén gyomnövények és egyéb károsítók előfordulása esetén a fertőző források felszámolásáról;
2.34. Ellátja a kölcsönös megfeleltetéssel kapcsolatos feladatokat.
3. A Növényvédelmi és Növényi Termék Osztály a növény-egészségügyi állomások működtetése tekintetében:
a) Ellenőrzi az export-, import- és tranzitforgalomban a vizsgálatköteles árukat;
b) Ellátja a jogszabályban meghatározott zöldség-gyümölcs kiviteli és behozatali ellenőrzési feladatokat;
c) Ellátja a bizonyos nem állati eredetű élelmiszerek behozatalára vonatkozó fokozott hatósági ellenőrzési feladatokat és mintákat vesz;
d) Laboratóriumi vizsgálatokat végez.
2.4.2. Károsító Diagnosztikai Osztály
1. A Károsító Diagnosztikai Osztály egyedi közhatalmi aktusokkal kapcsolatos feladatai tekintetében:
a) Elvégzi növény-egészségügyi és növényvédelmi károsító diagnosztikai vizsgálatokat;
b) Elvégzi az engedélyköteles termékek (növényvédő szerek, termésnövelő anyagok) hatósági engedélyezési vizsgálatait;
c) Elvégzi a növény-egészségügyi felügyelet számára a zárszolgálati intézkedések megalapozását szolgáló laboratóriumi vizsgálatokat működtetett minőségbiztosítási rendszerében;
d) Szervezi, működteti a megyei növényvédelmi előrejelzési rendszert, tájékoztatja a termelőket a növényvédelmi előrejelzés adatairól és tájékoztatást ad az országos előrejelzés részére;
e) Végrehajtja az engedélyköteles termékekkel, alkalmazott vagy alkalmazásra kerülő technológiákkal, a termelést közvetlenül vagy potenciálisan veszélyeztető károsítókkal kapcsolatos biológiai, technológiai kísérleteket, vizsgálatokat;
f) Feltárja a növényvédelmi problémák okait, javaslatot tesz a szükséges intézkedésre;
g) Megoldja az illetékességi területen felmerült speciális növényvédelmi problémákat;
h) Adaptálja, kidolgozza és fejleszti a növényvédelmi és növény-egészségügyi vizsgálati módszereket, kapcsolatot tart a kutató és fejlesztő intézetekkel és szervezetekkel;
i) Részt vesz a mezőgazdasági termelők növény-egészségügyi, növényvédelmi és talajvédelmi ismereteinek fejlesztésében, az új védekezési eljárások elterjesztésében és a szaktanácsadásban.
2.4.3. Talajvédelmi és Agrárkörnyezet-gazdálkodási Osztály
1. A Talajvédelmi és Agrárkörnyezet-gazdálkodási Osztály kodifikációs feladatai tekintetében megkeresés alapján véleményezi a talajvédelmet, agrár-környezetgazdálkodást érintő jogszabálytervezeteket.
2. A Talajvédelmi és Agrárkörnyezet-gazdálkodási Osztály koordinációs feladatai tekintetében:
a) Közreműködik a katasztrófavédelemmel kapcsolatos feladatok ellátásában;
b) Közreműködik a Területi Vízgazdálkodási Tanácsok munkájában.
3. A Talajvédelmi és Agrárkörnyezet-gazdálkodási Osztály egyedi közhatalmai aktusokkal kapcsolatos feladatai tekintetében:
a) Talajvédelmi hatósági eljárása során engedélyt ad ki:
aa) talajjavításhoz;
ab) mezőgazdasági célú tereprendezéshez;
ac) a termőföld védelméről szóló törvényben meghatározott talajvédelmi műszaki beavatkozásokhoz, létesítmények megvalósításához, amennyiben az engedélyezés nem tartozik más hatóság hatáskörébe;
ad) hígtrágya termőföldön történő felhasználásához az állattartás során keletkező egyéb szervestrágya kivételével;
ae) szennyvíz, szennyvíziszap, valamint szennyvíziszap komposzt mezőgazdasági felhasználásához;
af) nem mezőgazdasági eredetű nem veszélyes hulladék termőföldön történő felhasználásához;
ag) a mezőgazdasági termelés során keletkező nem veszélyes hulladék termőföldön történő felhasználásához, kivéve a mezőgazdasági táblán keletkező növényi maradványokat;
b) Igazolást ad ki a mezőgazdasági támogatási pályázatokhoz a vizek mezőgazdasági eredetű nitrátszennyezéssel szembeni védelméről szóló kormányrendelet (a továbbiakban: nitrát rendelet) szerinti adatszolgáltatási kötelezettség teljesítéséről;
c) Ellenőrzi a termőföld védelméről szóló 2007. évi CXXIX. törvényben meghatározott talajvédelmi kötelezettségek teljesítését;
d) Ellenőrzi a talajvédelmi, valamint egyéb, talajvédelmi előírásokat tartalmazó engedély meglétét, és az engedélyekben foglalt talajvédelmi követelmények betartását;
e) Termőföldön ellenőrzi a vizek nitrát-szennyezéssel szembeni védelmét szolgáló előírások végrehajtását, megtartását a vizek nitrát szennyezésének veszélyével járó tevékenységek esetében;
f) Ellenőrzi a nitrátérzékeny területeken mezőgazdasági tevékenységet folytatók kötelező adatszolgáltatását és nyilvántartását;
g) Talajvédelmi járulékot állapít meg, illetve szankcionálás keretében talajvédelmi-, nitrátszennyezési- és nitrát adatszolgáltatási bírságot szab ki;
h) Ellátja a forgalmazott termésnövelő anyagok hatósági minőség-ellenőrzését;
i) Ellátja a jogszabályban meghatározott szakhatósági feladatokat bánya felügyeleti, építésügyi, közlekedési hatósági, légi közlekedési hatósági, ingatlanügyi hatósági, vízügyi hatósági, környezetvédelmi hatósági, természetvédelmi hatósági, hírközlési hatósági, erdészeti hatósági, kulturális örökségvédelmi hatósági, telepítési hatósági eljárások keretében;
j) Ellátja a kölcsönös megfeleltetéssel kapcsolatos feladatokat.
4. A Talajvédelmi és Agrárkörnyezet-gazdálkodási Osztály egyéb feladatai tekintetében:
a) Részt vesz az agrárkörnyezet-gazdálkodási intézkedés keretében egyes szántóföldi gazdálkodási és ültetvény-támogatásokhoz kapcsolódó helyszíni ellenőrzésekben, ellenőrzi az agrár- és vidékfejlesztési támogatásokban előírt talajvédelmi követelmények betartását;
b) Létrehozza és működteti a megyei talajtani térképtárat, a nitrát rendelet szerinti adatbázist (AIR nitrát modul), valamint kialakítja a szennyvíziszap és hígtrágya termőföldi felhasználásának megyei kataszterét, a talajvédelmi hatósági tevékenységéről nyilvántartást (AIR talajvédelmi modul) vezet, részt vesz a talajt veszélyeztető, degradációs folyamatok felderítésében;
c) Működteti a megyéjére vonatkozó adatokkal kapcsolatban Talajvédelmi és Információs és Monitoring Rendszert (TIM);
d) Bekapcsolódik és a térinformatika eszközrendszerének felhasználásával támogatja a növényvédelmi, talajvédelmi hatósági feladatok végrehajtását, valamint az előrejelzési szakterület, a károsító diagnosztikai osztály tevékenységét;
e) Meglévő adatok illetve új felvételek alapján talajtani, növényvédelmi stb. térképeket szerkeszt;
f) Kapcsolatot tart a szakterületén a fejlesztő tudományos szervezetekkel, egyetemekkel és egyéb intézményekkel;
g) Közreműködik a településrendezési tervek és a helyi építési szabályzat véleményezési eljárásában a talajvédelem érvényesítése érdekében.
2.5. Földművelésügyi Igazgatóság
2.5.1. Földművelésügyi Osztály
1. A Földművelésügyi Osztály kodifikációs feladatai tekintetében megkeresés alapján véleményezi a földművelésügyi igazgatást érintő jogszabálytervezeteket.
2. A Földművelésügyi Osztály koordinációs feladatai tekintetében:
a) Közreműködik a mezőgazdasági vízgazdálkodási koncepciók készítésében;
b) Közreműködik a kiemelt vízgazdálkodási programok (Vásárhelyi-terv Továbbfejlesztése, Integrált Folyógazdálkodás stb.) mezőgazdasági vízgazdálkodást érintő feladatainak ellátásában;
c) Összehangolja a belvízvédekezésre kötelezett vízgazdálkodási társulatok belvízvédekezési tevékenységét.
3. A Földművelésügyi Osztály egyedi közhatalmai aktusokkal kapcsolatos feladatai tekintetében:
a) Ellátja a földrendező és földkiadó bizottságokról szóló törvény alapján a részarány-földkiadással kapcsolatos feladatokat;
b) Ellátja hegyközségek törvényességi felügyeletét;
c) Ellátja a családi gazdaságok nyilvántartásba vételét és a nyilvántartások vezetését, valamint az integrátorok nyilvántartásának vezetését;
d) Ellát a vis maior eseményekkel kapcsolatos egyes szakhatósági feladatokat;
e) Első fokon ellátja a tagállami állampolgárok termőföld-tulajdonszerzési képességének bizonyításához előírt feladatokat;
f) Ellátja a tisztán nemzeti forrásból finanszírozott támogatások felhasználásának ellenőrzését.
4. A Földművelésügyi Osztály egyéb feladatai tekintetében:
a) Ellátja a Mezőgazdasági Szakigazgatási Hivatalt (a továbbiakban: MgSzH) elsődleges információkkal és statisztikai adatokkal az agrárágazat területi szintű működésével kapcsolatosan (megyei, települési és egyéni gazdálkodói szint);
b) Ellátja a Megyei Területfejlesztési Tanácsnál, valamint a különböző területi munkabizottságoknál a külön jogszabályban foglaltak szerint jelentkező feladatokat;
c) Közreműködik az Agrárkörnyezet-gazdálkodási Információs Rendszer (AIR) működtetésében;
d) Ellátja a nemzeti támogatási rendszer működtetésével összefüggő feladatokat a vonatkozó jogszabályi előírásoknak megfelelően, aminek keretében a Vidékfejlesztési Minisztérium által meghatározott időpontban jelentést ad a támogatások felhasználásáról az MgSzH részére;
e) Ellátja az elemi károkkal és azok biztosításával kapcsolatos állami támogatások működtetésével összefüggő feladatokat véleményezi a településrendezési terveket és a helyi építési szabályokat;
f) Koordinálja falugazdászi tevékenység ellátását;
g) Koordinálja az őstermelők nyilvántartásba vételének feladatait;
h) A megyei kormányhivatalok őstermelőket nyilvántartó adatbázisa alapján adatot szolgáltat az MgSzH részére;
i) Értesíti az állami adóhatóságot az őstermelői igazolvány elvesztéséről, megsemmisüléséről, megtalálásáról;
j) Igazolja a gázolaj jövedéki adó visszaigénylés feltételeinek fennállását;
k) A Kormány nemzeti hatáskörben nyújtott, jogszabályban meghatározott támogatások tekintetében ellátja a birtok-összevonási célú földvásárlási támogatás első fokú feladatait; l) Ellátja az egyéb jogszabályokban előírt feladatait.
2.5.2. Vadászati és Halászati Osztály
1. A Vadászati és Halászati Osztály egyedi közhatalmi aktusokkal kapcsolatos feladatai tekintetében:
1.1. Az elsőfokú vadászati hatósági hatáskörben:
1.1.1. ellátja a vadászterületekre kötött haszonbérleti szerződés jóváhagyását;
1.1.2. ellátja a vadászterületek és a vadászatra jogosultak nyilvántartásba vételét;
1.1.3. dönt a vadászterület határának megállapításáról;
1.1.4 dönt a vadászterület legkisebb mértékétől való eltérésről;
1.1.5. engedélyt ad ki vadasparkban történő eseti vadászathoz, illetve vaddisznó vadaskertbe történő kihelyezéséhez vadászathoz;
1.1.6. vezeti a vadászterületek és a földtulajdonosok vadászati közösségek képviselőinek nyilvántartását;
1.1.7. megteszi a vadászati jog kényszerhasznosításával kapcsolatos intézkedéseket;
1.1.8. földterületet vadászterület határának megállapításánál figyelembe vehető földterületté minősít;
1.1.9. hatósági vadászatot rendel el;
1.1.10. engedélyezi az emlősök kotorékainak és egyéb zárt búvóhelyének füstképzéssel történő zavarását, illetve elgázosítását;
1.1.11. engedélyt ad ki apró-vadtenyésztési tevékenység folytatásához és apróvad zárttéri tartásához;
1.1.12. a vadvédelmi előírások megszegőit kötelezi a teljesítésre, illetve a mulasztó költségén való elvégzést elrendeli;
1.1.13. az idényt meghatározott területeken meghosszabbítja, illetve megrövidíti;
1.1.14. idényen belül bizonyos fajra korlátozást, tiltást írhat elő;
1.1.15. vadvédelmi, illetve állományszabályozási célból engedélyezi a hatályos jogszabályok figyelembevételével szelektív méreg alkalmazását;
1.1.16. engedélyezi a vad vadászterületek közötti szállítását, illetve a vad vadászterületre történő kiengedését;
1.1.17. tilalmi időben vadászatot engedélyezhet, rendelhet el;
1.1.18. a vadászati jog gyakorlásával, hasznosításával összefüggésben statisztikai adatokat gyűjt, illetve szolgáltat;
1.1.19. meghatározza a vadászati kíméleti területet;
1.1.20. kíméleti területen vadászatot engedélyezhet;
1.1.21. a vadgazdálkodási üzemtervet, illetve annak módosítását jóváhagyja;
1.1.22. az éves vadgazdálkodási tervet, annak módosítását jóváhagyja, illetve attól a tíz százalékot meghaladó mértékű eltérést engedélyezi;
1.1.23. a hatósági esküt kiveszi a hivatásos vadászoktól, illetve a hivatásos vadászt nyilvántartásba veszi;
1.1.24. kiadja, illetve bevonhatja a szolgálati igazolványt, jelvényt és hitelesített szolgálati naplót a hivatásos vadászoknak és arról nyilvántartást vezet;
1.1.25. kiadja a vadkísérő jegyet és apróvad gyűjtőigazolást a vadászatra jogosultaknak, nyilvántartást vezet a jegyek és igazolások kiadásáról, illetve ellenőrzi a vadkísérő jegy tételes elszámolását, valamint a jogosultnál lévő fel nem használt vadkísérő jegyek hatályát meghosszabbítja;
1.1.26. ellenőrzi a vadászati napló vezetését, és hitelesíti a vadászati naplót;
1.1.27. vadászati engedélyt ad ki;
1.1.28. engedélyt ad ki fényszóróval való éjszakai vadászathoz vaddisznó és róka vadászata esetén;
1.1.29. elvégzi a trófeabírálatot, arról hatósági bizonyítványt ad ki;
1.1.30. elrendeli a vadkár-elhárítási célú hatósági vadászatot;
1.1.31. kiszabja a vadgazdálkodási bírságot és vadvédelmi bírságot;
1.1.32. vadászjegyet és vadászati engedélyt visszavonhat;
1.1.33. összeállítja és közzéteszi a vadkárszakértők névsorát;
1.1.34. ellenőrzi az egyéni és társas vadászatokat;
1.1.35. elrendeli az állományszabályozó vadászatot;
1.1.36. összesíti a vadgazdálkodási jelentést, vadállománybecslést, feldolgozza a vadelhullás adatait, és erről az MgSzH-nak adatot szolgáltat;
1.1.37. nyilvántartást vezet a szakértői tevékenység végzésére jogosult személyekről, a vadgazdálkodási tervezésre jogosult személyekről;
1.1.38. ellátja a területi vadgazdálkodási tanács működésével kapcsolatos feladatokat;
1.1.39. ellenőrzi a vad és vadhús kereskedelmi felvásárlóját;
1.1.40. előzetes engedélyt ad ki altató -, bénítólövedékes fegyver használatára;
1.1.41. részt vesz a vadászvizsga megszervezésében;
1.1.42. ellátja a vadgazdálkodási támogatásokkal kapcsolatos támogatási jogszabályban előírt feladatokat.
1.2. Elsőfokú halászati hatáskörben:
1.2.1. társult halászati jogosultak képviselőjét nyilvántartásba veszi, számára hatósági igazolást ad ki;
1.2.2. a jogosultakról és a halászati vízterületekről nyilvántartást vezet;
1.2.3. a vízterületeket halászati vízterületté nyilvánítja;
1.2.4. haszonbérleti szerződésekről nyilvántartást vezet;
1.2.5. kiadja és nyilvántartja az állami halász- és horgászjegyeket, valamint meghosszabbítja az állami horgászjegy érvényességét;
1.2.6. visszavonja, illetve visszatartja az állami halász- és horgászjegyet;
1.2.7. megszervezi a halászvizsgához szükséges tanfolyamot és a halászvizsgát;
1.2.8. kijelöli a horgászvizsgát lebonyolító szervezetet;
1.2.9. felmentést ad az elektromos halászat tilalma alól;
1.2.10. szakhatósági hozzájárulást ad a védett természeti területeken való elektromos halászathoz;
1.2.11. nyilvántartást vezet a minősítési üzembe helyezési vizsgával rendelkező és évente elektromos érintésvédelmi vizsgán átesett elektromos eszközökről és halászgépekről;
1.2.12. nyilvántartásba veszi a halászati szakirányú végzettséggel rendelkező jogosultat;
1.2.13. ellenőrzi a haltelepítést;
1.2.14. jóváhagyja vagy módosítja a halgazdálkodási tervet;
1.2.15. a halászatra jogosultak éves jelentéseit bekéri és továbbítja az Adattárnak;
1.2.16. vizsgáztatja és felesketi a halőröket;
1.2.17. nyilvántartást vezet a halászati őrökről, őket szolgálati igazolvánnyal és naplóval ellátja;
1.2.18. ellátja a halőrök felügyeletét;
1.2.19. regisztrálja a halpusztulással kapcsolatos bejelentéseket, felszólítja a jogosultakat a szükséges teendők ellátására, a jogosult költségére a teendőket el is végeztetheti;
1.2.20. tilalmak és korlátozások végrehajtása alól felmentést adhat;
1.2.21. a tilalmi időt meghosszabbíthatja, megrövidítheti, korlátozhatja a halak kifogását és a méretkorlátozás alól felmentést adhat;
1.2.22. a jogszabályinál szigorúbb méretkorlátozást vezethet be;
1.2.23. horgászverseny időtartamára a mennyiségi korlátozás alól felmentést adhat;
1.2.24. kíméleti területeket jelölhet ki;
1.2.25. gondoskodik a halászati jog gyakorlásával, vagy hasznosításával összefüggő adatok bekéréséről és az Országos Halászati Adattárnak való adatszolgáltatásról;
1.2.26. a halászati vízterületen és a vízparton szemlét tarthat, a halászatra jogosult irataiba betekinthet;
1.2.27. a halállományt veszélyeztető tevékenység abbahagyására szólít fel és a haltetem elszállítását ellenőrzi, és a kifogott halat, valamint a kifogás eszközét visszatarthatja;
1.2.28. jogszabálysértés esetén eljár, vagy eljárást kezdeményez;
1.2.29. kiveti a halgazdálkodási bírságot;
1.2.30. kiveti a halvédelmi bírságot;
1.2.31. a halászati vízterületen a halak etetését korlátozhatja vagy megtilthatja;
1.2.32. engedélyezi halfajok külföldről származó egyede és ennek továbbtenyésztéséből származó utóda telepítését;
1.2.33. többségi állami tulajdonú vízterületen a tulajdonosok képviselőjét megnevezi;
1.2.34. ellátja az állami támogatásokkal kapcsolatos feladatokat;
1.2.35. jogszabálysértés esetén eljár vagy eljárást kezdeményez;
1.2.36. az állami horgászvizsga bevételeivel elszámol;
1.2.37. a kiadott állami halász-horgászjegyekkel, és azok bevételével elszámol.
2. A Vadászati és Halászati Osztály egyéb feladatai tekintetében:
a) A Magyar Állam halászati jogának hasznosítására pályázatot ír ki és gondoskodik annak meghirdetéséről;
b) Ellátja a mezőőri/hegyőri szolgálat működtetésével kapcsolatos hatósági és igazgatási feladatokat.
2.6. Élelmiszerlánc-biztonsági és Állategészségügyi Igazgatóság
2.6.1. Az igazgató
a) Kerületi hivatalokat és azokon belül kirendeltségeket működtet;
b) Megállapítja a hatósági állatorvos, állat-egészségügyi, élelmiszerlánc-biztonsági, minőség-ellenőrzési, borászati, a tenyésztési hatósági, az ökológiai gazdálkodást felügyelő, illetve a takarmány-ellenőrzési feladatokat ellátó felügyelő és a jogosult állatorvos működési területét és feladatait;
c) Az osztályvezetők és hatósági-, kerületi főállatorvosok útján irányítja és ellenőrzi a hatósági állatorvosok, állat-egészségügyi, élelmiszer-biztonsági, minőség-ellenőrzési, illetve takarmány-ellenőrzési feladatokat ellátó felügyelők, és jogosult állatorvosok feladatainak ellátását;
d) Kijelöli a hatósági állatorvos székhelyét, működési területét és meghatározza feladatait;
e) Kiadja a jogosult állatorvosi tevékenység végzésére szóló engedélyt, valamint meghatározza a jogosult állatorvos működési területét és feladatait;
f) Az igazgatóság feladatainak ellátására sürgősségi elérhetőségi szolgálatot szervez;
g) Elrendeli:
ga) a járványveszély esetén szükséges járványügyi intézkedéseket, továbbá a közcélú igénybevételt;
gb) az emberre is veszélyes betegségben elhullott vagy emiatt leölt állatok tetemei, valamint a járványügyi szempontból szigorúbb intézkedést igénylő, továbbá a bejelentési kötelezettség alá tartozó állatbetegség megelőzése, felderítése és felszámolása során keletkezett állati eredetű melléktermékek, fertőzött anyagok, eszközök ártalmatlanná tételét és meghatározza annak módját;
gc) az állat-egészségügyi programok végrehajtását;
h) Gondoskodik a jogszabályokban meghatározott nyilvántartások vezetéséről;
i) Ellenőrzi törvényességi szempontból a magánállatorvosok tevékenységét;
j) Az országos főállatorvos rendelkezéseivel összhangban gondoskodik a megfigyelési körzet kialakításáról, a vakcinázásról, a gyógykezelésről, a magán-állatorvosok közcélú igénybevételéről, az élelmiszerláncról és hatósági felügyeletéről szóló 2008. évi XLVI. törvény szerinti intézkedések végrehajtásáról;
k) Gondoskodik az országos főállatorvos járványügyi, vagy más kiemelt jelentőségű okból azonnali intézkedést igénylő esetben kiadott utasításainak végrehajtásáról;
l) Megteszi a szükséges intézkedéseket élelmiszerlánc-esemény esetében;
m) Szükség esetén gondoskodik a hatósági állatorvos útján az állat-egészségügyi szolgáltatások végzéséről;
n) Kapcsolatot tart a megye területén lévő települési önkormányzattal, a Magyar Állatorvosi Kamara területi szerveivel, más társhatóságokkal, valamint a civil szervezetekkel.
2.6.2. Élelmiszerbiztonsági és Minőség-ellenőrzési Osztály
1. Élelmiszerbiztonsági és Minőség-ellenőrzési Osztály kodifikációs feladatai tekintetében megkeresés alapján véleményezi az élelmiszerlánc-biztonsági és állategészségügyi igazgatást érintő jogszabálytervezeteket.
2. Élelmiszerbiztonsági és Minőség-ellenőrzési Osztály koordinációs feladatai tekintetében:
a) Szakterülete vonatkozásában szervezi és irányítja kerületi hivatalok működését;
b) Szakterülete vonatkozásában szervezi az élelmiszerlánc-felügyeleti éves ellenőrzési (monitoring) terv végrehajtását, valamint összeállítja részanyagát az éves jelentéshez;
c) Szervezi az ökológiai gazdálkodással előállított és a genetikailag módosított élelmiszerekkel és takarmányokkal kapcsolatos feladatok ellátását, fogadja az ezzel kapcsolatos jelentéseket.
3. Az Élelmiszerbiztonsági és Minőség-ellenőrzési Osztály egyedi közhatalmi aktusokkal kapcsolatos feladatai tekintetében:
a) Ellenőrzi az élelmiszer-, illetve takarmánybiztonsági, -minőségi, állat-egészségügyi rendelkezések megtartását;
b) Ellenőrzi az élelmiszer-előállító, -elosztó, és -forgalmazó létesítmény harmadik országba irányuló exportra való alkalmasságát, a nemzetközi előírásoknak megfelelően;
c) Feladat- és hatáskörével összhangban élelmiszerlánc-felügyeleti, élelmiszer-ellenőrzési, géntechnológiai, takarmány-ellenőrzési, szabálysértési, helyszíni bírságot szabhat ki;
d) Ellenőrzi az ökológiai jelölés használatának jogszerűségét a gazdasági szereplőnél az előállítás, termelés, feldolgozás és forgalomba hozatal során;
e) Szakterületén ellátja a mezőgazdasági termékek és élelmiszerek ökológiai gazdálkodási követelmények szerinti előállításának, forgalmazásának, jelölésének ellenőrzésével kapcsolatos feladatokat, és a vonatkozó jogszabályok megsértése esetén döntést hoz;
f) Nyilvántartást vezet:
fa) az élelmiszer- és a takarmány-vállalkozásokról,
fb) élelmiszer-biztonsági felügyelet alá tartozó helyekről,
fc) a takarmányozási hatósági felügyelet alá tartozó helyekről,
fd) a gomba-szakellenőrökről;
g) Borászati igazgatási jogkörben eljárva:
ga) ellátja a must, bor, borpárlat és egyéb borgazdasági termékek előállításával, kezelésével kapcsolatos területi állami és hatósági feladatokat, így különösen ellenőrzi:
gaa) a borászati termékek származását, eredetét (térfogat, csomagolás és jelölés), a telephely, pince, üzem, raktár, kimérő működésének jogszerűségét, továbbá a jármű rakományát és a tárolás körülményeit;
gab) a kiegészítő, segéd- és adalékanyagok használatát;
gac) a borászati termékek csomagolása során felhasznált csomagolóanyagok megfelelőségét;
gad) a gyártástechnológia műszaki feltételeit;
gae) a pincekönyv szakmai tartalmát (az ellenőrzés eredményét a pincekönyvbe is be kell jegyezni);
gaf) a jogszabályban meghatározott eljárások borászati alkalmazását;
gag) a származási bizonyítványok valóságtartalmát;
gb) ellátja a szőlőtermesztésről és a borgazdálkodásról szóló törvény hatálya alá tartozó termékek előállítását, kiszerelését (ideértve a nem palackos kiszerelést is) és forgalomba hozását végző üzemek működésének engedélyezésével kapcsolatos ellenőrzési feladatokat;
gc) elvégzi a forgalombahozatali eljárásban az 500 hl feletti bortételeknél a hatósági mintavételt;
gd) a pincékben és a kereskedelemben - az ellenőrzési tervnek megfelelően - rendszeresen mintát vesz laboratóriumi azonosítás céljára;
ge) ellátja a magántárolási, lepárlási, a mustsűrítménnyel való mustjavítási támogatási intézkedésekhez, valamint a forgalombahozatali járulék befizetésével kapcsolatban, jogszabályban előírt szakmai ellenőrzési feladatokat;
gf) kiszabja a helyszíni és a minőségvédelmi bírságot, valamint jogkövetkezményt alkalmaz;
h) Engedélyezi:
ha) az állati eredetű élelmiszerek különleges higiéniai szabályainak megállapításáról szóló, az Európai Parlament és a Tanács 2004. április 29-i 853/2004/EK rendelete 4. cikkének (2) bekezdése alapján engedélyköteles élelmiszer-vállalkozás működését;
hb) a takarmány-előállító és takarmányt forgalomba hozó létesítményeket;
hc) a lejárt etethetőségi, felhasználhatósági, illetve minőség-megőrzési idejű takarmány forgalomba hozatalát, valamint a minőségében károsult takarmány felhasználását;
hd) az élelmiszert előállító üzemekből származó, takarmányként felhasználható melléktermékek kezelését, felhasználását, további feldolgozását;
i) Nyilvántartást vezet az engedélyezési kötelezettség alá nem tartozó élelmiszer-vállalkozásokról;
j) Nyilvántartást vezet az egyéb, szakterületéhez kapcsoló - jogszabályokban meghatározott - adatokról.
2.6.3. Élelmiszerlánc-felügyeleti Osztály
1. Élelmiszerlánc-felügyeleti Osztály kodifikációs feladatai tekintetében megkeresés alapján véleményezi az élelmiszerlánc-biztonság és állategészségügyi igazgatást érintő jogszabálytervezeteket.
2. Élelmiszerlánc-felügyeleti Osztály koordinációs feladatai tekintetében:
a) Szakterülete vonatkozásában szervezi és irányítja kerületi hivatalok működését;
b) Közreműködik az élelmiszerlánc-esemény kezelő központ felállításában;
c) Élelmiszer-fertőzés és mérgezés esetén kölcsönös tájékoztatás mellett együttműködik az egészségügyi államigazgatási szervvel;
d) Összefogja az agrár- és vidékfejlesztéssel kapcsolatos ellenőrzési feladatok ellátását;
e) Szervezi az élelmiszerlánc-felügyeleti éves ellenőrzési (monitoring) terv területi végrehajtását, valamint összeállítja a területi éves jelentést.
3. Élelmiszerlánc-felügyeleti Osztály egyedi közhatalmi aktusokkal kapcsolatos feladatai tekintetében:
a) Ellenőrzi az élelmiszerlánc-biztonsági rendelkezések megtartását;
b) Nyomonkövetési ellenőrzéseket szervez az élelmiszerláncban;
c) Feladat- és hatáskörével összhangban élelmiszerlánc-felügyeleti, élelmiszer-ellenőrzési, takarmány-ellenőrzési, állatvédelmi, szabálysértési, helyszíni bírságot szabhat ki.
4. Élelmiszerlánc-felügyeleti Osztály egyéb feladatai tekintetében:
a) Megteszi a szükséges intézkedéseket élelmiszerlánc esemény esetében;
b) Európai Unió élelmiszerekre és takarmányokra vonatkozó gyors vészjelző rendszerén keresztül Magyarországra érkező bejelentés alapján, továbbá a Magyarországon észlelt veszély esetén megteszi a szükséges intézkedéseket;
c) Ellátja az egyes élelmiszerlánc-felügyeleti feladatok végrehajtását segítő hazai és nemzetközi informatikai rendszerek használatával és működtetésével kapcsolatos szakmai feladatokat;
d) Az ivóvíz minőségű víz biztosítását, az élelmiszeripari vállalkozások vízellátó rendszereit, illetve a saját kutas vízellátású élelmiszer-vállalkozások önellenőrző vízvizsgálati programjának teljesítését az általa felügyelt élelmiszeripari-vállalkozásoknál;
e) Hatósági vízminőség-ellenőrző vizsgálatot végez;
f) Élelmiszeripari-vállalkozások esetén tájékoztatja az engedély kiadására illetékes és hatáskörrel rendelkező környezetvédelmi és vízügyi felügyelőséget, amennyiben az intézkedések a vízjogi engedélyezési kötelezettség alá tartozó vízellátó rendszereket érintik;
g) Az élelmiszer-vállalkozásoknál felhasznált vízre vonatkozóan bármely olyan vízminőségi jellemző vizsgálatát is elrendelheti, amelyről feltételezhető, hogy olyan mennyiségben, illetőleg koncentrációban van jelen az ivóvízben, amely egészségügyi szempontból kockázatot jelenthet;
h) élelmiszeripari-vállalkozások esetén tájékoztatja az illetékes népegészségügyi szervet azokról a vízminőségi eltérésekről, illetve adatokról, amelyek egészségügyi kockázattal vannak összefüggésben;
i) Értékeli a saját kutas vízellátású élelmiszer-vállalkozások negyedéves vízvizsgálati eredményeit, azokról nyilvántartást készít és jelentés küld az MgSzH részére;
j) Elrendeli az élelmiszer-vállalkozás részére a szükséges vízminőség-javító intézkedéseket;
k) Megtilthatja vagy korlátozhatja az egészségre veszélyt jelentő ivóvíz élelmiszer-vállalkozásoknál történő felhasználását;
l) A saját kutas vízellátású élelmiszer-vállalkozások esetében mintavételi pontra egyedi határértéket szabhat meg; m) Az igazgató rendelkezése alapján közreműködik más osztály feladatainak ellátásában.
2.6.4. Járványügyi Osztály
1. Járványügyi Osztály kodifikációs feladatai tekintetében megkeresés alapján véleményezi az élelmiszerláncbiztonság és állategészségügyi igazgatást érintő jogszabálytervezeteket.
2. Járványügyi Osztály koordinációs feladatai tekintetében:
a) Szakterülete vonatkozásában szervezi és irányítja kerületi hivatalok működését;
b) Szakterülete vonatkozásában szervezi és irányítja a kerületi hivatalok működését és az élelmiszerlánc-felügyeleti éves ellenőrzési (monitoring) terv végrehajtását, valamint összeállítja részanyagát az éves jelentéshez;
c) Szervezi a Tenyészet Információs Rendszerrel (TIR), Baromfi Információs Rendszerrel (BIR), valamint egyes állatfajok egyedeinek Egységes Nyilvántartási és Azonosítási Rendszerével (ENAR) kapcsolatos egyes feladatok ellátását;
d) Szervezi az agrár- és vidékfejlesztési támogatások ellenőrzéséhez kapcsolódó állat-egészségügyi feladatok területi ellátását;
e) Szervezi az állatbetegségek megelőzését, felderítését és felszámolását, továbbá a nagy nemzetgazdasági kárt okozó vagy közegészségügyi szempontból veszélyes állatbetegségek felszámolására állami pénzeszközökkel támogatott mentesítési programok végrehajtását;
f) Emberről állatra vagy állatról emberre terjedő betegségek fellépése, illetve gyanúja esetén kölcsönös tájékoztatás mellett együttműködik az egészségügyi államigazgatási szervvel.
3. Járványügyi Osztály egyedi közhatalmi aktusokkal kapcsolatos feladatai tekintetében:
a) Előkészíti a járványveszély esetén a szükséges hatósági intézkedések elrendelését, beleértve a magán állatorvos és gazdálkodó szervezet közcélú igénybevételét is, továbbá az állat-egészségügyi szempontból külön eljárást igénylő állati hulladék, anyag, eszköz ártalmatlanná tételét, és gondoskodik a társhatóságok tájékoztatásáról;
b) Előkészíti a döntést a kártalanításról ötmillió forintot meghaladó kár esetében;
c) Előkészíti a jogszabályokban előírt állat-egészségügyi akciók (kötelező védőoltások, diagnosztikai vizsgálatok, parazitózisok elleni védekezés stb.) elrendelését;
d) Előkészíti az engedélyt:
da) a gyepmesteri, illetve ebrendészeti tevékenység végzése;
db) az állat-egészségügyi szolgáltató létesítmények, az élelmiszerláncról és hatósági felügyeletéről szóló 2008. évi XLVI. törvény végrehajtására kiadott jogszabályban meghatározott fajú és létszámú állatot tartó gazdaság, állatrakodó, gyűjtőállomás, kereskedői telep, etető-itató állomás, pihentető állomás, állati eredetű melléktermék kezelését, szállítását végző vállalkozás működése;
dc) az állatgyógyászati készítményekkel, illetve azok hatóanyagaival végzett kereskedelmi tevékenység esetében;
e) Nyilvántartást vezet:
ea) az állatorvosokról;
eb) állattartókról, állattartó tenyészetekről, állatkereskedőkről;
ec) a közúti élőállat-szállításra engedélyezett gépjárművezetőkről, az állatkísérőkről, állatszállítókról, állatszállítmányozókról;
ed) az állat-egészségügyi felügyelet alá tartozó helyekről;
ee) az állat-egészségügyi szolgáltató létesítményekről;
ef) a közúti élőállat-szállításra engedélyezett gépjárművekről;
eg) az egyedi azonosítású állatokról;
f) Feladat- és hatáskörével összhangban élelmiszerlánc-felügyeleti, élelmiszer-ellenőrzési, takarmány-ellenőrzési, állatvédelmi, szabálysértési, helyszíni bírságot szabhat ki.
4. Járványügyi Osztály egyéb feladatai tekintetében:
a) Meghatározza az idegen állományból származó állatok állat-egészségügyi megfigyelési célú elkülönítésének módját és idejét;
b) Járványos állatbetegségek elleni védekezéshez szükséges területi készenléti tervet készít, továbbá gondoskodik a járványos állatbetegség megelőzéséhez, illetve felszámolásához szükséges ingyenes oltó- és kórjelző anyagokról, a járványok megelőzéséhez és elfojtásához szükséges műszaki, technikai feltételek, védőfelszerelések biztosításáról, valamint folyamatos karbantartásáról és cseréjéről;
c) Az igazgató rendelkezése alapján közreműködik más osztály feladatainak ellátásában.
2.6.5. Állatvédelmi Osztály
1. Állatvédelmi Osztály kodifikációs feladatai tekintetében megkeresés alapján véleményezi az állategészségügyi és állatvédelmi igazgatást érintő jogszabálytervezeteket.
2. Állatvédelmi Osztály koordinációs feladatai tekintetében:
a) Szakterülete vonatkozásában szervezi és irányítja kerületi hivatalok működését;
b) Szakterülete vonatkozásában szervezi az élelmiszerlánc-felügyeleti éves ellenőrzési (monitoring) terv végrehajtását, valamint összeállítja részanyagát az éves jelentéshez;
c) Szervezi a mezőgazdasági haszonállat-tartással, állatszállítással (különösen a pihentető állomásokkal, etető-itató állomásokkal), vágással, leöléssel kapcsolatos állatvédelmi ellenőrzéseket;
d) Szervezi az agrár- és vidékfejlesztési támogatások ellenőrzéséhez állatvédelmi feladatok területi ellátását;
e) Koordinálja a hosszú távú állatszállításokat kísérő útinaplóval kapcsolatos feladatellátást.
3. Állatvédelmi Osztály egyedi közhatalmi aktusokkal kapcsolatos feladatai tekintetében:
a) Előkészíti az állatvédelmi intézkedések elrendelését;
b) Kivizsgálja, kivizsgáltatja az állatvédelmi tárgyú bejelentéseket;
c) Ellenőrzi az állatok védelméről és kíméletéről szóló törvényben foglaltak betartását;
d) Ellenőrzi az állatkísérletek végzését;
e) Feladat- és hatáskörével összhangban állatvédelmi, állattenyésztési, szabálysértési, helyszíni bírságot szabhat ki;
f) Ellátja a tenyésztési hatósági és igazgatási feladatokat;
g) Közreműködik az állatkínzások kivizsgálásában;
h) Elsőfokú tenyésztési hatósági, szakhatósági és igazgatási feladatkörében:
ha) engedélyezi és felügyeli a tenyészállat-kiállítást, -árverést az elismert tenyésztő szervezet, több faj, illetve fajta együttes részvétele esetén az elismert tenyésztő egyesületek (szövetségek) által létrehozott szövetség hozzájárulása alapján, a vonatkozó állat-egészségügyi, közegészségügyi és egyéb előírások megtartásával;
hb) engedélyezi a mesterséges termékenyítő állomás, valamint a spermatároló központ üzemeltetését, az embrióátültető állomás üzemeltetését, valamint a baromfi- és halkeltető állomás, valamint méhanyanevelő telep üzemeltetését;
hc) ellenőrzi az apaállatok tenyésztési engedélyeit, a szaporító anyagok előírt megjelölését, forgalmazását és felhasználását, valamint a mesterséges termékenyítő- és az embrió átültető állomásokon használt apaállatok idevonatkozó engedélyét.
4. Állatvédelmi Osztály egyéb feladatai tekintetében:
a) Nyilvántartást vezet:
aa) az állatkísérlet végzésére jogosultakról;
ab) a veszélyes ebekről és a veszélyessé minősített ebek jogszabályban meghatározott adatairól;
ac) továbbá az egyéb, szakterületéhez kapcsoló - jogszabályokban meghatározott - adatokról;
b) Ellenőrzi az állatvédelemről szóló törvényben előírtak betartását;
c) Előkészíti az engedélyt:
ca) az állatkísérlet végzése;
cb) a kísérleti célú állat tenyésztése (szaporítása), tartása, szállítása, valamint forgalomba hozatala esetében;
d) Engedélyeztetési eljárásban szakhatósági állásfoglalást ad ki az állatmenhely, panzió, állatkert létesítéséhez;
e) Az állatszállítási tevékenység végzéséhez állatvédelmi szempontok alapján szállítmányozói engedélyt ad ki;
f) Tenyésztési hatáskörében eljárva:
fa) ellenőrzi tenyészállatok behozatalát;
fb) ellenőrzi a törvény által előírt adatszolgáltatási kötelezettségek betartását;
fc) ellenőrzi a területén a tenyésztésszervezésben közreműködő szolgáltató szervezetek és szakemberek (teljesítményvizsgálók, ultrahangvizsgálatot végzők, juhtenyésztési instruktorok stb.) tevékenységét;
fd) hitelesíti a törzskönyvi adatokat;
fe) eljár szabálytalan törzskönyvezési esetek észlelése esetén;
ff) az Állattenyésztési Ellenőrzési és Felülvizsgálati Szabályzat szerint elvégzi a törzstenyészeti ellenőrzéseket, a tenyésztő szervezetek szemléjét, vagy részt vesz ezeken, valamint szarvasmarha, sertés, juh, kecske, baromfi, kisállat fajokban, illetve fajtákban részt vesz az elismert tenyésztő szervezetek tagüzemeiben az éves - vagy szabályzatban rendszeresített más időközzel végzett - ellenőrzésekben, ellátja ezek jegyzőkönyvi dokumentálását; az év végén összefoglaló jelentést készít területéről az MgSzH részére;
fg) az Állattenyésztési Ellenőrzési és Felülvizsgálati Szabályzat szerint részt vesz a teljesítményvizsgálatokon és hitelesíti az eredményeiket;
fh) részt vesz a pályázatok teljesítésének ellenőrzési munkáiban;
fi) közreműködik az uniós és nemzeti támogatások jogosultságának ellenőrzésében;
fj) az Állattenyésztési Ellenőrzési és Felülvizsgálati Szabályzat szerint ellenőrzi a területi teljesítményvizsgálati munkákat, ÜSTV, KSTV fajtaminősítési tesztek és azok hitelesíthetőségét véleményezi;
g) Az igazgató rendelkezése alapján közreműködik más osztály feladatainak ellátásában.
2.6.6. Kerületi Állategészségügyi és Élelmiszer-ellenőrző Hivatalok
1. A Kerületi Állategészségügyi és Élelmiszer-ellenőrző Hivatal a kerületi főállatorvos feladatai tekintetében:
a) Vezeti a kerületi hivatalt, irányítja és ellenőrzi a kerületi hivatal és a kirendeltségek tevékenységét;
b) A kerületi hivatalhoz tartozó kirendeltséget a kirendeltségvezető hatósági főállatorvoson (a továbbiakban: kirendeltségvezetőn) keresztül vezeti;
c) Gyakorolja kiadmányozási jogkörét, a kerületi hivatal feladatköréhez kapcsolódó hatásköröket;
d) Átruházhatja egyes hatásköreinek gyakorlását a kerületi hivatalhoz beosztott kormánytisztviselőre;
e) Folyamatosan elemzi a feladatok végrehajtásával kapcsolatos szakmai, gazdasági információkat;
f) Irányítja a kerület illetékességi területén működő jogosult állatorvost, a kerületi hivatalhoz beosztott kormánytisztviselőt, a kirendeltségvezetőt és a kirendeltségen dolgozókat;
g) Meghatározza a kerületi hivatalhoz beosztott kormánytisztviselő, a kirendeltségvezető és a kirendeltségen dolgozók feladatait, ellenőrzi azok teljesítését, gondoskodik arányos foglalkoztatásukról, gyakorolja a munkáltatói jogokat a szabadság kiadása, illetve a magáncélú eltávozás tekintetében;
h) Beszámoltatja a kerület illetékességi területén működő jogosult állatorvost, a kerületi hivatalhoz beosztott kormánytisztviselőt, kormányzati ügykezelőt és egyéb dolgozókat, a kirendeltségvezetőt és a kirendeltségen dolgozókat a szervezeti egységnél végzett munkákról, gondoskodik a hivatali fegyelem megtartásáról;
i) Statisztikai és egyéb adatok felhasználásával és elemzésével segíti és előkészíti a megyei igazgató főállatorvos döntéshozatalát, elkészíti az ehhez szükséges jelentéseket, végrehajtja a döntéseket és tájékoztatást ad azok végrehajtásáról;
j) Javaslatot tesz az irányítása alá tartozó dolgozók feladataira, munkakörére, és előkészíti azok munkaköri leírását;
k) Irányítja és ellenőrzi a jogszabályokban, a közjogi szervezetszabályozó eszközökben és a belső szabályzatokban foglaltak érvényesülését a kerületi hivatal és a hozzá tartozó kirendeltségek munkájában;
l) Kialakítja a kerület belső munkarendjét és külső kapcsolatrendszerét;
m) Szakmai értekezleteket hív össze az irányítása alá tartozó tevékenységi körben felmerült fontosabb feladatok megoldásához szükséges szakmai vélemények, javaslatok megismerése, illetve a kerület munkájának irányítása céljából;
n) Javaslatot tesz a megyei igazgató főállatorvosnak a felügyelete alá tartozó szakterülettel kapcsolatos fejlesztési elképzelések, programok, illetve koncepciók részletes kidolgozására, azok megvalósítására;
o) A nemzeti ellenőrzési tervben foglaltakkal összhangban személyre szólóan, írásban megállapítja a kerületi hivatalhoz beosztott kormánytisztviselő, kormányzati ügykezelő, a kirendeltségvezető és a kirendeltségen dolgozók ellenőrzési, mintavételi feladatait;
p) Figyelemmel kíséri és szervezi a kerületi hivatal feladatainak végrehajtását;
q) Javaslatot tesz a képzésen való részvételre;
r) Javaslatot tesz a megyei igazgató főállatorvosnak a kerületi hivatalhoz beosztott kormánytisztviselő, kormányzati ügykezelő és egyéb dolgozó a kirendeltségvezető és a kirendeltségen dolgozók kitüntetésére és jutalmazására;
s) Ellátja felelősségi körében a vezetői és folyamatba épített ellenőrzési feladatokat;
t) Gondoskodik a közigazgatási hatósági eljárás tekintetében az eljárás lefolytatásának és a döntés előkészítésének jogszerűségéről;
u) Biztosítja a szolgálati út betartásával az együttműködést az MgSzH Igazgatóságaival, más megyék Élelmiszerlánc-biztonsági és Állategészségügyi Igazgatóságaival a delegált és közreműködői feladatokban érintett szervekkel és más szakigazgatási intézményekkel, illetve szervekkel;
v) Teljesíti az egyes feladatokhoz kapcsolódó nyilvántartási, ellenőrzési, elszámolási, jelentési, adminisztratív kötelezettségeket;
w) Felelős:
wa) az OÁIR alrendszereinek folyamatos feltöltéséért,
wb) a TRACES rendszer feltöltéséért,
wc) a kerület illetékességi területén működő jogosult állatorvos, a kerületi hivatalhoz beosztott kormánytisztviselő, kormányzati ügykezelő és egyéb dolgozó, a kirendeltségvezető és a kirendeltségen dolgozók által készített jelentések összesítéséért, adattartalmáért és azok megyei igazgató főállatorvos felé történő továbbításáért,
wd) a kerület éves ellenőrzési tervében foglaltak betartásáért,
we) a kerület éves ellenőrzési jelentésének elkészíttetéséért,
wf) a megfelelő módon történt nyilvántartási, ellenőrzési, elszámolási, jelentési, adminisztratív kötelezettségekért.
2. A Kerületi Állategészségügyi és Élelmiszer-ellenőrző Hivatalok szakmai feladataik tekintetében:
2.1. Megvizsgálják az állat szállításának megkezdése előtt a származási hely állatállományát, a szállítandó állatokat, a szállítóeszközt, igazolják az állat állat-egészségügyi forgalomképességét és kiállítják a szállításhoz szükséges okiratot;
2.2. Igazolják az állatállomány betegségektől, fertőzésektől való mentességét;
2.3. Kiállítják az áru nemzetközi kereskedelméhez szükséges állat-egészségügyi bizonyítványt, egyéb okiratot;
2.4. Részt vesznek az állatok azonosítási és nyilvántartási rendszerének kialakításában és működtetésében, valamint ellátják az állatok azonosításával és nyilvántartásával kapcsolatos ellenőrzési feladatokat, részt vesznek az állatgyógyászati készítmények előállításának, forgalomba hozatalának, országba történő behozatalának ellenőrzésében;
2.5. Ellátják egyes élelmiszerlánc-felügyeleti feladatok végrehajtását segítő hazai és nemzetközi informatikai rendszerek használatával és működtetésével kapcsolatos feladatokat;
2.6. Elbírálják a saját kutas vízellátó rendszert üzemeltető élelmiszeripari vállalkozások önellenőrző mintavételi terveit, felügyelik, és figyelemmel kísérik az önellenőrző vizsgálatok adatait, negyedévente összesítik és megküldik azokat a területi szervnek;
2.7. Engedélyezik:
2.7.1. az etethetőségi, felhasználhatósági vagy minőségmegőrzési idő lejárta után a takarmány forgalomba hozatalát, valamint a minőségében károsult takarmány felhasználását;
2.7.2. az élőállat-szállító járműveket, illetve ezen járművek mosását és fertőtlenítését végző helyeket;
2.7.3. az idegen állományból származó állatok fogadására kiválasztott elkülönítőt (karantén), valamint dönt az állatok elkülönítésének (karanténozásának) feltételeiről;
2.7.4. az élelmiszert előállító üzemekből és a kiskereskedelemből származó, takarmányként felhasználható melléktermékek kezelését, felhasználását, további feldolgozását eseti engedély esetén;
2.7.5. külön jogszabály szerint bizonyos élelmiszerek kiskereskedelmi forgalomba hozatalát;
2.8. Ellenőrzik:
2.8.1. törvényességi szempontból a magánállatorvosok tevékenységét;
2.8.2. az állati eredetű melléktermék kezelését, a járványügyi szempontból szigorúbb eljárást igénylő állati eredetű melléktermék, anyag, eszköz ártalmatlanná tételét;
2.8.3. állat-egészségügyi és takarmányhigiéniai szempontból az állatok etetésére felhasználandó takarmányt, a legelőt, az itatóvizet, az állatok elhelyezésére szolgáló épületet, az állattartás során használt gépet, berendezést, valamint alkalmazott technológiát;
2.8.4. az állat-egészségügyi szabályok megtartását, így különösen az állatok egészségi állapotát, az előírt dokumentációt az állat-egészségügyi felügyelet alá tartozó helyeken;
2.8.5. a jogszabályban előírt állat-egészségügyi vizsgálatok, kezelések végrehajtását;
2.8.6. az állatok tenyésztésének, szaporításának állat-egészségügyi körülményeit;
2.8.7. az állatgyógyászati termékek kiskereskedelmi forgalomba hozatalának körülményeit, valamint az állatgyógyászati készítmények felhasználását;
2.8.8. az állatgyógyászati készítmények gyakorlati kipróbálását és hitelesíti annak vizsgálati jegyzőkönyvét;
2.8.9. a gyógyszeres takarmány előállítását, forgalomba hozatalát és felhasználását;
2.8.10. a gyógyszergyártás céljára alkalmas állati szövetek és szervek gyűjtését;
2.8.11. az élő állat kereskedelmét, szállítását, szállításra való alkalmasságát, a kísérő dokumentációt és a szállítóeszközt;
2.8.12. az élelmiszer-vállalkozások tevékenységét;
2.8.13. rendszeres jelleggel az állatjóléti, a járványügyi, higiéniai, élelmiszer-biztonsági és élelmiszer-minőségi előírások betartását az élelmiszerek termelésének, előállításának, feldolgozásának, tárolásának, szállításának és forgalomba hozatalának bármely szakaszában, illetve az ennek során közreműködő személyekre vonatkozó egészségügyi alkalmassági és higiénés előírások betartását;
2.8.14. az élelmiszer-vállalkozásoknál bevezetett "Jó Higiéniai Gyakorlatot", a nyomon követési, az élelmiszer-visszahívási és a "veszélyelemzés, kritikus szabályozási pontok"-ra (HACCP) vonatkozó rendszerek, valamint az élelmiszer-vállalkozásoknál felhasznált adalék- és csomagolóanyagok, élelmiszerekkel érintkezésbe kerülő felületek, továbbá tisztító- és fertőtlenítőszerek, fertőtlenítő eljárások megfelelőségét, beleértve a rovar- és rágcsálóirtást is;
2.8.15. a higiéniai minősítő bizonyítvánnyal rendelkező élelmiszer-ipari gépek, berendezések általános higiéniai alkalmasságát;
2.8.16. az ivóvíz minőségű víz biztosítását az általa felügyelt élelmiszeripari-vállalkozásoknál;
2.8.17. az élelmiszeripari vállalkozások saját kutas vízellátó rendszereit, illetve az önellenőrző vízvizsgálati program teljesítését;
2.8.18. az emberi fogyasztásra szánt állatokat és állati eredetű melléktermékeket kísérő bizonyítványokat, okiratokat, valamint az ezekre vonatkozó nyilvántartásokat és egyéb dokumentumokat;
2.8.19. a takarmányt előállítóknál, tárolóknál, felhasználóknál, forgalomba hozóknál és a szállítóknál a járványügyi és takarmányhigiéniai előírások megtartását, a takarmányok biztonságosságát, összetételét, garantált beltartalmát, mikrobiológiai állapotát, tiltott anyagoktól való mentességét, nemkívánatosanyag-tartalmának mértékét, csomagolásának megfelelőségét, a takarmányjelölési előírások betartását;
2.8.20. a takarmányok felhasználását és szállítását;
2.8.21. a takarmányokra vonatkozó nyilvántartásokat, dokumentációkat és a nyomon követhetőséget;
2.8.22. a takarmányok exportját, tranzitját és importját;
2.8.23. a takarmány-vállalkozási létesítményekben bevezetett HACCP-rendszereket;
2.8.24. a takarmány-vállalkozási létesítményeket, azok működési engedélyében foglaltak betartását;
2.8.25. az ökológiai jelölés használatának jogszerűségét a gazdasági szereplőnél az előállítás, termelés, feldolgozás és forgalomba hozatal során, valamint a mezőgazdasági termékek és élelmiszerek ökológiai gazdálkodási követelmények szerinti előállítását forgalmazását, jelölését;
2.9. Próbavásárlást (ideértve az interneten történő vásárlást is) végeznek;
2.10. Nyilvántartásba veszik:
2.10.1. az engedélyezési kötelezettség alá nem tartozó élelmiszer-vállalkozásokat;
2.10.2. az élelmiszer-csomagolóanyag gyártókat, forgalomba hozókat;
2.10.3. az élelmiszer-iparban felhasználható fertőtlenítőszereket előállítókat;
2.10.4. az engedélyezési kötelezettség hatálya alá nem tartozó takarmány-vállalkozási létesítményt;
2.10.5. az élelmiszerek vonatkozásában bejelentett, kivizsgált és felderített élelmiszer-mérgezéseket és -fertőzéseket, azok okait;
2.10.6. a kistermelőt, és regisztrációs számmal látják el;
2.11. Elrendelik:
2.11.1. az emberre is veszélyes betegségben elhullott vagy emiatt leölt állatok tetemei, valamint a járványügyi szempontból szigorúbb intézkedést igénylő állati eredetű melléktermékek, fertőzött anyagok, eszközök ártalmatlanná tételét és meghatározza annak módját;
2.11.2. az állat-egészségügyi programok végrehajtását;
2.12. Döntenek a kártalanításról ötmillió forintot meg nem haladó értékig;
2.13. Járványügyi intézkedésként elrendelhetnek: elkülönítést, megfigyelési zárlatot (hatósági megfigyelés), forgalmi korlátozást, helyi zárlatot, települési zárlatot (védőzóna), védőkörzet (megfigyelési zóna) létesítését, marhalevél kezelésének tilalmát, termékenyítési tilalmat, diagnosztikai vizsgálatot és ilyen célú leölést, kilövést, védőoltást, gyógykezelést, elkülönített vagy zárt vágást, állatleölést (leöletés), fertőzésközvetítő anyag, eszköz, tárgy, élelmiszer, takarmány, állati eredetű melléktermék, állati eredetű termék ártalmatlanná tételét, fertőtlenítést, földterület, jármű, épület, berendezés, eszköz és anyag igénybevételét, használatát, a járványügyi intézkedés eredményes végrehajtása érdekében gazdálkodó szervezet - így különösen vágóhíd, állati eredetű melléktermék kezelését végző üzem - aktív közreműködésre kötelezését, az állattartó, az élelmiszer- vagy takarmányvállalkozó tevékenységének korlátozását, felfüggesztését;
2.14. A korábban ismeretlen betegség közvetlen veszélye, előfordulása esetén megteszik az annak megelőzéséhez, felderítéséhez, felszámolásához szükséges intézkedéseket;
2.15. Megteszik a szükséges intézkedéseket az Európai Unió élelmiszerekre és takarmányokra vonatkozó gyors vészjelző rendszerén keresztül Magyarországra érkező bejelentés alapján, továbbá a Magyarországon észlelt veszély esetén;
2.16. Egyéb intézkedéseket foganatosítanak:
2.16.1. tevékenység végzését határozott időre, teljesen vagy részlegesen felfüggeszthetik, korlátozhatják, a működést megtilthatják, az újbóli működést feltételhez köthetik;
2.16.2. vállalkozás, létesítmény működési engedélyének feltételhez kötését, módosítását, felfüggesztését, visszavonását kezdeményezhetik;
2.16.3. vállalkozás, létesítmény nyilvántartásba vételét feltételhez köthetik, határozott időre vagy véglegesen megtagadhatják, a vállalkozást, létesítményt törölhetik a nyilvántartásából;
2.16.4. az újbóli engedélyezést oktatáson való részvételhez, annak igazolásához, illetve vizsgázáshoz köthetik;
2.16.5. termék előállítását, tárolását, szállítását, felhasználását, forgalomba hozatalát, behozatalát, kivitelét, illetékességi területén való átszállítását feltételhez köthetik, korlátozhatják, felfüggeszthetik, megtilthatják;
2.16.6. elrendelhetik a termék forgalomból való kivonását, visszahívását, megsemmisítését, ártalmatlanítását;
2.16.7. elismert hagyományos különleges termék előállítását, forgalomba hozatalát megtilthatják vagy feltételhez köthetik;
2.16.8. élelmiszerrel, illetve takarmánnyal érintkezésbe kerülő anyagok, gépek, eszközök használatát megtilthatják;
2.16.9. szállítóeszköz engedélyét visszavonhatják, használatát megtilthatják;
2.16.10. élelmiszert emberi fogyasztásra alkalmatlannak minősíthetnek;
2.16.11. takarmányt etetésre alkalmatlannak nyilváníthatnak, új takarmány eseti engedélyét felfüggeszthetik;
2.16.12. újabb feltételhez köthetik, módosíthatják, illetve visszavonhatják;
2.16.13. engedélyköteles tevékenység végzésére vonatkozó engedélyt módosíthatnak, visszavonhatnak;
2.16.14. elrendelhetik eszköz, tárgy, anyag zár alá vételét, ártalmatlanítását, szállítójárművet visszatarthat mindaddig, amíg a szállítmányával kapcsolatos zárolási, és ártalmatlanítási eljárás be nem fejeződik, illetve annak költsége megfizetésre nem kerül;
2.16.15. amennyiben az adott élelmiszer, takarmány vonatkozó előírásoknak való megfelelésének biztosítása szempontjából az élelmiszer-, takarmányvállalkozás eljárását nem kielégítőnek ítélik meg, az élelmiszer-, takarmányvállalkozás költségére haladéktalanul megteszik a szükséges intézkedéseket;
2.16.16. megtilthatják áru behozatalát, Magyarország területéről történő kiszállítását, vagy az ország területén történő átszállítását;
2.17. Az élelmiszer-vállalkozásoknál végzik és felügyelik a termékek előállításának, feldolgozásának, tárolásának, szállításának, forgalomba hozatalának helyszíni ellenőrzését, az élelmiszerek fogyasztásával összefüggésben fellépő ételfertőzések, ételmérgezések esetén a fertőzési forrás, a terjedési út felderítését, továbbá feltárják a kórokoknak az élelmiszerbe jutását, életben maradását, szaporodását elősegítő higiénés, technológiai szabálytalanságokat, elősegítik az ártalmak leküzdését, és laboratóriumi vizsgálatokat végeztetnek;
2.18. Intézkednek a bejelentési kötelezettség alá tartozó állatbetegség (a továbbiakban: bejelentendő állatbetegség) megelőzése, felderítése és felszámolása során keletkezett állati eredetű melléktermék ártalmatlanná tételéről;
2.19. Felhívhatják az élelmiszerlánc valamennyi szereplőjét a dokumentációs rendszer adatainak rendelkezésre bocsátására;
2.20. Felhívhatják szükség esetén azt az élelmiszer-vállalkozást, amely egy másik tagállamból szerez be terméket vagy ilyen termék szétosztását végzi, hogy jelentse be a más tagállamból származó állati eredetű élelmiszerek első betárolási helyre történő beszállítás megtörténtét;
2.21. Figyelmeztetésben részesítik az eljárás alá vont jogi személyt, jogi személyiséggel nem rendelkező gazdálkodó szervezetet vagy természetes személyt;
2.22. Kiszabják az élelmiszer-ellenőrzési bírságot, az élelmiszerlánc-felügyeleti bírságot, a takarmány-ellenőrzési bírságot, a géntechnológiai bírságot, a helyszíni bírságot, az eljárási bírságot;
2.23. Az élelmiszer-higiéniai szakterületen:
2.23.1. megvizsgálják a levágott állatot;
2.23.2. elvégzik, illetve felügyelik a vágóállat-vizsgálatot és - az e törvény végrehajtására kiadott jogszabályban meghatározott kivételekkel - a közfogyasztásra, illetve az egyéb okból levágott (elejtett, kifogott, gyűjtött) állatok húsvizsgálatát;
2.23.3. elbírálják és igazolják az egyes élelmiszerek feldolgozásra és emberi fogyasztásra való alkalmasságát;
2.23.4. meghozzák az élelmiszernek emberi fogyasztásra való alkalmasságára vonatkozó hatósági döntést;
2.24. Folyamatosan kapcsolatot tartanak és együttműködnek feladataik ellátása során a települési önkormányzatokkal, egészségügyi államigazgatási szervvel, a társhatóságokkal, valamint a civil szervezetekkel;
2.25. Élelmiszer-fertőzés és -mérgezés gyanúja esetén kölcsönös tájékoztatás mellett együttműködnek az egészségügyi államigazgatási szervvel;
2.26. Az élelmiszer-vállalkozásoknál felhasznált vízre vonatkozóan bármely olyan vízminőségi jellemző vizsgálatát is elrendelhetik, amelyről feltételezhető, hogy olyan mennyiségben, illetőleg koncentrációban van jelen az ivóvízben, amely egészségügyi szempontból kockázatot jelenthet;
2.27. Élelmiszeripari-vállalkozások esetén tájékoztatja az illetékes népegészségügyi szervet azokról a vízminőségi eltérésekről, illetve adatokról, amelyek egészségügyi kockázattal vannak összefüggésben;
2.28. Hatósági vízminőség-ellenőrző vizsgálatot végez;
2.29. Az élelmiszer-vállalkozások negyedéves vízvizsgálati eredményeit összegyűjtik és továbbítják az Élelmiszerlánc-felügyeleti Osztály részére.
3. A Kerületi Állategészségügyi és Élelmiszer-ellenőrző Hivatalok elsőfokú szakhatósági jogkört gyakorolnak:
a) A Magyar Kereskedelmi Engedélyezési Hivatal lovas szolgáltató tevékenységgel kapcsolatos nyilvántartásba vételi eljárásában, az állat-egészségügyi, állatvédelmi követelményeknek való megfelelés és feltételei kérdésében;
b) A környezetvédelmi, természetvédelmi, vízügyi felügyelőségnek a természetvédelmi oltalom alatt álló vagy nemzetközi természetvédelmi egyezmény hatálya alá tartozó veszélyes állat tartásának, szaporításának, országba való behozatalának engedélyezésére irányuló eljárásában, az állat-egészségügyi szabályoknak való megfelelés kérdésében;
c) Állatrakodó, állatvásártér, felvásárló hely, állattartó és forgalmazó hely, élelmiszer-forgalmazó hely, takarmány-forgalmazó és -tároló hely rendeltetésű helyiséget tartalmazó építmény építése, ilyen rendeltetésű helyiséget tartalmazó bővítése, átalakítása esetén, elvi építési engedély, építési engedély, összevont építésügyi hatósági engedély, használatbavételi engedély, fennmaradási engedély kiadására irányuló eljárásban a nemzeti és közösségi jogi élelmiszer-higiéniai követelményeknek, takarmányhigiéniai és más, a takarmányok előállítására, forgalomba hozatalára és felhasználására vonatkozó követelményeknek, a nem emberi fogyasztásra szánt állati melléktermékekre vonatkozó egészségügyi előírásoknak, az állat-egészségügyi szabályoknak és a mezőgazdasági haszonállatok tartása követelményeinek való megfelelés kérdésében;
d) A természetvédelmi oltalom alatt nem álló, illetve nemzetközi természetvédelmi egyezmény hatálya alá nem tartozó veszélyes állat tartásának, szaporításának, országba való behozatalának engedélyezésére irányuló eljárásában, az állat-gyógyászati és állat-egészségügyi szabályoknak, az állat-egészségügyi járvány mentesség, valamint az állati melléktermék élelmiszerláncból történő kizárása követelményeinek való megfelelés kérdésében;
e) Az eb veszélyessé minősítése iránti eljárásában, az állat lehetőségekhez képest jóléte biztosítása kérdésében;
f) Étkeztetés, nappali ellátás keretében melegétkeztetés nyújtása és melegétkeztetést nyújtó lakóotthon esetén, továbbá más bentlakásos intézményi ellátás esetén - az élelmiszer-higiénia és élelmiszer-biztonság jogszabályi követelményeinek való megfelelés kérdésében.
4. A Kerületi Állategészségügyi és Élelmiszer-ellenőrző Hivatalok a falugazdász hálózat útján:
a) Folyamatos tájékoztatást adnak a gazdálkodók részére a mezőgazdaságot érintő kormányzati döntésekről, valamint az egyes agrártámogatási lehetőségekről;
b) Feladat- és hatáskörükben ellátják az egyes, mezőgazdasági tevékenységekhez kapcsolódó, nemzeti hatáskörben nyújtott agrártámogatások igazolását, elszámolását és ellenőrzését;
c) Folyamatos gyűjtik és elemzik a területi tapasztalatokat;
d) Elvégzik az agrárpiac szabályozásával összefüggő feladatait, közreműködnek a termelői szerveződések megalakításában, illetve azok működésének segítésében;
e) Ellátják a mezőgazdasági őstermelők nyilvántartásba vételét, amelynek keretében kiállítják és érvényesítik, visszavonják, valamint nyilvántartják a mezőgazdasági őstermelői igazolványokat,
f) Folyamatos figyelemmel kísérik a mezőgazdasági termelők által igénybe vett, nemzeti hatáskörben nyújtott agrártámogatások felhasználását;
g) Részt vesznek a térségfejlesztési, vízgazdálkodási és környezetvédelmi feladatok ellátásában, tájékozódnak a települési önkormányzat illetékes szerveivel együttműködve az önkormányzat területén lévő mezőgazdasági utak állapotáról, folyamatosan tájékoztatják a települési önkormányzat jegyzőjét a termőföld külön jogszabály szerinti hasznosítási, illetve termőképesség-fenntartási kötelezettség betartásáról, tapasztalatairól;
h) Ellátják a termésbecsléssel, állapotminősítéssel, valamint az ezekhez kapcsolódó nyilvántartások vezetésével összefüggő feladatokat;
i) Ellátják az elemi károk felmérésével kapcsolatos területi feladatokat;
j) Eljárnak a mezőgazdaságban felhasznált gázolaj jövedékiadó, valamint a szőlő, gyümölcs gázolaj de minimis visszatérítéssel kapcsolatos ügyekben;
k) Közreműködnek a kábítószer előállítására alkalmas növények termesztésének helyszíni ellenőrzési és elszámolási munkáiban;
l) Elkészítik a tagállami állampolgárok termőföld tulajdonszerzésével kapcsolatos környezettanulmányt, amelynek alapján igazolást adnak ki a tagállami állampolgárok mezőgazdasági tevékenységének folytatásáról;
m) Közreműködnek a rendezett piaci kapcsolatokkal összefüggő feladatok végzésében;
n) Közreműködnek a zöldség, gyümölcs szerkezet-átalakítási programban;
o) Közreműködnek a nemzeti támogatási rendszer működtetésével összefüggő feladatokban, különösen a támogatások felhasználásának ellenőrzésében, a mezőgazdasági beruházások utóellenőrzésében, elismert termelői csoportok BÉSZ-ek stb. ellenőrzésében;
p) Közreműködnek a vis maior eseményekkel kapcsolatos szakhatósági feladatokban.
5. A Kerületi Állategészségügyi és Élelmiszer-ellenőrző Hivatalok az élelmiszerhigiéniai-kirendeltségek és az állat-egészségügyi határkirendeltségek útján ellátják az egyes ismétlődő élelmiszerlánc-felügyeleti hatósági helyszíni feladatokat.
2.7. Földhivatal
2.7.1. Ingatlan-nyilvántartási Osztály
1. Az Ingatlan-nyilvántartási Osztály koordinációs feladatai tekintetében:
a) Irányítja és ellenőrzi az ingatlan-nyilvántartás szakterületét, biztosítja az egységes jogalkalmazási gyakorlatot;
b) Szervezi az ingatlanok adataiban, az ingatlanokhoz fűződő jogokban és tényekben történt változások ingatlan-nyilvántartási érvényesítését;
c) Szervezi, ellenőrzi és irányítja az ingatlan-nyilvántartás tartalma és a tényleges állapot összhangja érdekében elvégzendő feladatokat;
d) A biztonsági papír, átpántoló címke és biztonsági pecsétcímke kezelésére vonatkozó előírásoknak megfelelően ellátja a körzeti földhivatalok irányítását a tulajdoni lapról kiállított másolatok vonatkozásában, valamint ellátja azok ellenőrzését és műszaki támogatását a biztonsági elemek kezelésével és felhasználásával kapcsolatban. Kiemelt felelőssége van a biztonsági elemek felhasználását illetően a körzeti földhivatalok és a Földmérési és Távérzékelési Intézet (a továbbiakban: FÖMI) információcseréjének, illetve a rendelések koordinálásában, valamint a megyei tartalékkészlet kezelésében és tárolásában;
e) Megyei szinten koordinálja az ingatlan-nyilvántartási igazgatási szolgáltatási díjak beszedését;
f) Figyelemmel kíséri az osztály tevékenységéhez kapcsolódó jogszabály-változásokat és közreműködik azok egységes alkalmazásának kialakításában;
g) Megyei szinten koordinálja, segíti, felügyeli és ellenőrzi a részarány földkiadás során keletkezett osztatlan közös tulajdon megszüntetésével kapcsolatos ingatlan-nyilvántartási feladatokat.
2. Az Ingatlan-nyilvántartási Osztály egyedi közhatalmi aktusokkal kapcsolatos feladatai tekintetében:
a) Elbírálja az ingatlan-nyilvántartási ügyekben hozott elsőfokú döntések ellen benyújtott fellebbezéseket;
b) Engedélyezi a rendezetlen tulajdoni állású ingatlanokkal kapcsolatos eljárás lefolytatását;
c) Elbírálja a részarány kiadás során keletkezett osztatlan közös tulajdonú ingatlanok önálló ingatlanná alakítása tárgyában keletkezett másodfokú ingatlan-nyilvántartási ügyeket;
d) Dönt az ingatlan-nyilvántartási adatszolgáltatással kapcsolatos egyedi ügyekben benyújtott fellebbezésekben.
3. Az Ingatlan-nyilvántartási Osztály egyéb feladatai tekintetében:
a) Folyamatosan vezeti a hatáskörébe tartozó nyilvántartásokat (települések igazgatási területe, összterületek nyilvántartása, változások vezetése);
b) Részt vesz új felmérésben, térképfelújításban, az ingatlan-nyilvántartás átalakításában, földrendezés ingatlan-nyilvántartási előkészítésében;
c) Javaslatot alakít ki a külföldön kiállított okiratok hitelesítésére, felülhitelesítésére, a hatáskörbe tartozó iratok külföldre történő kézbesítése iránt intézkedik;
d) Ingatlan-nyilvántartási statisztikai adatokat állít össze és terjeszt fel a szakmai irányító szerv részére;
e) A körzeti földhivatalokkal együtt ellenőrzi a számítógépes ingatlan-nyilvántartási rendszer szolgáltatásait igénybe vevők adatlekérdezéseinek jogszerűségét és a biztonsági előírások betartását;
f) Szükség esetén elrendeli a tulajdoni lapok pótlását;
g) A beadványokban előadott ingatlanügyi hatósági panaszokat kivizsgálja, szükség esetén jelentést tesz a szakmai irányító szerv részére;
h) Közreműködik a telekalakítási eljárásokkal kapcsolatos körzeti földhivatali feladatok jogszerű végrehajtásában.
2.7.2. Földmérési Osztály
1. A Földmérési Osztály koordinációs feladatai tekintetében:
a) Segíti, irányítja és ellenőrzi a körzeti földhivatalok szakmai munkáját, egységes jogalkalmazói gyakorlatot alakít ki;
b) Megyei szinten koordinálja, segíti, felügyeli és ellenőrzi:
ba) a részarány földkiadás során keletkezett osztatlan közös tulajdon megszüntetésével, továbbá
bb) a telekalakítási eljárásokkal kapcsolatos körzeti hivatali feladatok jogszerű végrehajtását.
2. A Földmérési Osztály egyedi közhatalmi aktusokkal kapcsolatos feladatai tekintetében:
a) Kezeli, tárolja a topográfiai térképeket, valamint ezekkel kapcsolatban szolgáltatást nyújt;
b) Ellátja a sajátos célú földmérési és térképészeti munkák bejelentésével kapcsolatos feladatokat;
c) Gyakorolja a tulajdonosi jogokat az alaphálózati pontok vonatkozásában;
d) Gyakorolja a használati jogot a földmérési jelek által elfoglalt területre;
e) Dönt az esetleges kártalanításról a földmérési jelekre vonatkozó használati jog keletkezésekor;
f) Megőrzésre átadja az alaphálózati pontok jeleit;
g) Elvégzi a vízszintes és magassági alapponthálózattal kapcsolatos helyszínelési, karbantartási és helyreállítási feladatokat, vezeti az alappontok nyilvántartásával kapcsolatos munkarészeket, a munkarészekből adatot szolgáltat, elkészíti a FÖMI számára a jogszabályokban előírt jelentéseket;
h) Elvégzi, elvégezteti az állam alapfeladatai körébe tartozó földmérési és térképészeti munkákat;
i) Másodfokon eljár a körzeti földhivatal hatáskörébe tartozó földmérési, térképészeti és telekalakítási ügyekben;
j) Ellátja a közigazgatási határok központi nyilvántartásával kapcsolatos, rá háruló feladatokat;
k) Közreműködik a földmérési munkarészek selejtezésében;
l) Szakmai szabályzatokban meghatározott nyilvántartásokat vezet;
m) Adat- és térképtárat létesít, működtet az illetékességi területére vonatkozó állami alapadatok kezelésére és tárolására;
n) Összeállítja az időszaki helyszínelési ütemtervet;
o) Technológiai javaslatot ad bizonytalan pontosságú analóg térképeken végzett sajátos célú földmérési munkákhoz;
p) Ellenőrzi a földmérési és térképészeti tevékenységet;
q) Földmérési és térképészeti szakfelügyeletet lát el; ezen feladatkörén belül:
qa) ellenőrzi a földmérési és térképészeti tevékenység végzéséhez szükséges jogosultságot;
qb) ellenőrzi a földmérési és térképészeti tevékenységről szóló törvényben foglalt bejelentési és nyilvántartási kötelezettség teljesítését;
qc) ellenőrzi a jogszabályok, szabványok, szakmai szabályzatok betartását;
qd) ellenőrzi a minőségi követelmények biztosítását, illetve a munkák minőségtanúsítását;
qe) ellenőrzi a földmérési adatok és az állami földmérési ingatlan-nyilvántartási térképek, valamint az ingatlan-nyilvántartási térképek, továbbá a földhivatali adatbázisból szolgáltatott adatok jogszerű felhasználására vonatkozó előírások betartását;
qf) szakmai véleményt ad az ingatlanrendező földmérői minősítéssel kapcsolatos eljárás során;
qg) indokolt esetben kezdeményezi az ingatlanrendező földmérői minősítés visszavonását;
qh) megküldi a szakfelügyeleti tevékenységről készített éves beszámolót a FÖMI-nek;
qi) az illetékességi területén biztosítja a geodéziai koordináció érvényesülését, valamint meghatározza a bejelentésre kötelezett földmérési munkák szakmai követelményeit;
qj) elvégzi a Nemzeti Kataszteri Program keretében végzett újfelmérések (DAT) állami átvételét, működési területén feltárja a térségben jelentkező újfelmérésre vonatkozó igényeket.
3. A Földmérési Osztály egyéb feladatai tekintetében:
a) Az illetékességi területén biztosítja a geodéziai koordináció érvényesülését, e valamint meghatározza a bejelentésre kötelezett földmérési munkák szakmai követelményeit;
b) Intézkedik az engedély nélkül elmozdított, vagy elpusztult geodéziai alappontok esetében a kártérítési igény érvényesítéséről;
c) A terepi és térképi állapot összhangjának biztosítása érdekében felügyeleti munkája során helyszínelési munkát végez, az észlelt eltérések rendezése céljából az illetékes körzeti földhivatalnál eljárást kezdeményez;
d) Elvégzi a Nemzeti Kataszteri Program keretében végzett újfelmérések (DAT) állami átvételét, működési területén feltárja a térségben jelentkező újfelmérésre vonatkozó igényeket;
e) Kiépíti és működteti a digitális térképi adatok megyei szintű számítógépes elérhetőségének rendszerét;
f) Elősegíti a földmérési műszaki fejlesztést, részt vesz új technológiák, és eljárások átvételében, azok hatékony alkalmazásában;
g) Amennyiben az a hatósági feladatok ellátását nem veszélyezteti, szabad kapacitása terhére, díjfizetés ellenében kisegítő, vagy vállalkozási tevékenységként mérnöki szolgáltatást és műszaki tanácsadást végez;
h) Segíti a telekalakítási eljárásokkal kapcsolatos körzeti földhivatali feladatok jogszerű végrehajtását.
2.7.3. Földügyi Osztály
1. A Földügyi Osztály koordinációs feladatai tekintetében:
a) Segíti, irányítja és ellenőrzi a körzeti földhivatalok szakmai munkáját, egységes jogalkalmazói gyakorlatot alakít ki;
b) Megyei szinten koordinálja, segíti a parlagfű elleni közérdekű védekezéssel kapcsolatos körzeti hivatali feladatok végrehajtását;
c) Koordinálja és szakmai iránymutatásokkal segíti a törvény által előírt hasznosítási, valamint ideiglenes- és mellékhasznosítási kötelezettség teljesítésének folyamatos ellenőrzését, felel a határszemle ellenőrzések megszervezésért, végrehajtásának irányításáért;
d) Koordinálja és irányítja a földrészletek újrahasznosításával kapcsolatos hatósági eljárások lefolytatásának, az újrahasznosítási terv jóváhagyásával kapcsolatos földminősítési feladatokat;
e) Koordinálja és ellenőrzi a földvédelmi statisztikai program folyamatos vezetését;
f) Közreműködik a birtok-összevonási célú önkéntes földcsere megszervezésével kapcsolatos eljárások lebonyolításában;
g) Szakmailag irányítja és ellenőrzi a közhiteles földhasználati nyilvántartás vezetését és az adatok szolgáltatását;
h) Közreműködik a termőföld privatizációval kapcsolatos jogszabályok alapján a földhivatalra háruló feladatok végrehajtásában, működteti a földkiadások mielőbbi lezárása érdekében létrehozott koordinátor hálózatot.
2. A Földügyi Osztály egyedi közhatalmi aktusokkal kapcsolatos feladatai tekintetében:
a) A jogerősen kiszabott, be nem fizetett földvédelmi járulék és bírság behajtására intézkedést tesz;
b) Földvédelmi, földhasznosítási, valamint a földhasználati nyilvántartással összefüggésben benyújtott fellebbezéseket bírál el, felügyeleti eljárást folytat le, panaszokat vizsgál ki, szakhatóságként eljár;
c) Több körzeti földhivatal illetékességi területét érintő esetben első fokú hatóságként jár el termőföld más célú hasznosításának engedélyezése, művelés alól kivett terület újrahasznosítására készített terv jóváhagyása, a nemzetgazdasági szempontból kiemelt beruházásokhoz kapcsolódó hatósági és szakhatósági ügyekben, valamint termőföld engedély nélküli más célú hasznosítása tárgyában;
d) Több körzeti földhivatal illetékességi területét érintő esetben első fokú földvédelmi szakhatóságként jár el;
e) Hatósági jogkörében ellátja a járási földminősítési mintaterek kijelölését, felülvizsgálatát és pótlását, a mintatér jegyzékek vezetését és őrzését, valamint arról adatok szolgáltatását. Ellenőrzi a település új felmérését követő osztályba sorozási munkák végrehajtását és intézi a másodfokon hatáskörébe utalt földminősítési ügyeket.
3. A Földügyi Osztály egyéb feladatai tekintetében:
a) Közreműködik a településrendezési tervek és a helyi építési szabályzat véleményezési eljárásában a termőföldvédelem érvényesítése érdekében;
b) A terepi és térképi állapot összhangjának biztosítása érdekében felügyeleti munkája során helyszínelési munkát végez, az észlelt eltérések rendezése céljából az illetékes Körzeti Hivatalnál eljárást kezdeményez;
c) A különböző becslőjárásba tartozó települések összevonása esetén a település földminősítési szempontból történő besorolása céljából javaslatot készít a vidékfejlesztési miniszter részére;
d) Nyilvántartja, és folyamatosan figyelemmel kíséri a jogerős és végrehajtható határozatokban kirótt földvédelmi járulékok és bírságok, valamint a földhasználati és eljárási bírságok befizetését, valamint az eredeti állapotba való helyreállítási kötelezettség teljesítését előíró határozatokban foglaltak végrehajtását;
e) Folyamatosan intézkedik a Vidékfejlesztési Minisztérium szakfőosztályai felé a jogerős és végrehajtható határozatokban kirótt földvédelmi járulékok és bírságok nyilvántartásból való törlése, illetve visszafizetése iránt, ha a törlés illetve a visszafizetés megalapozott;
f) Megszervezi és lebonyolítja a körzeti földhivatalok szakmai átfogó és célellenőrzéseit;
g) Együttműködik a társhatóságokkal annak érdekében, hogy ne kerüljön sor földvédelmi engedély hiányában termőföld igénybevételével járó beruházások más hatóságok általi engedélyezésére, illetve a beruházások megvalósítására;
h) Együttműködik az erdészeti hatósággal a földvédelmi és az erdővédelmi hatásköri viták elkerülése érdekében.
2.7.4. Működést Támogató Osztály
1. A Működést Támogató Osztály koordinációs feladatai tekintetében:
a) Szakterületenként figyelemmel kíséri a földhivatali tevékenységhez kapcsolódó jogszabály-változásokat, közreműködik azok egységes értelmezésének kialakításában;
b) Szakmai átfogó- és célellenőrzéseket végez a jogtanácsos koordinálásával;
c) Elkészíti a belső egységek ügyrendjét, a szabályzatokat, az utasításokat, véleményezi a Kormányhivatal működésével kapcsolatos jogszabályokat, utasításokat;
d) Beszámolókat, jelentéseket és statisztikákat készít;
e) Közreműködik a szakigazgatási szerv vezetői értekezleteinek lebonyolításában (előkészítés, összehívás, emlékeztető készítése);
f) Közreműködik az írott és elektronikus sajtó tájékoztatásával kapcsolatos feladatok ellátásában;
g) Támogatja a szakigazgatási szerv vezetőjének munkáját a kormánymegbízotti értekezletekre való felkészülés során, előkészíti a munkáltató jogkörébe tartozó döntéseket, továbbá segíti a körzeti hivatalvezető személyzeti munkáját.
2. A Működést Támogató Osztály egyéb feladatai tekintetében:
a) Elvégzi az iratkezelést és az ügyviteli munkát, ellátja ezek szakmai felügyeletét a körzeti földhivataloknál;
b) Ellátja a megyei és körzeti pénztári feladatokat (szolgáltatási eljárási díjak, tulajdoni lapok és térképmásolatok és földhasználati lapok díjainak stb. bevételezése, számlázás, napi zárás, bevételek összesítése, továbbítása);
c) Ellátja a szakmai bevételek nyilvántartásával, azonosításával, kapcsolatos feladatokat;
d) Szakmai informatikai feladatokat végez:
da) üzemelteti a körzeti földhivatalokban használt TAKAROS, FÖNYIR, DATR, számlázó, postázó programokat; a számítástechnikai eszközök napi működése során segítséget nyújt a hibák elhárításában, az új verziók tesztelésében és bevezetésében;
db) aktualizálja a körzeti és a megyei számlázó programot, frissíti a kiegyenlítéseket;
dc) biztosítja - naponta frissítve a vírusadatbázist- a földhivatali adatok vírusvédelmét, a rendszeresített vírusvédő szoftverrendszer folyamatos üzemeltetésével;
dd) segíti a TAKARNET hálózat üzemeltetését;
de) segíti a parlagfű elleni védekezési program hatékony végrehajtását;
df) gondoskodik a megyei szerverek mentéseinek végrehajtásról, és a mentések számítógépes adathordozóra történő archiválásáról; vizsgálja a körzeti földhivatalok - szabályzatban előírt - mentési gyakorlatát. Egy-egy mentés visszatöltésével ellenőrzi az elkészült mentések felhasználhatóságát;
dg) végrehajtja a hibabejelentések folyamatos dokumentálását, az alkatrészek és számítástechnikai eszközök mozgásának dokumentálását;
dh) ellátja a számítástechnikai nyilvántartás naprakész vezetését, elkészíti a szükséges jelentéseket;
di) felkészül az elektronikus ügyintézés fokozatos bevezetésével kapcsolatosan a földhivatalokra háruló informatikai feladatokra;
dj) figyelemmel kíséri az informatikai rendszerekhez való hozzáférést biztosító jogosultságok (jelszavak) naprakész kiosztását, és nyilvántartását;
dk) biztosítja a földhivatali portál elérését minden dolgozó részére és aktualizálja azt;
dl) tulajdonosi adatokkal kiegészített földkönyveket készít, leválogatja a nagytömegű adatokat;
e) Rendszeres és eseti jellegű jelentéseket és beszámolókat készít a szakmai felügyeletet ellátó földügyért felelős miniszter által vezetett minisztérium részére a befolyt bevételekről, illetve a földügyért felelős miniszter által vezetett minisztérium által átadott fejezeti kezelésű előirányzatok felhasználásáról.
2.7.5. Körzeti Földhivatalok
1. A Körzeti Földhivatal az egyedi közhatalmi aktusokkal kapcsolatos feladatai tekintetében:
a) Jogszabályban meghatározott illetékességi területen - ha jogszabály másként nem rendelkezik - döntést hoz az ingatlanügyi hatósági tevékenység körébe tartozó első fokú hatósági ügyekben;
b) Gyakorolja a termőföld időleges és végleges más célú hasznosításával, a művelés alól kivett területek újrahasznosításával, a termőföld engedély nélküli más célú hasznosításával kapcsolatos hatósági (szakhatósági) hatásköröket, a megyei földhivatal részére továbbítja a jogerős engedélyező határozatokat, eljár az engedély nélküli más célú hasznosítás esetén, intézkedik a kirótt földvédelmi járulékok és bírságok behajtásáról, az elrendelt eredeti állapot helyreállítási kötelezettségének végrehajtásáról;
c) Lefolytatja a rendezetlen tulajdoni állású ingatlanokkal kapcsolatos első fokú eljárást;
d) Kezeli az ingatlan-nyilvántartást, az adatokban, jogokban és tényekben bekövetkezett változásokat folyamatosan érvényesíti, illetve döntést hoz azokról;
e) Első fokon eljár a földmérési tárgyú beadványokkal kapcsolatban;
f) Gondoskodik az igazgatási szolgáltatási díjak beszedéséről;
g) Kérelemre közreműködik a birtok-összevonási célú önkéntes földcsere megszervezésében;
h) Végrehajtja a parlagfű elleni közérdekű védekezéssel kapcsolatos körzeti hivatali feladatokat;
i) Ellátja illetékességi területén folyamatosan - különösen a határszemlék keretében - a termőföldek hasznosítási, valamint ideiglenes- és mellékhasznosítási kötelezettségének ellenőrzésével kapcsolatos feladatok végrehajtását;
j) Elvégzi a földminősítési feladatokat, a művelési ág változásokkal kapcsolatos osztályba sorolásokat;
k) Vezeti a földhasználati nyilvántartást, abból meghatározott körben és célra adatot szolgáltat;
l) Ellenőrzi a földhasználati nyilvántartás vezetésének jogszerűségét, törvénysértés esetén a jogszabályokban előírt intézkedést foganatosít.
2. A Körzeti Földhivatal egyéb feladatai tekintetében:
2.1. Végrehajtja
2.1.1. a részarány földkiadás során keletkezett osztatlan közös tulajdon megszüntetésével kapcsolatos körzeti földhivatali feladatokat;
2.1.2. a telekalakítási eljárásokkal kapcsolatos körzeti földhivatali feladatokat;
2.2. A hatályos jogszabályokban meghatározott módon másolatokat ad ki az ingatlan-nyilvántartás részeiről;
2.3. Ellátja az adatlekérdezéssel, adatszolgáltatással, az adatbázishoz csatlakozással kapcsolatos körzeti hivatali feladatokat. A Kormányhivatal a földhivatallal együttműködve ellenőrzi a számítógépes ingatlan-nyilvántartási rendszer szolgáltatásait igénybe vevők adatlekérdezésének jogszerűségét és a biztonsági előírások betartását.
2.4. Lefolytatja a tulajdoni lap pótlásával kapcsolatos eljárást;
2.5. A megszűnt telekkönyvi, földnyilvántartási és ingatlan-nyilvántartási munkarészeket, valamint földértékelési munkarészeket tárolja, azokról másolatokat ad ki, kezeli az okirattárat,
2.6. Ellátja az ingatlan-nyilvántartás átalakításával, valamint új munkarészek közszemlére tételével kapcsolatos feladatokat;
2.7. Átvezeti a települések közigazgatási, belterületi határában bekövetkezett változásokat és azokat jelenti a megyei Földhivatal felé;
2.8. Közreműködik a digitális térképi adatok megyei szintű számítógépes elérhetőségét biztosító rendszer kiépítésében és működtetésében;
2.9. Ellátja az újfelméréssel, térképfelújítással, földrendezéssel kapcsolatos előkészítési, adatszolgáltatási és nyilvántartási feladatokat, valamint ellátja a települések igazgatási határváltozásával összefüggő földmérési hatósági feladatokat;
2.10. Ingatlan-nyilvántartási statisztikai adatokat állít össze;
2.11. A biztonsági papír, átpántoló címke és biztonsági pecsétcímke kezelésérre vonatkozó előírásoknak megfelelően felelős a biztonsági elemek szabályszerű, biztonságos kezeléséért, felhasználásáért, tárolásáért, valamint a tulajdoni lap másolat szolgáltatás biztosításáért;
2.12. Folyamatosan vezeti az ingatlan-nyilvántartási térképek állami alapadat tartalmában bekövetkezett változásokat, a változásokhoz kapcsolódó sajátos célú földmérési munkákat minősíti és záradékolja, eredeti állapotukban tárolja, kezeli, azokból a jogosultak részére adatot szolgáltat;
2.13. Az ingatlan-nyilvántartási térképről hiteles másolatot szolgáltat;
2.14. A numerikus ingatlan-nyilvántartási térképek esetében ellátja az adat és térképtári feladatokat;
2.15. Illetékességi területén közreműködik az új térképek készítésének hatósági feladataiban, részt vesz az előkészítő, és végrehajtó munkában, állást foglal a terepi és térképi eltérések ingatlan-nyilvántartási ábrázolásával kapcsolatosan, a megyei földhivatal irányítása mellett részt vesz az új térképek állami átvételi eljárásának folyamatában;
2.16. Ellátja az újfelmérés, térképfelújítás, a Nemzeti Kataszteri Program keretében elkészített új térképművek közszemlére tételével kapcsolatos hatósági feladatokat;
2.17. A terepi és térképi állapot összhangjának biztosítása érdekében időszakonként helyszínelést végez, az észlelt eltérések rendezése céljából hatósági eljárást kezdeményez;
2.18. Amennyiben az a hatósági feladatainak ellátását nem veszélyezteti, szabad kapacitása terhére díjfizetés ellenében kisegítő vagy vállalkozási tevékenységként mérnöki szolgáltatást és műszaki tanácsadást végez;
2.19. Elvégzi a felmérési, térképezési és területszámítási hibák kijavítását;
2.20. Az illetékességi területére vonatkozó állami alapadatok kezelésére és tárolására adat- és térképtárat működtet;
2.21. A termőföld engedély nélküli más célú hasznosítása tárgyában hozott jogerős és végrehajtható döntéseiben megállapított kötelezettségek teljesítésének nyomon követése érdekében megteszi a szükséges intézkedéseket;
2.22. Illetékességi területén megteszi a földhasználati nyilvántartás feltöltöttségének növelése, valamint a földhasználati nyilvántartásba bejegyzett adatok aktualizálása érdekében a szükséges intézkedéseket;
2.23. Ellátja a földvédelmi járulék és bírság befizetésével kapcsolatos feladatokat, valamint a földvédelmi járulékok és bírságok törlésére, visszafizetésére irányuló beadványokkal kapcsolatos feladatokat;
2.24. Intézkedéseket tesz a döntéseiben kiszabott, a Magyar Államot megillető, földvédelmi járulékok és bírságok hatékony behajtása érdekében;
2.25. A földvédelmi engedélyezési eljárás során megteszi a szükséges intézkedéseket az átlagosnál jobb minőségű termőföldek fokozott védelméért;
2.26. Illetékességi területén ellátja a parlagfű előfordulásának és elterjedésének felderítésével kapcsolatos (ellenőrzéseket) feladatokat;
2.27. A termőföld engedély nélküli más célú hasznosítása esetén gondoskodik a földvédelmi szempontok fokozott érvényre jutásáról;
2.28. Határszemle ellenőrzéseket folytat, melyről minden évben írásban beszámolót készít és azt felterjeszti a megyei földhivatalnak;
2.29. Intézkedik a telekalakítási eljárásokkal kapcsolatos körzeti földhivatali feladatok jogszerű végrehajtásában.
2.8. Egészségbiztosítási pénztári szakigazgatási szerv
2.8.1. Pénzbeli Ellátási és Ellenőrzési Osztály
1. A Pénzbeli Ellátási és Ellenőrzési Osztály koordinációs feladata a Kormányhivatalhoz tartozó egészségbiztosítási pénztári pénzbeli ellátási és ellenőrzési egységek munkájának összehangolása.
2. A Pénzbeli Ellátási és Ellenőrzési Osztály egyedi közhatalmi aktusokkal kapcsolatos feladatai tekintetében:
a) A kötelező egészségbiztosítás pénzbeli ellátásai, a baleseti táppénz és az utazási költségtérítés iránti igények elbírálása, az ellátások megállapítása és utalásra való előkészítése;
b) A baleset, foglalkozási megbetegedés üzemi balesetként történő elbírálása;
c) A jogalap nélkül felvett pénzbeli ellátások, baleseti táppénz és az utazási költségek megtérítésével kapcsolatos fizetési meghagyás és visszafizetésre kötelező határozat kiadása;
d) A visszaérkezett pénzbeli ellátások, baleseti táppénz, utazási költség kezelése, nyilvántartása;
e) A pénzbeli ellátások igénybevétele során hozott első fokú döntés ellen benyújtott fellebbezés alapján az eljárás lefolytatása, másodfokú eljárás lefolytatásához szakmai vélemény és felterjesztés készítése;
f) A társadalombiztosítási kifizetőhelyek által első fokon hozott döntések ellen benyújtott fellebbezések alapján a másodfokú eljárás lefolytatása;
g) A táppénz, terhességi-gyermekágyi segély, gyermekgondozási díj iránti méltányossági kérelmek szakigazgatási szerv vezetői döntésre való előkészítése, a méltányossági jogkörben engedélyezett pénzbeli ellátások utalásra előkészítése;
h) A közösségi koordinációs rendeletek, nemzetközi egyezmények alapján megállapítható betegségi és anyasági ellátások elbírálása;
i) A foglalkoztatót terhelő táppénz-hozzájárulás fizetési kötelezettség érvényesítéséhez a fizetésre kötelező határozat kiadása, a jogerős határozatok terhelési, törlési jegyzékkel a NAV részére történő átadása;
j) Ügyfélszolgálati feladatok ellátása a szakigazgatási szerv központi ügyfélszolgálatán;
k) Pénzbeli ellátásokhoz kapcsolódó mulasztásról hatósági döntés kiadása;
l) A társadalombiztosítási kifizetőhelyek létesítésével és megszüntetésével kapcsolatos feladatok ellátása, a működéshez szükséges feltételek meglétének vizsgálata, a megállapodások előkészítése;
m) A társadalombiztosítási kifizetőhelyek működéséhez szükséges szakmai támogatás nyújtása, a kifizetőhelyek rendszeres szakmai tájékoztatása;
n) A társadalombiztosítási kifizetőhelyek egészségbiztosítási pénzbeli és baleseti ellátások megállapításával, folyósításával és elszámolásával, valamint a nyilvántartási és adatszolgáltatási kötelezettségek teljesítésével kapcsolatos tevékenységének ellenőrzése;
o) A kifizetőhely megszűnése esetén záró ellenőrzés tartása;
p) A kifizetőhelyet nem működtető foglalkoztatóknál a társadalombiztosítási feladatok ellátásának ellenőrzése;
q) A kifizetőhelyet működtető foglalkoztatóknál átfogó, téma, cél-, utó- és záró ellenőrzések végrehajtása, az ellenőrzések során feltárt jogszabálysértés esetén a szükséges intézkedés megtétele, végzések, határozatok, fizetési meghagyások kibocsátása;
r) Az egészségbiztosítás pénzbeli ellátásaival, baleseti ellátásaival kapcsolatos eljárás lefolytatása, kivizsgálása, helyszíni ellenőrzések lefolytatása, méltányossági ügyekben környezettanulmány készítése;
s) Egyéni vállalkozók üzemi balesetének kivizsgálása, döntésre előkészítése, üzemi baleseti jegyzőkönyv elkészítése;
t) A biztosítási jogviszony határozattal történő elismerése, törlése;
u) A szakterület hatáskörébe tartozó méltányossági, mérséklési, elengedési és fizetési könnyítéssel kapcsolatos kérelmek döntésre történő előkészítése;
v) A NAV által biztosított nyomtatványokon a pénzbeli ellátásokból levont magánszemélyekhez kapcsolódó adó-, járulék-, és tagdíjbevallások; valamint az önellenőrzés elkészítése és elektronikus úton történő továbbítása;
w) Közreműködés a panaszügyek és közérdekű bejelentések kivizsgálásában;
x) Méltányosságból adható egyszeri segély iránti kérelmek döntésre történő előkészítése;
y) A szakmai felügyeletet ellátó szerv részére a szakmai feladatok ellátásához kapcsolódó statisztikai adatot szolgáltat.
2.8.2. Nyilvántartási Osztály
1. A Nyilvántartási Osztály koordinációs feladata a Kormányhivatalhoz tartozó egészségbiztosítási pénztári nyilvántartási egységek munkájának összehangolása.
2. A Nyilvántartási Osztály egyedi közhatalmi aktusokkal kapcsolatos feladatai tekintetében:
a) A Társadalombiztosítási Azonosító Jelre (a továbbiakban: TAJ) való jogosultság elbírálása, a TAJ-t, valamint az egészségügyi szolgáltatásra való jogosultságot igazoló okmányok kiadása, lejárat figyelése, bevonása, a TAJ érvénytelenítése;
b) Igazgatási szolgáltatási díj megállapítása, illetőleg költségmentesség engedélyezése a TAJ-t tartalmazó okmány másodlatának kiállításával összefüggésben;
c) A TAJ-adatbázis folyamatos karbantartása;
d) A bejelentett személyek jogviszony- és jogosultsági adataira vonatkozó jelentések fogadása, feldolgozása, adattisztítási, adatszolgáltatási feladatok ellátása;
e) Bírság kiszabása a jogszabály keretei között a nyilvántartási szakterület hatáskörébe tartozó mulasztások esetén;
f) A foglalkoztatók és egyéb bejelentésre kötelezettek adatainak módosítása az érintett bejelentése alapján, valamint adattisztítási feladatok ellátása;
g) A külföldön biztosított, TAJ-jal rendelkező személyek bejelentésének kezelésével kapcsolatos feladatok ellátása.
3. A Nyilvántartási Osztály európai uniós és nemzetközi feladatai tekintetében:
a) A nemzetközi egyezményekhez kapcsolódó feladatok ellátása, különösen az ezt elősegítő informatikai rendszer alkalmazása Az uniós koordinációs rendeletekhez, valamint az ezen rendeleteken alapuló alkalmazási szabályzatban foglalt feladatok ellátása, külföldi biztosítóval (pénztárral) történő kapcsolattartás, az ezt segítő informatikai rendszeren keresztül;
b) Az átmenetileg harmadik állam területén tartózkodó biztosítottak által igénybe vett, és a jogszabályban meghatározott egészségügyi szolgáltatások költségeinek utalásra előkészítése;
c) Az Európai Egészségbiztosítási Kártyával, valamint az uniós rendeletek szerinti formanyomtatványokkal kapcsolatos eljárások:
ca) Európai Egészségbiztosítási Kártya, Európai Egészségbiztosítási Kártya Helyettesítő Igazolás, illetve a nemzetközi egyezmény alapján kiállított Igazolás a természetbeni ellátásokra való jogosultságról;
cb) az alkalmazandó jogszabályokról a munkavállalók és önálló vállalkozók részére igazolás kiadása, továbbá nyilvántartásban történő korlátozása és visszavonása;
cc) biztosítási, foglalkoztatási vagy helybenlakási időszakok összeszámításáról szóló igazolás kiállítása, nyilvántartásba vétele;
cd) külföldi biztosítási jogviszony alapján a természetbeni ellátásokra vonatkozó jogosultságok bejegyzése, törlése biztosított és eltartott családtag esetén;
ce) keresőképtelenség esetén a nyomtatványok nyilvántartásba vétele;
cf) költségvisszatérítéssel kapcsolatos eljárás lefolytatása, magyar illetve külföldi hatóságok megkeresése a költségvisszatérítés mértékének megállapítására, kiutalással kapcsolatos intézkedések megtétele.
4. A Nyilvántartási Osztály egyéb feladatai tekintetében:
a) Kötelezően előírt adatszolgáltatások teljesítése;
b) Közreműködés a szakterületet érintő panaszügyek és közérdekű bejelentések intézésében;
c) Ügyfélszolgálati feladatok ellátása a szakigazgatási szerv központi ügyfélszolgálatán és a kistérségi ügyfélszolgálati pontokon;
d) Megállapodások megkötése az egészségügyi szolgáltatások igénybevételére;
e) Okirati bizonyítással kapcsolatos feladatok ellátása, jogviszonyrendezés;
f) Az elektronikus ügyintézéshez kapcsolódó képviseletre jogosultak és meghatalmazott személyek nyilvántartásának vezetése;
g) A szakmai irányító szerv kérésére szakmai feladatok ellátáshoz kapcsolódó statisztikai adatszolgáltatás teljesítése.
2.8.3. Ellátási Gazdálkodási Osztály
1. Az Ellátási Gazdálkodási Osztály koordinációs feladata a Kormányhivatalhoz tartozó egészségbiztosítási pénztári ellátási gazdálkodási egységek munkájának koordinálása.
2. Az Ellátási Gazdálkodási Osztály egyedi közhatalmi aktusokkal kapcsolatos feladatai tekintetében:
a) A KÖZGYÓGY 2005 programban a szakhatósági állásfoglalás kiadásával és a közgyógyellátási jogosultsággal összefüggő adatok kezelése és nyilvántartása, az önkormányzatok megkeresése alapján szakhatósági állásfoglalások készítése a rendszeres gyógyító ellátások költségeiről;
b) Határozatok alapján közgyógyellátási igazolványok készítése, szükség esetén visszavonása, cseréje. Visszavont közgyógyellátási igazolványokról határozat kiadása Fellebbezési eljárás keretében a szakhatósági állásfoglalás saját hatáskörben történő felülvizsgálata, a másodfokú eljárás előkészítése;
c) Az önkormányzatokkal eseti, havi és éves egyeztető feladatok ellátása a közgyógyellátás terén;
d) A méltányossági közgyógyellátási igazolványok analitikus nyilvántartása;
e) Az önkormányzatok által határidőben meg nem fizetett térítések esetében intézkedések megtétele a hatályos szabályozások betartásával;
f) Hatósági bizonyítvány kiadása az egészségbiztosítás felé fennálló tartozásról.
3. Az Ellátási Gazdálkodási Osztály Egészségbiztosítási Alappal kapcsolatos feladatai:
a) Az E. Alap ellátási szektor feladataihoz kapcsolódó rendszeres és eseti adatszolgáltatás biztosítása az OEP és egyéb szervek részére;
b) Az ellátási kiadások és bevételek érvényesítése, ellenjegyzése, utalványozása, a bevételek beszedése, a kiadások teljesítése;
c) A megállapodás alapján fizetők járulékbevételeinek fogadása, a kapcsolódó tartozás állomány kezelése;
d) A méltányosságból adható egyszeri segélyek, továbbá az egészségbiztosítás pénzbeli ellátásai, és a külföldi sürgősségi gyógykezelések megtérítésének érvényesítése, utalványozása ellenjegyzése, pénzügyi teljesítése;
e) A méltányossági közgyógyellátáshoz kapcsolódó pénzforgalom lebonyolítása, a tartozásállomány kezelése;
f) A kifizetőhelyi elszámolások kezelése, utalásra előkészítése, a pénzügyi teljesítés érvényesítése, utalványozása és ellenjegyzése;
g) A Volán társaságok és a Magyar Állam Vasutak Zrt. által megelőlegezett utazási költségtérítési utalványok pénzügyi ellenőrzése, teljesítése;
h) A Pénzbeli Ellátási és Ellenőrzési Osztály által elkészített és továbbított bevallás alapján az adó- és járulék kötelezettségek teljesítése, az adófolyószámla ellenőrzése;
i) A jogalap nélkül felvett pénzbeli ellátások, baleseti táppénz és az utazási költségek megtérítésével kapcsolatos pénzforgalom lebonyolítása, követelésállomány kezelése, intézkedés a megtérülés iránt;
j) A visszaérkezett pénzbeli ellátások, baleseti táppénz, utazási költség kezelése, nyilvántartása;
k) A főkönyvi számlák vezetése és a számlarendben meghatározott analitikus nyilvántartási rend biztosítása;
l) A gazdasági műveletek kontírozása, főkönyvi könyvelése és az ellátási területhez kapcsolódó számviteli rend betartása. A szakmai analitikus nyilvántartási folyamatos egyeztetése a főkönyvi könyveléssel és az eltérések rendezése;
m) A szigorú számadási kötelezettség alá tartozó nyomtatványok, bizonylatok nyilvántartása;
n) Az ellátással kapcsolatos beszámolót alátámasztó leltározási feladatok megszervezése, felügyelete;
o) Biztosítja a beszámolási, információszolgáltatási kötelezettség teljesítéséhez szükséges adatokat, a mérleg alátámasztását szolgáló - a főkönyvi adatokkal egyeztetett - részletező teljeskörű és hiteles kimutatásokat;
p) A gazdálkodással és adatszolgáltatással kapcsolatos feladatok végrehajtása során észlelt jogalkalmazási problémák jelzése az OEP felé;
q) Az ügyvitelszervezéssel összefüggő feladatok ellátása, az irattárral, az iratanyag selejtezésével kapcsolatos teendők ellátása, a bélyegzők nyilvántartása, rendeltetésszerű használatának ellenőrzése;
r) Az egészségbiztosítás pénzbeli ellátásaira vonatkozó kötelező adatgyűjtéssel kapcsolatos feladatok ellátása;
s) A kifizetőhelyek által benyújtott kifizetőhelyi elszámolások adatainak szúrópróbaszerű egyeztetése az Egészségbiztosítási Statisztikai Jelentés adataival;
t) Az OEP és egyéb külső szervek adatigényeinek teljesítéséhez adatfeldolgozás, adatszolgáltatás;
u) Tájékoztatási tevékenység keretében kimutatások elkészítése, és közreműködés a statisztikai évkönyv összeállításában, valamint a feladatkörébe tartozó panaszügyek és közérdekű bejelentések kivizsgálásában;
v) Csőd, felszámolási, végelszámolási, végrehajtási ügyek intézése a szakigazgatási szerv valamennyi követelése vonatkozásában.
2.8.4. Ügyfélszolgálati Irodák
Az Ügyfélszolgálati Irodák egyedi közhatalmai aktusokkal kapcsolatos feladatai tekintetében az Egészségbiztosítási Pénztári Szakigazgatási Szerv szervezeti egységeinek részeként ugyanazon feladatokat látják el, mint a megyei szervek egyes osztályai, így pénzbeli ellátási és ellenőrzési, nyilvántartási és gazdálkodási szakfeladatokat, részletes feladataikat a szakigazgatási szerv ügyrendje tartalmazza.
2.9. Nyugdíjbiztosítási Igazgatóság
2.9.1. Nyugellátási Főosztály
2.9.1.1. Igényelbírálási Osztály I.
2.9.1.2. Igényelbírálási Osztály II.
Az Igényelbírálási Osztály I. és II. azonos feladatot látnak el.
1. Az Igényelbírálási Osztály egyedi közhatalmi aktusokkal kapcsolatos feladatai tekintetében:
a) A társadalombiztosítási nyugellátásról szóló 1997. évi LXXXI. törvényben (a továbbiakban: Tny.) meghatározott nyugellátások (öregségi, rokkantsági, baleseti rokkantsági, hozzátartozói nyugellátások), a Tny. 22/A. §-a szerinti nyugdíjnövelés iránti igények elbírálása, döntéshozatal;
b) A külön jogszabályokban meghatározott nyugellátások (bányász nyugdíj, egyes művészeti tevékenységet folytatók öregségi nyugdíja, országgyűlési képviselők öregségi nyugdíja, korengedményes nyugdíj, polgármesterek kedvezményes öregségi nyugdíja és közszolgálati járadéka, rehabilitációs járadék) az egészségkárosodott személyek szociális járadékai (átmeneti járadék, rendszeres szociális járadék, bányász dolgozók egészségkárosodási járadéka), valamint a rokkantsági járadék iránti igények elbírálása, döntéshozatal;
c) A kötelező egészségbiztosítás ellátásairól szóló 1997. évi LXXXIII. törvény (a továbbiakban: Ebtv.) szerinti baleseti járadék iránti igények elbírálása, döntéshozatal;
d) A szolgálati idő elismerési kérelmek elbírálása, döntéshozatal;
e) Az ágazati ügyviteli és iktatási rendszerben történő iktatás és kezelés, a NYUGDMEG, KELEN és az ágazati ügyviteli és iktatási (ELLENŐRI, MEGÁLL, NYOMTATVÁNY adatbázis, MEGÁLL, SEGÉLY) rendszerek kezelése, illetve a nyugdíj-ágazati központi ügyviteli rendszerben történő iktatás, kezelés;
f) Tanúmeghallgatási eljárás, valamint a kereseti adatok, a szolgálati idő, a korkedvezményes szolgálati idő és az ellátásra való jogosultság stb. helyszíni vizsgálatának kezdeményezése, a vizsgálat eredménye alapján döntéshozatal;
g) Korkedvezményes szolgálati idő vonatkozásában az azonosítási eljárás lefolytatása, döntés a beszámíthatóság tekintetében, szükség esetén az Országos Nyugdíjbiztosítási Főigazgatóságtól (a továbbiakban: ONYF) állásfoglalás kérésének kezdeményezése;
h) Az igények elbírálását követően a jogszabályi rendelkezéseknek megfelelően (különös tekintettel a Ket. előírásaira) szükség esetén - hivatalból vagy kérelemre - a határozatok felülvizsgálata (módosítás, visszavonás);
i) Nyugdíj ügyekben keletkezett bírói ítéletek foganatosításához a döntések elkészítése;
j) A fellebbezés értékelése, teljesíthetőségének vizsgálata, ennek alapján a döntés módosítása, visszavonása, ha pedig a fellebbezés saját hatáskörben nem teljesíthető - a szakmai álláspont közlésével - a fellebbezések továbbítása;
k) Rehabilitációs járadékban részesülők esetén a Munkaügyi Központoktól érkezett megkeresések (állapotrosszabbodás, meghosszabbítás), illetve az ügyfél által kezdeményezett állapotrosszabbodás esetén felülvizsgálati eljárás lefolytatása, ennek eredményéről értesítés.
2. Az Igényelbírálási Osztály egyéb feladatai tekintetében:
a) Statisztikai adatszolgáltatás nyújtása az osztály feladatkörébe tartozó feladatok tekintetében;
b) Az egyes ellátások megállapításával, illetve továbbfolyósításával kapcsolatos - jogszabályban előírt - szakhatósági állásfoglalások beszerzése;
c) Az osztály feladatát érintő közérdekű bejelentések kezelése, panaszok kivizsgálása, minősítése;
d) Az egészségkárosodást érintő fellebbezésekkel kapcsolatban a Ket. 26. § (1) bekezdés b) pontjában foglalt szempontok alapján indokolt ügyviteli intézkedések megtétele az ONYF főigazgatója normatív utasítása szerint.
2.9.1.3. Ügyfélszolgálati és Ügykezelési Osztály
1. Az Ügyfélszolgálati és Ügykezelési Osztály egyedi közhatalmi aktusokkal kapcsolatos feladatai tekintetében:
a) A szakhatósági állásfoglalások időszakos felülvizsgálati eljárásának lefolytatása, a vizsgálat eredményétől függő intézkedések megtétele, a Nyugdíjfolyósító Igazgatóság (továbbiakban: NYUFIG) és az igénylő értesítése, illetve intézkedés a leszállító, felemelő, megszüntető határozatok meghozataláról;
b) Egyes ellátások továbbfolyósításával kapcsolatos jogszabályban előírt szakhatósági állásfoglalások beszerzése;
2. Az Ügyfélszolgálati és Ügykezelési Osztály funkcionális feladatai tekintetében:
a) A megjelenő ügyfelek fogadása, részükre általános és konkrét ügyekben felvilágosítás adása, igénybejelentések felvétele;
b) Nyugellátási ügyekhez szükséges nyilatkozatok, jegyzőkönyvek felvétele, írásba foglalása;
c) Kapcsolattartás és együttműködés az ONYF szervezeti egységeivel, Nemzeti Rehabilitációs és Szociális Hivatallal, NAV-val;
d) Írásos és telefonos megkeresések esetén nyugdíjszakmai tájékoztatás nyújtása;
e) Az igényelbírálás előkészítése (KELEN elektronikus dosszié nyitása, fénymásolási feladatok ellátása);
f) Ügykezelési feladatok ellátása: beérkező igénybejelentések, megkeresések NYUGDMEG rendszerben iktatása, nyugdíjügyekben érkező levelek, adatközlések kiosztása, postázási feladatok, nyugdíjügyiratok irattárazása, a visszaérkező tértivevények kezelése és kiosztása, nyugdíjirattár kezelése, nyugdíjiratok selejtezése;
g) Kísérőjegyzékek elkészítése, döntések továbbítása a NYUFIG-hoz;
h) A lezárt nyugdíjügyekben érkező beadványok megválaszolása;
i) Az osztály feladatát érintő közérdekű bejelentések kezelése, panaszok kivizsgálása, minősítése.
2.9.2. Hatósági, Nyugdíj-nyilvántartási és Ellenőrzési Főosztály
2.9.2.1. Jogi és Igazgatási Osztály
1. A Jogi és Igazgatatási Osztály koordinációs feladatai tekintetében:
a) A Nyugdíjbiztosítási Igazgatóság (a továbbiakban: Igazgatóság) munkaterveinek, beszámolóinak összeállítása, illetőleg elkészítése;
b) Az Igazgatóság feladatterveinek előkészítése (elkészíttetése), a határidők és teljesítések figyelemmel kísérése, az előkészítő munkák irányítása, megbeszélések, értekezletek szervezése, a döntések nyilvántartása, a végrehajtás megszervezése, ellenőrzése;
c) A megküldött jogszabály-, utasítástervezetek stb. véleményezése, és a szakterületi vélemények összefoglalása;
d) Az ONYF-hez címzett felterjesztések, jelentések összefoglalása, tájékoztatók összeállítása;
e) Az adatvédelmi tevékenységgel kapcsolatos feladatok koordinálása, ellenőrzése.
2. A Jogi és Igazgatási Osztály egyedi közhatalmi aktusokkal kapcsolatos feladatai tekintetében:
a) A nyugellátási szakigazgatással kapcsolatos megtérítési (kártérítési) ügyek intézése, határozatok, végzések kibocsátása;
b) A baleseti megtérítési feladatok ellátása, a baleseti ellátások megállapítását követően a megtérítési eljárás lefolytatása, határozatok, végzések kibocsátása, méltányossági törlés, fizetési határidő módosítása - döntésre előkészítése és a NYUFIG felé történő továbbítása;
c) A jogalap nélkül felvett ellátások körében megtérítésre, visszafizetésre kötelező határozatok kibocsátása, továbbá fellebbezések másodfokú döntésre történő felterjesztése az ONYF-hez;
d) Az igazgató hatáskörébe tartozó egyes méltányossági ügyek döntésre történő előkészítése és a döntésnek megfelelő határozathozatal;
e) A kivételes nyugellátás-emelés, -megállapítás és az egyszeri segélyekkel kapcsolatos igazgatói méltányossági jogkör gyakorlásával összefüggő ügyviteli és előkészítő eladatok ellátása az igazgató által meghatározottak szerint;
f) A társadalombiztosítás ellátásaira és a magánnyugdíjra jogosultakról, valamint e szolgáltatások fedezetéről szóló 1997. LXXX. törvény (a továbbiakban: Tbj.) 34. §-a szerinti megállapodások megkötése, jegyzőkönyvek felvétele, bejelentések intézése a megye illetékességi területére vonatkozóan;
g) Az osztályt érintő közérdekű bejelentések kezelése, panaszok kivizsgálása, minősítése;
h) Törvényességi felügyeleti eljárások kezdeményezése;
i) Az Igazgatóság hatáskörébe utalt ellátások megállapításával, a jogalap nélküli ellátások visszafizettetésével és megtérítésével, továbbá az ellátások megtéríttetésével, valamint a mulasztási bírság, az eljárási bírság, illetve a késedelmi kamat megfizetésére kötelezésével összefüggő hatósági ügyekben hozott határozatokkal kapcsolatos peres ügyekben a törzshivatal Jogi Perképviseleti Osztályával való közreműködés. A törzshivatal Jogi Perképviseleti Osztályával egyeztetve rendkívüli jogorvoslati eljárást kezdeményezése;
j) Felszámolási, végelszámolási, csődeljárási, végrehajtási ügyek intézése;
k) Az Igazgatóság hatáskörébe tartozó ügyekkel kapcsolatos jogellenes cselekmények, mulasztások véleményezése, értékelése, büntetőeljárási, szabálysértési feljelentés, fegyelmi és kárfelelősség szempontjából;
3. A Jogi és Igazgatási Osztály funkcionális feladatai tekintetében:
a) A kormánymegbízotti, főigazgatói és igazgatói, szakigazgatási szerv igazgatói utasítások, belső szabályzatok nyilvántartási rendszerének kialakítása, nyilvántartása és figyelemmel kísérése, a központi ügykezelés elvégzése, a minősített adatok kezelése;
b) Részvétel az Igazgatóság szabályzatainak, belső utasításainak kidolgozásában;
c) Az Igazgatóság szakmai ellenőrzési feladattervének előkészítése, a vizsgálat eredménye alapján a feltárt hiányosságok megoldására javaslat készítése, minősített vagy ismétlődő lényeges hibák esetén javaslattétel a felelősségre vonásra;
d) A nyugdíjigazgatási statisztikai adatszolgáltatással és az Országos Statisztikai Adatgyűjtési Program Igazgatóságot érintő jelentéseivel kapcsolatos feladatok ellátása.
2.9.2.2. Ellenőrzési Osztály
1. Az Ellenőrzési Osztály koordinációs feladata a foglalkoztatók, a biztosítottak és egyéb ügyfelek részére tájékoztatás és felvilágosítás megadása, az adatszolgáltatásra kötelezettek instruálása.
2. Az Ellenőrzési Osztály egyedi közhatalmi aktusokkal kapcsolatos feladatai tekintetében:
a) A foglalkoztatók, egyéni vállalkozók, egyéni cégek, mezőgazdasági őstermelők, valamint a társas vállalkozások (az előtársaságként történő működés időtartamára is) társadalombiztosítási jogszabályokban előírt nyilvántartási, adatszolgáltatási kötelezettsége teljesítésének ellenőrzése;
b) A megszűnő foglalkoztatók záróellenőrzése;
c) A nyugdíjak, rehabilitációs járadék és a nyugdíjszerű ellátások megállapításához szükséges tisztázatlan szolgálati idő, kereseti adatok helytállóságának vizsgálata;
d) Szolgálati idő utólagos nyilvántartásba vételével, törlésével, béradatok utólagos változtatásával kapcsolatos ügyekben eljárás lefolytatása és javaslattétel;
e) A nyilvántartási osztályokra beérkezett nyilvántartásokban rögzített, illetőleg a Tny. 96. § (9) bekezdése alapján az ügyfél kérelmére bér, kereseti, szolgálati idő és egyéb adatok utólagos helyszíni ellenőrzése;
f) Bizonyítási eljárás, így különösen tanúmeghallgatás, helyszíni szemle lefolytatása;
g) Közérdekű bejelentések, panaszok helyszíni kivizsgálása;
h) Az ellenőrzésekről, valamint a helyszíni eljárások eredményéről jegyzőkönyvek felvétele, hivatalos feljegyzések készítése, határozatok és végzések hozatala, a foglalkoztató mulasztása, téves vagy hiányos adatszolgáltatása esetén, illetve megjelenési kötelezettség felróható módon történő megszegése esetén mulasztási, illetve eljárási bírság kiszabása;
i) A felszámolás alatt álló vagy jogutód nélkül megszűnt foglalkoztatók esetében a nyilvántartási dokumentáció rendezéséhez szükséges intézkedések megtétele;
j) Méltányossági kérelmek előkészítése céljából környezettanulmány készítése, előzetes véleményezése;
k) Helyszíni vizsgálat a korkedvezményre jogosultság körülményeinek tisztázására;
l) Megtérítési, baleseti ügyek helyszíni vizsgálata;
m) Hozzátartozói nyugellátás esetén az együttéléssel kapcsolatos tényállás tisztázása, vizsgálata, erről jegyzőkönyv, hivatalos feljegyzés készítése;
n) Meghatározott esetekben okmány érvénytelenítés végrehajtása;
o) A Tny. 22/A. §-a szerinti nyugdíjnöveléshez szükséges kereseti és jövedelmi adatok és jogosultsági idők vizsgálata;
p) A Tny. 83/B. §-a alapján a nyugellátás szüneteltetésével összefüggő kereseti korlát vizsgálata.
3. Az Ellenőrzési Osztály egyéb feladatai tekintetében teljesíti az ellenőrzési szakterülettel kapcsolatos statisztikai adatszolgáltatásokat.
2.9.2.3. Nyilvántartási Osztály
1. A Nyilvántartási Osztály egyedi közhatalmi aktusokkal kapcsolatos feladatai tekintetében:
a) A biztosítási idő és a nyugellátás alapjául szolgáló keresetek közhiteles nyilvántartásának kezelése;
b) A működési terület foglalkoztatói, vállalkozói, őstermelői adatbázisának kezelése;
c) Az esedékes szolgálati idő- és jövedelmi adatközlések átvétele, felülvizsgálata - az ügyfélszolgálattal együttműködve -, a foglalkoztatói adatszolgáltatások teljesítésének nyomon követése;
d) A hatósági (nyugdíjbiztosítási) nyilvántartásba való bejegyzés (módosítás, javítás, törlés) megtagadása tárgyában való határozathozatal;
e) Ellenőri megkeresések indítása (cél-, záró-, és utóellenőrzési ügyekben);
f) Hatósági bizonyítványok kiadása;
g) A felszámolók, végelszámolók számára kiadandó igazolásokkal/határozatokkal kapcsolatos feladatok ellátása.
2. A Nyilvántartási Osztály egyéb feladatai tekintetében:
a) Adatszolgáltatás nyugdíjigényekhez, nyugdíjszerű ellátásokhoz, szolgálati idő elismerési kérelmek elbírálásához;
b) Tájékoztatás, igazolás kiadása a biztosítási jogviszonyról nem társadalombiztosítási célra;
c) A nyilvántartási adatokkal összefüggő statisztikai adatszolgáltatások teljesítése.
2.9.2.4. Nyugdíjbiztosítási Alap Területi Elszámolási Osztálya
1. A Nyugdíjbiztosítási Alap Területi Elszámolási Osztálya funkcionális feladatai tekintetében:
a) A Magyar Államkincstárral kapcsolatos pénzügyi tevékenység keretében az Ellátási Számla kezelése;
b) A Tny. 87-88. §-án és az Ebtv. 73. §-án alapuló megtérítési igényekkel kapcsolatos analitikus nyilvántartás vezetése és az egyéb kapcsolódó feladatok ellátása és adatszolgáltatás az ONYF felé;
c) NYUFIG lista alapján értesítések küldése a megtérítendő összeg változásáról;
d) A Tbj. 34. §-ának (1); (4); (5) bekezdései szerinti megállapodás folyószámláinak kezelése és a kapcsolódó feladatok ellátása és adatszolgáltatás az ONYF felé;
e) A Tny. 84-85. § szerinti jogalap nélkül felvett ellátások megtérítésével kapcsolatos feladatok ellátása;
f) A Tny. 90. § szerinti késedelmi kamatok érvényesítésével kapcsolatos feladatok ellátása;
g) A Tny. 91. § szerinti mulasztási bírság és a Ket. 61. § szerinti eljárási bírság folyószámlájával kapcsolatos feladatok ellátása, a kapcsolódó nyilvántartások vezetése, felülvizsgálata;
h) Egyenlegközlő levelek, igazolások elkészítése, egyeztetések elvégzése az ügyfelekkel, adatszolgáltatás és együttműködés a Jogi Igazgatási Osztállyal;
i) Az ellátási szektorhoz tartozó követelésekkel kapcsolatos végrehajtási eljárás kezdeményezése;
j) A perképviseleti feladatok ellátása során felmerül perköltségek pénzügyi, számviteli rendezése, az igazgatóságot megillető perköltségek nyilvántartásba vétele, az összeg beszedésére a szükséges intézkedés megtétele;
k) Egészségbiztosítási Alapot érintő bevételek beutalása havonta a Nyugdíjbiztosítási Alap Lebonyolítási Számlájára és adatszolgáltatás az ONYF felé;
l) Postaköltségek kifizetése, nyilvántartása adatszolgáltatás elkészítése;
m) NYUFIG felé a központi költségvetést érintő jogalap nélküli befizetések utalása;
n) Egészségbiztosítási Alapot érintően adatszolgáltatás teljesítése havonta;
o) A visszalépő magánnyugdíj-pénztári tagokról nyilvántartás vezetése, az ezzel kapcsolatos pénzügyi teendők ellátása, adatszolgáltatás az ONYF felé;
p) A fentiekben meghatározott folyószámlák, nyilvántartások felülvizsgálata;
q) A Tbj. 34. §-ának (1) és (4)-(5) bekezdései szerinti megállapodással kapcsolatosan kiadott adóigazolások módosítása, az adatszolgáltatás helyesbítése és megküldése a NAV felé;
r) A követelések analitikus nyilvántartása a főigazgatóság által meghatározottak alapján;
s) A pártfogói díjról kapott határozat alapján megítélt, megállapított összeg utalása a kedvezményezett részére;
t) A mérlegjelentés összeállításához az analitikus nyilvántartások alapján a táblázatok elkészítése a főigazgatóság által kiadott formátumban, Nyugdíjbiztosítási Alap, Egészségbiztosítási Alap és Központi költségvetés szerinti megbontásban, részletezve az előző és tárgyévi követelés, és kötelezettség állományt;
u) Az ellátási szektor analitikus és főkönyvi könyvelése ágazati könyvelési rendszerben, egyeztetések elvégzése, kapcsolódó számviteli feladatok végrehajtása, adatszolgáltatási kötelezettség teljesítése az ONYF részére az államháztartási-, számviteli törvényben és más jogszabályban megfogalmazott előírás alapján;
v) Főkönyvi és analitikus nyilvántartások vezetése, egyeztetések elvégzése az ellátási szektorban;
w) A követelések és kötelezettségek leltározása negyedévenként, az értékvesztés elszámolása;
x) Ellátja, illetve felügyeli a Nyugdíjbiztosítási Alapot érintő jogszabályban előírt kötelezettségvállalások ellenjegyzésével, a kifizetések szakmai teljesítésével, érvényesítésével, utalványozásával valamint annak ellenjegyzésével kapcsolatos feladatokat és jogköröket;
y) Ellátja a bevételek beszedését, érvényesítését;
z) A Nyugdíjbiztosítási Alap ellátási feladatához kapcsolódóan elvégzendő leltározási tevékenységet megszervezi, irányítja, ellenőrzi.
2.10. Munkaügyi Központ
2.10.1. Szervezési Osztály
1. A Szervezési Osztály koordinációs feladatai tekintetében:
a) Véleményezi és jóváhagyja a kiadványok megjelenését, tanácskozások, konferenciák szakmai anyagait;
b) Szervezi a Munkaügyi Központ rendezvényeit;
c) Véleményezi a kirendeltségek által készített tájékoztató anyagokat, illetve adatszolgáltatásokat;
d) Irányítja és szervezi a külső megkeresésekkel kapcsolatos adatszolgáltatási feladatokat;
e) A munkáltatók kérdőívvel történő mintavételes megkérdezése nyomán - a kirendeltségek bevonása mellett -rövid távú munkaerő-piaci prognózist készít;
f) Koordinálja a kirendeltségek negyedéves munkaerő-gazdálkodási felmérését (NMF), elkészíti a megyei szintű értékelést;
g) Részt vesz a Megegyezéses Eredménycélokkal való Vezetési (MEV) rendszerrel kapcsolatos tervezési és értékelési feladatokban;
h) Figyelemmel kíséri a kirendeltségi minőségfejlesztő munkaszervezetek tevékenységét;
i) Koordinálja az elégedettségi felméréseket, elkészíti a minőségügyi munka értékelését;
j) Közreműködik az illetékességi területéhez tartozó megyei kormányhivatalok munkaügyi központjai kormánytisztviselőinek szakmai képzésében, tapasztalatainak átadásával segíti a felkészülésüket a feladatok teljeskörű ellátása érdekében.
2. A Szervezési Osztály funkcionális feladatai tekintetében iktatási és irattározási feladatokat végez.
3. A Szervezési Osztály egyéb feladatai tekintetében:
a) Havi rendszerességgel tájékoztató anyagot készít az aktuális munkaerő-piaci helyzetről a sajtó részére;
b) Előadás anyagokat készít, részt vesz tájékoztatók, kiadványok összeállításában;
c) Elemzi a munkaerő-piaci folyamatokat kiváltó okokat, és azok következményeit, azokról szakmai és közérdekű tájékoztatást nyújt;
d) Negyedévente helyzetjelentést készít a munkaerő-piaci folyamatokról, kiemelve a hátrányos helyzetű célcsoportokat;
e) Elemzi az aktív foglalkoztatáspolitikai eszközökből kikerültek nyomon követéses (MONITORING) vizsgálatával kapcsolatos anyagokat;
f) Elkészíti a MEV éves tervdokumentációját, valamint a teljesítményértékelésekhez kapcsolódó indikátorok és eredménymutatók kiértékelését;
g) Ellátja a munkaügyi tanács titkársági feladatait;
h) Ellátja a munkaügyi központ vezetőjének munkáltatói jogkör gyakorlásából adódó, a vezető által meghatározott feladatokat;
i) Kapcsolatot tart a Kormánymegbízotti Kabinettel, a Kabinet részére sajtóanyagot készít a szakmai osztályok által készített részanyagok alapján;
j) Vizsgálja és elemzi a régióban az álláskeresők térségenkénti, iskolai végzettség szerinti és jellemző szakmánkénti struktúráját;
k) Adatokat szolgáltat az illetékességi területéhez tartozó megyei kormányhivatalok munkaügyi központjai számára a megyei statisztikák, felmérések, prognózisok készítéséhez, értékeléséhez;
l) Minőségirányítási rendszert működtet és koordinálja az ezzel kapcsolatos feladatokat.
2.10.2. Hatósági Osztály
1. A Hatósági Osztály kodifikációs feladatai tekintetében:
a) Előkészíti a Munkaügyi Központ központi szervezeti egységének ügyrendjét, a működéshez kapcsolódó belső szabályzatait, igazgatói utasításokat;
b) Közreműködik a Munkaügyi Központ hatáskörébe tartozó foglalkoztatáspolitikai eszközök alkalmazásának elősegítését szolgáló központi eljárásrendek jogi véleményezésében, szükség esetén kezdeményezi azok módosítását.
2. A Hatósági Osztály koordinációs feladatai tekintetében:
a) Elősegíti az egységes jogértelmezést, közreműködik a közösségi normák alkalmazásában;
b) A felmerülő jogalkalmazási problémák esetén szakmai véleményt ad, szükség szerint kéri a hatáskörrel rendelkező szervek állásfoglalását;
c) Összehangolja a Munkaügyi Központban folyó jogi tevékenységet, a szervezetben dolgozó jogászok szakmai munkáját;
d) Kezeli és nyilvántartja a Munkaügyi Központ szabályzatait, eljárásrendjeit, a vezetői utasításokat, a jogszabályváltozások tükrében az illetékes szervet felhívja a szabályzat karbantartására;
e) Összehangolja jogszabály-tervezetekkel kapcsolatos véleményeket;
f) Összehangolja, segíti a kirendeltségek feladatkörébe tartozó foglalkoztatáspolitika passzív eszközeihez kapcsolódó alábbi feladatok végrehajtásának eljárási gyakorlatát, így az álláskeresők nyilvántartásba vételét és az álláskeresési támogatások megállapítását, megszüntetését, visszakövetelését;
g) Feladatainak ellátása során együttműködik az illetékességi területéhez tatozó megyei kormányhivatalok munkaügyi központjaival.
3. A Hatósági Osztály egyedi közhatalmi aktusokkal kapcsolatos feladatai tekintetében:
a) Előkészíti a kirendeltségek határozatai ellen benyújtott fellebbezések alapján a másodfokú döntéseket A központi szervezeti egységek határozatai ellen előterjesztett fellebbezéseket felterjeszti másodfokú eljárásra. A fellebbezések alapján vizsgálja az első fokú eljárás jogszerűségét;
b) Elbírálja a harmadik országbeli munkavállalók illetékességi területén történő munkavállalásának engedélyezésére irányuló kérelmeket;
c) Ellátja a magán-munkaközvetítők és munkaerő kölcsönzők nyilvántartásba vételével és a nyilvántartás vezetésével kapcsolatos feladatokat;
d) Ellátja a rendbírsággal kapcsolatos feladatokat;
e) Illetékességi területén ellátja a védintézkedés kezdeményezésének megalapozásához szükséges információgyűjtéssel és elemzéssel kapcsolatos feladatokat, a foglalkoztatók harmadik országbeli állampolgárok engedélymentes foglalkoztatásának bejelentésével kapcsolatos igazolás kiadására és nyilvántartás vezetésére vonatkozó, valamint a szabad mozgás és tartózkodás jogával rendelkező személyek foglalkoztatásának bejelentésével kapcsolatos feladatokat.
4. A Hatósági Osztály egyéb feladatai tekintetében:
a) A Munkaügyi Központ illetékességi területén ellátja a munkaerő-piaci ellenőrzéssel kapcsolatos feladatokat;
b) Igény esetén részt vesz az osztályok szerződéskötési tevékenységében, az aktív eszközökkel kapcsolatos jogi, eljárási szabályok kidolgozásában;
c) Ellenjegyzi a szerződéseket, beadványokat;
d) Ellátja a megyei szervezet szervezeti egységeinek visszakövetésről rendelkező első fokú hatósági döntések közigazgatási végrehajtásával kapcsolatos feladatokat a vonatkozó jogszabályok és vezetői utasításban foglaltak szerint, szükség esetén gondoskodik Munkaügyi Központ szakigazgatási feladatihoz kapcsolódóan a fizetési meghagyás elkészítéséről, illetve végrehajtási lap kibocsátása iránti intézkedés megtételéről;
e) Közreműködik a panaszok, közérdekű bejelentések kivizsgálásában;
f) Előkészíti a méltányosság gyakorlásával összefüggő döntéseket;
g) Közreműködik a hatáskörébe tartozó ügyekben a Jogi Perképviseleti Osztállyal együttműködve a bíróságok és más hatóságok előtti eljárásokban;
h) Munkajogi tanácsadást lát el;
i) Közreműködik a foglalkoztatási támogatáshoz kapcsolódó jelzálog-szerződésekhez kapcsolódó ingatlan-nyilvántartással összefüggő feladatok ellátásában.
2.10.3. MPA Elszámolási Osztály
1. Az MPA Elszámolási Osztály kodifikációs feladatai tekintetében kidolgozza a Munkaerő-piaci Alap (a továbbiakban: MPA) működtetésével kapcsolatos gazdálkodási szabályokat, szabályzatokat, jogszabályi változás, továbbá igény esetén gondoskodik módosításukról, azokat végrehajtja, illetve betartatja.
2. Az MPA Elszámolási Osztály koordinációs feladatai tekintetében:
a) Koordinálja az alaprészek lekötöttségének, valamint a kötelezettségvállalásoknak a kirendeltségi nyilvántartását. Meghatározza az egyes támogatási eszközökhöz kapcsolódó analitikus nyilvántartások tartalmi és formai elemeit;
b) A megyei munkaerőpiac sajátosságainak figyelembe vétele érdekében együttműködik az illetékességi területéhez tatozó megyei kormányhivatalok munkaügyi központjaival;
c) Közreműködik az illetékességi területéhez tartozó megyei kormányhivatalok munkaügyi központjai kormánytisztviselőinek szakmai képzésében, tapasztalatainak átadásával segíti a felkészülésüket a feladatok teljeskörű ellátása érdekében.
3. Az MPA Elszámolási Osztály funkcionális feladatai tekintetében:
a) Nyilvántartja az MPA-ból nyújtott kölcsönállományt;
b) Nyilvántartja a Bérgarancia Alaprészből nyújtott rövidlejáratú kölcsön állományát;
c) Vezeti az MPA-ból nyújtott támogatásokhoz kapcsolódó visszakövetelő határozatokról a nyilvántartást. A befizetéseket a nyilvántartásba felvezeti és havonta kimutatást küld a kirendeltségeknek, osztályoknak, a hátralékos ügyfelekről. A behajthatatlan követeléseket kivezeti a főkönyvi könyvelésből;
d) Vezeti a hosszúlejáratú követeléssé minősített adósokról a nyilvántartást, a befizetéseket nyilvántartásba felvezeti és havonta kimutatást küld a kirendeltségeknek, osztályoknak, a hátralékos ügyfelekről;
e) Nyilvántartja az MPA egyéb bevételeit. A befizetéseket a nyilvántartásba felvezeti és havonta kimutatást küld a kirendeltségeknek, osztályoknak, a hátralékos ügyfelekről. A behajthatatlan követeléseket kivezeti a főkönyvi könyvelésből;
f) Határidőre elkészíti az osztály feladatkörébe tartozó pénzforgalmi és az előírt statisztikai jelentéseket;
g) Elkészíti az MPA negyedéves mérlegjelentéseit, féléves és éves beszámolóját a szakmai irányító szerv által meghatározott formában és az általa megadott határidőre, biztosítva azok tartalmi és számszaki helyességét, egyezségét;
h) Az MPA valamennyi általa kezelt alaprészével kapcsolatosan végzendő leltározási tevékenységet megszervezi, irányítja, ellenőrzi;
i) Ellátja, illetve felügyeli az MPA-t érintő jogszabályban előírt kötelezettségvállalásokkal, kötelezettségvállalások ellenjegyzésével, a kifizetések szakmai teljesítésével, érvényesítésével, utalványozásával valamint annak ellenjegyzésével kapcsolatos feladatokat és jogköröket;
j) Elkészíti a kirendeltségek által az Integrált Rendszerben teljesítés-igazolt, utalásra előkészített aktív eszköz tételek utalványrendeleteit, gondoskodik a pénzügyi teljesítésről;
k) A kirendeltségek és a szakigazgatási szerv osztályainak feladásai alapján gondoskodik az Integrált Rendszerben és a Foglalkoztatási Pénzügyi Információs Rendszerben kezelt támogatások, költségelszámolások utalványrendeleteinek elkészítéséről, valamint a pénzügyi teljesítésről a Magyar Államkincstáron keresztül;
l) Gondoskodik a közvetlenül az MPA Elszámolási Osztályra érkező számlák pénzügyi rendezéséről;
m) A kirendeltségek által az Integrált Rendszerben teljesítés-igazolt, utalásra előkészített álláskeresési támogatás, keresetpótló juttatás tételeket összesíti, gondoskodik azok postán keresztül történő kifizetéséről, átutalásáról. Intézi a számfejtéssel kapcsolatos reklamációkat, újrautalásokkal kapcsolatos ügyeket, kezdeményezi a le nem számfejtett tételek hibáinak megszüntetését. Elkészíti a személyi jövedelemadó bevallásához szükséges igazolásokat;
n) Gondoskodik az állammal szembeni kötelezettségek teljesítéséről, kincstári utalásról, a magánnyugdíj-pénztári tagdíjak határidőben történő átutalásáról;
o) Egyeztetést végez a magánnyugdíj-pénztárakkal az egyénektől levont (bevallott) és átutalt tagdíjak vonatkozásában, tájékoztatást ad a kirendeltségekkel történő egyeztetés alapján a hibás adatszolgáltatásról; a 2010. november 1-jét megelőzően keletkezett ügyek esetében;
p) Elkészíti az MPA-hoz kapcsolódó pénzügyi átutalási megbízásokat, gondoskodik az ellátások, támogatások pénzügyi rendezéséről. A pénzügyi teljesítésekről tájékoztatja az érintett kirendeltségeket, osztályokat;
q) Az MPA Alapkezelője által kialakított számlarend alapján megszervezi, kontírozza és könyveli a gazdasági eseményeket a főkönyvi számlákra, vezeti az előírt analitikus nyilvántartásokat. Havonta egyezteti a főkönyvi könyvelést az analitikus nyilvántartásokkal.
4. Az MPA Elszámolási Osztály egyéb feladatai tekintetében:
a) Elkészíti a társadalombiztosítási-, és adójogszabályokban meghatározott jelentéseket, adatszolgáltatásokat, bevallásokat és továbbítja azt az ügyfélkapun keresztül;
b) Közbeszerzési pályázatokhoz hatósági igazolásokat ad ki a kérelmező pályázóknak;
c) A TÁMOP 1.1.1., 1.1.2 és 1.1.3. programokkal kapcsolatos feladatokat lát el.
2.10.4. Munkaerőpiaci Eszközök Osztály
1. A Munkaerőpiaci Eszközök Osztály koordinációs feladatai:
a) Módszertani útmutatók készítésével összehangolja, segíti a kirendeltségek feladatkörébe tartozó foglalkoztatáspolitika aktív eszközeihez kapcsolódó alábbi eladatok végrehajtásának eljárási gyakorlatát:
aa) foglalkoztatás bővítését szolgáló bértámogatás;
ab) közfoglalkoztatáshoz nyújtható támogatások;
ac) szakképzettséggel rendelkező, pályakezdő álláskeresők munkatapasztalat-szerzése támogatása;
ad) mobilitási támogatások;
ae) az álláskeresők mikro-kis és középvállalkozásoknál valamint civil szervezeteknél történő foglalkoztatásának (járulékkedvezmény) támogatása;
af) munkaközvetítéssel, munkáltatói kapcsolattartással összefüggő módszertani feladatok;
ag) részmunkaidős foglalkoztatás támogatása;
ah) egyéb, a jogszabályok által meghatározott foglalkoztatáspolitikai eszközökhöz kapcsolódó feladatok végrehajtása;
b) Az országosan hirdethető munkaerő-igényeket továbbítja a kirendeltségek részére, információt nyújt a foglalkoztatást elősegítő támogatásokról, a régió munkaerő-piaci folyamatairól;
c) Javaslatot tesz az MPA foglalkoztatási alaprészének és a közfoglalkoztatási támogatások előirányzat decentralizált kerete eszközönkénti felhasználására, a felhasználás irányelveire és a módosításokra;
d) Ellátja az MPA pénzeszközeinek működtetésével kapcsolatos feladatokat, segíti a keret tervezését és a felhasználás ellenőrzését;
e) A megváltozott munkaképességű munkavállalók foglakoztatásához nyújtható költségvetési támogatásról szóló 177/2005. (IX. 2.) Korm. rendeletben, valamint a megváltozott munkaképességű munkavállalókat foglalkoztató munkáltatók akkreditációjának, továbbá az akkreditált munkáltatók ellenőrzésének szabályairól szóló 176/2005. (IX. 2.) Korm. rendeletben és a kapcsolódó jogszabályokban a Munkaügyi Központ hatáskörébe utalt feladatok ellátásának szakmai irányítása, koordinálása, módszertani feladatok ellátása;
f) Ellátja az Országos Közfoglalkoztatási Programokkal kapcsolatosan a Munkaügyi Központ hatáskörébe utalt feladatokat (pályázatok befogadása, döntés előkészítése, támogatás utalásának előkészítése, teljesítés figyelemmel kísérése);
g) A megyei munkaerőpiac sajátosságainak figyelembe vétele érdekében együttműködik az illetékességi területéhez tartozó megyei kormányhivatalok munkaügyi központjaival;
h) Közreműködik az illetékességi területéhez tartozó megyei kormányhivatalok munkaügyi központjai kormánytisztviselőinek szakmai képzésében, tapasztalatainak átadásával segíti a felkészülésüket a feladatok teljeskörű ellátása érdekében.
2. A Munkaerőpiaci Eszközök Osztály európai uniós és nemzetközi feladatai tekintetében ellátja az MPA-ból és az EU Strukturális Alapjaiból finanszírozott támogatási tevékenységek módszertani megalapozását, a pénzügyi források felhasználásának összehangolását, koordinálását.
2.10.5. Befektetés Ösztönzési Osztály
1. A Befektetés Ösztönzési Osztály koordinációs feladatai tekintetében:
a) Koordinálja a munkahelymegőrző támogatások nyújtását, előkészíti a minisztériumi döntési javaslatokat;
b) Ellátja a feladatkörébe tartozó támogatásokkal, munkaerő-piaci programokkal kapcsolatos munkafolyamat szervezési, módszertani, keretgazdálkodási feladatait;
c) Tervezi a munkaerő-piaci programokat, koordinálja megvalósulásukat;
d) Közreműködik a csoportos létszámleépítések hátrányos következményeinek enyhítését szolgáló kirendeltségi tevékenységek koordinálásában;
e) Összegyűjti és rendszerezi a régióban elérhető pályázati lehetőségeket és azokról információkat nyújt;
f) Kapcsolatot tart a vállalkozásokkal és a magán munkaközvetítő tevékenységet ellátó szervezetekkel;
g) Ellátja az MPA pénzeszközeinek működtetésével kapcsolatos feladatokat, segíti a keret tervezését és a felhasználás ellenőrzését;
h) A hatáskörébe tartozó ügyekben ellátja a pénzeszközök visszakövetelésével kapcsolatos feladatokat;
i) A megyei munkaerőpiac sajátosságainak figyelembe vétele érdekében együttműködik az illetékességi területéhez tatozó megyei kormányhivatalok munkaügyi központjaival;
j) Közreműködik az illetékességi területéhez tartozó megyei kormányhivatalok munkaügyi központjai kormánytisztviselőinek szakmai képzésében, tapasztalatainak átadásával segíti a felkészülésüket a feladatok teljeskörű ellátása érdekében;
k) Koordinálja az Európai Foglalkoztatási Szolgálat (EURES) tanácsadói hálózat működtetésével kapcsolatos kirendeltségi feladatellátást.
2. A Befektetés Ösztönzési Osztály egyedi közhatalmi aktusokkal kapcsolatos feladatai tekintetében:
a) Ellátja a munkahelyteremtő beruházások, megváltozott munkaképességű személyek foglalkoztatásának támogatásai területén jelentkező feladatok (pályáztatás, döntés előkészítése, támogatás utalásának előkészítése, teljesítés figyelemmel kísérése);
b) Közreműködik a vállalkozóvá válás támogatás-nyújtásának folyamatában (pályázati felhívás előkészítése, dönt a támogatás nyújtásához rendelkezésre álló pénzügyi keret felosztásáról);
c) Feldolgozza a Bérgarancia Alapból igényelhető támogatás iránti kérelmeket, a döntést előkészíti, intézkedik a kifizetés iránt.
3. A Befektetés Ösztönzési Osztály egyéb feladatai tekintetében:
a) Megteszi a szükséges intézkedéseket a bíróságok, végelszámolók által megküldött felszámolás, végelszámolás megindításáról szóló végzések, tájékoztatások feldolgozása érdekében, a beérkezett végzésekről szóló kimutatást továbbítja a társosztályok, kirendeltségek részére;
b) Részt vesz a kistérségi, megyei paktumok működtetésében, koordinálásában;
c) Térségi és egyéb programokhoz kötődő partnerségi szerződésekből adódó feladatokat lát el;
d) Befektetői portfoliókat kezel.
2.10.6. Képzési és Szolgáltatási Osztály
1. A Képzési és Szolgáltatási Osztály koordinációs feladatai tekintetében:
a) Segíti a kirendeltségeket az álláskeresők, a munkaviszonyban állók képzési programjainak megvalósításában;
b) Figyelemmel kíséri a képzési támogatásra és keresetpótló juttatásra rendelkezésre álló pénzügyi keretek felhasználását;
c) Szakmailag ellenőrzi a képzési támogatásokkal összefüggő feladatokat;
d) Kapcsolatot tart azokkal a felnőttképzést folytató intézményekkel, amelyekben folyó képzési programokon résztvevők képzéséhez a kirendeltségek támogatást nyújtanak;
e) Rendszeresen kapcsolatot tart a települési önkormányzatokkal;
f) Ellátja a képzést elősegítő támogatásokkal kapcsolatos munkafolyamat szervezési, módszertani, keretgazdálkodási feladatait, javaslatot tesz a decentralizált források eszközönkénti felhasználására, a felhasználás irányelveire és a módosításokra, szervezi az ajánlott és elfogadott képzési programok megvalósítását és koordinálja a kirendeltségek ezirányú feladatát, módszertanilag összefogja azokat;
g) Összegyűjti, tanulmányozza az egyes képzési programok szakminisztériumi rendeletben meghatározott főbb követelményeit, ellenőrző munkája során vizsgálja azok megvalósítását;
h) Figyelemmel kíséri a képzési programokra jelentkezők számának alakulását, annak függvényében a képző intézménnyel egyeztetve javaslatot tesz a szakmai alkalmassági vizsgálat helyszínére, időpontjára; figyelemmel kíséri a képzési programok lebonyolítását, a képzésből kimaradt támogatottakra vonatkozóan kimaradásukat követően, a képzés befejezését követően pedig a képzésben résztvevők létszámára vonatkozóan elszámol a képző intézménnyel;
i) A képzési program indításakor egyezteti és meghatározza a kirendeltségek által képzési támogatásban részesíthetők létszámkeretét, figyelembe véve az egyes kistérségek munkaerő-piaci helyzetét és az elhelyezkedési esélyeket;
j) Ellátja a munkaerő-piaci szolgáltatások nyújtásának koordinálásával, megvalósításának ellenőrzésével kapcsolatos következő feladatokat: munkaerő-piaci szolgáltatások vásárlásával, térítésmentes szolgáltatást nyújtó szervezetek támogatásával kapcsolatos feladatok végrehajtása, igényfelmérés, pályázati eljárás folyamatának kidolgozása, pályáztatás lebonyolítása, hatósági szerződések előkészítése, szükség esetén visszakövetelés iránti, valamint végrehajtás iránti intézkedések megtétele, döntést követően a szolgáltatások bonyolításának kihelyezése a Kirendeltség és Szolgáltató Központokba/Kirendeltségekre, a szolgáltatások megvalósulásának figyelemmel kísérése;
k) A megyei munkaerőpiac sajátosságainak figyelembe vétele érdekében együttműködik az illetékességi területéhez tatozó megyei kormányhivatalok munkaügyi központjaival;
l) Közreműködik az illetékességi területéhez tartozó megyei kormányhivatalok munkaügyi központjai kormánytisztviselőinek szakmai képzésében, tapasztalatainak átadásával segíti a felkészülésüket a feladatok teljeskörű ellátása érdekében.
2. A Képzési és Szolgáltatási Osztály egyéb feladatai tekintetében:
a) Döntésre előkészíti a Munkaügyi Központ éves képzési tervét, javaslatokat fogalmaz meg a kiemelten kezelendő témákra;
b) Évente nyilvánosságra hozza azokat a képzési irányokat, amelyekhez tartozó képzésben történő részvételhez mérlegelési jogkörében támogatást nyújthat a kirendeltség;
c) Előkészíti az érintett intézményekkel kötendő megállapodást;
d) A megváltozott munkaképességű álláskeresők foglalkozási rehabilitációjával kapcsolatos feladatai tekintetében:
da) közreműködik a foglalkozási rehabilitációhoz szükséges, valamint a hátrányos helyzetű álláskeresők foglalkoztathatóságát elősegítő szolgáltatások biztosításában;
db) együttműködik a munkaképesség, illetve a munkaalkalmasság értékelésében részt vevő, illetve a megváltozott munkaképességű személyek foglalkoztatása elősegítésében közreműködő szervekkel;
dc) elkészíti a foglalkozási rehabilitációt segítő szolgáltatások, és a rehabilitációs munkacsoportok foglalkozási rehabilitációs tevékenységét érintő beszámolókat, jelentéseket, adatszolgáltatásokat;
dd) kapcsolatot tart a foglalkozási rehabilitációban érintett intézményekkel, szolgáltatókkal, társosztályokkal;
e) Tájékozódik - az érintett intézmények kötelező tájékoztatása alapján - az iskolarendszeren kívüli szakképzésekről. A kapott információkat a munkaerő-piaci képzés támogatási rendszerébe beépíti;
f) Lefolytatja a felnőttképzést folytató intézmények nyilvántartásba vételére, nyilvántartás felfüggesztésére, törlésére irányuló eljárást, a nyilvántartásba vételről, a bejelentett változásokról szükség szerint tanúsítványt, értesítést vagy igazolást állít ki, valamint ellátja a felnőttképzést folytató intézmények ellenőrzésével kapcsolatos feladatokat;
g) A szakképzési hozzájárulást a saját munkavállalói részére szervezett képzéssel teljesítő hozzájárulásra kötelezett költségei elszámolásával kapcsolatos feladatkörében a benyújtott adatszolgáltatásról nyilvántartást vezet, az adatszolgáltatásra kötelezetteket tájékoztatja az eljárási szabályokról, ellenőrzi az adatszolgáltatás megfelelő teljesítését, valamint a benyújtott dokumentumokban szereplő adatok tartalmát és az ellenőrzés során feltárt szabálytalanságok esetén megteszi a szükséges intézkedéseket;
h) Ellátja a Regionális Fejlesztési és Képzési Bizottság (a továbbiakban: RFKB) titkársági feladatait a szakképzési hozzájárulásról és a képzés fejlesztésének támogatásáról szóló 2003. évi LXXXVI. törvény értelmében (az RFKB hatáskörébe tartozó döntések, javaslatok állásfoglalások előkészítésével és végrehajtásával, valamint a működtetési költségek felhasználásával kapcsolatos feladatok);
i) Ellátja az MPA pénzeszközeinek működtetésével kapcsolatos feladatokat, segíti a keret tervezését és a felhasználás ellenőrzését;
j) A hatáskörébe tartozó ügyekben ellátja a pénzeszközök visszakövetelésével kapcsolatos feladatokat.
2.10.7. EU Programok Osztály
1. Az EU Programok Osztály koordinációs feladatai tekintetében:
a) Koordinálja a kirendeltségek projektekkel kapcsolatos munkáját;
b) Biztosítja a projektek szakmai eljárási rend szerinti végrehajtását;
c) Kapcsolatot tart a projektek megvalósításában részt vevő szervezeti egységekkel, felettes szervekkel;
d) Folyamatosan nyomon követi a projektek állását;
e) A projektek megvalósítása keretében engedélyezi a felhasználható támogatási kereteket, a kirendeltségeken keletkezett pénzügyi maradványokat folyamatos figyeli (a maradványok felhasználására intézkedések előkészítése, a kirendeltségek részére a szükséges pénzügyi keretek engedélyezésnek előkészítése);
f) Az információkat folyamatosan értékeli, annak eredményéről visszacsatolást ad a kirendeltségeknek;
g) A kirendeltségeken helyszíni kontrollingot végez, módszertani segítséget nyújt, az iratokat folyamatosan egyezteti és vizsgálja a kiadott eljárásrendeknek való megfelelőséget;
h) Koordinálja az esélyegyenlőséggel (nők, romák, megváltozott munkaképességűek stb.) kapcsolatos feladatok végrehajtását a projektek keretében;
i) Elkészíti az összegyűjtött adatok, információk alapján a jelentések szakmai részét (pl. PEJ, havi szakmai jelentés, vezetők tájékoztatása);
j) Szükség szerint kidolgozza a projektterveket, illetve módosításukat;
k) Tájékoztatókat, beszámolókat készít a projektek aktuális állásáról, a következő lépésekről, monitoring vizsgálat;
l) Rendszeres és alkalomszerű adatszolgáltatásokat készít;
m) Koordinálja a projektek PR tevékenységét, kapcsolatot tart a PR tanácsadóval;
n) Egyeztet a projektek megvalósítása keretében a panaszkezelés során a projektek résztvevőivel, munkáltatókkal;
o) Koordinálja a projektek pénzügyi tevékenységét, ennek keretében:
oa) szükség szerint kidolgozza a projekttervek pénzügyi részét, előkészíti a módosítását;
ob) koordinálja a pénzügyi eljárási rend végrehajtását;
oc) összeállítja havonta a kifizetési kérelmeket;
od) előkészíti a helyszíni ellenőrzéseket;
oe) kapcsolatot tart a projektek megvalósításában részt vevő szervezeti egységekkel, felettes szervekkel;
of) tájékoztatót, beszámolót készít a projektek aktuális állásáról;
og) elkészíti az összegyűjtött adatok, információk alapján projekt előrehaladási jelentés pénzügyi részét;
p) A megyei munkaerőpiac sajátosságainak figyelembe vétele érdekében együttműködik az illetékességi területéhez tatozó megyei kormányhivatalok munkaügyi központjaival;
q) Közreműködik az illetékességi területéhez tartozó megyei kormányhivatalok munkaügyi központjai kormánytisztviselőinek szakmai képzésében, tapasztalatainak átadásával segíti a felkészülésüket a feladatok teljeskörű ellátása érdekében.
2. Az EU Programok Osztály európai uniós és nemzetközi feladatai tekintetében ellátja a pályázathoz kapcsolódó, Európai Uniós forrásból finanszírozott együttműködési vagy konzorciumi megállapodások megkötésével, támogató nyilatkozatok kiadásával összefüggő feladatokat, a szükséges egyeztetéseket lebonyolítja, a döntéshozatalhoz szükséges dokumentumokat elkészíti.
3. Az EU Programok Osztály funkcionális feladatai tekintetében:
a) Részt vesz a projekt megvalósítása keretében lebonyolítandó közbeszerzések előkészítésében, lebonyolításában és lezárásában;
b) Részt vesz a projekt megvalósítása keretében a központosított közbeszerzésekben;
c) Vezeti a személyzeti nyilvántartásokat a kifizetési kérelemhez szükséges mértékben (bérek, járulékok, személyi jellegű kifizetések nyilvántartása, utalás előkészítése, egyeztetése);
d) Kezeli a célelszámolási számlát, utalványoz, kontíroz, utalásokat, könyvelést, nyilvántartásokat vezet.
4. AZ EU Programok Osztály egyéb feladatai tekintetében:
a) Folyamatosan és időszakosan adatot szolgáltat a projekt előirányzatairól, teljesítéseiről, célelszámolási számla adatairól;
b) Nyilvántartja és kezeli a szerződéseket, kötelezettségvállalásokat.
2.10.8. Munkaügyi Kirendeltség, Kirendeltség és Szolgáltató Központok
1. A Munkaügyi Kirendeltség, Kirendeltség és Szolgáltató Központok koordinációs feladatai tekintetében:
a) Ellátja a szociális biztonsági rendszerek koordinálásáról és annak végrehajtásáról szóló uniós rendeletek végrehajtásával összefüggő feladatokat;
b) A munkaügyi központ feladatainak ellátása érdekében együttműködik a fekvése szerinti munkaügyi központtal, ennek keretében adatszolgáltatási feladatokat teljesít a munkaügyi központ felé.
2. A Munkaügyi Kirendeltség, Kirendeltség és Szolgáltató Központok egyedi közhatalmi aktusokkal kapcsolatos feladatai tekintetében:
a) Ellátja az álláskeresők nyilvántartásba vételével kapcsolatos feladatokat, valamint az álláskeresési járadék, álláskeresési segély megállapításával, megszüntetésével és visszakövetelésével kapcsolatos, továbbá azokkal a foglalkoztatást elősegítő támogatásokkal kapcsolatos feladatokat, amelyek ellátása nem tartozik a munkaügyi központ megyei szervezetének hatáskörébe;
b) Ellátja a hatáskörébe tartozó ügyekben a pénzeszközök visszakövetelésével, a követelések végrehajtásával kapcsolatos feladatokat;
c) Nyilvántartja a csoportos létszámleépítésekre vonatkozó bejelentéseket;
d) Munkaerő-piaci programokat kezdeményez, szervezi azok végrehajtását, ellátja a központi programokkal, a pályázatok kezelésével, az azokkal kapcsolatos tájékoztatással, véleményezéssel, döntés-előkészítéssel kapcsolatos feladatokat.
3. A Munkaügyi Kirendeltség, Kirendeltség és Szolgáltató Központok európai uniós és nemzetközi feladatai tekintetében:
a) Ellátja az Európai Foglalkoztatási Szolgálattal (EURES) kapcsolatos tájékoztatási feladatokat;
b) Ellátja EU-s és EGT-s tagállamból érkező a migráns munkavállalók álláskeresési ellátásának megállapításával, folyósításával, megszűntetésével és esetleges visszakövetelésével kapcsolatos feladatokat. Szükség esetén gondoskodik a migráns munkavállalók álláskeresési ellátásának megállapításához szükséges a tagállamokban egységes nyomtatványok beszerzéséről.
4. A Munkaügyi Kirendeltség, Kirendeltség és Szolgáltató Központok szolgáltatási feladatai tekintetében:
a) Munkaközvetítést végez;
b) Fogadja a munkaerő-igényekre vonatkozó bejelentéseket;
c) Információt nyújt, tanácsadást végez;
d) Az általa ellátott feladatokkal kapcsolatos ügyfélszolgálati tevékenységet végez;
e) Kapcsolatot tart a megye a kistérség gazdasági életében részt vevő munkaadókkal, a helyi önkormányzatokkal, a megyében, a kistérségben működő más szervezetekkel, közreműködik a gazdasági szerkezet átalakítását, a foglalkoztatási helyzet javítását célzó programokban;
f) Közreműködik a csoportos létszámleépítések hátrányos következményeinek enyhítésében;
g) Működteti a szolgáltatások kiépített intézményrendszerét, valamint ellátja azokat a munkaerőpiaci szolgáltatásokkal kapcsolatos feladatokat, amelyeket nem a kirendeltség lát el;
h) Rehabilitációs munkacsoportot működtet, részt vesz a megváltozott munkaképességgel, fogyatékossággal, illetve szociális rászorultsággal összefüggésben külön jogszabályban meghatározott szakértői bizottságban;
i) Közreműködik a megváltozott munkaképességű személyek részére foglalkozási rehabilitációs szolgáltatások nyújtásában;
j) A munkáltató munkaerőigénye alapján munkaközvetítési feladatokat lát el illetékességi területén kívüli munkahelyekre illetőleg országos kiterjesztésű munkaerőigény estén az egész ország területére;
k) Ellátja a komplex rehabilitációval összefüggő, külön jogszabályban meghatározott feladatokat;
l) Részt vesz a TÁMOP 1.1. projektek szakmai megvalósításában ennek keretében gondoskodik az ügyfelek programba vonásáról és programba tartásáról részükre munkaerő-piaci szolgáltatás, képzés felajánlásáról továbbá megfelelő munkahely felajánlásáról illetőleg a programba vontak foglalkoztatását vállaló munkáltatók részére támogatás nyújtásáról;
m) TÁMOP 1.1. programok tekintetében támogatást a nyújt a programba vontakat foglalkoztató - a kirendeltség illetékességi területén kívüli székhellyel, telephellyel rendelkező - munkáltatók részére.
2.11. Munkavédelmi és Munkaügyi Szakigazgatási Szerv
1. A Munkavédelmi és Munkaügyi Szakigazgatási Szerv vezetője az igazgató. A Munkavédelmi és Munkaügyi Szakigazgatási Szerv vezetője koordinációs feladatai tekintetében:
a) Együttműködik a Kormányhivatal és szakigazgatási szervei vezetőivel, valamint az Országos Munkavédelmi és Munkaügyi Felügyelőség (a továbbiakban: OMMF) szakmai és funkcionális szervezeti egységeivel a jogszabályokban meghatározott feladataik hatékony megoldása érdekében;
b) Együttműködik a munkavédelem és munkaügy irányításában, hatósági tevékenységében jogkörrel rendelkező más állami szervekkel és felügyeletekkel feladataik ellátása során, valamint az államigazgatási szervekkel, a munkáltatók és munkavállalók érdekképviseleti szerveivel;
c) Együttműködik a Kormányhivatal funkcionális feladatokat ellátó szervezeti egységeivel;
d) Együttműködik a Kormányablak munkavédelemmel és munkaüggyel való tájékoztatási lehetőségeinek szélesítésében.
2. A Munkavédelmi és Munkaügyi Szakigazgatási Szerv vezetője általános irányítási feladatai tekintetében:
a) Összehangolja a Munkavédelmi és Munkaügyi Szakigazgatási Szerv felügyelőségeinek munkáját az ágazati miniszter célkitűzéseinek, a Kormányhivatal valamint az OMMF munkatervének, a társszervekkel egyeztetett együttműködési célnak és egyéb szempontoknak a figyelembevételével;
b) Biztosítja a Munkavédelmi, valamint a Munkaügyi Felügyelőségek gazdaságos működését;
c) Összehangolja az OMMF szakmai irányítása alapján a munkavédelmi és munkaügyi hatóságok tevékenységét a Munkavédelmi és Munkaügyi Szakigazgatási Szerv ügyrendje szerint;
d) Együttműködik az OMMF-fel a területi munkavédelmi tanácsadók tevékenységével kapcsolatban;
e) Szakmai felügyeletet lát el a Munkavédelmi, valamint a Munkaügyi Felügyelőségek tevékenysége tekintetében;
f) Elvégzi a Munkavédelmi és Munkaügyi Szakigazgatási Szerv felügyelőségeinek tekintetében az adatszolgáltatási kötelezettségének teljesítését.
3. A Munkavédelmi Felügyelőséget és a Munkaügyi Felügyelőséget igazgató-helyettesek vezetik. Az igazgató-helyettes szakmai irányítási feladatai tekintetében:
a) Biztosítja, hogy a Felügyelőség működése megfeleljen a jogszabályoknak, belső utasításoknak, a törvényes és az egységes gyakorlat kialakítása érdekében az OMMF által kiadott módszertani és tájékoztató anyagoknak;
b) Javaslatot tesz a Munkavédelmi és Munkaügyi Szakigazgatási Szerv vezetője részére az a szakigazgatási szerv ügyrendjére és egyéb előírásra;
c) Szakmailag ellenőrzi a felügyelők feladatainak végrehajtását, így különösen a törvényesség megtartását, a munkatervek teljesítését, a balesetvizsgálati tevékenységet, az előírt nyilvántartások vezetését, a panaszok szakszerű kivizsgálását, a fellebbezés alapján első fokon megteendő intézkedéseket;
d) Megtervezi a felügyelőség munkáját az ágazati miniszter célkitűzéseinek, a Kormányhivatal valamint az OMMF munkatervének, a társszervekkel egyeztetett együttműködési célnak és egyéb szempontoknak a figyelembevételével;
e) Meghatározza a felügyelők közötti munkamegosztás rendjét szakmai vagy területi elv alapján, illetve e kettő együttes alkalmazásával, valamint az azonos tehereloszlás elvének figyelembevételével;
f) Szakmailag ellenőrzi a felügyelők feladatainak végrehajtását;
g) Közreműködik a felügyelői vizsgára történő felkészítésben, a felügyelők szakmai ismereteinek gyarapításában;
h) A Felügyelőséget érintő ügyészi törvényességi vizsgálat, illetve más ellenőrzésre jogosult hatóság megállapításairól az OMMF-et tájékoztatja;
i) A helyi sajátosságok figyelembevételével - a Kormányhivatal és az OMMF vonatkozó előírásaival összhangban -gondoskodik a szabályszerű iratkezelésről.
2.11.1. Munkavédelmi Felügyelőség
1. A Munkavédelmi Felügyelőség egyedi közhatalmi aktusokkal kapcsolatos feladatai tekintetében:
a) Munkavédelmi bírságot szab ki a munkavédelemről szóló 1993. évi XCIII. törvény (a továbbiakban: Mvt.) 82. §-ában biztosított hatáskörében;
b) Munkavédelmi hatósági ellenőrzést végez a Ket., az Mvt. és a vonatkozó munkavédelmi tárgyú rendeletek szabályai szerint, különösen:
ba) a munkáltatók és munkavállalók egészséget nem veszélyeztető és biztonságos munkavégzéssel kapcsolatos feladatainak és kötelezettségeinek teljesítésére;
bb) a munkahelyek létesítésére, a munkaeszközök üzemeltetésére, az alkalmazott technológiákra és anyagokra, a munkavállalók egészségét veszélyeztető anyagokkal történő munkavégzésre, illetve munkakörülményekre, valamint az egyéni védőeszközökre vonatkozó követelmények érvényesítésére;
bc) a munkabalesetek, foglalkozási megbetegedések és fokozott expozíciós esetek kivizsgálására, bejelentésére, nyilvántartására, valamint megelőzésére tett intézkedésekre;
c) A munkavédelmi felügyelő útján gyakorolja az Mvt. 84. §-ában meghatározott hatásköröket;
d) Kivizsgálja a felügyelőségre érkezett vagy áttett panaszokat és közérdekű bejelentéseket;
e) Foganatosítja a munkavédelmi hatósági eljárás során hozott döntések végrehajtását;
f) A jogszabályban hatáskörébe utalt szabálysértési ügyekben, a munkavédelmi felügyelő útján gyakorolja a szabálysértési hatóság jogköreit;
g) Ellátja az egyéb jogszabályban meghatározott feladatait.
2. A Munkavédelmi Felügyelőség egyéb feladatai tekintetében:
a) Előkészíti az adatszolgáltatásokat a Kormányhivatal és az OMMF illetékes szervezeti egységei részére (féléves, illetve éves gyakorisággal, az országos vizsgálatokról, illetve az OMMF jelentési, beszámolási kötelezettségével kapcsolatban esetenként);
b) Az OMMF-fel kötött együttműködési megállapodásban foglaltaknak megfelelően nyilvántartja a munkavédelmi bírságokat, a szabálysértési és eljárási bírságokat, költségtérítéseket és a felügyelői intézkedéseket;
c) Az OMMF által működtetett FEIR rendszer szerint kezeli a felügyelői intézkedéseket és a hatósági munkára vonatkozó adatokat, illetve vezeti a jogszabályok által előírt bejelentési kötelezettségekkel kapcsolatos nyilvántartásokat;
d) Gondoskodik a halálos munkabaleset vizsgálati anyagának az OMMF részére történő megküldéséről, továbbá a jogszabályok által előírt bejelentések szabályszerű nyilvántartásáról;
e) Részt vesz az OMMF éves munkatervében meghirdetett cél-, és akcióvizsgálatok végrehajtásában.
2.11.2. Munkaügyi Felügyelőség
1. A Munkaügyi Felügyelőség egyedi közhatalmi aktusokkal kapcsolatos feladatai tekintetében:
a) Dönt a munkaügyi bírság kiszabásáról, illetve harmadik országbeli engedély nélküli foglalkoztatása esetén befizetésre kötelezésről - a hatásköri elhatárolás szerint - a munkaügyi ellenőrzésről szóló 1996. évi LXXV. törvény (a továbbiakban: Met.) 7-7/A., illetve 6/A. §-a szerinti hatáskörében;
b) Elsőfokú hatósági jogkörében ellátja a munkaügyi jogszabályok, így mindenekelőtt a Munka Törvénykönyvéről szóló 1992. évi XXII. törvényben (a továbbiakban: Mt.) foglaltak hatályosulásának ellenőrzésével kapcsolatos feladatokat. Ezen túlmenően feladata különösen a Met.-ben, az egyszerűsített foglalkoztatásról szóló 2010. évi LXXV. törvényben és a harmadik országbeli állampolgárok magyarországi foglalkoztatásának engedélyezéséről szóló 16/2010. (V. 13.) SZMM rendeletben meghatározott kötelezettségek betartásának ellenőrzésével kapcsolatos hatósági feladatok ellátása;
c) Hatósági ellenőrzést végez elsősorban az alábbi szabályok érvényesülésére vonatkozóan:
ca) a foglalkoztatásra irányuló jogviszony létesítéséhez szükséges jognyilatkozatok alakszerűségére és kötelező tartalmi elemeinek meglétére, a munkavállalói jogalanyisággal kapcsolatos életkori feltételekre, továbbá a foglalkoztató írásbeli tájékoztatási kötelezettségére vonatkozó rendelkezések;
cb) a munkaviszony létesítésével, megszűnésével, illetőleg megszüntetésével összefüggő bejelentési kötelezettségek;
cc) a munkáltató nyilvántartási kötelessége;
cd) az egyenlő bánásmód követelménye;
ce) a nők, a fiatalkorúak és a megváltozott munkaképességűek foglalkoztatásával kapcsolatos jogszabályok;
cf) a munkaidőre, a pihenőidőre, a rendkívüli munkavégzésre, valamint a szabadságra vonatkozó, jogszabályban vagy kollektív szerződésben előírt rendelkezések;
cg) a jogszabályban, kollektív szerződésben vagy a miniszter által az ágazatra, alágazatra kiterjesztett kollektív szerződésben megállapított munkabér mértékére, valamint a munkabér védelmére vonatkozó rendelkezések;
ch) a foglalkoztatásra irányuló jogviszony megszűnésével összefüggő - a munkavállalót megillető - igazolások kiállítására és kiadására, valamint a munkaviszony megszűnéséhez, megszüntetéséhez kapcsolódó elszámolás megtörténtére vonatkozó jogszabályok rendelkezéseinek;
ci) külföldiek magyarországi foglalkoztatásának engedélyezéséről és foglalkoztatásáról szóló jogszabályok rendelkezéseinek;
cj) a munkanélküli ellátások melletti foglalkoztatás feltételeire vonatkozó jogszabályok;
ck) a munkaerő-kölcsönzésre vonatkozó, valamint a munkaerő-kölcsönzési tevékenység végzésére jogosító jogszabályok;
cl) a munkavállalók gazdasági és társadalmi érdekei védelme céljából szakszervezet szervezését biztosító szabályokkal összefüggő munkáltatói kötelességek;
cm) a választott szakszervezeti tisztséget betöltő munkavállalónak, az üzemi és a közalkalmazotti tanács tagjának és a munkavédelmi képviselőnek a munkajogi védelmére, valamint munkaidő-kedvezményére vonatkozó szabályok;
cn) a szakszervezet által kifogásolt intézkedésekkel összefüggő munkáltatói kötelességek végrehajtására vonatkozó szabályok;
co) a teljesítménykövetelmény megállapítása tekintetében az előzetes foglalkoztatói eljárás lefolytatásának tényére, valamint a teljesítménykövetelmény és a teljesítménybér-tényezők alkalmazása előtti közlésére vonatkozó szabályok;
cp) az európai üzemi tanács létrehozásáról, illetve a munkavállalók tájékoztatását és a velük való konzultációt szolgáló eljárás kialakításáról szóló 2003. évi XXI. törvény 21. §-ában foglalt rendelkezések munkáltató általi;
cq) a közérdekű önkéntes tevékenységről szóló 2005. évi LXXXVIII. törvény 5. § (3)-(6) bekezdésében foglalt rendelkezések fogadó szervezetek általi;
cr) az Európai Unióhoz a Magyar Köztársasággal azonos időpontban csatlakozó állam állampolgára és hozzátartozója magyarországi foglalkoztatására vonatkozó - külön jogszabályban meghatározott - bejelentési kötelezettségre vonatkozó rendelkezések megtartására;
d) A jogszabályban hatáskörébe utalt szabálysértési ügyekben, a munkavédelmi felügyelő útján gyakorolja a szabálysértési hatóság jogköreit;
e) Ellátja az egyéb jogszabályban meghatározott feladatait.
2. A Munkaügyi Felügyelőség egyéb feladatai tekintetében:
a) Teljesíti az adatszolgáltatásokat a Kormányhivatal és az OMMF illetékes szervezeti egységei részére;
b) Az OMMF-fel kötött együttműködési megállapodásban foglaltak szerint nyilvántartja a munkaügyi bírságokat, befizetésre kötelezéseket, a szabálysértési és eljárási bírságokat, költségtérítéseket és a felügyelői intézkedéseket;
c) Az OMMF által működtetett FEIR rendszer szerint kezeli a felügyelői intézkedéseket és a hatósági munkára vonatkozó adatokat, vezeti a jogszabályokban előírt egyéb nyilvántartásokat;
d) Végrehajtja az OMMF éves munkatervében meghirdetett cél-, és akcióvizsgálatok ellenőrzési feladatait.
2.12. Fogyasztóvédelmi Felügyelőség
1. A Fogyasztóvédelmi Felügyelőség koordinációs feladatai tekintetében:
a) Koordinálja és ellátja a termékbiztonság ellenőrzésével összefüggő külön jogszabályban meghatározott tevékenységeket, e körben ellenőrzi az áruk és szolgáltatások biztonságosságát és megfelelőségüket, vizsgálatokat végez és intézkedéseket tesz;
b) Részt vesz a Központi Piacfelügyeleti Információs Rendszer (a továbbiakban: KPIR) működtetésében, a tudomásukra jutott tények, vagy körülmények alapján a KPIR-en keresztül haladéktalanul tájékoztatja a Nemzeti Fogyasztóvédelmi Hatóságot (a továbbiakban: NFH) mindazon árukról, amelyek nem felelnek meg a biztonságossági követelményeknek;
c) Irányítja és ellátja a határon átnyúló kereskedelemmel összefüggő fogyasztóvédelmi feladatokat;
d) Összehangolja a területi államigazgatási szervek és civil szervezetek fogyasztóvédelemmel kapcsolatos tevékenységét, kapcsolatot tart a feladatköréből adódóan egyéb társhatóságokkal, ellenőrző szervekkel és civil szervezetekkel, együttműködési megállapodást köt egyéb társhatóságokkal, ellenőrző szervekkel, egyéb szervezetekkel;
e) Támogatja az önkormányzati tanácsadó irodák működését;
f) Gondoskodik az NFH Ellenőrzési és Vizsgálati Programjának pontos és szakszerű lebonyolításáról, különös tekintettel az egységes jogalkalmazásra és a jogkövetkezmények alkalmazási elveinek betartására.
2. A Fogyasztóvédelmi Felügyelőség egyedi közhatalmi aktusokkal kapcsolatos feladatai tekintetében:
a) Fogyasztóvédelmi hatóságként ellenőrzi:
aa) az egyes tartós fogyasztási cikkekre vonatkozó kötelező jótállásról szóló 151/2003. (IX. 22.) Korm. rendelet 3. §-ában, 5. § (2) és (3) bekezdésében, valamint 6. §-ában;
ab) a lakásépítéssel kapcsolatos kötelező jótállásról szóló 181/2003. (XI. 5.) Korm. rendelet 4. § (2)-(4) bekezdéseiben és 5. §-ában;
ac) az egyes javító - karbantartó szolgáltatásokra vonatkozó kötelező jótállásról szóló 249/2004. (VIII. 27.) Korm. rendelet 3. § (1)-(4) bekezdésében és 4-5. §-ában foglalt rendelkezések, és
ad) mindazon tevékenységekre vonatkozó jogszabályi és hatósági előírások megtartását, amelyek a fogyasztókat érintik, vagy érinthetik, hatósági eljárásuk keretében a külön jogszabályokban meghatározottak szerint jogkövetkezményeket és intézkedéseket alkalmazhatnak;
b) A külön jogszabályokban meghatározott esetekben szabálysértési hatóság jogkörét gyakorolja;
c) Mint piacfelügyeleti hatóság ellenőrzi az áru biztonságosságára vonatkozó, az áruk és szolgáltatások biztonságosságáról és az ezzel kapcsolatos piacfelügyeleti eljárásról szóló 79/1998. (IV. 29.) Korm. rendeletben meghatározott követelmények betartását, és jogsértés esetén a Korm. rendeletben és a fogyasztóvédelemről szóló 1997. évi CLV. törvényben (a továbbiakban: Fgytv.) meghatározott eljárást lefolytatja;
d) Figyelemmel kíséri a fogyasztókat érintő általános szerződési feltételeket, és indokolt esetben javaslatot tesz közérdekű kereset indítására az NFH részére;
e) Ellátja a gazdasági reklámtevékenységre vonatkozó rendelkezések betartásának ellenőrzését, ezen belül lefolytatja az e rendelkezések megsértése miatti eljárásokat;
f) A fogyasztókkal szembeni tisztességtelen kereskedelmi gyakorlat tilalmáról szóló 2008. évi XLVII. törvényben meghatározott hatáskörében közigazgatási eljárást folytat le a fogyasztókkal szembeni tisztességtelen kereskedelmi gyakorlat tilalmának megsértése esetén;
g) Ellenőrzi a fogyasztók tájékoztatására, a fogyasztói panaszok intézésére, a fogyasztói szerződés keretében érvényesített szavatossági és jótállási igények intézésre vonatkozó rendelkezések betartását, és eljár azok megsértése esetén;
h) Hatáskörében eljárva ellenőrzi az Fgytv.-ben foglalt rendelkezések megtartását, gyakorolja az Fgytv.-ben meghatározott hatósági jogkörét;
i) A fogyasztók vagyoni érdekének védelme céljából irányítja, koordinálja és ellenőrzi az áruk forgalmazására és a szolgáltatások nyújtására vonatkozó jogszabályok és hatósági előírások megtartását, vizsgálatot folytathat a fogyasztókat érintő ügyekben;
j) A villamos energiáról szóló 2007. évi LXXXVI. törvényben meghatározott hatáskörében közigazgatási eljárást folytat le a lakossági fogyasztókkal szembeni jogsértések esetén;
k) A földgázellátásról szóló 2008. évi XL. törvényben meghatározott hatáskörébe hatáskörében közigazgatási eljárást folytat le a lakossági fogyasztókkal szembeni jogsértések esetén.
3. A Fogyasztóvédelmi Felügyelőség európai uniós és nemzetközi feladatai tekintetében:
a) Az NFH-n keresztül részt vesz a termékbiztonsággal kapcsolatos ügyekben illetékes piacfelügyeleti hatóságok európai hálózatában, az Európai Termékbiztonsági Hálózatban;
b) Az NFH-n keresztül kapcsolódik a közösségi gyors tájékoztatási rendszerhez (RAPEX), melynek célja a tagállamok közötti gyors információcsere súlyos veszély esetén;
c) Amennyiben az áru forgalomba hozatalát korlátozó intézkedést hoz, vagy a gyártókkal és a forgalmazókkal olyan intézkedésekben állapodik meg, amelyek egy árunak az értékesítését, vagy használatát súlyos veszély miatt megakadályozzák, korlátozzák, vagy különleges feltételhez kötik, tájékoztatja az NFH-t;
d) Ellátja a 2006/2004. EK Európai Parlamenti és tanácsi rendelet végrehajtását az Fgytv. 43/A §-ában felsorolt irányelveket átültető tagállami jogszabályokba ütköző európai közösségen belüli jogsértések tekintetében.
4. A Fogyasztóvédelmi Felügyelőség funkcionális feladatai tekintetében:
a) Ellátja a fogyasztók tájékoztatásával kapcsolatos kommunikációs és szervezési feladatokat, valamint Hatósági Tanácsadó Irodát működtet;
b) Közreműködik az állam iskolai és az iskolán kívüli fogyasztóvédelmi oktatással kapcsolatos feladatainak ellátásában.
5. A Fogyasztóvédelmi Felügyelőség egyéb feladatai tekintetében:
a) Szakmai segítséget nyújt a fogyasztói érdekek képviseletét ellátó társadalmi szervezetek tevékenységéhez, és a fogyasztói ismeretek bővítéséhez, a fogyasztói tudatosság erősítéséhez;
b) Fogyasztói jogokat ismertető kiadványokat jelentethet meg;
c) Módszertani segédanyagokat készíthet a helyi önkormányzatok fogyasztóvédelmi tevékenységének elősegítése és egységessége érdekében;
d) Tájékoztatást nyújt a vállalkozói érdekképviseleti szervezetek részére a vállalkozókat érintő jogszabályi változásokról, alkalmazásának módjáról.
2.13. Népegészségügyi Szakigazgatási szerv
2.13.1. Egészségfejlesztési Osztály
1. Az Egészségfejlesztési Osztály kodifikációs feladatai tekintetében felkérésre részt vesz a szakterületet érintő jogszabály-tervezetek véleményezésében.
2. Az Egészségfejlesztési Osztály koordinációs feladatai tekintetében:
a) Irányítja, szervezi és összehangolja a lakosság egészségének megtartására és a betegségek megelőzésére, korai felismerésére irányuló népegészségügyi munkát, ennek érdekében együttműködik a gyógyító-megelőző hálózattal, a megyei vezető védőnővel és a megyei vezető ápolónővel;
b) Figyelemmel kíséri az egészségmegőrzést-, fejlesztést, valamint a betegségek megelőzését célzó, az intézet ajánlásával készült nyertes pályázatok sorsát és szakmai segítséget nyújt azok helyi megvalósításához.
3. Az Egészségfejlesztési Osztály funkcionális feladatai tekintetében:
a) Igény esetén közreműködik az egészségügyi dolgozók, pedagógusok és humán szolgálatban résztvevő szakemberek testi- és lelki egészségnevelésre irányuló felkészítésében;
b) Az egészség- és oktatásüggyel, valamint a humán szolgálatokkal együttműködve segíti a népegészségügyi ismeretek terjesztését;
c) Csatlakozik az országos szakmai intézetek által meghirdetett programokhoz és azokat megyei szinten kezdeményezi;
d) Helyes életvitel változtatás érdekében kezdeményezi viselkedés-módosító tréningprogramok bevezetését és szervezését;
e) Szakmailag támogatja az első fokon dolgozó kistérségi tisztifőorvosok, közegészségügyi felügyelők és egyéb kistérségi munkatársak egészségfejlesztési munkáját;
f) Az Egészség Évtizedének Nemzeti Népegészségügyi Programjában foglaltakkal összhangban a gyermek és a felnőtt populációt érintő, preventív jellegű rizikó-faktor szűréseket kezdeményez és végez. Tevékenységét a megyei népegészségügyi szakigazgatási szerv társosztályaival, a kistérségi népegészségügyi szakigazgatási szervekkel és egyéb szakmai szervezetekkel együttműködve végzi;
g) A háziorvosok bevonásával a megyei felnőtt korú lakosság különböző veszélyeztetett korú csoportjainak reprezentatív, prevenciós célú többlépcsős rizikó-faktor szűrését végzi (vérzsírok, vércukor, testsúly, vérnyomás, dohányzási szokások);
h) Célzott szűréseket végez az önkormányzati, társadalmi és érdekképviseleti szervek, valamint civil szerveződések által kezdeményezett akciók támogatása érdekében, amelyek elsődlegesen azt a célt szolgálják, hogy a lakosság ismerje meg egészségi állapotának valós adatait és annak befolyásolási lehetőségeit;
i) Gyermekek és fiatalok testi fejlődését demonstráló vizsgálatokat végez (somatometria, tápláltsági státusz, a keringési légző rendszer vizsgálata);
j) Az Országos Tisztifőorvosi Hivatal (a továbbiakban: OTH) által elkészített és jóváhagyott, az onkológiai lakosságszűrés szakmai és szervezési irányelveit rögzítő szűrési protokollokat a helyi szükségletekhez, adottságokhoz és lehetőségekhez igazodó módon alkalmazza, és folyamatosan ellenőrzi azok végrehajtását;
k) A szűrőtevékenységek előírásszerű és folyamatos működtetése érdekében folyamatos munkakapcsolatot létesít és tart fenn a szűrőtevékenységek végrehajtásában az egészségügyi ellátórendszer különböző szintjein résztvevő egészségügyi intézményekkel és szakmai csoportokkal, beleértve a céllakosság motiválásában és a betegkövetésben szerepet játszó háziorvosi szolgálatot is, továbbá a szűrőegységek felelős szakmai vezetőivel. A végrehajtásban résztvevő egységek közötti szakmai és szervezési együttműködés előmozdítása útján elősegíti a program céljainak megvalósulását;
l) Az OSZR informatikai rendszer segítségével biztosítja a területi szűrési nyilvántartás működését;
m) Biztosítja a behívó - visszahívó - követési rendszer működésének folyamatosságát;
n) Ellenőrzi a behívási menetrend tervezését, elkészítését, figyelembe véve a szűrőegységek aktuális fogadókészségét;
o) Gondoskodik a népegészségügyi szűrésekről jelentések készítéséről;
p) Gondoskodik a program kommunikációs stratégiájának végrehajtásáról. Az optimális lakossági részvétel előmozdítása érdekében munkakapcsolatokat épít ki a helyi közvélemény formálására alkalmas médiával, egészségfejlesztéssel foglalkozó intézményekkel, társadalmi szervezetekkel, önkormányzatokkal;
q) Figyelemmel kíséri a szűrési tevékenységeknek a szakma szabályai szerint végzett folyamatos és időszakos teljesítményértékelését;
r) Kapcsolatot tart a regionális onkológiai szülész, radiológus, patológus és háziorvosi szakfelügyelő főorvosokkal;
s) Működteti a kialakításra kerülő nem fertőző betegségek, valamint a környezeti hatásokkal összefüggő egészségkárosodások bejelentési és nyilvántartási rendszerét;
t) Végzi a lakosság egészségi állapotának és az egészséget befolyásoló tényezőknek egybevetett elemzését a szerv szervezeti egységeitől és egyéb szakszolgálatoktól kapott adatok alapján;
u) Felügyeli a megye területén a Veleszületett Rendellenességek Országos Nyilvántartásába történő adatszolgáltatást.
2.13.2. Közegészségügyi Osztály
1. A Közegészségügyi Osztály kodifikációs feladatai tekintetében felkérésre részt vesz a szakterületet érintő jogszabály-tervezetek véleményezésében.
2. A Közegészségügyi Osztály egyedi közhatalmi aktusokkal kapcsolatos feladatai kapcsán:
a) Ellátja a hatályos jogszabályokban meghatározott hatósági, szakhatósági feladatokat;
b) Eljár a kistérségi intézetek által hozott első fokú határozatok másodfokú elbírálásában;
c) Előkészíti az elsőfokú határozatok felülvizsgálata során szükségessé váló felügyeleti intézkedéseket;
d) Nyilvántartásokat vezet;
e) Ellenőrzéseket végez;
f) Eljár a közegészségüggyel kapcsolatos panaszok, közérdekű bejelentések ügyében.
3. A Közegészségügyi Osztály közegészségügyi szakmai feladatai tekintetében:
a) A megye területére kiterjedően vizsgálja a makro- és mikrokörnyezetből az emberek egészségét közvetlenül vagy közvetetten befolyásoló biológiai, fizikai és kémiai tényezők mindenkori állapotát, és az abban bekövetkezett változásokat (lakosság egészségére káros hatások), a környezetben bekövetkezett változásokat és feltárja a lakosságot érő ártalmak okait;
b) Közreműködik a kedvezőtlen környezeti változások és ártalmak megelőzésében, a meglévő ártalmak csökkentésében és megszüntetésében, ennek érdekében:
ba) kezdeményezi az emberi szervezettel közvetlenül vagy közvetetten érintkezésbe kerülő környezeti tényezők vizsgálatát;
bb) különös figyelmet fordít az egészségkárosodások kialakulásának megelőzésére, valamint az egyének, a közösségek és utódnemzedékek zavartalan fejlődését biztosító környezeti feltételek megteremtésére;
bc) intézkedik, illetve intézkedést kezdeményez a közegészségügyi követelmények érvényesítése, valamint a közegészségügyi ártalmak megelőzését szolgáló felvilágosító tevékenység területén;
bd) rendszeres kapcsolatot tart a feladatköréhez kapcsolódó tevékenységet végző szakszolgálatokkal;
be) ellátja a rendkívüli eseményekkel és természeti csapásokkal kapcsolatos, a közegészségügyi ártalmak elhárításához szükséges feladatokat.
4. A Közegészségügyi Osztály település és környezet-egészségügyi feladatai tekintetében:
a) Vizsgálja és felügyeli:
aa) a települések, épületek, létesítmények, műtárgyak tervezése, létesítése, használata során a közegészségügyi előírások teljesülését;
ab) a lakó- és társadalmi környezet életkörülményeket befolyásoló közegészségügyi követelményeinek megfelelő állapotban tartását, ennek részeként az ivóvízellátást, a csatornázást, a légszennyezettségi állapotot, a köztisztaságot, a szennyvízkezelést és elhelyezést, a hulladékok kezelését és elhelyezését, a temetkezést, a személyi higiénés egységeket és a közlekedés körülményeit;
ac) a környezet egészségkárosító hatását, feltárja a megelőzés lehetőségeit;
ad) a munkahelyek közegészségügyi feltételeit;
b) Feladatai minél hatékonyabb ellátása érdekében laboratóriumi vizsgálatot kezdeményez a talaj, a felszíni- és felszín alatti vizek, az ivóvíz, az ásvány- és gyógyvizek, a természetes és mesterséges fürdők, a fertőtlenítésre kötelezett szennyvizek, a kültéri levegő biológiai szennyezettségének (növényi pollen és gombaspóra), illetve a beltéri levegőszennyezettség vizsgálatára;
c) A laboratóriumi eredményeket minősíti, higiénés szakvéleménnyel ellátja;
d) A laboratóriumi eredményekre támaszkodva javaslatot készít a szennyezőanyagok távoltartására, ártalmatlanítására, a környezeti ártalmak megelőzése, csökkentése, megszüntetése érdekében;
e) Az egészséges környezetet veszélyeztető tényezőkről, körülményekről tájékoztatja a kistérségi intézeteket, az önkormányzatokat, az érintett más hatóságokat;
f) Közegészségügyi követelmények teljesülése érdekében jogszabályokban rögzített hatáskörében intézkedik, illetve intézkedést kezdeményez;
g) Az emberi egészséget és a környezetet veszélyeztető körülményekről a tömegtájékoztató eszközökön keresztül tájékoztatja a lakosságot;
h) Fogadja a szolgáltatók által a vonatkozó jogszabályokban előírtaknak megfelelően rendelkezésre bocsátott ivóvíz-minőségi önellenőrző vizsgálatok adatait, és ezeket, valamint a hatósági vizsgálatok adatait az előírt rendszerességgel továbbítja az OTH részére annak szakmai iránymutatása szerint megadott módon.
5. A Közegészségügyi Osztály gyermek- és ifjúság-egészségügyi feladatai tekintetében:
a) A gyermek- és ifjúság-egészségügy területén nyilvántartja és felügyeli a 0-18 éves életkorúak, továbbá a 18-24 éves tanulóifjúság időszakos vagy állandó elhelyezésére, oktatására, nevelésére, foglalkoztatására, pihenésére, szabadidő eltöltésére szolgáló intézményeket, létesítményeket;
b) Javaslatot tesz az egészségügyi gyermekintézmények, az oktatási létesítmények, valamint az azokban folyó oktató-nevelő munka higiénés vonatkozásainak ellenőrzése során feltárt hiányosságok megszüntetésére.
6. A Közegészségügyi Osztály kémiai biztonsági feladatai tekintetében:
a) Végzi a kémiai biztonság megvalósítását szolgáló jogszabályok betartásának ellenőrzését a közegészségügyi megfelelőség tekintetében;
b) Vizsgálja és felügyeli a mérgezések bejelentésével kapcsolatos előírások érvényesülését;
c) Ellátja a veszélyes anyagokkal és készítményekkel kapcsolatos külön jogszabály szerinti engedélyezési és ellenőrzési feladatokat;
d) Feladatai ellátása során együttműködik egyéb intézményekkel, társhatóságokkal, társosztályokkal, szervekkel, a foglakozás-egészségügyi szolgálattal.
7. A Közegészségügyi Osztály élelmezés- és táplálkozás-egészségügyi feladatai tekintetében:
a) Vizsgálja:
aa) a lakosság élelmezésének és táplálkozásának alakulását;
ab) az élelmiszerek fogyasztásával összefüggő biológiai és kémiai ártalmakat és elősegíti leküzdésüket;
b) Végzi és felügyeli:
ba) a különleges táplálkozási célú élelmiszerek, kozmetikai készítmények, étrendkiegészítők előállításának, feldolgozásának, tárolásának, szállításának, forgalomba hozatalának helyszíni ellenőrzését;
bb) az élelmiszerek fogyasztásával összefüggésben fellépő ételfertőzések, ételmérgezések esetén a fertőzési forrás, a terjedési út felderítését;
c) Ellenőrzések alapján kezdeményezi, vagy hatásköre esetén meghozza a szükséges hatósági intézkedéseket;
d) Szükség szerint elvégzi a laboratóriumi vizsgálatokhoz szükséges mintavételezést;
e) Tanulmányozza és értékeli a lakosság táplálkozási helyzetét, tápláltsági állapotát, a táplálkozás és az egészségi állapot közötti összefüggéseket;
f) Vizsgálja a fekvőbeteg-gyógyintézet betegélelmezés keretében nyújtott étkeztetést - a rendszeres diétát, a speciális diétát és az enterális szondatáplálást is beleértve - és a fekvőbeteg-gyógyintézeten kívüli diétás étkeztetést tápanyagszámítással, biokémiai elemzéssel.
2.13.3. Járványügyi Osztály
1. A Járványügyi Osztály kodifikációs feladatai tekintetében felkérésre részt vesz a szakterületet érintő jogszabály-tervezetek véleményezésében.
2. A Járványügyi Osztály egyedi közhatalmi aktusokkal kapcsolatos feladatai kapcsán:
a) Ellátja a hatályos jogszabályokban meghatározott hatósági, szakhatósági feladatokat;
b) Eljár a kistérségi intézet által hozott első fokú határozatok másodfokú elbírálásában;
c) Előkészíti az elsőfokú határozatok felülvizsgálata során szükségessé váló felügyeleti intézkedéseket;
d) Nyilvántartásokat vezet;
e) Ellenőrzéseket végez;
f) Eljár a panaszok, közérdekű bejelentések ügyében.
3. A Járványügyi Osztály fertőző epidemiológiai és védőoltási feladatai tekintetében:
a) Irányítja és ellenőrzi a fertőző betegekkel, a fertőzésre gyanús személyekkel, a kórokozó hordozókkal kapcsolatos tevékenységet;
b) Folyamatosan figyelemmel kíséri a járványügyi helyzetet, megállapítja a járványveszély, vagy a járvány fennállását, valamint a szükséges intézkedéseket a megye egészterületére, vagy egy részére;
c) Megbetegedési veszély elhárítása érdekében védőoltásokat rendel el, amennyiben a megye lakosságának egészét, vagy több település lakosságát érinti;
d) Helyszíni járványügyi vizsgálatokat végez;
e) Felügyeli a kistérségi népegészségügyi szakigazgatási szerv fertőző betegekkel kapcsolatos tevékenységét;
f) Vezeti a járványügyi tevékenységhez szükséges járványügyi dokumentációkat és nyilvántartásokat;
g) Szervezi és ellenőrzi a terhesek HbsAg szűrését és az ezzel kapcsolatos oltásokat;
h) Az Országos Epidemiológiai Központ (OEK) számára előzetes, heti, havi és éves jelentést küld a megye területén előforduló járványokról, fertőző betegségekről;
i) Zárójelentést küld a járványosan előforduló fertőző betegségekről a szolgálati út szerint;
j) Illetékességi területén szervezi az oltóanyagok beszerzését, felügyeli a területen az előírásszerű tárolást, nyilvántartást és felhasználást;
k) Vizsgálja, elemzi és értékeli az oltási eredményeket, intézkedik az észlelt hiányosságok megszüntetése iránt;
l) A védőoltások helyszínén rendszeresen ellenőrzi azok végrehajtását, a kistérségi intézetek védőoltásokkal kapcsolatos tevékenységét;
m) Kivizsgálja a fokozott oltási reakcióval, szövődménnyel járó eseteket;
n) Folyamatos konzultációs lehetőséget biztosít a gyógyító ellátás részére a védőoltásokkal kapcsolatban;
o) Elrendeli a járványügyi szűrővizsgálatokat, illetve a fertőzés veszélyének elhárítása céljából a lakosság időszakonkénti szűrővizsgálatát, engedélyezi a fertőző betegek közforgalmú járművel történő csoportos szállítását;
p) Középfokú oktatási intézmények, szakmunkás tanuló intézetek, egyéb oktatási intézetek stb. működésének korlátozását, vagy bezárását, továbbá helyközi személyforgalom, vagy személy szállításának korlátozását rendeli el;
q) Működteti a Nemzetközi Oltóhelyet, eleget tesz a működtetésével kapcsolatos dokumentációs kötelezettségnek, végzi a külföldi utazással kapcsolatos tanácsadást és védőoltást;
r) Szükség esetén segítséget nyújt bármely kistérségi intézet működési területén kialakult járvány leküzdésére, koordinálja a több kistérségi intézet működési területén kialakult járvány (járványok) leküzdését;
s) Figyelő, illetve jelentőszolgálatok működtetését rendeli el bizonyos betegségek esetén;
t) Ellátja a rendkívüli események, természeti csapások esetén a járványveszély elhárítása érdekében a szükséges feladatokat;
u) Szervezi, irányítja az epidemiológiával foglalkozó munkatársak rendszeres továbbképzését;
v) Tájékoztatja a lakosságot az epidemiológiai helyzetről;
w) Végzi az ANONIM HIV szűrővizsgálatok counselling tevékenységet;
x) Felkészíti a megye egészségügyi intézményeit a szezonálisan előforduló fertőző betegségekre (pl. virális enterális járványok, influenza, influenzaszerű megbetegedések) e feladatkörében informál, terveztet és tervez, jelent és jelentet;
y) Végzi az élelmiszerek fogyasztásával összefüggésben fellépő ételfertőzések, ételmérgezések kivizsgálását, a terjedési út felderítését.
4. A Járványügyi Osztály kórház-higiénés feladatai tekintetében:
a) Folyamatosan figyelemmel kíséri a megye kórházi járványügyi helyzetét (az egészségügyi szolgáltatók egészségügyi ellátással összefüggő fertőzéseinek alakulását);
b) Működteti a Nemzeti Nosocomiális Surveillance Rendszert;
c) Értékeli az NNSR kötelező jelentéseinek (VÁF, MRK) adatait, szükség esetén beavatkozik;
d) Az OEK által kiadott útmutató szerint validálja az NNSR surveillance adatait;
e) Értékeli az NNSR járványjelentéseit, elkészíti a nosocomialis járvány zárójelentését;
f) Hatáskörében, illetékességi területén kivizsgálja az egészségügyi szolgáltatónál halmozottan előforduló fertőzéseket vagy a különös jelentőséggel bíró sporadikus nosocomialis fertőzés és nosocomialis fertőzést követő haláleseteket, a járványügyi kivizsgálást az intézményi kórházhigiénés, illetve infekciókontroll szolgálatával közösen végzi, megteszi a szükséges járványügyi intézkedéseket a járványok megelőzése/felszámolása érdekében, felügyeli az intézkedések végrehajtását;
g) Járvány vagy különös jelentőséggel bíró sporadikus nosocomialis fertőzés eseteiben a járványügyi vizsgálat részeként szakmailag indokolt mértékben hatósági laboratóriumi vizsgálatokat kezdeményez, biztosítja az ehhez szükséges eszközöket;
h) Végzi a művese állomások ellenőrzését, illetve az ott dializáltak hepatitis B oltóanyaggal való ellátását;
i) Ellátja az egészségügyi szolgáltatók kórházhigiénés, infekciókontroll szakmai felügyeletét a vonatkozó jogszabályban meghatározottak szerint;
j) Munkaterv szerint végzi az egészségügyi ellátás folyamatainak fertőzések kialakulása szempontjából történő elemzését a kockázati tényezők meghatározását, a kockázatok minimalizálására irányuló regionális, illetve országos szabályozás kialakítása, bevezetése érdekében;
k) Külön felkérésre végzi a fekvőbeteg- és járóbeteg ellátó intézmények osztályainak, illetve részlegeinek higiénés ellenőrzését, bevonva ebbe a kistérségi népegészségügyi szakigazgatási szervet, valamint az intézmény kórházhigiénés szolgálatát;
l) Együttműködik a fekvőbeteg ellátó intézmények kórházhigiénés, illetve infekciókontroll szolgálatával;
m) Hatáskörében, illetékességi területén véleményezi a Szolgáltató infekciókontroll tevékenységét szabályozó dokumentumokat, ellenőrzi az abban foglaltak végrehajtását, szakmai javaslatot tesz, illetve intézkedik a szükséges módosítások megtételére;
n) Ellátja a Regionális Infekciókontroll és Antibiotikum Bizottság titkársági feladatait;
o) Kórházhigiénés országos adatgyűjtési rendszerben elrendelt feladatokat végrehajtja;
p) Végzi az egészségügyi intézmények manuális és intenzív betegellátó tevékenysége kapcsán a létesítéssel, illetve rekonstrukcióval kapcsolatos higiénés tervbírálatot, és szakhatósági véleményt ad, részt vesz az első fok által előkészített esetekben szakmai konzultációkon;
q) Nyilvántartja a sterilizáló berendezéseket;
r) Végzi a megye területén működő sterilizáló berendezések mikrobiológiai tesztpreparátummal történő legalább félévenkénti ellenőrzésének irányítását.
5. A Járványügyi Osztály DDD szakterületi feladatai tekintetében:
a) Irányítja és ellenőrzi a kistérségi népegészségügyi szakigazgatási szervek fertőtlenítéssel kapcsolatos tevékenységét;
b) Kórházban, rendelőintézetben folyó fertőtlenítő tevékenységgel kapcsolatban felmerült nehézségek vagy különleges feladatok megoldásában szakmai segítséget nyújt a kórházi (rendelőintézeti) higiénikusoknak;
c) Tanfolyamok szervezésével vagy más alkalmas módon gondoskodik a fertőtlenítést végző dolgozók továbbképzéséről;
d) Nyilvántartja a fertőtlenítő szereket és eszközöket és ezekről - a beszámoló rendszerben foglalt előírás szerint -összesítő jelentést küld az OTH-nak;
e) Szigorított zárófertőtlenítés indokoltsága esetén gondoskodik annak haladéktalan végrehajtásáról;
f) Figyelemmel kíséri az egészségügyi kártevők előfordulását, az abból fakadó közegészségügyi ártalmat, illetve járványveszélyt, a védekezés helyzetét, intézkedéseket tesz azok megelőzésére, elhárítására, összehangolja, irányítja és ellenőrzi a kistérségi intézetek ez irányú tevékenységét;
g) Nyilvántartást vezet a járványügyi szempontból különös veszélyt jelentő személyekről, indokolt esetben, saját szervezésben tetvességi vizsgálatot végez a nyilvántartott közösségekben;
h) Nyilvántartást vezet a rágcsáló és/vagy rovar-mentesítésre, majd fenntartásra kerülő és ellenőrizendő területekről, a felhasználásra kerülő irtószerekről és a kijuttatásukra szolgáló eszközökről gondoskodik;
i) Végzi a maláriát terjesztő szúnyogok irtását maláriás beteg környezetében;
j) A kistérségi intézetek megkeresésére ellenőrzi a kártevőirtást végző szakvállalatokat, kisiparosokat, illetve egészségügyi kártevőirtást végző egyéb képesített személyeket;
k) A gyártó, kiszerelő és készletező vállalatok, illetve forgalomba hozó üzemeiben, raktáraiban levő rovar- rágcsálóirtó szerek, riasztó szerek készleteiből mintát vehet;
l) Ellátja a kötelezően elrendelt rágcsáló és/vagy rovar-mentesítési akció, majd az azt követő fenntartási tevékenység szakmai felügyeletét.
2.13.4. Egészségügyi Igazgatási Osztály
1. Az Egészségügyi Igazgatási Osztály kodifikációs feladatai tekintetében felkérésre részt vesz a szakterületet érintő jogszabály-tervezetek véleményezésében.
2. Az Egészségügyi Igazgatási Osztály egyedi közhatalmi aktusokkal kapcsolatos feladatai tekintetében:
a) Ellátja a működtetési joggal kapcsolatos feladatokat (megállapítás, visszavonás) a háziorvosok, házi gyermekorvosok, fogorvosok részére;
b) Engedélyezi és ellenőrzi az orvostudományi kutatásokat;
c) Ellátja az egészségügyi alkalmassággal kapcsolatos hatósági feladatokat (végleges alkalmatlanság megállapítása);
d) Lefolytatja a kistérségi népegészségügyi intézet által első fokon elbírált működési engedélyekkel kapcsolatos másodfokú hatósági eljárásokat;
e) Részt vesz a hatósági ellenőrzésekben, illetve biztosítja a szakfelügyeletet;
f) Közreműködik a beutalási rend, illetve a sürgősségi beutalási rend kialakításában;
g) Ellátja a katasztrófa-egészségügyi ellátással összefüggésben felmerülő hatósági feladatokat.
3. Az Egészségügyi Igazgatási Osztály szakfelügyeleti feladatai tekintetében:
a) Ellátja a megyei szakfelügyelőkkel kapcsolatos feladatokat (megbízás, megbízás visszavonása, szakmai irányítási feladatok ellátása), az orvosszakmai szakfelügyelet működtetése és az ÁNTSZ tevékenységéhez kapcsolódóan felmerülő ellenőrzési feladatokban való részvétel biztosítása;
b) Irányítja az ápolási szakfelügyelettel kapcsolatos feladatokat, elősegíti és megyei szinten szervezi az ápolásszakmai követelmények érvényesítését, részt vesz az ÁNTSZ ellenőrzési feladataiban;
c) Irányítja a védőnői szakfelügyelettel kapcsolatos feladatokat, elősegíti és megyei szinten szervezi a szakmai követelmények érvényesítését, részt vesz az ÁNTSZ ellenőrzési feladataiban;
d) Irányítja a kórházhigiéné szakfelügyelettel kapcsolatos feladatokat, elősegíti és megyei szinten szervezi a szakmai követelmények érvényesítését, részt vesz az ÁNTSZ ellenőrzési feladataiban;
e) Részt vesz a panaszügyek kivizsgálásában, biztosítja a szakfelügyelőket a panaszügyek kivizsgálásához kapcsolódóan.
4. A megyei vezető védőnő feladatai tekintetében:
a) A megyei vezető védőnő közreműködik a szolgálat nő-, anya-, csecsemő-, gyermek-, ifjúság- és családvédelmi feladatainak irányításában, szervezésében, e szakterület tekintetében megyei szakfelügyelőként és a megyei tisztifőorvos szaktanácsadójaként jogosult és köteles eljárni;
b) Irányítja a kistérségi vezető védőnők szakfelügyeleti munkáját, esetenként részt vesz az ellenőrzésben;
c) Szakmai felügyeletet gyakorol a családvédelmi szolgálat tevékenysége felett;
d) A kistérségi védőnőkkel kapcsolatos humánpolitikai kérdésekben véleményezési és javaslattételi joga van;
e) Eljár a jogszabályok, valamint a megyei tisztifőorvos által hatáskörébe utalt ügyekben;
f) Akadályoztatása esetén a megyei tisztifőorvos által kijelölt kistérségi vezető védőnő helyettesíti;
g) Tevékenységéről rendszeresen beszámol a megyei tisztifőorvosnak.
5. Megyei vezető ápoló(nő) feladatai tekintetében:
a) A megyei vezető ápoló(nő) közreműködik a gyógyító-megelőző szolgálatok, valamint az ápolási szakterületen működő egészségügyi vállalkozások ápolási tevékenységének ellenőrzésében;
b) Irányítja a kistérségi vezető ápoló(nő)k munkáját;
c) A kistérségi ápoló(nő)kkel kapcsolatos humánpolitikai kérdésekben véleményezési és javaslattételi joga van;
d) Egészségfejlesztési tevékenység keretében összehangolja, szervezi és segíti szakterülete dolgozóit a gyógyító-megelőző munkafolyamatokban, a megelőzést szolgáló programok kidolgozásában;
e) Eljár a jogszabályok, valamint a megyei tisztifőorvos által hatáskörébe utalt ügyekben;
f) Akadályoztatása esetén a megyei tisztifőorvos által kijelölt kistérségi vezető ápoló(nő) helyettesíti;
g) Tevékenységéről rendszeresen beszámol a megyei tisztifőorvosnak.
2.13.5. Egészségügyi Elemzési és Támogató Osztály
1. Az Egészségügyi Elemzési és Támogató Osztály koordinációs feladatai tekintetében:
a) Koordinálja a statisztikai jelentési kötelezettségeket, a jelentéseket összegyűjti, feldolgozza és továbbítja a megyei tisztifőorvosnak;
b) Koordinálja és végzi az évközi és az éves jelentési kötelezettségek teljesítését;
c) A szakmai osztályok közreműködésével koordinálja a szakmai és egyéb tervezési, tényelszámolási, elemzési adatok és az információk vezetők részére történő visszacsatolását.
2. Az Egészségügyi Elemzési és Támogató Osztály funkcionális feladatai tekintetében:
a) Részt vesz a kontrolling rendszer területi kiépítésében és működtetésében;
b) Kialakítja a területi kontrolling és a vezetői információs rendszer feltételrendszerének egységes működtetési szabályozását;
c) Működteti a területi kontrollingot, a vezetői igényeknek megfelelő vezetői információs rendszert;
d) Elvégzi az egészségügyi adatokkal/információkkal kapcsolatos adatgyűjtési, adatfeldolgozási és prezentációs feladatokat;
e) Javaslatokat fogalmaz meg a szakmai és az intézményi hatékonyság növelése érdekében;
f) Közreműködik a szakmai tevékenységek egységes, folyamat alapú működtetésében;
g) Ellátja a megyei tisztifőorvoshoz és a megyei tisztifőorvos helyetteshez érkező iratokkal kapcsolatos teljes körű ügyviteli és titkársági feladatokat;
h) Fogadja a beérkező szóbeli megkereséseket, szükség szerint a feladatkörébe tartozó ügyekben felvilágosítást ad;
i) Ellátja a minősített iratokkal kapcsolatos hivatali teendőket;
j) Szervezi, koordinálja és nyilvántartja a megyei tisztifőorvos és helyettese hivatali programjait;
k) Előkészíti a megyei tisztifőorvos és helyettese által összehívott különböző értekezleteket, összeállítja az értekezletek emlékeztetőjét, nyilvántartja az értekezleteken hozott döntéseket;
l) Közvetlen kapcsolatot tart a szervezet valamennyi szervezeti egységeivel a feladatok megoldása céljából;
m) Iktatási feladatkörében ellátja az iratkezelésre vonatkozó belső szabályozó dokumentum szerint a küldemények átvételével, felbontásával, érkeztetésével, az iratok iktatásával, nyilvántartásával, expediálásával kapcsolatban meghatározott feladatait;
n) Irattárazási feladatkörében ellátja a vonatkozó külső és belső szabályozás szerint az irattárazással, selejtezéssel, levéltárba adással, iratmegsemmisítéssel kapcsolatban meghatározott feladatait;
o) Tervezi, szervezi és irányítja a keletkező veszélyes hulladékok szakszerű tárolását, elszállítását, biztosítja a kapcsolódó nyilvántartások naprakész állapotban tartását.
3. Az Egészségügyi Elemzési és Támogató Osztály egyéb feladatai tekintetében a Regionális Egészségügyi Tanács (a továbbiakban: RET) tikársági feladatait a megyei népegészségügyi szakigazgatási szerv keretében működő RET Titkárság látja el. A RET Titkárság feladatát képezi a RET munkájának koordinációja, adminisztrációs tevékenységének végzése.
2.13.6. Kistérségi Népegészségügyi Intézetek
1. A Kistérségi Népegészségügyi Intézetek egyedi közhatalmi aktusokkal kapcsolatos feladatai tekintetében illetékességi területén felügyeletet és ellenőrzést gyakorolnak a jogszabályokban meghatározott hatósági feladatainak ellátása során.
2. A Kistérségi Népegészségügyi Intézetek egyéb feladatai:
a) A megyei tisztifőorvos irányításával és felügyeletével a különböző jogszabályok felhatalmazása alapján, illetékességi területén ellátja:
aa) a közegészségügyi, a járványügyi, az egészségfejlesztési, valamint az egészségügyi igazgatás és koordináció területén meghatározott feladatokat;
ab) a Családvédelmi Szolgálat működtetését;
b) Felügyeletet és ellenőrzést gyakorol az egészségügyi alapellátás felett és a hatáskörébe tartozó egészségügyi szolgáltatók felett.
2.14. Közlekedési Felügyelőség
2.14.1. Közúti Jármű Főosztály
1. A Közúti Jármű Főosztály egyedi közhatalmi aktusokkal kapcsolatos feladatai tekintetében
1.1. A Közúti Jármű Műszaki Osztály:
a) Végzi - a Nemzeti Közlekedési Hatóságról szóló 263/2006. (XII. 20.) Korm. rendelet (a továbbiakban: NKHr.) szerinti külön megállapodás alapján - a bejelentések nyilvántartásba vételét, közreműködik a szerződéskötésben (kérelmet befogad, befizettet) feltételeket vizsgál, javaslatot tesz a szerződés megkötésére a gépjárműfenntartó tevékenységet végző szervezetekkel a hatósági műszaki vizsgálat végzésére és a környezetvédelmi felülvizsgáló szervezetekkel a környezetvédelmi felülvizsgálatok végzésére, a regisztrált autóbontókat és menetíró illesztőket nyilvántartásba veszi és ellenőrzi;
b) Feladata a gépjárműfenntartó tevékenységet végző szervezetek dologi és személyi feltételeinek vizsgálata, szabálytalanság esetén szabálysértési eljárás, illetve a tevékenység felfüggesztésének vagy megtiltásának kezdeményezése, valamint az átfogó, közös ellenőrzési akciók szervezése;
c) Feladata a közúti jármű összeépítésének és nem sorozatszerű átalakításának engedélyezése;
d) Elvégzi a közúti járművek forgalomba helyezés előtti, és időszakos műszaki vizsgálatát, egyes járművek minősítő vizsgálatát, kiadja a "Nemzetközi Időszakos Vizsgálati Bizonyítványt", jóváhagyási igazolást, lefolytatja az egyedi forgalomba helyezési, honosítási eljárást;
e) Kiadja az üzemeltetési és karbantartási naplókat;
f) Ellenőrzi a gépjárműfenntartói, környezetvédelmi felülvizsgálói, alkatrész-forgalmazási és gyártó tevékenységet;
g) Ellenőrzi - az NKHr. szerinti külön megállapodás alapján - a vizsgáló állomások, és vizsgabiztosok tevékenységét;
h) Műbizonylattal igazolja a gépjárműadó-kedvezmény igénybevételéhez a gépjármű minősítését;
i) Kiadja az autóbuszok emelt sebességgel történő közlekedésére feljogosító engedélyt, az érvényességét meghosszabbítja;
j) Elvégzi a segédmotoros kerékpárok forgalomba helyezés előtti vizsgálatát és azonosítási jellel történő ellátását;
k) Ellátja a járműveket közlekedési hatósági alvázszámmal;
l) Műszaki szakértői közreműködést végez a mozgáskorlátozott közúti járművezetők egészségügyi alkalmasságát elbíráló bizottságban;
m) Jogszabályban meghatározott esetekben elvégzi a közlekedési balesettel érintett gépjárművek felülvizsgálatát, minősítését;
n) Közreműködik a mozgáskorlátozottak vezetői alkalmasságát vizsgáló Országos Orvosszakértői Bizottság munkájában, elvégzi a szükséges műszaki és szimulátoros vizsgálatokat, meghatározza a vezetéshez szükséges jármű-átalakításokat, illetve ellenőrzi azok beszerelését, kiállítja a vezetői engedély illetve forgalmi engedély mellékleteket.
1.2. Közúti Jármű Forgalmi Osztály:
a) Végzi a bejelentési kötelezettség alá eső közúti közlekedési szolgáltatási tevékenység bejelentésének nyilvántartásba vételét, engedélyezi az engedélyköteles közúti közlekedési szolgáltatások végzését, (engedélyt ad ki, visszavon, korlátoz) saját számlás utasszállító igazolvány kiadásával kapcsolatos feladatok ellátását, közreműködik a digitális tachográf kártyák kibocsátása tekintetében meghatározott feladatok ellátásában (nyilvántart, visszavon, cserél, pótol, lekérdezés stb.);
b) Engedélyezés és kártya engedélyezés terén személyes ügyfélfogadás biztosítása, ügyfélszolgálati irodán keresztül;
c) Ellenőrzi - az NKHr. szerinti külön megállapodás alapján - a közúti jármű állapotát, üzemben tartására megállapított feltételek megtartását, a gépkocsivezetők vezetési és pihenőidejét közúton és telephelyen, a nehéz tehergépkocsik korlátozásának betartása, jogszabálysértés esetén hatósági eljárást kezdeményez, bírságot szab ki, tevékenység végzését megtiltja, végrehajtási cselekményeket kezdeményez;
d) Feladata - az NKHr. szerinti külön megállapodás alapján - a közúti tengelyterhelés-mérés, valamint a közúti és telephelyi ellenőrzések [járműállapot, pihenőidő, gyártók, szolgáltatók (szervizek), üzemeltetők stb.] lebonyolítása;
e) Az NKHr. szerinti külön megállapodás alapján ellenőrzi a díjfizetéssel érintett országos közutakon a díjfizetésre kötelezett közúti járművek úthasználati díj megfizetését.
2. A Közúti Jármű Főosztály európai uniós és nemzetközi feladatai tekintetében:
a) A közösségi ellenőrző menetlevéltömb a fuvarozó vállalkozások részére történő kiadása;
b) jogszabályban meghatározott közösségi és egyéb nemzetközi engedélyek, illetve igazolványok kiadása.
3. A Közúti Jármű Főosztály egyéb feladatai tekintetében:
a) Kapcsolatot tart a feladat- és hatáskörét érintő ügyekben feladat- és hatáskörrel rendelkező központi és területi államigazgatási szervekkel;
b) Kapcsolatot tart a Nemzeti Közlekedési Hatóság (a továbbiakban: NKH) elnökével, Központjával, valamint hatáskörrel rendelkező hivatalaival, azok főosztályaival, osztályaival;
c) Tájékoztatja az NKH-t az ellenőrzési tervéről, valamint az ellenőrzések és vizsgálatok tapasztalatairól;
d) Nyilvántartást vezet a jogszabály által elrendelt, kezelt adatokról.
2.14.2. Útügyi Osztály
1. Az Útügyi Osztály egyedi közhatalmi aktusokkal kapcsolatos feladatai tekintetében:
a) Közút, közforgalom elől el nem zárt magánút létesítésének, korszerűsítésének, forgalomba helyezésének, megszüntetésének, elbontásának engedélyezése, ennek keretében
aa) települést elkerülő utak, továbbá a legalább 500 m hosszban új nyomvonalon tervezett és környezeti hatásvizsgálathoz kötött utak (az autópályákat, autóutakat, azok műtárgyait, a közúti határátkelőhelyeket, a közforgalom elől elzárt magánutakat kivéve) elvi építési engedélyének a kiadása;
ab) út és műtárgyai létesítésének, korszerűsítésének (együtt: építésének) engedélyezése, vagy engedélyének módosítása (az autópályákat, autóutakat, azok műtárgyait, a közúti határátkelőhelyeket, a közforgalom elől elzárt magánutakat kivéve) és a közút építésével, korszerűsítésével összefüggő járda építésének, korszerűsítésének engedélyezése;
ac) a felügyelőségek hatáskörébe eső műtárgyak építésének, korszerűsítésének, forgalomba helyezésének és fennmaradásának engedélyezése;
ad) út és műtárgyai végleges vagy ideiglenes forgalomba helyezésének engedélyezése (az autópályákat, autóutakat, azok műtárgyait, a közúti határátkelőhelyeket, a közforgalom elől elzárt magánutakat kivéve);
ae) út és műtárgyai fennmaradásának engedélyezése (az autópályákat, autóutakat, azok műtárgyait, a közúti határátkelőhelyeket, a közforgalom elől elzárt magánutakat kivéve);
af) út és műtárgyai megszüntetésének, elbontásának engedélyezése (az autópályákat, autóutakat, azok műtárgyait, a közúti határátkelőhelyeket, a közforgalom elől elzárt magánutakat kivéve);
ag) építési engedély érvényességi idejének meghosszabbítása, átruházása;
ah) jogerős építési engedélyben foglaltaktól, valamint az építési engedély mellékletét képező engedélyezési tervektől való eltérés engedélyezése;
b) Vasúti gyalogos-átkelőhely létesítésének, áthelyezésének, megszüntetésének, ideiglenes szüneteltetésének engedélyezése, a vasúti átjáró és a vasúti gyalogos-átkelőhely forgalmi rendjének és biztonsági előírásainak meghatározása;
c) Út engedély nélküli, vagy az engedélyben foglaltaktól eltérő létesítése, korszerűsítése, használatba vétele, megszüntetése, elbontása esetén bírság fizetésére, valamint az eredeti állapot helyreállítására, vagy a fennmaradáshoz szükséges intézkedések megtételére való kötelezés;
d) Elhelyezési tilalom alá eső jel, jelzés, reklámtábla, reklámhordozó, reklámcélú berendezés vagy egyéb tárgy eltávolítására kötelezés;
e) A közforgalom elől elzárt magánút közforgalom számára való megnyitásának, vagy a közforgalom elől el nem zárt magánút közforgalom előli elzárásának engedélyezése;
f) Országos közút helyi közúttá vagy magánúttá, helyi közút országos közúttá vagy magánúttá, magánút helyi közúttá vagy országos közúttá való nyilvánítása;
g) Közút területének nem közlekedési célú igénybevételének engedélyezése, illetőleg az igénybevétel feltételeinek módosítása, a közútkezelői hozzájárulás megtagadása, illetve a közútkezelői hozzájárulásban foglalt feltételek módosítására vonatkozó igénybevevői kérelem esetén;
h) A közút kezelői hozzájárulás nélküli, vagy a hozzájárulásban előírt feltételektől eltérő nem közlekedési célú igénybevétele, valamint a közút műtárgyának minősülő burkolt árokba, csatornába vagy más vízelvezető létesítménybe a közút területén kívüli területekről származó vizek bevezetése esetén az igénybevevő kötelezése az eredeti állapot helyreállítására, a hozzájárulásban előírt feltételek betartására, illetve a szükséges intézkedések megtételére, továbbá pótdíj fizetésére;
i) Hatósági eljárást folytat le, ha a közútkezelő a közúti közlekedésről szóló 1988. évi I. törvény 42/A. § (2) bekezdés szerinti esetekben a hozzájárulását megtagadja, a hozzájárulás iránti kérelem előterjesztésétől számított 30 napon belül nem nyilatkozik , vagy a kérelmező az előírt feltételeket sérelmesnek tartja;
j) Külterületen a közút tengelyétől számított 50 m-en, autópálya, autóút és főútvonal esetén 100 m-en belül építmény elhelyezése, kő, kavics, agyag, homok és egyéb ásványi nyersanyag kitermelése, továbbá a közút területének határától számított 10 m távolságon belül fa ültetése vagy kivágása esetén az eredeti állapot helyreállítására, vagy a közút állagának és a forgalom biztonságának védelme érdekében szükséges munkák elvégzésére kötelezés;
k) Közúthoz útcsatlakozás létesítésének engedélyezése a közút kezelője hozzájárulásának megtagadása esetén, illetve a létesítés feltételeinek módosítása a kérelmező megkeresésére;
l) Útcsatlakozás útkezelői hozzájárulás nélküli, vagy nem a hozzájárulásban foglaltaknak megfelelő létesítése esetén az elbontás, vagy az átépítés elrendelése;
m) Az út területén, az alatt vagy felett elhelyezett építmény, útcsatlakozás felújítására, korszerűsítésére, megszüntetésére kötelezés a tulajdonos (kezelő) útkezelői felszólításának eredménytelensége esetén;
n) A közúti forgalom biztonságát, zavartalanságát sértők vagy veszélyeztetők kötelezése az eredeti állapot helyreállítására, a veszély megszüntetésére és az azt előidéző magatartástól való tartózkodásra az útkezelői felszólítás eredménytelensége esetén;
o) A közút nem közlekedési célú, vagy rendkívüli igénybevétele miatti, a helyreállítás befejezésétől számított 3 éven belüli süllyedés, vagy más hiba kijavításának elrendelése;
p) A közlekedés biztonságát vagy a közút állagát veszélyeztető, közút melletti tevékenység megszüntetésére vagy a közlekedés biztonsága, illetve a közút állagának védelme érdekében szükséges intézkedés megtételére való kötelezés az útkezelői felszólítás eredménytelensége esetén;
q) A közlekedés biztonságát veszélyeztető helyzet megszüntetése érdekében az útkereszteződés beláthatóságát akadályozó fa, illetve egyéb növényzet eltávolításának elrendelése;
r) A közút mellett fekvő ingatlan tulajdonosának kötelezése a közlekedés biztonsága, illetőleg a közút állagának védelme érdekében szükséges intézkedések megtételére az útkezelői felszólítás eredménytelensége esetén.
2. Az Útügyi Osztály forgalomszabályozással kapcsolatos feladatai:
a) Vasúti átjáró rálátási háromszögének területén lévő fa, illetve egyéb növényzet kivágásának elrendelése;
b) Vasúti gyalogos-átkelőhely létesítésének, áthelyezésének, megszüntetésének, ideiglenes szüneteltetésének a vasúti átjáró és a vasúti gyalogos-átkelőhely forgalmi rendjének és biztonsági előírásai meghatározásának, valamint gyalogos-átkelőhely kijelölésének és megszüntetésének engedélyezése;
c) Gyalogos-átkelőhely kijelölésének és megszüntetésének engedélyezése;
d) Ideiglenes forgalomszabályozási terv jóváhagyása építési engedélyhez kötött útépítési munka esetén;
e) Védett természeti területen lévő közúton - helyi közút kivételével - a természetvédelmi hatóság kezdeményezésére a közlekedés (tartózkodás) korlátozása vagy megtiltása, ha az a védett természeti területet vagy értéket zavarja, veszélyezteti, károsítja;
f) Forgalomszervezési, korlátozó intézkedések elrendelése - a környezetvédelmi hatóság kezdeményezésére - a levegőterhelés mérséklése érdekében;
g) Forgalomkorlátozás vagy más intézkedés elrendelése - a környezetvédelmi hatóság vagy az egészségügyi államigazgatási szerv kezdeményezésére - azokon a területeken, ahol a mozgó légszennyező források használata a légszennyezettségi határértékek rendszeres és tartós túllépését okozza;
h) Nyilvántartja a vasúti átjárók, vasúti gyalogos átkelőhelyek forgalmi rendjére és a kijelölt gyalogos átkelőhelyek létesítésére vonatkozó adatokat;
i) Elektronikus formátumban adatot szolgáltat az NKH központi nyilvántartása számára a vasúti átjárók, vasúti gyalogos átkelőhelyek forgalmi rendjére és a kijelölt gyalogos átkelőhelyek létesítésére vonatkozóan.
3. Az Útügyi Osztály egyéb feladatai tekintetében:
a) A közutak és a közforgalom elől el nem zárt magánutak kezelői által kialakított forgalmi rend figyelemmel kísérése, a forgalom biztonsága vagy zavartalansága érdekében a forgalomszabályozás módosításának kezdeményezése, a közút kezelőjének a közlekedés biztonságát sértő vagy veszélyeztető helyzet megszüntetése érdekében a forgalmi rend felülvizsgálatára való kötelezése;
b) A közúti forgalomszabályozás, a közutak állapotának, tisztaságának, nem közlekedési célú igénybevételének ellenőrzése;
c) Építésfelügyeleti ellenőrzés, nyilvántartás vezetése;
d) Azokban a közlekedési hatósági ügyekben, amelyekben első fokon a település önkormányzat jegyzője - jár el, a másodfokú hatóság a területileg illetékes szakigazgatási szerv;
e) Elsőfokon eljáró közlekedési hatóság kijelölése járda, gyalogút és azok műtárgyai építése, korszerűsítése, fennmaradása, megszüntetése és forgalomba helyezése esetén, valamint ezek nem közlekedési célú igénybevételével kapcsolatos eljárásokban;
f) Az országos és helyi közúthálózat tervezett fejlesztésének egyeztetése;
g) Közreműködés területfejlesztéssel, területrendezéssel összefüggő feladatok végrehajtásában, térségi fejlesztés, tervezés koordinálásában, véleményezés;
h) Közreműködés településrendezési tervek és a helyi építési szabályzat véleményezési eljárásában;
i) Közreműködés azon eljárásban, amelynek során a közútkezelő az országos közúthálózatba tartozó főutak lakott területen kívüli szakaszán, vagy annak egy részén a tehergépkocsik részére 7,5 t megengedett össztömeget meghaladó behajtási korlátozást kíván bevezetni;
j) Jogszabályban meghatározott esetekben eljár első- és másodfokú szakhatóságként;
k) Rendszeres adatszolgáltatás az NKH számára hatósági tevékenységéről.
2.14.3. Járművezető Vizsgáztatási és Utánképzési Osztály
1. A Járművezető Vizsgáztatási és Utánképzési Osztály koordinációs feladatai tekintetében hatáskörébe és illetékességébe tartozó egyedi ügyekben együttműködik az okmányirodákkal, valamint a közlekedési igazgatási hatóságokkal.
2. A Járművezető Vizsgáztatási és Utánképzési Osztály egyedi közhatalmai aktusokkal kapcsolatos feladatai tekintetében:
a) Ellátja a közúti járművezetők vizsgáztatásával és utánképzésével kapcsolatos első fokú hatósági feladatokat, a járművezető-képzéshez kapcsolódó ellenőrzési és szakfelügyeleti tevékenységet;
b) Kezeli a képzéssel, vizsgáztatással és utánképzéssel kapcsolatos egyes panaszügyeket, és kivizsgálja a kategóriás képzéssel és utánképzéssel vizsgáztatással kapcsolatos panaszügyeket;
c) Részt vesz a közúti járművezető-képzés, vizsgáztatás és utánképzés tartalmi és módszertani fejlesztésében;
d) Részt vesz a közúti járművezetői vizsgabiztosok, iskolavezetők, utánképzési foglalkozásvezetők és szakoktatók képzésének, továbbképzésének és vizsgáztatásának szakmai és módszertani javaslataival azok fejlesztésében;
e) Ellátja a feladatokhoz kapcsolódó nyilvántartási, adatkezelési és adatszolgáltatási teendőket, és az egyedi ügyek elbírálását;
f) Közreműködik, segítséget nyújt az adatkezeléssel összefüggő döntések meghozatalában, valamint az érintettek jogainak biztosításában;
g) Beszedi a feladatköréhez tartozó területek utánképzési és vizsgadíjait és kiszabja az ellenőrzési bírságot;
h) Megszervezi, vezényli a közúti járművezetők kategóriás elméleti vizsgáit;
i) Megszervezi, vezényli a közúti járművezetők kategóriás gyakorlati vizsgáit;
j) Dönt a meghatározott vizsgatárgyból való vizsgakötelezettség alóli mentességről;
k) Lebonyolítja a közúti járművezetők kategóriás vizsgáit;
l) Továbbítja, illetve az ügyfél kérésére kiállítja a vizsgaigazolást a járművezetésre jogosító okmány kiadásához;
m) Ellátja a vizsgáztatási feladatokhoz kapcsolódó nyilvántartási, adatkezelési, okmánypótlási adatszolgáltatási teendőket;
n) Ellenőrzi a külső vizsgahelyek megfelelősségét a közúti járművezetők és a közúti közlekedési szakemberek képzésének és vizsgáztatásának részletes szabályairól szóló 24/2005. (IV. 21.) GKM rendelet szerint;
o) Beosztja utánképzési programra az ügyfeleket és a program végzésére jogosult képzőszervhez irányítja őket, szervezi az utánképzést, kiadja a megbízásokat és ellenőrzi a működést;
p) Megszervezi és végzi az adott programhoz tartozó vizsgákat;
q) Elkészíti és kiadja az utánképzési kötelezettség teljesítését igazoló dokumentumokat;
r) Kérelemre - díjfizetési kötelezettség teljesítését követően - teljesíti a kategóriás vizsga vagy az utánképzés elvégzéséről szóló igazolás cseréjét, pótlását;
s) Feladatainak ellátása érdekében feldolgozza és kezeli a hatáskörébe tartozó hatósági tevékenység során keletkezett adatokat;
t) Szükség esetén utánképzés teljesítéséről szóló igazolás kiadásával egyidejűleg tájékoztatja az ügyfelet az egészségügyi szolgálat értesítési kötelezettségéről;
u) Ellátja a járművezetői vizsga érvénytelenítésével, illetve felfüggesztésével összefüggő feladatokat;
v) Állást foglal a szakterülettel kapcsolatos egyedi ügyekben;
w) Annak szükségessége esetén eltiltja a vizsgázót, illetve a szakoktatót a vizsgán való részvételtől;
x) Végzi a vizsgáztatás munkáltatói ellenőrzését;
y) Ellenőrzi és szakfelügyeli a járművezető-képzési tevékenységet.
3. A Járművezető Vizsgáztatási és Utánképzési Osztály funkcionális feladatai tekintetében:
a) Ellátja az ügyfélfogadási feladatokat;
b) Együttműködik az informatikai szakterülettel a számítógépes vizsgaprogram és egyéb program szakmailag megfelelő és biztonságos üzemeltetésében;
c) Ellenőrzi a vizsgáztatás személyi és tárgyi feltételeit;
d) Ellenőrzi az adott utánképzési programhoz előírt személyi és tárgyi feltételeket;
e) Továbbítja az ötször sikertelen vizsgázók rendkívüli pályaalkalmassági vizsgálatához szükséges dokumentumokat és kezeli a hatóság által megküldött határozatokat.
4. A Járművezető Vizsgáztatási és Utánképzési Osztály egyéb feladatai tekintetében:
a) Megszervezi és elvégzi a feltáró foglalkozásokat;
b) Kijelöli a feltáró csoport (explorációs team) tagjait;
c) Megszervezi a feltárást követő team ülést.
3. függelék
A Szabolcs-Szatmár-Bereg Megyei Kormányhivatal szervezeti egységei, valamint létszámkerete
Irányító vezető | Szervezeti egység | Létszám (fő) |
1. Kormánymegbízott | 1 | |
1.1. Főigazgató | 1 | |
1.2. Igazgató | 1 | |
1.3. Belső Ellenőrzési Osztály | 3 | |
1.4. Kormánymegbízotti Kabinet | 4 | |
1.5. Törvényességi Ellenőrzési és Felügyeleti Főosztály | 14 | |
1.6. Hatósági Főosztály | 32 | |
1.7. Oktatási Főosztály | 2 |
Irányító vezető | Szervezeti egység | Létszám (fő) |
1.8. Koordinációs és Szervezési Főosztály | 33 | |
1.9. Humánpolitikai Főosztály | 12 | |
1.10. Pénzügyi Főosztály | 50 | |
1.11. Informatikai Főosztály | 16 | |
1.12. Jogi Perképviseleti Osztály | 5 | |
2. Szociális és Gyámhivatal | 19 | |
3. Építésügyi Hivatal | 4 | |
4. Igazságügyi Szolgálat | 37 | |
5. Növény- és Talajvédelmi Igazgatóság | 43 | |
6. Földművelésügyi Igazgatóság | 22 | |
7. Élelmiszerlánc-biztonsági és Állategészségügyi Igazgatóság | 159 | |
8. Földhivatal | 228 | |
9. Egészségbiztosítási Pénztári Szakigazgatási Szerv | 77 | |
10. Nyugdíjbiztosítási Igazgatóság | 114 | |
11. Munkaügyi Központ | 591 | |
12. Munkavédelmi és Munkaügyi Szakigazgatási Szerv | 26 | |
13. Fogyasztóvédelmi Felügyelőség | 13 | |
14. Népegészségügyi Szakigazgatási Szerv | 93 | |
15. Közlekedési Felügyelőség | 56 | |
Összesen | 1656 |
4. függelék
Vagyonnyilatkozat-tételi kötelezettséggel járó munkakörök
Kormánymegbízott
Törzshivatal
Főigazgató
Igazgató
Belső ellenőr
Kormánymegbízotti Kabinetvezető
Belső Ellenőrzési osztályvezető
Törvényességi Ellenőrzési és Felügyeleti főosztályvezető, főosztályvezető-helyettes
Hatósági főosztályvezető, főosztályvezető-helyettes
Ügyfélszolgálati osztályvezető
Anyakönyvi felügyelő
Kiadmányozási joggal felruházott építésügyi hatósági ügyintéző
Oktatási főosztályvezető
Koordinációs és Szervezési főosztályvezető, főosztályvezető-helyettes
Humánpolitikai főosztályvezető, főosztályvezető-helyettes
Pénzügyi főosztályvezető, főosztályvezető-helyettes
Pénzügyi ügyintézők közül, akinek a munkaköri leírásában ellenjegyzés vagy érvényesítés, mint munkaköri feladat szerepel
Közbeszerzési ügyintéző
Informatikai főosztályvezető, főosztályvezető-helyettes
Szakigazgatási szervek
Szociális és Gyámhivatal
Szociális és Gyámhivatal vezetője
Gyámügyi és Gyermekvédelmi osztályvezető
Szociális Hatósági és Ellenőrzési osztályvezető
Építésügyi Hivatal
Építésügyi Hivatal vezetője
Építésfelügyelő
Igazságügyi Szolgálat
Igazságügyi Szolgálat vezetője
Felnőttkorú Bűnelkövetők Pártfogó Felügyelői Osztálya vezetője
Fiatalkorú Bűnelkövetők Pártfogó Felügyelői Osztálya vezetője
Jogi Segítségnyújtó Osztály vezetője
Jogi ügyintéző
Áldozatsegítő Szolgálat vezetője
Áldozatsegítő ügyintéző
Növény- és Talajvédelmi Igazgatóság
Növény-és Talajvédelmi Igazgatóság igazgatója
Igazgató-helyettes
Osztályvezetők
Növényvédelmi felügyelő
Talajvédelmi felügyelő
Növényvédelmi herbológus
Növényvédelmi mikológus
Növényvédelmi zoológus
Földművelésügyi Igazgatóság
Földművelésügyi Igazgatóság igazgatója
Földművelésügyi osztályvezető
Vadászati és Halászati osztályvezető
Általános ellenőrzési főfelügyelő
Földügyi igazgatási főfelügyelő
Földügyi igazgatási felügyelő
Földművelésügyi referens
Vízgazdálkodási főfelügyelő
Vízkár-elhárítási főfelügyelő
Vadászati főfelügyelő
Halászati főfelügyelő
Élelmiszerlánc-biztonsági és Állategészségügyi Igazgatóság
Élelmiszerlánc-biztonsági és Állategészségügyi Igazgatóság igazgató-főállatorvosa
Igazgatóhelyettes főállatorvos
Osztályvezetők
Hatósági főállatorvos
Hatósági állatorvos
Minőségi ellenőrzési felügyelő
Élelmiszerbiztonsági felügyelő
Falugazdász
Ügyfélszolgálati falugazdász
Földhivatal
Megyei és Körzeti Földhivatal vezetője
Megyei és Körzeti osztályvezető
Megyei és Körzeti ingatlan-nyilvántartási, földügyi és földmérési ügyintéző
Jogi ügyintéző
Informatikus
Pénztáros
Pénztárosi feladatokat is ellátó ingatlan-nyilvántartó
Ingatlan-nyilvántartási adatszolgáltató
Térképtári adatszolgáltató
Egészségbiztosítási Pénztári Szakigazgatási Szerv
Egészségbiztosítási Pénztári Szakigazgatási Szerv vezetője
Pénzbeli Ellátási és Ellenőrzési Osztály vezetője
Nyilvántartási Osztály vezetője
Ellátási Gazdálkodási Osztály vezetője
Kifizetőhelyi ellenőrök
Pénzellátási revizor
Munkakörüktől függetlenül az utalványozási, ellenjegyzési, kötelezettségvállalási, kiadmányozási joggal rendelkező kormánytisztviselők
Nyugdíjbiztosítási Igazgatóság
Nyugdíjbiztosítási Igazgatóság igazgatója
Osztályvezető
Kiadmányozási joggal rendelkező nyugdíjbiztosítási (méltányossági) ügyintéző
Szakmai ellenőr, szakellenőr
Nyugdíjbiztosítási ügyintéző
Nyilvántartási, adatszolgáltatási ügyintéző
Nyugdíj ellenőr
Jogi ügyintéző
Munkaügyi Központ
Igazgató
Igazgató-helyettesek
Osztályvezetők
Kirendeltség és szolgáltató központok vezetői, kirendeltség-vezetők,
A Munkaügyi Központ központi szervezeti egységének, kirendeltségének kirendeltség és szolgáltató központjának hatáskörébe tartozó, a Ket. 12. §-a szerinti közigazgatási hatósági ügyben döntés előkészítést végző, és/vagy kiadmányozási joggal állandóan, vagy helyettesítőként felruházott kormánytisztviselő
Közbeszerzési eljárásban érintett ügyintéző (munkaköri leírás szerint)
Költségvetési vagy egyéb pénzeszközök felett továbbá az állami vagyonnal való gazdálkodás, valamint elkülönített állami pénzalapok (MPA) tekintetében javaslattételi, döntési, vagy ellenőrzési joggal rendelkező kormánytisztviselő
Utalványozási és ellenjegyzési jogkör gyakorlói
Kötelezettségvállalásra jogosult kormánytisztviselők
Munkaerő-piaci ellenőrök.
Munkavédelmi és Munkaügyi Szakigazgatási Szerv
Munkavédelmi és Munkaügyi Szakigazgatási Szerv vezetője
Munkavédelmi Felügyeleti osztály vezetője
Munkavédelmi felügyelő
Munkaügyi Felügyeleti Osztály vezetője
Munkaügyi felügyelő
Fogyasztóvédelmi Felügyelőség
Fogyasztóvédelmi Felügyelőség vezetője
Jogi ügyintéző
Fogyasztóvédelmi felügyelő
Népegészségügyi Szakigazgatási Szerv
megyei tiszti főorvos
helyettes megyei tiszti főorvos
osztályvezető
tiszti orvos
közegészségügyi-járványügyi felügyelő
közegészségügyi-járványügyi ellenőr
kistérségi tiszti főorvos
népegészségügyi felügyelő
népegészségügyi ellenőr
megyei vezető védőnő
megyei vezető ápoló
kistérségi vezető védőnő
kistérségi vezető ápoló
jogász
Közlekedési Felügyelőség
Szakigazgatási szerv vezetője
Vizsgáztatási és utánképzési vizsgaszervezési munkatárs
Járművezetői vizsgabiztos
Járművezető Vizsgáztatási és Utánképzési Főosztályvezető
Képzésfelügyelő
Közlekedési Alágazatok Főosztály vezetője
Útügyi referens
Regionális hajózási referens
Jármű vizsgaszervezési munkatárs
Közúti ellenőr
Műszaki ügyintéző
Telephelyi ellenőr
Műszaki vizsgabiztos
Tengelyterhelési ellenőr
Telephelyi ellenőr
Járműfelügyeleti és járművizsga ellenőr
Közúti közlekedési szolgáltatás engedélyezési munkatárs
Javítóipari ellenőr
Műszaki engedélyezési referens
Közúti Jármű Főosztály vezető-helyettes
Jármű vizsgáztatási munkacsoport koordinátor
Engedélyezési és járművizsgálati munkacsoport koordinátor
Közúti ellenőri jelentéseket feldolgozó referens
Működés Támogatási Osztály vezetője
Gazdálkodási munkacsoport koordinátor
Ellátási munkatárs
Jogtanácsos
5. függelék
Iratminták
I. Kimenő levél

II. Kimenő levél (elektronikus)

III. Feljegyzés

IV. Emlékeztető


"