8/2014. (II. 28.) KIM utasítás
a fővárosi és megyei kormányhivatalok szervezeti és működési szabályzatáról szóló 3/2013. (I. 18.) KIM utasítás módosításáról
A fővárosi és megyei kormányhivatalokról, valamint a fővárosi és megyei kormányhivatalok kialakításával és a területi integrációval összefüggő törvénymódosításokról szóló 2010. évi CXXVI. törvény 4. § (2) bekezdésében meghatározott hatáskörömben eljárva, figyelemmel a jogalkotásról szóló 2010. évi CXXX. törvény 23. § (4) bekezdés c) pontjára - a Kormány által rendeletben kijelölt, szakigazgatási szerveket irányító miniszterek véleményének kikérésével - a következő utasítást adom ki:
1. § A fővárosi és megyei kormányhivatalok szervezeti és működési szabályzatáról szóló 3/2013. (I. 18.) KIM utasítás (a továbbiakban: SZMSZ) Melléklet 5. §-a helyébe a következő rendelkezés lép:
"5. § A munkáltatói jogokat, ha jogszabály eltérően nem rendelkezik
a) a törzshivatal közszolgálati tisztviselői, munkavállalói és a szakigazgatási szervek vezetője felett a kormánymegbízott;
b) a járási hivatalvezető felett - a kinevezés és a felmentés kivételével - a kormánymegbízott;
c) a szakigazgatási szerv közszolgálati tisztviselői és munkavállalói felett a szakigazgatási szerv vezetője;
d) a járási hivatal és a járási szakigazgatási szerv közszolgálati tisztviselői és munkavállalói felett a járási hivatalvezető;
e) a járási szakigazgatási szerv vezetője felett a járási hivatalvezető
gyakorolja a jogszabályokban meghatározott módon."
2. § Az SZMSZ Melléklet 27. § d) pontja helyébe a következő rendelkezés lép:
(A Kormányhivatal együttműködik)
"d) a Közigazgatási és Elektronikus Közszolgáltatások Központi Hivatalával, amely az e-közigazgatásért felelős miniszter szakmai irányításával felügyeletet gyakorol a Kormányhivatal informatikai tevékenysége felett."
3. § (1) Az SZMSZ Melléklet 34. § a) pontja helyébe a következő rendelkezés lép:
(A Kormányhivatal és a járási hivatal az általános hatósági feladatok körében ellátja azon hatósági eljárásokkal kapcsolatos feladatait, melyekben jogszabály első fokon eljáró hatóságként a járási hivatalt, vagy a járási hivatalvezetőt és másodfokon eljáró hatóságként a Kormányhivatalt vagy a kormánymegbízottat jelöli ki, így különösen)
"a) a társasházakról szóló törvényben;"
(valamint az azok felhatalmazása alapján kiadott rendeletekben meghatározott feladatokat.)
(2) Az SZMSZ Melléklet 34. §-a a következő pontokkal egészül ki:
(A Kormányhivatal és a járási hivatal az általános hatósági feladatok körében ellátja azon hatósági eljárásokkal kapcsolatos feladatait, melyekben jogszabály első fokon eljáró hatóságként a járási hivatalt, vagy a járási hivatalvezetőt és másodfokon eljáró hatóságként a Kormányhivatalt vagy a kormánymegbízottat jelöli ki, így különösen)
"j) a földgázellátásról szóló törvényben;
k) a villamos energiáról szóló törvényben;
l) a távhőszolgáltatásról szóló törvényben;"
(valamint az azok felhatalmazása alapján kiadott rendeletekben meghatározott feladatokat.)
4. § Az SZMSZ Melléklet 35. § (1) bekezdése a következő k) és l) pontokkal egészül ki:
(A Kormányhivatal a fővárosi és megyei hatósági feladatok körében ellátja - a 34. §-ban meghatározottak kivételével -azon hatósági eljárásokkal kapcsolatos feladatait, melyekben jogszabály első fokon vagy másodfokon eljáró hatóságként vagy felügyeleti szervként a Kormányhivatalt vagy a kormánymegbízottat jelöli ki, így különösen)
"k) a kereskedelemről szóló törvényben;
l) a szolgáltatási tevékenység megkezdésének és folytatásának általános szabályairól szóló törvényben;"
(valamint az azok felhatalmazása alapján kiadott rendeletekben meghatározott feladatokat.)
5. § (1) Az SZMSZ Melléklet 1. függelék 2. pontja a következő 2.157.-2.162. alpontokkal egészül ki:
"2.157. a választási eljárásról szóló 2013. évi XXXVI. törvény
2.158. a felnőttképzésről szóló 2013. évi LXXVII. törvény
2.159. a honvédségi adatkezelésről, az egyes honvédelmi kötelezettségek teljesítésével kapcsolatos katonai igazgatási feladatokról szóló 2013. évi XCVII. törvény
2.160. a halgazdálkodásról és a hal védelméről szóló 2013. évi CII. törvény
2.161. a mező- és erdőgazdasági földek forgalmáról szóló 2013. évi CXXII. törvény
2.162. a kormányablakok kialakításával, valamint a fővárosi és megyei kormányhivatalok működésével összefüggő egyes törvények módosításáról szóló 2013. évi CCXVIII. törvény"
(2) Az SZMSZ Melléklet 1. függelék 4. pontja a következő 4.155.-4.160. alpontokkal egészül ki:
"4.155. a komplex szakmai vizsgáztatás szabályairól szóló 315/2013. (VIII. 28.) Korm. rendelet
4.156. a pedagógusok előmeneteli rendszeréről és a közalkalmazottak jogállásáról szóló 1992. évi XXXIII. törvény köznevelési intézményekben történő végrehajtásáról szóló 326/2013. (VIII. 30.) Korm. rendelet
4.157. a szociális, gyermekjóléti és gyermekvédelmi szolgáltatók, intézmények és hálózatok hatósági nyilvántartásáról és ellenőrzéséről szóló 369/2013. (X. 24.) Korm. rendelet
4.158. a Nemzeti Jogszabálytárról szóló 338/2011. (XII. 29.) Korm. rendelet, valamint a helyi önkormányzatok törvényességi felügyeletének részletes szabályairól szóló 119/2012. (VI. 26.) Korm. rendelet módosításáról szóló 492/2013. (XII. 18.) Korm. rendelet
4.159. a kormányablakokról szóló 515/2013. (XII. 30.) Korm. rendelet
4.160. a fővárosi és megyei kormányhivatalok működésével összefüggő egyes kormányrendeletek módosításáról szóló 516/2013. (XII. 30.) Korm. rendelet"
(3) Az SZMSZ Melléklet 1. függelék 6. pontja a következő 6.122.-6.126. alpontokkal egészül ki:
"6.122. a radioaktív anyagok szállításáról, fuvarozásáról és csomagolásáról szóló 51/2013. (IX. 6.) NFM rendelet
6.123. a kiemelt jelentőségű ügyben eljáró hatóságok és szakhatóságok által a koordinációs feladatokat ellátó kormánymegbízottak felé, továbbá a koordinációs feladatokat ellátó kormánymegbízottak által a közigazgatásszervezésért felelős miniszter és a Kormány tagjai felé teljesítendő, törvényben vagy kormányrendeletben előírt rendszeres és eseti jellegű jelentések, valamint tájékoztatások részletszabályairól szóló 33/2013. (XII. 23.) KIM rendelet
6.124. az önkormányzati rendeleteknek és jegyzőkönyveknek a fővárosi és megyei kormányhivatalok részére történő megküldésének rendjéről szóló 23/2012. (IV. 25.) KIM rendelet módosításáról szóló 36/2013. (XII. 23.) KIM rendelet
6.125. a kormányablakok személyi és technikai feltételeiről szóló 39/2013. (XII. 30.) KIM rendelet
6.126. a kormányablakok eljárásához kapcsolódó igazgatási szolgáltatási díjakról szóló 41/2013. (XII. 31.) KIM rendelet"
(4) Az SZMSZ Melléklet 2. függelék 1. pontja helyébe a következő rendelkezés lép:
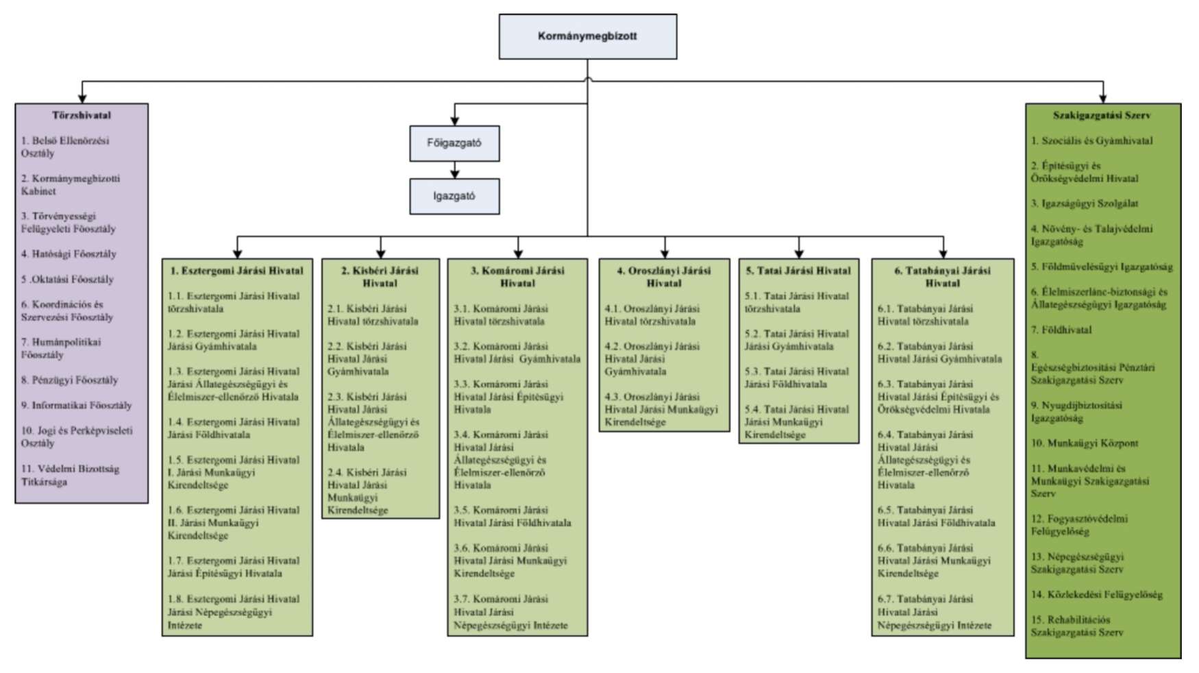
"1. Törzshivatal
1.1. kormánymegbízott
1.2. főigazgató
1.3. igazgató
1.4. gazdasági vezető
1.5. belső ellenőr
1.6. Kormánymegbízotti Kabinet vezetője
1.7. főosztályvezető
1.8. főosztályvezető-helyettes
1.9. osztályvezető
1.10. törvényességi felügyeleti ügyintéző/referens
1.11. jogi referens/ügyintéző
1.12. jogtanácsos
1.13. hatósági ügyintéző
1.14. hatósági felügyelő, főfelügyelő
1.15. közbeszerzési eljárásokban közreműködő ügyintéző
1.16. oktatási ügyintéző
1.17. pénzügyi ügyintéző
1.18. gazdálkodási ügyintéző
1.19. vagyonnyilvántartó munkatárs
1.20. üzemeltetési ügyintéző"
(5) Az SZMSZ Melléklet 2. függelék 10. pontja helyébe a következő rendelkezés lép:
"10. Egészségbiztosítási Pénztári Szakigazgatási Szerv
10.1. szakigazgatási szerv vezetője, igazgató
10.2. szakigazgatási szerv vezető helyettese/igazgatóhelyettes
10.3. főosztályvezető
10.4. osztályvezető
10.5. kifizetőhelyi ellenőr, szakellenőr
10.6. pénzellátási revizor, szakrevizor
10.7. munkakörüktől függetlenül az utalványozási, ellenjegyzési, kötelezettségvállalási, kiadmányozási joggal rendelkezők
10.8. nyilvántartási ügyintéző, szakügyintéző
10.9. közgyógyellátási ügyintéző, szakügyintéző
10.10. méltányossági ügyintéző, szakügyintéző
10.11. segélyezési ügyintéző
10.12. ügyfélszolgálati ügyintéző, szakügyintéző
10.13. pénzellátási ügyintéző, szakügyintéző
10.14. pénzügyi ügyintéző
10.15. számviteli ügyintéző
10.16. pénztáros
10.17. pénztároshelyettes
10.18. adatvédelmi felelős"
6. § (1) Az SZMSZ Melléklet 3. függelék 3. pontjában található táblázat A:10 mezője helyébe a következő mező lép:
(szakigazgatási szerv megjelölése) | ||
9. Egészségbiztosítási Pénztári Szakigazgatási Szerv 9.1. Pénzbeli Ellátási Osztály 9.2. Nyilvántartási Osztály 9.3. Ellátási Gazdálkodási Osztály 9.4. Ellenőrzési Osztály 9.5. Pénzbeli Ellátási és Nyilvántartási Osztály I. 9.6. Pénzbeli Ellátási és Nyilvántartási Osztály II. | ||
(2) Az SZMSZ Melléklet 3. függelék 4. pontjában található táblázat A:32 mezője helyébe a következő mező lép:
(járási hivatal/járási szakigazgatási szerv megjelölése) | ||
5.1. Kecskeméti Járási Hivatal törzshivatala 5.1.1. Okmányirodai Osztály I. 5.1.2. Okmányirodai Osztály II. 5.1.3. Hatósági Osztály 5.1.4. Működést Támogató Osztály | ||
(3) Az SZMSZ Melléklet 5. függelék 2. pontjában található táblázat A:10 mezője helyébe a következő mező lép:
(szervezeti egység/vezető megjelölése) |
9. Koordinációs és Szervezési Főosztály 9.1. Jogi és Perképviseleti Osztály 9.2. Iratkezelési Osztály |
(4) Az SZMSZ Melléklet 5. függelék 3. pontjában található táblázat B:3 mezője helyébe a következő mező lép:
(szakigazgatási szerv által ellátott feladatok megjelölése) | ||
- az építésügyi és örökségvédelmi hivatalnál meghatározott építésügyi hatósági feladatok - az építésügyi és örökségvédelmi hivatalnál meghatározott építésfelügyeleti hatósági feladatok - az építésügyi és örökségvédelmi hivatalnál meghatározott, a műemléki érték védelmével kapcsolatos feladatok | ||
(5) Az SZMSZ Melléklet 5. függelék 3. pontjában található táblázat A:7 mezője helyébe a következő mező lép:
(szakigazgatási szerv megjelölése) | |
6. Élelmiszerlánc-biztonsági és Állategészségügyi Igazgatóság 6.1. Élelmiszerlánc-biztonsági és Minőség-ellenőrzési Osztály 6.2. Élelmiszerlánc-felügyeleti Osztály 6.3. Járványügyi Osztály 6.4. Állatvédelmi Osztály 6.5. Élelmiszer-higiéniai Kirendeltség Békéscsaba-Gyula-Orosháza 6.6. Élelmiszer-higiéniai Kirendeltség Mezőkovácsháza 6.7. Élelmiszer-higiéniai Kirendeltség Szarvas | |
(6) Az SZMSZ Melléklet 6. függelék 2. pontjában található táblázat A:8 mezője helyébe a következő mező lép:
(szervezeti egység/vezető megjelölése) |
7. Hatósági Főosztály |
(7) Az SZMSZ Melléklet 6. függelék 2. pontjában található táblázat B:8 mezője helyébe a következő mező lép:
(szervezeti egység/vezető által ellátott feladatok megjelölése) |
- általános hatósági feladatok - megyei hatósági feladatok |
(8) Az SZMSZ Melléklet 6. függelék 3. pontjában található táblázat A:11 mezője helyébe a következő mező lép:
(szakigazgatási szerv megjelölése) |
8. Földhivatal |
8.1. Ingatlan-nyilvántartási Osztály |
8.2. Földmérési Osztály |
8.3. Földügyi Osztály |
(9) Az SZMSZ Melléklet 6. függelék 3. pontjában található táblázat A:13 mezője helyébe a következő mező lép:
(szakigazgatási szerv megjelölése) |
10. Nyugdíjbiztosítási Igazgatóság |
10.1. Nyugellátási Főosztály |
10.1.1. Igényelbírálási és Adategyeztetési Osztály I. |
10.1.2. Igényelbírálási és Adategyeztetési Osztály II. |
10.1.3. Igényelbírálási és Adategyeztetési Osztály III. |
10.1.4. Ózdi Igényelbírálási és Adategyeztetési Osztály |
10.1.5. Sátoraljaújhelyi Igényelbírálási és Adategyeztetési |
Osztály |
10.2. Hatósági, Nyugdíj-nyilvántartási és Ellenőrzési Főosztály |
10.2.1. Jogi és Igazgatási Osztály |
10.2.2. Ellenőrzési Osztály |
10.2.3. Nyilvántartási Osztály |
10.2.4. Nyugdíjbiztosítási Alap Területi Elszámolási Osztály |
10.2.5. Sátoraljaújhelyi Nyilvántartási és Ellenőrzési Osztály |
(10) Az SZMSZ Melléklet 7. függelék 4. pontjában található táblázat A:60 mezője helyébe a következő mező lép:
(kerületi hivatal/kerületi szakigazgatási szerv megjelölése) |
12.1. Budapest Főváros Kormányhivatala XII. Kerületi |
Hivatalának törzshivatala |
12.1.1. Okmányirodai Osztály |
12.1.2. Hatósági Osztály |
12.1.3. Kormányablak Osztály |
(11) Az SZMSZ Melléklet 7. függelék 4. pontjában található táblázat B:60 mezője helyébe a következő mező lép:
(a kerületi hivatal/kerületi szakigazgatási szerv által ellátott feladatok megjelölése) |
- általános hatósági feladatok |
- járási hatósági feladatok |
- ügyfélszolgálati feladatok |
- okmányirodai feladatok |
- oktatással kapcsolatos feladatok |
- járási védelmi igazgatási feladatok |
(12) Az SZMSZ Melléklet 8. függelék 4. pontjában található táblázat A:38 mezője helyébe a következő mező lép:
(járási hivatal/járási szakigazgatási szerv megjelölése) |
6.1. Szegedi Járási Hivatal törzshivatala |
6.1.1. Okmányirodai Osztály I. |
6.1.2. Okmányirodai Osztály II. |
6.1.3. Hatósági Osztály |
6.1.4. Működést Támogató Osztály |
(13) Az SZMSZ Melléklet 9. függelék 4. pontjában található táblázat A:6 mezője helyébe a következő mező lép:
(járási hivatal/járási szakigazgatási szerv megjelölése) |
1.4. Bicskei Járási Hivatal Járási Földhivatala 1.4.1. Ingatlan-nyilvántartási Osztály 1.4.2. Földmérési és Földügyi Osztály |
(14) Az SZMSZ Melléklet 9. függelék 4. pontjában található táblázat A:14 mezője helyébe a következő mező lép:
(járási hivatal/járási szakigazgatási szerv megjelölése) |
2.5. Dunaújvárosi Járási Hivatal Járási Földhivatala |
2.5.1. Ingatlan-nyilvántartási Osztály |
2.5.2. Földmérési Osztály |
2.5.3. Földügyi Osztály |
(15) Az SZMSZ Melléklet 9. függelék 4. pontjában található táblázat A:16 mezője helyébe a következő mező lép:
(járási hivatal/járási szakigazgatási szerv megjelölése) |
2.7. Dunaújvárosi Járási Hivatal Járási Népegészségügyi Intézete 2.7.1. Sárbogárdi Kirendeltség |
(16) Az SZMSZ Melléklet 9. függelék 4. pontjában található táblázat A:37 mezője helyébe a következő mező lép:
(járási hivatal/járási szakigazgatási szerv megjelölése) |
6.4. Móri Járási Hivatal Járási Földhivatala 6.4.1. Ingatlan-nyilvántartási Osztály 6.4.2. Földmérési és Földügyi Osztály |
(17) Az SZMSZ Melléklet 9. függelék 4. pontjában található táblázat A:39 mezője helyébe a következő mező lép:
(járási hivatal/járási szakigazgatási szerv megjelölése) |
6.6. Móri Járási Hivatal Járási Népegészségügyi Intézete 6.6.1. Bicskei Kirendeltség |
(18) Az SZMSZ Melléklet 9. függelék 4. pontjában található táblázat A:50 mezője helyébe a következő mező lép:
(járási hivatal/járási szakigazgatási szerv megjelölése) |
8.4. Sárbogárdi Járási Hivatal Járási Földhivatala |
8.4.1. Ingatlan-nyilvántartási Osztály |
8.4.2. Földmérési Osztály |
8.4.3. Földügyi Osztály |
(19) Az SZMSZ Melléklet 9. függelék 4. pontjában található táblázat A:54 mezője helyébe a következő mező lép:
(járási hivatal/járási szakigazgatási szerv megjelölése) |
9.1. Székesfehérvári Járási Hivatal törzshivatala |
9.1.1. Okmányirodai Osztály I. |
9.1.2. Okmányirodai Osztály II. |
9.1.3. Hatósági Osztály |
9.1.4. Működést Támogató Osztály |
(20) Az SZMSZ Melléklet 9. függelék 4. pontjában található táblázat A:58 mezője helyébe a következő mező lép:
(járási hivatal/járási szakigazgatási szerv megjelölése) |
9.5. Székesfehérvári Járási Hivatal Járási Földhivatala |
9.5.1. Ingatlan-nyilvántartási Osztály |
9.5.2. Földmérési Osztály |
9.5.3. Földügyi Osztály |
9.5.4. Működést Támogató Osztály |
(21) Az SZMSZ Melléklet 12. függelék 3. pontjában található táblázat A:2 mezője helyébe a következő mező lép:
(szakigazgatási szerv megjelölése) |
1. Szociális és Gyámhivatal 1.1. Felügyeleti és Hatósági Osztály 1.2. Nyilvántartási és Ellenőrzési Osztály |
(22) Az SZMSZ Melléklet 12. függelék 3. pontjában található táblázat A:11 mezője helyébe a következő mező lép:
(szakigazgatási szerv megjelölése) |
10. Nyugdíjbiztosítási Igazgatóság |
10.1. Nyugellátási Főosztály |
10.1.1. Igényelbírálási és Adategyeztetési Osztály I. |
10.1.2. Igényelbírálási és Adategyeztetési Osztály II. |
10.1.3. Gyöngyösi Igényelbírálási és Adategyeztetési Osztály |
10.2. Hatósági, Nyugdíj-nyilvántartási és Ellenőrzési Főosztály |
10.2.1. Jogi és Igazgatási Osztály |
10.2.2. Ellenőrzési Osztály |
10.2.3. Nyilvántartási Osztály |
10.2.4. Nyugdíjbiztosítási Alap Területi Elszámolási Osztálya |
(23) Az SZMSZ Melléklet 13. függelék 3. pontjában található táblázat A:10 mezője helyébe a következő mező lép:
(szakigazgatási szerv megjelölése) |
9. Nyugdíjbiztosítási Igazgatóság |
9.1. Nyugellátási Főosztály |
9.1.1. Igényelbírálási és Adategyeztetési Osztály I. |
9.1.2. Igényelbírálási és Adategyeztetési Osztály II. |
9.1.3. Igényelbírálási és Adategyeztetési Osztály III. |
9.2. Hatósági, Nyugdíj-nyilvántartási és Ellenőrzési Főosztály |
9.2.1. Jogi és Igazgatási Osztály |
9.2.2. Ellenőrzési Osztály |
9.2.3. Nyilvántartási Osztály |
9.2.4. Nyugdíjbiztosítási Alap Területi Elszámolási Osztálya |
(24) Az SZMSZ Melléklet 13. függelék 4. pontjában található táblázat A:42 mezője helyébe a következő mező lép:
(járási hivatal/járási szakigazgatási szerv megjelölése) |
7.1. Szolnoki Járási Hivatal törzshivatala |
7.1.1. Okmányirodai Osztály I. |
7.1.2. Okmányirodai Osztály II. |
7.1.3. Hatósági Osztály |
7.1.4. Működést Támogató Osztály |
(25) Az SZMSZ Melléklet 15. függelék 3. pontjában található táblázat A:10 mezője helyébe a következő mező lép:
(szakigazgatási szerv megjelölése) |
9. Nyugdíjbiztosítási Igazgatóság |
9.1. Nyugellátási Főosztály |
9.1.1. Salgótarjáni Igényelbírálási Osztály |
9.1.2. Balassagyarmati Igényelbírálási és Adategyeztetési |
Osztály |
9.1.3. Igényelbírálási és Adategyeztetési Osztály |
9.2. Hatósági, Nyugdíj-nyilvántartási és Ellenőrzési Főosztály |
9.2.1. Jogi és Igazgatási Osztály |
9.2.2. Ellenőrzési Osztály |
9.2.3. Nyilvántartási Osztály |
9.2.4. Nyugdíjbiztosítási Alap Területi Elszámolási Osztálya |
(26) Az SZMSZ Melléklet 15. függelék 4. pontjában található táblázat A:7 mezője helyébe a következő mező lép:
(járási hivatal/járási szakigazgatási szerv megjelölése) |
1.5. Balassagyarmati Járási Hivatal Járási Földhivatala 1.5.1. Ingatlan-nyilvántartási Osztály 1.5.2. Földmérési Osztály |
(27) Az SZMSZ Melléklet 15. függelék 4. pontjában található táblázat A:20 mezője helyébe a következő mező lép:
(járási hivatal/járási szakigazgatási szerv megjelölése) |
3.4. Pásztói Járási Hivatal Járási Földhivatala 3.4.1. Ingatlan-nyilvántartási Osztály 3.4.2. Földmérési Osztály |
(28) Az SZMSZ Melléklet 15. függelék 4. pontjában található táblázat A:26 mezője helyébe a következő mező lép:
(járási hivatal/járási szakigazgatási szerv megjelölése) |
4.3. Rétsági Járási Hivatal Járási Földhivatala |
4.3.1. Ingatlan-nyilvántartási Osztály |
4.3.2. Földmérési Osztály |
(29) Az SZMSZ Melléklet 15. függelék 4. pontjában található táblázat A:34 mezője helyébe a következő mező lép:
(járási hivatal/járási szakigazgatási szerv megjelölése) |
5.5. Salgótarjáni Járási Hivatal Járási Földhivatala 5.5.1. Ingatlan-nyilvántartási Osztály 5.5.2. Földmérési Osztály |
(30) Az SZMSZ Melléklet 17. függelék 4. pontjában található táblázat A:5 mezője helyébe a következő mező lép:
(járási hivatal/járási szakigazgatási szerv megjelölése) |
1.3. Barcsi Járási Hivatal Járási Földhivatala 1.3.1. Ingatlan-nyilvántartási és Földügyi Osztály |
(31) Az SZMSZ Melléklet 17. függelék 4. pontjában található táblázat A:16 mezője helyébe a következő mező lép:
(járási hivatal/járási szakigazgatási szerv megjelölése) |
3.3. Fonyódi Járási Hivatal Járási Földhivatala 3.3.1. Ingatlan-nyilvántartási és Földügyi Osztály 3.3.2. Földmérési Osztály |
(32) Az SZMSZ Melléklet 17. függelék 4. pontjában található táblázat A:24 mezője helyébe a következő mező lép:
(járási hivatal/járási szakigazgatási szerv megjelölése) |
4.5. Kaposvári Járási Hivatal Járási Földhivatala 4.5.1. Ingatlan-nyilvántartási és Földügyi Osztály 4.5.2. Földmérési Osztály |
(33) Az SZMSZ Melléklet 17. függelék 4. pontjában található táblázat A:33 mezője helyébe a következő mező lép:
(járási hivatal/járási szakigazgatási szerv megjelölése) |
5.5. Marcali Járási Hivatal Járási Földhivatala 5.5.1. Ingatlan-nyilvántartási és Földügyi Osztály 5.5.2. Földmérési Osztály |
(34) Az SZMSZ Melléklet 17. függelék 4. pontjában található táblázat A:41 mezője helyébe a következő mező lép:
(járási hivatal/járási szakigazgatási szerv megjelölése) |
6.4. Nagyatádi Járási Hivatal Járási Földhivatala 6.4.1. Ingatlan-nyilvántartási és Földügyi Osztály 6.4.2. Földmérési Osztály |
(35) Az SZMSZ Melléklet 17. függelék 4. pontjában található táblázat A:50 mezője helyébe a következő mező lép:
(járási hivatal/járási szakigazgatási szerv megjelölése) |
7.5. Siófoki Járási Hivatal Járási Földhivatala 7.5.1. Ingatlan-nyilvántartási és Földügyi Osztály 7.5.2. Földmérési Osztály |
(36) Az SZMSZ Melléklet 18. függelék 3. pontjában található táblázat A:5 mezője helyébe a következő mező lép:
(szakigazgatási szerv megjelölése) |
4. Növény- és Talajvédelmi Igazgatóság |
4.1. Növényvédelmi és Növényi Termék Ellenőrzési Osztály |
4.2. Károsító Diagnosztikai Osztály |
4.3. Talajvédelmi és Agrárkörnyezet-gazdálkodási Osztály |
4.4. Növény-egészségügyi Határállomás Osztály |
(37) Az SZMSZ Melléklet 18. függelék 3. pontjában található táblázat A:10 mezője helyébe a következő mező lép:
(szakigazgatási szerv megjelölése) |
9. Nyugdíjbiztosítási Igazgatóság |
9.1. Nyugellátási Főosztály |
9.1.1. Igényelbírálási Osztály I. |
9.1.2. Igényelbírálási Osztály II. |
9.1.3. Igényelbírálási és Adategyeztetési Osztály |
9.2. Hatósági, Nyugdíj-nyilvántartási és Ellenőrzési Főosztály |
9.2.1. Jogi és Igazgatási Osztály |
9.2.2. Ellenőrzési Osztály |
9.2.3. Nyilvántartási Osztály |
9.2.4. Nyugdíjbiztosítási Alap Területi Elszámolási Osztálya |
(38) Az SZMSZ Melléklet 18. függelék 3. pontjában található táblázat A:16 mezője helyébe a következő mező lép:
(szakigazgatási szerv megjelölése) |
15. Rehabilitációs Szakigazgatási Szerv |
15.1. Szakértői Osztály I. |
15.2. Szakértői Osztály II. |
15.3. Ellátási Osztály |
15.4. Foglalkozási Rehabilitációs Osztály |
(39) Az SZMSZ Melléklet 18. függelék 4. pontjában található táblázat A:56 mezője helyébe a következő mező lép:
(járási hivatal/járási szakigazgatási szerv megjelölése) |
9.5. Nyírbátori Járási Hivatal Járási Földhivatala 9.5.1. Ingatlan-nyilvántartási és Földügyi Osztály 9.5.2. Földmérési és Igazgatási Osztály |
(40) Az SZMSZ Melléklet 18. függelék 4. pontjában található táblázat A:60 mezője helyébe a következő mező lép:
(járási hivatal/járási szakigazgatási szerv megjelölése) |
10.1. Nyíregyházi Járási Hivatal törzshivatala |
10.1.1. Okmányirodai Osztály I. |
10.1.2. Okmányirodai Osztály II. |
10.1.3. Hatósági Osztály |
10.1.4. Működést Támogató Osztály |
(41) Az SZMSZ Melléklet 19. függelék 3. pontjában található táblázat A:10 mezője helyébe a következő mező lép:
(szakigazgatási szerv megjelölése) |
9. Nyugdíjbiztosítási Igazgatóság |
9.1. Nyugellátási Főosztály |
9.1.1. Igényelbírálási Osztály |
9.1.2. Igényelbírálási és Adategyeztetési Osztály |
9.2. Hatósági, Nyugdíj-nyilvántartási és Ellenőrzési Főosztály |
9.2.1. Jogi és Igazgatási Osztály |
9.2.2. Ellenőrzési Osztály |
9.2.3. Nyilvántartási Osztály |
9.2.4. Nyugdíjbiztosítási Alap Területi Elszámolási Osztálya |
(42) Az SZMSZ Melléklet 20. függelék 3. pontjában található táblázat A:6 mezője helyébe a következő mező lép:
(szakigazgatási szerv megjelölése) |
5. Erdészeti Igazgatóság |
5.1. Pályázatkezelési és Támogatási Osztály |
5.2. Erdőtervezési Osztály (Szombathely) |
5.3. Erdőtervezési Osztály (Sopron) |
5.4. Erdőfelügyeleti és Hatósági Osztály (Szombathely) |
5.5. Erdőfelügyeleti és Hatósági Osztály (Győr) |
5.6. Nyilvántartási és Térképészeti Osztály |
(43) Az SZMSZ Melléklet 20. függelék 4. pontjában található táblázat A:6 mezője helyébe a következő mező lép:
(járási hivatal/járási szakigazgatási szerv megjelölése) |
1.4. Celldömölki Járási Hivatal Járási Földhivatala 1.4.1. Földmérési Osztály |
(44) Az SZMSZ Melléklet 20. függelék 4. pontjában található táblázat A:14 mezője helyébe a következő mező lép:
(járási hivatal/járási szakigazgatási szerv megjelölése) |
2.5. Körmendi Járási Hivatal Járási Földhivatala 2.5.1. Földmérési Osztály |
(45) Az SZMSZ Melléklet 20. függelék 4. pontjában található táblázat A:28 mezője helyébe a következő mező lép:
(járási hivatal/járási szakigazgatási szerv megjelölése) |
4.5. Sárvári Járási Hivatal Járási Földhivatala 4.5.1. Földmérési Osztály |
(46) Az SZMSZ Melléklet 20. függelék 4. pontjában található táblázat A:41 mezője helyébe a következő mező lép:
(járási hivatal/járási szakigazgatási szerv megjelölése) |
6.4. Szombathelyi Járási Hivatal Járási Állategészségügyi és Élelmiszer-ellenőrző Hivatala 6.4.1. Élelmiszer-higiéniai Osztály |
(47) Az SZMSZ Melléklet 20. függelék 4. pontjában található táblázat A:42 mezője helyébe a következő mező lép:
(járási hivatal/járási szakigazgatási szerv megjelölése) |
6.5. Szombathelyi Járási Hivatal Járási Földhivatala 6.5.1. Ingatlan-nyilvántartási Osztály 6.5.2. Földmérési Osztály |
(48) Az SZMSZ Melléklet 21. függelék 3. pontjában található táblázat A:11 mezője helyébe a következő mező lép:
(szakigazgatási szerv megjelölése) |
10. Nyugdíjbiztosítási Igazgatóság |
10.1. Nyugellátási Főosztály |
10.1.1. Veszprémi Igényelbírálási Osztály |
10.1.2. Pápai Igényelbírálási és Adategyeztetési Osztály |
10.1.3. Tapolcai Igényelbírálási és Adategyeztetési Osztály |
10.1.4. Veszprémi Igényelbírálási és Adategyeztetési Osztály |
10.2. Hatósági, Nyugdíj-nyilvántartási és Ellenőrzési Főosztály |
10.2.1. Veszprémi Jogi és Igazgatási Osztály |
10.2.2. Veszprémi Nyilvántartási Osztály |
10.2.3. Veszprémi Ellenőrzési Osztály |
10.2.4. Nyugdíjbiztosítási Alap Veszprémi Területi Elszámolási |
Osztálya |
(49) Az SZMSZ Melléklet 22. függelék 3. pontjában található táblázat A:6 mezője helyébe a következő mező lép:
(szakigazgatási szerv megjelölése) |
5. Erdészeti Igazgatóság |
5.1. Pályázatkezelési és Támogatási Osztály |
5.2. Erdőtervezési Osztály |
5.3. Erdőfelügyeleti és Hatósági Osztály |
5.4. Nyilvántartási és Térképészeti Osztály |
(50) Az SZMSZ Melléklet 22. függelék 3. pontjában található táblázat A:10 mezője helyébe a következő mező lép:
(szakigazgatási szerv megjelölése) |
9. Egészségbiztosítási Pénztári Szakigazgatási Szerv |
9.1. Pénzbeli Ellátási és Ellenőrzési Osztály |
9.2. Nyilvántartási Osztály |
9.3. Ellátási Gazdálkodási Osztály |
(51) Az SZMSZ Melléklet 22. függelék 4. pontjában található táblázat A:34 mezője helyébe a következő mező lép:
(járási hivatal/járási szakigazgatási szerv megjelölése) |
5.4. Nagykanizsai Járási Hivatal Járási Állategészségügyi és Élelmiszer-ellenőrző Hivatala 5.4.1. Élelmiszer-higiéniai Kirendeltség |
7. § (1) Az SZMSZ Melléklet 36. §-ában a "kormányrendeletben" szövegrész helyébe a "kormányrendeletben, illetve a járási (fővárosi kerületi) hivatalokról szóló kormányrendeletben" szöveg lép.
(2) Az SZMSZ Melléklet 79. § (1) bekezdés f) pontjában a "6741" szövegrész helyébe a "6722" szöveg lép.
(3) Az SZMSZ Melléklet 2. függelék
a) 3.15. alpontjában a "hatósági referens" szövegrész helyébe a "hatósági referens/ügyintéző" szöveg;
b) 6.4. alpontjában a "pályázatkezelési és -támogatási" szövegrész helyébe a "pályázatkezelési- és támogatási" szöveg;
c) 19.8. alpontjában a "pénzkezelőhely" szövegrész helyébe a "pénzkezelő hely" szöveg
lép.
(4) Az SZMSZ Melléklet 3. függelék
a) 1. pontjában az "1820" szövegrész helyébe az "1791" szöveg;
b) 3. pontjában található táblázat
ba) C:2 mezőjében a "22" szövegrész helyébe a "21" szöveg;
bb) C:4 mezőjében a "29" szövegrész helyébe a "30" szöveg;
bc) C:6 mezőjében a "31" szövegrész helyébe a "32" szöveg;
bd) C:18 mezőjében az "587" szövegrész helyébe az "588" szöveg;
c) 4. pontjában található táblázat
ca) C:6 mezőjében a "13" szövegrész helyébe a "9" szöveg;
cb) C:7 mezőjében a "29" szövegrész helyébe a "30" szöveg;
cc) C:10 mezőjében a "141" szövegrész helyébe a "138" szöveg;
cd) C:14 mezőjében a "15" szövegrész helyébe a "16" szöveg;
ce) C:16 mezőjében a "46" szövegrész helyébe a "47" szöveg;
cf) C:26 mezőjében a "29" szövegrész helyébe a "12" szöveg;
cg) C:27 mezőjében a "28" szövegrész helyébe a "29" szöveg;
ch) C:30 mezőjében a "148" szövegrész helyébe a "132" szöveg;
ci) C:32 mezőjében a "91" szövegrész helyébe a "93" szöveg;
cj) C:35 mezőjében a "23" szövegrész helyébe a "17" szöveg;
ck) C:36 mezőjében az "55" szövegrész helyébe az "57" szöveg;
cl) C:39 mezőjében a "258" szövegrész helyébe a "256" szöveg;
cm) C:43 mezőjében a "26" szövegrész helyébe a "27" szöveg;
cn) C:45 mezőjében a "93" szövegrész helyébe a "94" szöveg;
co) C:49 mezőjében a "24" szövegrész helyébe a "19" szöveg;
cp) C:50 mezőjében a "16" szövegrész helyébe a "17" szöveg;
cq) C:52 mezőjében "96" szövegrész helyébe a "92" szöveg;
cr) C:56 mezőjében a "21" szövegrész helyébe a "12" szöveg;
cs) C:57 mezőjében a "29" szövegrész helyébe a "30" szöveg;
ct) C:60 mezőjében a "125" szövegrész helyébe a "117" szöveg;
cu) C:69 mezőjében a "12" szövegrész helyébe a "13" szöveg;
cv) C:71 mezőjében az "53" szövegrész helyébe az "54" szöveg
lép.
(5) Az SZMSZ Melléklet 4. függelék
a) 1. pontjában az "1444" szövegrész helyébe az "1435" szöveg;
b) 4. pontjában lévő táblázat
ba) C:9 mezőjében a "15" szövegrész helyébe a "11" szöveg;
bb) C:10 mezőjében a "18" szövegrész helyébe a "19" szöveg;
bc) C:13 mezőjében a "92" szövegrész helyébe a "89" szöveg;
bd) C:18 mezőjében a "15" szövegrész helyébe a "12" szöveg;
be) C:19 mezőjében a "17" szövegrész helyébe a "18" szöveg;
bf) C:22 mezőjében a "92" szövegrész helyébe a "90" szöveg;
bg) C:24 mezőjében a "69" szövegrész helyébe a "72" szöveg;
bh) C:27 mezőjében a "19" szövegrész helyébe a "16" szöveg;
bi) C:28 mezőjében a "39" szövegrész helyébe a "41" szöveg;
bj) C:31 mezőjében a "215" szövegrész helyébe a "217" szöveg;
bk) C:48 mezőjében a "13" szövegrész helyébe a "8" szöveg;
bl) C:49 mezőjében a "18" szövegrész helyébe a "19" szöveg;
bm) C:52 mezőjében a "87" szövegrész helyébe a "83" szöveg;
bn) C:62 mezőjében a "10" szövegrész helyébe a "7" szöveg;
bo) C:63 mezőjében a "18" szövegrész helyébe a "19" szöveg;
bp) C:66 mezőjében a "83" szövegrész helyébe a "81" szöveg
lép.
(6) Az SZMSZ Melléklet 5. függelék
a) 1. pontjában az "1375" szövegrész helyébe az "1356" szöveg;
b) 2. pontjában található táblázat
ba) C:5 mezőjében a "2" szövegrész helyébe a "3" szöveg;
bb) C:10 mezőjében a "17" szövegrész helyébe a "19" szöveg;
bc) C:12 mezőjében a "70" szövegrész helyébe a "64" szöveg;
bd) C:15 mezőjében a "157" szövegrész helyébe a "154" szöveg;
c) 3. pontjában található táblázat
ca) C:8 mezőjében a "22" szövegrész helyébe a "21" szöveg;
cb) C:15 mezőjében a "45" szövegrész helyébe a "46" szöveg
lép.
(7) Az SZMSZ Melléklet 6. függelék
a) 1. pontjában a "2376" szövegrész helyébe a "2357" szöveg;
b) 2. pontjában található táblázat
ba) C:8 mezőjében a "34" szövegrész helyébe a "21" szöveg;
bb) C:11 mezőjében a "22" szövegrész helyébe a "21" szöveg;
bc) C:16 mezőjében a "251" szövegrész helyébe a "237" szöveg;
c) 3. pontjában található táblázat
ca) C:3-C:5 mezőjében a "15" szövegrész helyébe a "14" szöveg;
cb) C:10 mezőjében a "39" szövegrész helyébe a "40" szöveg;
cc) C:11 mezőjében a "19" szövegrész helyébe a "18" szöveg;
cd) C:18 mezőjében a "24" szövegrész helyébe a "25" szöveg
lép.
(8) Az SZMSZ Melléklet 7. függelék
a) 1. pontjában a "4390" szövegrész helyébe a "4403" szöveg;
b) 2. pontjában található táblázat
ba) A:16 mezőjében a "Kerületi Hivatalok Humánpolitikai Osztálya" szövegrész helyébe a "Humánpolitikai Osztály III." szöveg;
bb) C:7 mezőjében a "10" szövegrész helyébe a "8" szöveg;
bc) C:10 mezőjében a "25" szövegrész helyébe a "27" szöveg;
bd) C:12 mezőjében a "60" szövegrész helyébe az "55" szöveg;
be) C:14 mezőjében a "142" szövegrész helyébe a "140" szöveg;
bf) C:20 mezőjében a "606" szövegrész helyébe a "599" szöveg;
c) 3. pontjában található táblázat
ca) A:10 mezőjében a "6.4.3. VI. Nyugdíjigény-elbírálási Osztály" szövegrész helyébe a "6.4.3. VII. Nyugdíjigény-elbírálási Osztály" szöveg;
cb) C:2 mezőjében a "31" szövegrész helyébe a "32" szöveg;
cc) C:3-C:6 mezőjében a "39" szövegrész helyébe a "40" szöveg;
cd) C:7 mezőjében a "85" szövegrész helyébe a "87" szöveg;
ce) C:8 mezőjében a "36" szövegrész helyébe a "37" szöveg;
cf) C:18 mezőjében az "1738" szövegrész helyébe az "1743" szöveg;
d) 4. pontjában található táblázat
da) C:3 mezőjében a "32" szövegrész helyébe a "31" szöveg;
db) C:6 mezőjében a "60" szövegrész helyébe az "59" szöveg;
dc) C:18 mezőjében a "68" szövegrész helyébe a "64" szöveg;
dd) C:19 mezőjében a "13" szövegrész helyébe a "15" szöveg;
de) C:21 mezőjében a "106" szövegrész helyébe a "104" szöveg;
df) C:23 mezőjében a "32" szövegrész helyébe a "33" szöveg;
dg) C:26 mezőjében a "29" szövegrész helyébe a "32" szöveg;
dh) C:27 mezőjében a "104" szövegrész helyébe a "108" szöveg;
di) C:54 mezőjében az "57" szövegrész helyébe a "63" szöveg;
dj) C:56 mezőjében a "183" szövegrész helyébe a "184" szöveg;
dk) C:58 mezőjében a "288" szövegrész helyébe a "295" szöveg;
dl) C:60 mezőjében a "38" szövegrész helyébe a "44" szöveg;
dm) C:62 mezőjében a "46" szövegrész helyébe az "52" szöveg;
dn) C:69 mezőjében a "62" szövegrész helyébe a "61" szöveg;
do) C:71 mezőjében a "131" szövegrész helyébe a "132" szöveg;
dp) C:88 mezőjében az "50"szövegrész helyébe az "51" szöveg;
dq) C:91 mezőjében a "79" szövegrész helyébe a "80" szöveg
lép.
(9) Az SZMSZ Melléklet 8. függelék
a) 1. pontjában az "1456" szövegrész helyébe az "1440" szöveg;
b) 2. pontjában található táblázat
ba) C:6 mezőjében a "9" szövegrész helyébe a "8" szöveg;
bb) C:9 mezőjében a "9" szövegrész helyébe a "10" szöveg;
bc) C:14 mezőjében a "29" szövegrész helyébe a "28" szöveg;
bd) C:17 mezőjében a "273" szövegrész helyébe a "272" szöveg;
c) 3. pontjában található táblázat
ca) C:3-C:5 mezőjében a "12" szövegrész helyébe a "11" szöveg;
cb) C:6 mezőjében a "23" szövegrész helyébe a "24" szöveg;
d) 4. pontjában található táblázat
da) C:5 mezőjében a "7" szövegrész helyébe a "4" szöveg;
db) C:6 mezőjében a "9" szövegrész helyébe a "11" szöveg;
dc) C:8 mezőjében a "43" szövegrész helyébe a "42" szöveg;
dd) C:12 mezőjében a "3" szövegrész helyébe a "4" szöveg;
de) C:13 mezőjében a "8" szövegrész helyébe a "6" szöveg;
df) C:14 mezőjében a "18" szövegrész helyébe a "19" szöveg;
dg) C:21 mezőjében a "15,5" szövegrész helyébe a "7,5" szöveg;
dh) C:23 mezőjében a "37,5" szövegrész helyébe a "29,5" szöveg;
di) C:27 mezőjében a "12,5" szövegrész helyébe a "6,5" szöveg;
dj) C:28 mezőjében a "14" szövegrész helyébe a "15" szöveg;
dk) C:30 mezőjében a "73,5" szövegrész helyébe a "68,5" szöveg;
dl) C:34 mezőjében a "9" szövegrész helyébe a "10" szöveg;
dm) C:36 mezőjében a "37" szövegrész helyébe a "38" szöveg;
dn) C:38 mezőjében a "106" szövegrész helyébe a "109" szöveg;
do) C:41 mezőjében a "23" szövegrész helyébe a "19" szöveg;
dp) C:42 mezőjében a "61" szövegrész helyébe a "63" szöveg;
dq) C:44 mezőjében a "23" szövegrész helyébe a "22" szöveg;
dr) C:49 mezőjében a "18" szövegrész helyébe a "14" szöveg;
ds) C:50 mezőjében a "16" szövegrész helyébe a "17" szöveg;
dt) C:52 mezőjében a "9" szövegrész helyébe a "10" szöveg;
du) C:53 mezőjében a "82" szövegrész helyébe a "80" szöveg
lép.
(10) Az SZMSZ Melléklet 9. függelék
a) 1. pontjában az "1343" szövegrész helyébe az "1329" szöveg;
b) 2. pontjában található táblázat
ba) C:7 mezőjében a "8" szövegrész helyébe a "9" szöveg;
bb) C:13 mezőjében a "8" szövegrész helyébe a "7" szöveg;
c) 3. pontjában található táblázat
ca) C:2 mezőjében a "16" szövegrész helyébe a "14" szöveg;
cb) C:6 mezőjében a "29" szövegrész helyébe a "28" szöveg;
cc) C:13 mezőjében a "41" szövegrész helyébe a "39" szöveg;
cd) C:20 mezőjében a "491" szövegrész helyébe a "486" szöveg;
d) 4. pontjában található táblázat
da) C:3 mezőjében a "27" szövegrész helyébe a "26" szöveg;
db) C:5 mezőjében a "4" szövegrész helyébe a "2" szöveg;
dc) C:8 mezőjében a "61" szövegrész helyébe az "58" szöveg;
dd) C:10 mezőjében a "69" szövegrész helyébe a "74" szöveg;
de) C:11 mezőjében a "13" szövegrész helyébe a "12" szöveg;
df) C:13 mezőjében a "9" szövegrész helyébe az "5" szöveg;
dg) C:14 mezőjében a "27" szövegrész helyébe a "28" szöveg;
dh) C:15 mezőjében a "13" szövegrész helyébe a "14" szöveg;
di) C:16 mezőjében a "21" szövegrész helyébe a "19" szöveg;
dj) C:34 mezőjében a "23" szövegrész helyébe a "24" szöveg;
dk) C:36 mezőjében a "6" szövegrész helyébe a "3" szöveg;
dl) C:40 mezőjében a "68" szövegrész helyébe a "66" szöveg;
dm) C:44 mezőjében az "5" szövegrész helyébe a "2" szöveg;
dn) C:45 mezőjében a "27" szövegrész helyébe a "24" szöveg;
do) C:49 mezőjében a "7" szövegrész helyébe a "3" szöveg;
dp) C:50 mezőjében a "16" szövegrész helyébe a "17" szöveg;
dq) C:52 mezőjében a "60" szövegrész helyébe a "57" szöveg;
dr) C:54 mezőjében a "78" szövegrész helyébe a "90" szöveg;
ds) C:55 mezőjében a "22" szövegrész helyébe a "20" szöveg;
dt) C:56 mezőjében a "20" szövegrész helyébe a "19" szöveg;
du) C:57 mezőjében a "9" szövegrész helyébe a "3" szöveg;
dv) C:58 mezőjében a "50" szövegrész helyébe az "53" szöveg;
dw) C:59 mezőjében a "23" szövegrész helyébe a "21" szöveg;
dx) C:60 mezőjében a "23" szövegrész helyébe a "21" szöveg;
dy) C:61 mezőjében a "225" szövegrész helyébe a "227" szöveg
lép.
(11) Az SZMSZ Melléklet 10. függelék
a) 1. pontjában az "1408" szövegrész helyébe az "1386" szöveg;
b) 4. pontjában található táblázat
ba) C:5 mezőjében a "14" szövegrész helyébe a "15" szöveg;
bb) C:6 mezőjében a "25" szövegrész helyébe a "12" szöveg;
bc) C:9 mezőjében a "83" szövegrész helyébe a "71" szöveg;
bd) C:11 mezőjében a "91" szövegrész helyébe a "94" szöveg;
be) C:13 mezőjében a "21" szövegrész helyébe a "12" szöveg;
bf) C:14 mezőjében a "47" szövegrész helyébe az "49" szöveg;
bg) C:18 mezőjében a "254" szövegrész helyébe a "250" szöveg;
bh) C:22 mezőjében a "9" szövegrész helyébe a "10" szöveg;
bi) C:24 mezőjében a "44" szövegrész helyébe a "45" szöveg;
bj) C:28 mezőjében a "13" szövegrész helyébe a "7" szöveg;
bk) C:29 mezőjében a "24" szövegrész helyébe a "26" szöveg;
bl) C:33 mezőjében a "120" szövegrész helyébe a "116" szöveg;
bm) C:41 mezőjében a "10" szöveg helyébe a "6" szöveg;
bn) C:42 mezőjében a "29" szövegrész helyébe a "30" szöveg;
bo) C:46 mezőjében a "145" szövegrész helyébe a "142" szöveg
lép.
(12) Az SZMSZ Melléklet 11. függelék
a) 1. pontjában az "1762" szövegrész helyébe az "1745" szöveg;
b) 2. pontjában található táblázat
ba) C:5 mezőjében az "5" szövegrész helyébe a "4" szöveg;
bb) C:8 mezőjében a "27" szövegrész helyébe a "29" szöveg;
bc) C:16 mezőjében a "221" szövegrész helyébe a "222" szöveg;
c) 3. pontjában található táblázat
ca) C:6 mezőjében a "32" szövegrész helyébe a "33" szöveg;
cb) C:19 mezőjében a "26" szövegrész helyébe a "27" szöveg;
cc) C:20 mezőjében a "37" szövegrész helyébe a "36" szöveg;
cd) C:21 mezőjében a "602" szövegrész helyébe a "603" szöveg;
d) 4. pontjában található táblázat
da) C:3 mezőjében a "21" szövegrész helyébe a "22" szöveg;
db) C:4 mezőjében a "8" szövegrész helyébe a "7" szöveg;
dc) C:11 mezőjében a "12" szövegrész helyébe a "8" szöveg;
dd) C:12 mezőjében a "18" szövegrész helyébe a "19" szöveg;
de) C:17 mezőjében a "110" szövegrész helyébe a "107" szöveg;
df) C:19 mezőjében a "91" szövegrész helyébe a "95" szöveg;
dg) C:20 mezőjében a "31" szövegrész helyébe a "30" szöveg;
dh) C:21 mezőjében a "24" szövegrész helyébe a "18" szöveg;
di) C:22 mezőjében a "84" szövegrész helyébe a "86" szöveg;
dj) C:24 mezőjében a "35" szövegrész helyébe a "34" szöveg;
dk) C:26 mezőjében a "295" szövegrész helyébe a "293" szöveg;
dl) C:30 mezőjében a "22" szövegrész helyébe a "16" szöveg;
dm) C:33 mezőjében a "78" szövegrész helyébe a "72" szöveg;
dn) C:37 mezőjében a "24" szövegrész helyébe a "19" szöveg;
do) C:38 mezőjében a "24" szövegrész helyébe a "25" szöveg;
dp) C:42 mezőjében a "103" szövegrész helyébe a "99" szöveg;
dq) C:49 mezőjében a "23" szövegrész helyébe a "24" szöveg;
dr) C:50 mezőjében a "6" szövegrész helyébe az "5" szöveg;
ds) C:51 mezőjében a "16" szövegrész helyébe a "13" szöveg;
dt) C:54 mezőjében az "55" szövegrész helyébe az "52" szöveg;
du) C:58 mezőjében a "16" szövegrész helyébe a "17" szöveg;
dv) C:62 mezőjében a "81" szövegrész helyébe a "82" szöveg;
dw) C:72 mezőjében a "12" szövegrész helyébe a "13" szöveg;
dx) C:73 mezőjében a "11" szövegrész helyébe a "8" szöveg;
dy) C:75 mezőjében a "75" szövegrész helyébe a "73" szöveg
lép.
(13) Az SZMSZ Melléklet 12. függelék
a) 1. pontjában az "1163" szövegrész helyébe a "1147" szöveg;
b) 3. pontjában található táblázat
ba) C:2 mezőjében a "25" szövegrész helyébe a "26" szöveg;
bb) C:18 mezőjében a "419" szövegrész helyébe a "420" szöveg;
c) 4. pontjában található táblázat
ca) C:7 mezőjében a "60" szövegrész helyébe a "63" szöveg;
cb) C:9 mezőjében a "16" szövegrész helyébe a "9" szöveg;
cc) C:10 mezőjében a "27" szövegrész helyébe a "29" szöveg;
cd) C:12 mezőjében a "25" szövegrész helyébe a "24" szöveg;
ce) C:14 mezőjében a "168" szövegrész helyébe a "165" szöveg;
cf) C:18 mezőjében a "9" szövegrész helyébe a "6" szöveg;
cg) C:19 mezőjében a "11" szövegrész helyébe a "12" szöveg;
ch) C:22 mezőjében a "72" szövegrész helyébe a "70" szöveg;
ci) C:26 mezőjében a "22" szövegrész helyébe a "12" szöveg;
cj) C:27 mezőjében a "20" szövegrész helyébe a "21" szöveg;
ck) C:30 mezőjében a "129" szövegrész helyébe a "120" szöveg;
cl) C:34 mezőjében a "13" szövegrész helyébe a "14" szöveg;
cm) C:37 mezőjében a "99" szövegrész helyébe a "100" szöveg;
cn) C:41 mezőjében a "13" szövegrész helyébe a "7" szöveg;
co) C:42 mezőjében a "11" szövegrész helyébe a "12" szöveg;
cp) C:44 mezőjében a "74" szövegrész helyébe a "69" szöveg;
cq) C:48 mezőjében a "6" szövegrész helyébe a "7" szöveg;
cr) C:49 mezőjében a "28" szövegrész helyébe a "29" szöveg
lép.
(14) Az SZMSZ Melléklet 13. függelék
a) 1. pontjában az "1353" szövegrész helyébe az "1338" szöveg;
b) 3. pontjában található táblázat
ba) C:8 mezőjében a "16" szövegrész helyébe a "15" szöveg;
bb) C:11 mezőjében a "32" szövegrész helyébe a "33" szöveg;
c) 4. pontjában található táblázat
ca) C:9 mezőjében a "17" szövegrész helyébe a "10" szöveg;
cb) C:10 mezőjében a "21" szövegrész helyébe a "22" szöveg;
cc) C:13 mezőjében a "120" szövegrész helyébe a "114" szöveg;
cd) C:18 mezőjében az "10" szövegrész helyébe az "5" szöveg;
ce) C:19 mezőjében a "9" szövegrész helyébe a "16" szöveg;
cf) C:22 mezőjében a "91" szövegrész helyébe a "93" szöveg;
cg) C:31 mezőjében a "12" szövegrész helyébe a "13" szöveg;
ch) C:33 mezőjében az "58" szövegrész helyébe az "59" szöveg;
ci) C:37 mezőjében a "12" szövegrész helyébe a "6" szöveg;
cj) C:40 mezőjében az "59" szövegrész helyébe az "53" szöveg;
ck) C:42 mezőjében a "68" szövegrész helyébe a "71" szöveg;
cl) C:44 mezőjében a "16" szövegrész helyébe a "8" szöveg;
cm) C:46 mezőjében a "46" szövegrész helyébe a "48" szöveg;
cn) C:47 mezőjében a "32" szövegrész helyébe a "31" szöveg;
co) C:49 mezőjében a "212" szövegrész helyébe a "208" szöveg;
cp) C:53 mezőjében a "12" szövegrész helyébe a "11" szöveg;
cq) C:55 mezőjében a "44" szövegrész helyébe a "43" szöveg;
cr) C:60 mezőjében a "21" szövegrész helyébe a "20" szöveg;
cs) C:62 mezőjében a "72" szövegrész helyébe a "71" szöveg
lép.
(15) Az SZMSZ Melléklet 14. függelék
a) 1. pontjában az "1003" szövegrész helyébe az "1002" szöveg;
b) 3. pontjában található táblázat
ba) C:2 mezőjében a "12" szövegrész helyébe a "18" szöveg;
bb) C:4 mezőjében a "21" szövegrész helyébe a "22" szöveg;
bc) C:10 mezőjében a "60" szövegrész helyébe az "58" szöveg;
bd) C:11 mezőjében a "31" szövegrész helyébe a "28" szöveg;
be) C:14 mezőjében a "26" szövegrész helyébe a "19" szöveg;
bf) C:17 mezőjében a "356" szövegrész helyébe a "351" szöveg;
c) 4. pontjában található táblázat
ca) C:5 mezőjében a "7" szövegrész helyébe a "4" szöveg;
cb) C:6 mezőjében a "26" szövegrész helyébe a "27" szöveg;
cc) C:11 mezőjében a "165" szövegrész helyébe a "163" szöveg;
cd) C:15 mezőjében a "6" szövegrész helyébe a "3" szöveg;
ce) C:17 mezőjében a "33" szövegrész helyébe a "30" szöveg;
cf) C:22 mezőjében a "10" szövegrész helyébe a "8" szöveg;
cg) C:23 mezőjében a "17" szövegrész helyébe a "18" szöveg;
ch) C:26 mezőjében a "88" szövegrész helyébe a "87" szöveg;
ci) C:35 mezőjében a "12" szövegrész helyébe a "13" szöveg;
cj) C:37 mezőjében az "54" szövegrész helyébe az "55" szöveg;
ck) C:39 mezőjében a "41" szövegrész helyébe a "44" szöveg;
cl) C:42 mezőjében a "9" szövegrész helyébe a "7" szöveg;
cm) C:43 mezőjében a "24" szövegrész helyébe a "26" szöveg;
cn) C:46 mezőjében a "134" szövegrész helyébe a "137" szöveg
lép.
(16) Az SZMSZ Melléklet 15. függelék
a) 1. pontjában a "849" szövegrész helyébe a "842" szöveg;
b) 2. pontjában található táblázat
ba) C:10 mezőjében a "16" szövegrész helyébe a "17" szöveg;
bb) C:15 mezőjében a "142" szövegrész helyébe a "143" szöveg;
c) 3. pontjában található táblázat
ca) C:3 mezőjében a "7" szövegrész helyébe az "5" szöveg;
cb) C:10 mezőjében a "49" szövegrész helyébe az "50" szöveg;
cc) C:13 mezőjében a "10" szövegrész helyébe a "11" szöveg;
d) 4. pontjában található táblázat
da) C:3 mezőjében a "31" szövegrész helyébe a "30" szöveg;
db) C:4 mezőjében a "7" szövegrész helyébe a "8" szöveg;
dc) C:5 mezőjében az "5" szövegrész helyébe a "4" szöveg;
dd) C:6 mezőjében a "13" szövegrész helyébe a "6" szöveg;
de) C:7 mezőjében a "20" szövegrész helyébe a "22" szöveg;
df) C:10 mezőjében a "101" szövegrész helyébe a "95" szöveg;
dg) C:14 mezőjében a "12" szövegrész helyébe a "10" szöveg;
dh) C:15 mezőjében a "39" szövegrész helyébe a "37" szöveg;
di) C:19 mezőjében a "7" szövegrész helyébe a "4" szöveg;
dj) C:20 mezőjében a "11" szövegrész helyébe a "12" szöveg;
dk) C:22 mezőjében az "58" szövegrész helyébe az "56" szöveg;
dl) C:24 mezőjében a "20" szövegrész helyébe a "19" szöveg;
dm) C:26 mezőjében a "10" szövegrész helyébe a "11" szöveg;
dn) C:30 mezőjében a "38" szövegrész helyébe a "42" szöveg;
do) C:32 mezőjében a "8" szövegrész helyébe a "7" szöveg;
dp) C:33 mezőjében a "11" szövegrész helyébe a "6" szöveg;
dq) C:34 mezőjében a "18" szövegrész helyébe a "20" szöveg;
dr) C:35 mezőjében a "25" szövegrész helyébe a "27" szöveg;
ds) C:37 mezőjében a "127" szövegrész helyébe a "129" szöveg
lép.
(17) Az SZMSZ Melléklet 16. függelék
a) 1. pontjában a "2663" szövegrész helyébe a "2657" szöveg;
b) 3. pontjában található táblázat
ba) C:6 mezőjében a "36" szövegrész helyébe a "38" szöveg;
bb) C:16 mezőjében az "519" szövegrész helyébe az "521" szöveg
lép.
(18) Az SZMSZ Melléklet 17. függelék
a) 1. pontjában az "1261" szövegrész helyébe az "1250" szöveg;
b) 3. pontjában található táblázat
ba) C:2 mezőjében a "14" szövegrész helyébe a "15" szöveg;
bb) C:6 mezőjében a "21" szövegrész helyébe a "22" szöveg;
bc) C:20 mezőjében a "400" szövegrész helyébe a "402" szöveg;
c) 4. pontjában található táblázat
ca) C:5 mezőjében a "10" szövegrész helyébe a "11" szöveg;
cb) C:7 mezőjében a "45" szövegrész helyébe a "46" szöveg;
cc) C:16 mezőjében a "16" szövegrés helyébe a "17" szöveg;
cd) C:18 mezőjében a "74" szövegrész helyébe a "75" szöveg;
ce) C:20 mezőjében a "74" szövegrész helyébe a "76" szöveg;
cf) C:21 mezőjében a "9" szövegrész helyébe a "10" szöveg;
cg) C:23 mezőjében a "25" szövegrész helyébe a "18" szöveg;
ch) C:24 mezőjében a "29" szövegrész helyébe a "31" szöveg;
ci) C:27 mezőjében a "187" szövegrész helyébe a "185" szöveg;
cj) C:32 mezőjében a "11" szövegrész helyébe az "5" szöveg;
ck) C:33 mezőjében a "16" szövegrész helyébe a "17" szöveg;
cl) C:36 mezőjében a "84" szövegrész helyébe a "79" szöveg;
cm) C:40 mezőjében a "12" szövegrész helyébe az "5" szöveg;
cn) C:41 mezőjében a "15" szövegrész helyébe a "16" szöveg;
co) C:44 mezőjében a "77" szövegrész helyébe a "71" szöveg;
cp) C:49 mezőjében a "9" szövegrész helyébe a "6" szöveg;
cq) C:50 mezőjében a "28" szövegrész helyébe a "29" szöveg;
cr) C:53 mezőjében a "117" szövegrész helyébe a "115" szöveg
lép.
(19) Az SZMSZ Melléklet 18. függelék
a) 1. pontjában az "1850" szövegrész helyébe az "1817" szöveg;
b) 2. pontjában található táblázat
ba) C:10 mezőjében a "72" szövegrész helyébe a "71" szöveg;
bb) C:12 mezőjében az "59" szövegrész helyébe a "60" szöveg;
c) 3. pontjában található táblázat
ca) C:2 mezőjében a "43" szövegrész helyébe a "44" szöveg;
cb) C:4 mezőjében a "31" szövegrész helyébe a "32" szöveg;
cc) C:6 mezőjében a "20" szövegrész helyébe a "21" szöveg;
cc) C:17 mezőjében az "568" szövegrész helyébe az "571" szöveg;
d) 4. pontjában található táblázat
da) C:8 mezőjében a "20" szövegrész helyébe a "19" szöveg;
db) C:9 mezőjében a "4" szövegrész helyébe az "5" szöveg;
dc) C:15 mezőjében a "19" szövegrész helyébe a "8" szöveg;
dd) C:16 mezőjében a "17" szövegrész helyébe a "18" szöveg;
de) C:18 mezőjében a "80" szövegrész helyébe a "70" szöveg;
df) C:22 mezőjében a "11" szövegrész helyébe a "4" szöveg;
dg) C:23 mezőjében a "41" szövegrész helyébe a "34" szöveg;
dh) C:31 mezőjében a "18" szövegrész helyébe a "14" szöveg;
di) C:33 mezőjében a "21" szövegrész helyébe a "22" szöveg;
dj) C:36 mezőjében a "118" szövegrész helyébe a "115" szöveg;
dk) C:38 mezőjében a "46" szövegrész helyébe az "50" szöveg;
dl) C:39 mezőjében a "13" szövegrész helyébe a "11" szöveg;
dm) C:40 mezőjében a "17" szövegrész helyébe a "9" szöveg;
dn) C:43 mezőjében a "23" szövegrész helyébe a "22" szöveg;
do) C:45 mezőjében a "147" szövegrész helyébe a "140" szöveg;
dp) C:55 mezőjében a "19" szövegrész helyébe a "11" szöveg;
dq) C:56 mezőjében a "20" szövegrész helyébe a "19" szöveg;
dr) C:58 mezőjében a "96" szövegrész helyébe a "87" szöveg;
ds) C:60 mezőjében a "86" szövegrész helyébe a "89" szöveg;
dt) C:63 mezőjében a "25" szövegrész helyébe a "17" szöveg;
du) C:64 mezőjében a "76" szövegrész helyébe a "80" szöveg;
dv) C:67 mezőjében a "308" szövegrész helyébe a "307" szöveg;
dw) C:69 mezőjében a "24" szövegrész helyébe a "25" szöveg;
dx) C:70 mezőjében a "10" szövegrész helyébe a "9" szövegrész;
dy) C:76 mezőjében a "17" szövegrész helyébe a "18" szöveg;
dz) C:79 mezőjében a "69" szövegrész helyébe a "70" szöveg
lép.
(20) Az SZMSZ Melléklet 19. függelék
a) 1. pontjában a "913" szövegrész helyébe a "900" szöveg;
b) 3. pontjában található táblázat
ba) C:4 mezőjében a "17" szövegrész helyébe a "18" szöveg;
bb) C:11 mezőjében a "30" szövegrész helyébe a "29" szöveg
lép.
(21) Az SZMSZ Melléklet 20. függelék
a) 1. pontjában az "1033" szövegrész helyébe az "1030" szöveg;
b) 4. pontjában található táblázat
ba) C:5 mezőjében a "7" szövegrész helyébe az "5" szöveg;
bb) C:6 mezőjében a "8" szövegrész helyébe a "9" szöveg;
bc) C:8 mezőjében az "51" szövegrész helyébe az "50" szöveg;
bd) C:13 mezőjében a "10" szövegrész helyébe a "7" szöveg;
be) C:14 mezőjében a "14" szövegrész helyébe a "15" szöveg;
bf) C:17 mezőjében a "84" szövegrész helyébe a "82" szöveg;
bg) C:27 mezőjében a "19" szövegrész helyébe a "15" szöveg;
bh) C:28 mezőjében a "14" szövegrész helyébe a "15" szöveg;
bi) C:31 mezőjében a "94" szövegrész helyébe a "91" szöveg;
bj) C:38 mezőjében a "71" szövegrész helyébe a "74" szöveg;
bk) C:41 mezőjében a "15" szövegrész helyébe a "12" szöveg;
bl) C:42 mezőjében a "33" szövegrész helyébe a "35" szöveg;
bm) C:45 mezőjében a "184" szövegrész helyébe a "186" szöveg;
bn) C:49 mezőjében a "6" szövegrész helyébe a "7" szöveg;
bo) C:51 mezőjében a "33" szövegrész helyébe a "34" szöveg
lép.
(22) Az SZMSZ Melléklet 21. függelék
a) 1. pontjában az "1339" szövegrész helyébe az "1332" szöveg;
b) 2. pontjában lévő táblázat
ba) C:8 mezőjében a "16" szövegrész helyébe a "17" szöveg;
bb) C:15 mezőjében a "152" szövegrész helyébe a "153" szöveg;
c) 4. pontjában található táblázat
ca) C:5 mezőjében a "18" szövegrész helyébe a "19" szöveg;
cb) C:8 mezőjében a "75" szövegrész helyébe a "76" szöveg;
cc) C:18 mezőjében a "22" szövegrész helyébe a "20" szöveg;
cd) C:21 mezőjében a "88" szövegrész helyébe a "86" szöveg;
ce) C:25 mezőjében a "10" szövegrész helyébe a "7" szöveg;
cf) C:27 mezőjében a "36" szövegrész helyébe a "33" szöveg;
cg) C:32 mezőjében a "25" szövegrész helyébe a "21" szöveg;
ch) C:33 mezőjében a "19" szövegrész helyébe a "20" szöveg;
ci) C:36 mezőjében a "127" szövegrész helyébe a "124" szöveg;
cj) C:45 mezőjében a "14" szövegrész helyébe a "10" szöveg;
ck) C:46 mezőjében a "21" szövegrész helyébe a "22" szöveg;
cl) C:48 mezőjében a "78" szövegrész helyébe a "75" szöveg;
cm) C:55 mezőjében az "58" szövegrész helyébe a "60" szöveg;
cn) C:58 mezőjében a "13" szövegrész helyébe a "10" szöveg;
co) C:59 mezőjében a "44" szövegrész helyébe a "49" szöveg;
cp) C:62 mezőjében a "179" szövegrész helyébe a "183" szöveg;
cq) C:66 mezőjében a "6" szövegrész helyébe a "4" szöveg;
cr) C:68 mezőjében a "37" szövegrész helyébe a "35" szöveg
lép.
(23) Az SZMSZ Melléklet 22. függelék
a) 1. pontjában az "1074" szövegrész helyébe az "1070" szöveg;
b) 2. pontjában található táblázat
ba) C:10 mezőjében a "38" szövegrész helyébe a "37" szöveg;
bb) C:15 mezőjében a "189" szövegrész helyébe a "188" szöveg;
c) 3. pontjában található táblázat
ca) C:6 mezőjében a "23" szövegrész helyébe a "24" szöveg;
cb) C:18 mezőjében a "342" szövegrész helyébe a "343" szöveg;
d) 4. pontjában található táblázat
da) C:5 mezőjében a "10" szövegész helyébe a "11" szöveg;
db) C:7 mezőjében a "34" szövegrész helyébe a "35" szöveg;
dc) C:11 mezőjében a "6" szövegrész helyébe a "4" szöveg;
dd) C:12 mezőjében a "11" szövegrész helyébe a "12" szöveg;
de) C:14 mezőjében a "44" szövegrész helyébe a "43" szöveg;
df) C:18 mezőjében a "8" szövegrész helyébe a "9" szöveg;
dg) C:20 mezőjében a "30" szövegrész helyébe a "31" szöveg;
dh) C:24 mezőjében a "9" szövegrész helyébe a "6" szöveg;
di) C:26 mezőjében a "20" szövegrész helyébe a "21" szöveg;
dj) C:29 mezőjében a "107" szövegrész helyébe a "105" szöveg;
dk) C:34 mezőjében a "16" szövegrész helyébe a "12" szövegrész;
dl) C:35 mezőjében a "24" szövegrész helyébe a "25" szöveg;
dm) C:38 mezőjében a "146" szövegrész helyébe a "143" szöveg;
dn) C:40 mezőjében a "68" szövegrész helyébe a "71" szöveg;
do) C:43 mezőjében a "26" szövegrész helyébe a "21" szöveg;
dp) C:44 mezőjében a "26" szövegrész helyébe a "28" szöveg
lép.
8. § (1) Az SZMSZ Melléklet 5. függeléke az 1. melléklet szerint módosul.
(2) Az SZMSZ Melléklet 6. függeléke a 2. melléklet szerint módosul.
(3) Az SZMSZ Melléklet 14. függeléke a 3. mellékelt szerint módosul.
(4) Az SZMSZ Melléklet 16. függeléke a 4. melléklet szerint módosul.
(5) Az SZMSZ Melléklet 19. függeléke az 5. melléklet szerint módosul.
9. § Hatályát veszti az SZMSZ Melléklet
a) 27. § a) pontjában és 29. § (1) bekezdésében az "és Választásokért" szövegrész;
b) 35. § (2) bekezdés c) pontjában a "2004. évi II." szövegrész;
c) 40. § e) pontjában az "ellátja" szövegrész;
d) 1. függelék
da) 2. pont 2.46., 2.53., 2.76. és 2.137. alpontja;
db) 4. pont 4.4., 4.11., 4.36. és 4.90. alpontja;
dc) 6. pont 6.16. és 6.72. alpontja;
e) 2. függelék 7.12. és 7.13. alpontja;
f) 8. függelék 3. pontjában található táblázat A:11 mezőjében a "8.5. Hódmezővásárhelyi Ügyfélszolgálati Irodai Osztály" szövegrész.
10. § Ez az utasítás a közzétételét követő napon lép hatályba.
Dr. Navracsics Tibor s. k.,
közigazgatási és igazságügyi miniszter
1. melléklet a 8/2014. (II. 28.) KIM utasításhoz
Az SZMSZ Melléklet 5. függelék 4. és 5. pontja helyébe a következő rendelkezések lépnek:
"4. A Békés Megyei Kormányhivatal járási hivatalai és a járási hivatalok járási szakigazgatási szervei
A | B | C | |
1. | járási hivatal/járási szakigazgatási szerv megjelölése | a járási hivatal/járási szakigazgatási szerv által ellátott feladatok megjelölése | létszám |
2. | 1. Békési Járási Hivatal | ||
3. | 1.1. Békési Járási Hivatal törzshivatala 1.1.1. Okmányirodai Osztály 1.1.2. Hatósági Osztály | - általános hatósági feladatok - járási hatósági feladatok - okmányirodai feladatok - oktatással kapcsolatos feladatok - járási védelmi igazgatási feladatok | 27 |
4. | 1.2. Békési Járási Hivatal Járási Gyámhivatala | a járási gyámhivatalnál meghatározott feladatok | 8 |
5. | 1.3. Békési Járási Hivatal Járási Földhivatala 1.3.1. Ingatlan-nyilvántartási Osztály 1.3.2. Földügyi és Földmérési Osztály | a járási földhivatalnál meghatározott feladatok | 11 |
6. | 1.4. Békési Járási Hivatal Járási Munkaügyi Kirendeltsége | a járási hivatal munkaügyi kirendeltségénél meghatározott feladatok | 11 |
7. | Mindösszesen | 57 | |
8. | 2. Békéscsabai Járási Hivatal | ||
9. | 2.1. Békéscsabai Járási Hivatal törzshivatala 2.1.1. Okmányirodai Osztály 2.1.2. Hatósági Osztály 2.1.3. Működést Támogató Osztály | - általános hatósági feladatok - járási hatósági feladatok - okmányirodai feladatok - oktatással kapcsolatos feladatok - járási védelmi igazgatási feladatok - működést támogató feladatok | 52 |
10. | 2.2. Békéscsabai Járási Hivatal Járási Gyámhivatala | a járási gyámhivatalnál meghatározott feladatok | 18 |
11. | 2.3. Békéscsabai Járási Hivatal Járási Építésügyi és Örökségvédelmi Hivatala | a járási építésügyi és örökségvédelmi hivatalnál meghatározott feladatok | 9 |
12. | 2.4. Békéscsabai Járási Hivatal Járási Állategészségügyi és Élelmiszer-ellenőrző Hivatala | a járási állat-egészségügyi és élelmiszer-ellenőrző hivatalnál meghatározott feladatok | 6 |
13. | 2.5. Békéscsabai Járási Hivatal Járási Földhivatala 2.5.1. Ingatlan-nyilvántartási Osztály 2.5.2. Földmérési Osztály | a járási földhivatalnál meghatározott feladatok | 29 |
14. | 2.6. Békéscsabai Járási Hivatal Járási Munkaügyi Kirendeltsége 2.6.1. Ügyfélszolgálati és Ellátási Osztály 2.6.2. Munkaerő-piaci és Pénzügyi Osztály | a járási hivatal munkaügyi kirendeltségénél meghatározott feladatok | 41 |
15. | 2.7. Békéscsabai Járási Hivatal Járási Népegészségügyi Intézete 2.7.1. Szarvasi Kirendeltség | a járási népegészségügyi intézetnél meghatározott feladatok | 20 |
16. | Mindösszesen | 175 |
A | B | C | |
1. | járási hivatal/járási szakigazgatási szerv megjelölése | a járási hivatal/járási szakigazgatási szerv által ellátott feladatok megjelölése | létszám |
17. | 3. Gyomaendrődi Járási Hivatal | ||
18. | 3.1. Gyomaendrődi Járási Hivatal törzshivatala 3.1.1. Okmányirodai Osztály 3.1.2. Hatósági Osztály | - általános hatósági feladatok - járási hatósági feladatok - okmányirodai feladatok - oktatással kapcsolatos feladatok - járási védelmi igazgatási feladatok | 20 |
19. | 3.2. Gyomaendrődi Járási Hivatal Járási Gyámhivatala | a járási gyámhivatalnál meghatározott feladatok | 5 |
20. | 3.3. Gyomaendrődi Járási Hivatal Járási Állategészségügyi és Élelmiszer-ellenőrző Hivatala | a járási állat-egészségügyi és élelmiszer-ellenőrző hivatalnál meghatározott feladatok | 9 |
21. | 3.4. Gyomaendrődi Járási Hivatal Járási Földhivatala 3.4.1. Ingatlan-nyilvántartási Osztály 3.4.2. Földmérési Osztály | a járási földhivatalnál meghatározott feladatok | 10 |
22. | 3.5. Gyomaendrődi Járási Hivatal Járási Munkaügyi Kirendeltsége | a járási hivatal munkaügyi kirendeltségénél meghatározott feladatok | 7 |
23. | Mindösszesen | 51 | |
24. | 4. Gyulai Járási Hivatal | ||
25. | 4.1. Gyulai Járási Hivatal törzshivatala 4.1.1. Okmányirodai Osztály 4.1.2. Hatósági Osztály | - általános hatósági feladatok - járási hatósági feladatok - okmányirodai feladatok - oktatással kapcsolatos feladatok - járási védelmi igazgatási feladatok | 29 |
26. | 4.2. Gyulai Járási Hivatal Járási Gyámhivatala | a járási gyámhivatalnál meghatározott feladatok | 8 |
27. | 4.3. Gyulai Járási Hivatal Járási Építésügyi Hivatala | a járási építésügyi hivatalnál meghatározott feladatok | 5 |
28. | 4.4. Gyulai Járási Hivatal Járási Állategészségügyi és Élelmiszer-ellenőrző Hivatala | a járási állat-egészségügyi és élelmiszer-ellenőrző hivatalnál meghatározott feladatok | 8 |
29. | 4.5. Gyulai Járási Hivatal Járási Földhivatala 4.5.1. Ingatlan-nyilvántartási Osztály 4.5.2. Földmérési Osztály | a járási földhivatalnál meghatározott feladatok | 12 |
30. | 4.6. Gyulai Járási Hivatal Járási Munkaügyi Kirendeltsége | a járási hivatal munkaügyi kirendeltségénél meghatározott feladatok | 11 |
31. | 4.7. Gyulai Járási Hivatal Járási Népegészségügyi Intézete 4.7.1. Szeghalmi Kirendeltség | a járási népegészségügyi intézetnél meghatározott feladatok | 15 |
32. | Mindösszesen | 88 |
A | B | C | |
1. | járási hivatal/járási szakigazgatási szerv megjelölése | a járási hivatal/járási szakigazgatási szerv által ellátott feladatok megjelölése | létszám |
33. | 5. Mezőkovácsházai Járási Hivatal | ||
34. | 5.1. Mezőkovácsházai Járási Hivatal törzshivatala 5.1.1. Okmányirodai Osztály 5.1.2. Hatósági Osztály 5.1.3. Működést Támogató Osztály | - általános hatósági feladatok - járási hatósági feladatok - okmányirodai feladatok - oktatással kapcsolatos feladatok - járási védelmi igazgatási feladatok - működést támogató feladatok | 43 |
35. | 5.2. Mezőkovácsházai Járási Hivatal Járási Gyámhivatala | a járási gyámhivatalnál meghatározott feladatok | 9 |
36. | 5.3. Mezőkovácsházai Járási Hivatal Járási Földhivatala 5.3.1. Ingatlan-nyilvántartási Osztály 5.3.2. Földmérési Osztály | a járási földhivatalnál meghatározott feladatok | 14 |
37. | 5.4. Mezőkovácsházai Járási Hivatal Járási Munkaügyi Kirendeltsége | a járási hivatal munkaügyi kirendeltségénél meghatározott feladatok | 13 |
38. | Mindösszesen | 79 | |
39. | 6. Orosházi Járási Hivatal | ||
40. | 6.1. Orosházi Járási Hivatal törzshivatala 6.1.1. Okmányirodai Osztály 6.1.2. Hatósági Osztály 6.1.3. Működést Támogató Osztály | - általános hatósági feladatok - járási hatósági feladatok - okmányirodai feladatok - oktatással kapcsolatos feladatok - járási védelmi igazgatási feladatok - működést támogató feladatok | 48 |
41. | 6.2. Orosházi Járási Hivatal Járási Gyámhivatala | a járási gyámhivatalnál meghatározott feladatok | 8 |
42. | 6.3. Orosházi Járási Hivatal Járási Állategészségügyi és Élelmiszer-ellenőrző Hivatala | a járási állat-egészségügyi és élelmiszer-ellenőrző hivatalnál meghatározott feladatok | 21 |
43. | 6.4. Orosházi Járási Hivatal Járási Földhivatala 6.4.1. Ingatlan-nyilvántartási Osztály 6.4.2. Földmérési Osztály | a járási földhivatalnál meghatározott feladatok | 14 |
44. | 6.5. Orosházi Járási Hivatal Járási Munkaügyi Kirendeltsége | a járási hivatal munkaügyi kirendeltségénél meghatározott feladatok | 11 |
45. | 6.6. Orosházi Járási Hivatal Járási Népegészségügyi Intézete 6.6.1. Mezőkovácsházai Kirendeltség | a járási népegészségügyi intézetnél meghatározott feladatok | 15 |
46. | Mindösszesen | 117 | |
47. | 7. Sarkadi Járási Hivatal | ||
48. | 7.1. Sarkadi Járási Hivatal törzshivatala 7.1.1. Okmányirodai Osztály 7.1.2. Hatósági Osztály | - általános hatósági feladatok - járási hatósági feladatok - okmányirodai feladatok - oktatással kapcsolatos feladatok - járási védelmi igazgatási feladatok | 19 |
49. | 7.2. Sarkadi Járási Hivatal Járási Gyámhivatala | a járási gyámhivatalnál meghatározott feladatok | 7 |
A | B | C | |
1. | járási hivatal/járási szakigazgatási szerv megjelölése | a járási hivatal/járási szakigazgatási szerv által ellátott feladatok megjelölése | létszám |
50. | 7.3. Sarkadi Járási Hivatal Járási Földhivatala 7.3.1. Ingatlan-nyilvántartási Osztály 7.3.2. Földmérési Osztály | a járási földhivatalnál meghatározott feladatok | 10 |
51. | 7.4. Sarkadi Járási Hivatal Járási Munkaügyi Kirendeltsége | a járási hivatal munkaügyi kirendeltségénél meghatározott feladatok | 9 |
52. | Mindösszesen | 45 | |
53. | 8. Szarvasi Járási Hivatal | ||
54. | 8.1. Szarvasi Járási Hivatal törzshivatal 8.1.1. Okmányirodai Osztály 8.1.2. Hatósági Osztály | - általános hatósági feladatok - járási hatósági feladatok - okmányirodai feladatok - oktatással kapcsolatos feladatok - járási védelmi igazgatási feladatok | 26 |
55. | 8.2. Szarvasi Járási Hivatal Járási Gyámhivatala | a járási gyámhivatalnál meghatározott feladatok | 4 |
56. | 8.3. Szarvasi Járási Hivatal Járási Építésügyi Hivatala | a járási építésügyi hivatalnál meghatározott feladatok | 4 |
57. | 8.4. Szarvasi Járási Hivatal Járási Földhivatala 8.4.1. Ingatlan-nyilvántartási Osztály 8.4.2. Földmérési Osztály | a járási földhivatalnál meghatározott feladatok | 11 |
58. | 8.5. Szarvasi Járási Hivatal Járási Munkaügyi Kirendeltsége | a járási hivatal munkaügyi kirendeltségénél meghatározott feladatok | 8 |
59. | Mindösszesen | 53 | |
60. | 9. Szeghalmi Járási Hivatal | ||
61. | 9.1. Szeghalmi Járási Hivatal törzshivatala 9.1.1. Okmányirodai Osztály 9.1.2. Hatósági Osztály | - általános hatósági feladatok - járási hatósági feladatok - okmányirodai feladatok - oktatással kapcsolatos feladatok - járási védelmi igazgatási feladatok | 23 |
62. | 9.2. Szeghalmi Járási Hivatal Járási Gyámhivatala | a járási gyámhivatalnál meghatározott feladatok | 8 |
63. | 9.3. Szeghalmi Járási Hivatal Járási Földhivatala 9.3.1. Ingatlan-nyilvántartási Osztály 9.3.2. Földmérési Osztály | a járási földhivatalnál meghatározott feladatok | 15 |
64. | 9.4. Szeghalmi Járási Hivatal Járási Munkaügyi Kirendeltsége | a járási hivatal munkaügyi kirendeltségénél meghatározott feladatok | 10 |
65. | Mindösszesen | 56 |
5. A Békés Megyei Kormányhivatal szervezeti felépítése

"
2. melléklet a 8/2014. (II. 28.) KIM utasításhoz
Az SZMSZ Melléklet 6. függelék 4. és 5. pontjai helyébe a következő rendelkezések lépnek:
"4. A Borsod-Abaúj-Zemplén Megyei Kormányhivatal járási hivatalai és a járási hivatalok járási szakigazgatási szervei
A | B | C | |
1. | járási hivatal/járási szakigazgatási szerv megjelölése | a járási hivatal/járási szakigazgatási szerv által ellátott feladatok megjelölése | létszám |
2. | 1. Cigándi Járási Hivatal | ||
3. | 1.1. Cigándi Járási Hivatal törzshivatala 1.1.1. Okmányirodai Osztály 1.1.2. Hatósági Osztály | - általános hatósági feladatok - járási hatósági feladatok - okmányirodai feladatok - oktatással kapcsolatos feladatok - járási védelmi igazgatási feladatok | 17 |
4. | 1.2. Cigándi Járási Hivatal Járási Gyámhivatala | a járási gyámhivatalnál meghatározott feladatok | 2 |
5. | 1.3. Cigándi Járási Hivatal Járási Munkaügyi Kirendeltsége | a járási hivatal munkaügyi kirendeltségénél meghatározott feladatok | 6 |
6. | Mindösszesen | 25 | |
7. | 2. Edelényi Járási Hivatal | ||
8. | 2.1. Edelényi Járási Hivatal törzshivatala 2.1.1. Okmányirodai Osztály 2.1.2. Hatósági Osztály | - általános hatósági feladatok - járási hatósági feladatok - okmányirodai feladatok - oktatással kapcsolatos feladatok - járási védelmi igazgatási feladatok | 36 |
9. | 2.2. Edelényi Járási Hivatal Járási Gyámhivatala | a járási gyámhivatalnál meghatározott feladatok | 7 |
10. | 2.3. Edelényi Járási Hivatal Járási Állategészségügyi és Élelmiszer-ellenőrző Hivatala | a járási állat-egészségügyi és élelmiszer-ellenőrző hivatalnál meghatározott feladatok | 7 |
11. | 2.4. Edelényi Járási Hivatal Járási Földhivatala 2.4.1. Ingatlan-nyilvántartási Osztály 2.4.2. Földmérési Osztály | a járási földhivatalnál meghatározott feladatok | 30 |
12. | 2.5. Edelényi Járási Hivatal Járási Munkaügyi Kirendeltsége | a járási hivatal munkaügyi kirendeltségénél meghatározott feladatok | 17 |
13. | 2.6. Edelényi Járási Hivatal Járási Népegészségügyi Intézete | a járási népegészségügyi intézetnél meghatározott feladatok | 22 |
14. | Mindösszesen | 119 | |
15. | 3. Encsi Járási Hivatal | ||
16. | 3.1. Encsi Járási Hivatal törzshivatala 3.1.1. Okmányirodai Osztály 3.1.2. Hatósági Osztály | - általános hatósági feladatok - járási hatósági feladatok - okmányirodai feladatok - oktatással kapcsolatos feladatok - járási védelmi igazgatási feladatok | 28 |
17. | 3.2. Encsi Járási Hivatal Járási Gyámhivatala | a járási gyámhivatalnál meghatározott feladatok | 3 |
A | B | C | |
1. | járási hivatal/járási szakigazgatási szerv megjelölése | a járási hivatal/járási szakigazgatási szerv által ellátott feladatok megjelölése | létszám |
18. | 3.3. Encsi Járási Hivatal Járási Állategészségügyi és Élelmiszer-ellenőrző Hivatala | a járási állat-egészségügyi és élelmiszer-ellenőrző hivatalnál meghatározott feladatok | 6 |
19. | 3.4. Encsi Járási Hivatal Járási Földhivatala 3.4.1. Ingatlan-nyilvántartási Osztály 3.4.2. Földmérési Osztály | a járási földhivatalnál meghatározott feladatok | 21 |
20. | 3.5. Encsi Járási Hivatal Járási Munkaügyi Kirendeltsége | a járási hivatal munkaügyi kirendeltségénél meghatározott feladatok | 12 |
21. | 3.6. Encsi Járási Hivatal Járási Népegészségügyi Intézete | a járási népegészségügyi intézetnél meghatározott feladatok | 9 |
22. | Mindösszesen | 79 | |
23. | 4. Gönci Járási Hivatal | ||
24. | 4.1. Gönci Járási Hivatal törzshivatala 4.1.1. Okmányirodai Osztály 4.1.2. Hatósági Osztály | - általános hatósági feladatok - járási hatósági feladatok - okmányirodai feladatok - oktatással kapcsolatos feladatok - járási védelmi igazgatási feladatok | 22 |
25. | 4.2. Gönci Járási Hivatal Járási Gyámhivatala | a járási gyámhivatalnál meghatározott feladatok | 2 |
26. | 4.3. Gönci Járási Hivatal Járási Munkaügyi Kirendeltsége | a járási hivatal munkaügyi kirendeltségénél meghatározott feladatok | 10 |
27. | Mindösszesen | 34 | |
28. | 5. Kazincbarcikai Járási Hivatal | ||
29. | 5.1. Kazincbarcikai Járási Hivatal törzshivatala 5.1.1. Okmányirodai Osztály 5.1.2. Hatósági Osztály 5.1.3. Működést Támogató Osztály | - általános hatósági feladatok - járási hatósági feladatok - okmányirodai feladatok - oktatással kapcsolatos feladatok - járási védelmi igazgatási feladatok - működést támogató feladatok | 78 |
30. | 5.2. Kazincbarcikai Járási Hivatal Járási Gyámhivatala | a járási gyámhivatalnál meghatározott feladatok | 8 |
31. | 5.3. Kazincbarcikai Járási Hivatal Járási Munkaügyi Kirendeltsége | a járási hivatal munkaügyi kirendeltségénél meghatározott feladatok | 22 |
32. | Mindösszesen | 108 | |
33. | 6. Mezőcsáti Járási Hivatal | ||
34. | 6.1. Mezőcsáti Járási Hivatal törzshivatala 6.1.1. Okmányirodai Osztály 6.1.2. Hatósági Osztály | - általános hatósági feladatok - járási hatósági feladatok - okmányirodai feladatok - oktatással kapcsolatos feladatok - járási védelmi igazgatási feladatok | 17 |
35. | 6.2. Mezőcsáti Járási Hivatal Járási Gyámhivatala | a járási gyámhivatalnál meghatározott feladatok | 2 |
A | B | C | |
1. | járási hivatal/járási szakigazgatási szerv megjelölése | a járási hivatal/járási szakigazgatási szerv által ellátott feladatok megjelölése | létszám |
36. | 6.3. Mezőcsáti Járási Hivatal Járási Munkaügyi Kirendeltsége | a járási hivatal munkaügyi kirendeltségénél meghatározott feladatok | 7 |
37. | Mindösszesen | 26 | |
38. | 7. Mezőkövesdi Járási Hivatal | ||
39. | 7.1. Mezőkövesdi Járási Hivatal törzshivatala 7.1.1. Okmányirodai Osztály 7.1.2. Hatósági Osztály | - általános hatósági feladatok - járási hatósági feladatok - okmányirodai feladatok - oktatással kapcsolatos feladatok - járási védelmi igazgatási feladatok | 41 |
40. | 7.2. Mezőkövesdi Járási Hivatal Járási Gyámhivatala | a járási gyámhivatalnál meghatározott feladatok | 4 |
41. | 7.3. Mezőkövesdi Járási Hivatal Járási Állategészségügyi és Élelmiszer-ellenőrző Hivatala | a járási állat-egészségügyi és élelmiszer-ellenőrző hivatalnál meghatározott feladatok | 6 |
42. | 7.4. Mezőkövesdi Járási Hivatal Járási Földhivatala 7.4.1. Ingatlan-nyilvántartási Osztály 7.4.2. Földmérési Osztály | a járási földhivatalnál meghatározott feladatok | 17 |
43. | 7.5. Mezőkövesdi Járási Hivatal Járási Munkaügyi Kirendeltsége | a járási hivatal munkaügyi kirendeltségénél meghatározott feladatok | 11 |
44. | 7.6. Mezőkövesdi Járási Hivatal Járási Népegészségügyi Intézete | a járási népegészségügyi intézetnél meghatározott feladatok | 16 |
45. | Mindösszesen | 95 | |
46. | 8. Miskolci Járási Hivatal | ||
47. | 8.1. Miskolci Járási Hivatal törzshivatala 8.1.1. Okmányirodai Osztály 8.1.2. Kormányablak Osztály 8.1.3. Hatósági Osztály I. 8.1.4. Hatósági Osztály II. 8.1.5. Működést Támogató Osztály | - általános hatósági feladatok - járási hatósági feladatok - okmányirodai feladatok - ügyfélszolgálati feladatok - oktatással kapcsolatos feladatok - járási védelmi igazgatási feladatok - működést támogató feladatok | 202 |
48. | 8.2. Miskolci Járási Hivatal Járási Gyámhivatala | a járási gyámhivatalnál meghatározott feladatok | 31 |
49. | 8.3. Miskolci Járási Hivatal Járási Építésügyi és Örökségvédelmi Hivatala | a járási építésügyi és örökségvédelmi hivatalnál meghatározott feladatok | 20 |
50. | 8.4. Miskolci Járási Hivatal Járási Állategészségügyi és Élelmiszer-ellenőrző Hivatala | a járási állat-egészségügyi és élelmiszer-ellenőrző hivatalnál meghatározott feladatok | 13 |
51. | 8.5. Miskolci Járási Hivatal Járási Földhivatala 8.5.1. Ingatlan-nyilvántartási Osztály 8.5.2. Földmérési Osztály 8.5.3. Földügyi Osztály | a járási földhivatalnál meghatározott feladatok | 65 |
A | B | C | |
1. | járási hivatal/járási szakigazgatási szerv megjelölése | a járási hivatal/járási szakigazgatási szerv által ellátott feladatok megjelölése | létszám |
52. | 8.6. Miskolci Járási Hivatal Járási Munkaügyi Kirendeltsége 8.6.1. Ügyfélszolgálati és Ellátási Osztály 8.6.2. Munkaerő-piaci és Pénzügyi Osztály | a járási hivatal munkaügyi kirendeltségénél meghatározott feladatok | 58 |
53. | 8.7. Miskolci Járási Hivatal Járási Népegészségügyi Intézete | a járási népegészségügyi intézetnél meghatározott feladatok | 25 |
54. | Mindösszesen | 414 | |
55. | 9. Ózdi Járási Hivatal | ||
56. | 9.1. Ózdi Járási Hivatal törzshivatala 9.1.1. Okmányirodai Osztály 9.1.2. Hatósági Osztály 9.1.3. Működést Támogató Osztály | - általános hatósági feladatok - járási hatósági feladatok - okmányirodai feladatok - oktatással kapcsolatos feladatok - járási védelmi igazgatási feladatok - működést támogató feladatok | 57 |
57. | 9.2. Ózdi Járási Hivatal Járási Gyámhivatala | a járási gyámhivatalnál meghatározott feladatok | 9 |
58. | 9.3. Ózdi Járási Hivatal Járási Építésügyi Hivatala | a járási építésügyi hivatalnál meghatározott feladatok | 7 |
59. | 9.4. Ózdi Járási Hivatal Járási Földhivatala 9.4.1. Ingatlan-nyilvántartási Osztály 9.4.2. Földmérési Osztály | a járási földhivatalnál meghatározott feladatok | 20 |
60. | 9.5. Ózdi Járási Hivatal Járási Munkaügyi Kirendeltsége | a járási hivatal munkaügyi kirendeltségénél meghatározott feladatok | 18 |
61. | Mindösszesen | 111 | |
62. | 10. Putnoki Járási Hivatal | ||
63. | 10.1. Putnoki Járási Hivatal törzshivatala 10.1.1. Okmányirodai Osztály 10.1.2. Hatósági Osztály | - általános hatósági feladatok - járási hatósági feladatok - okmányirodai feladatok - oktatással kapcsolatos feladatok - járási védelmi igazgatási feladatok | 21 |
64. | 10.2. Putnoki Járási Hivatal Járási Gyámhivatala | a járási gyámhivatalnál meghatározott feladatok | 3 |
65. | 10.3. Putnoki Járási Hivatal Járási Munkaügyi Kirendeltsége | a járási hivatal munkaügyi kirendeltségénél meghatározott feladatok | 9 |
66. | Mindösszesen | 33 | |
67. | 11. Sárospataki Járási Hivatal | ||
68. | 11.1. Sárospataki Járási Hivatal törzshivatala 11.1.1. Okmányirodai Osztály 11.1.2. Hatósági Osztály | - általános hatósági feladatok - járási hatósági feladatok - okmányirodai feladatok - oktatással kapcsolatos feladatok - járási védelmi igazgatási feladatok | 20 |
69. | 11.2. Sárospataki Járási Hivatal Járási Gyámhivatala | a járási gyámhivatalnál meghatározott feladatok | 3 |
A | B | C | |
1. | járási hivatal/járási szakigazgatási szerv megjelölése | a járási hivatal/járási szakigazgatási szerv által ellátott feladatok megjelölése | létszám |
70. | 11.3. Sárospataki Járási Hivatal Járási Építésügyi Hivatala | a járási építésügyi hivatalnál meghatározott feladatok | 6 |
71. | 11.4. Sárospataki Járási Hivatal Járási Állategészségügyi és Élelmiszer-ellenőrző Hivatala | a járási állat-egészségügyi és élelmiszer-ellenőrző hivatalnál meghatározott feladatok | 10 |
72. | 11.5. Sárospataki Járási Hivatal Járási Munkaügyi Kirendeltsége | a járási hivatal munkaügyi kirendeltségénél meghatározott feladatok | 9 |
73. | Mindösszesen | 48 | |
74. | 12. Sátoraljaújhelyi Járási Hivatal | ||
75. | 12.1. Sátoraljaújhelyi Járási Hivatal törzshivatala 12.1.1. Okmányirodai Osztály 12.1.2. Hatósági Osztály | - általános hatósági feladatok - járási hatósági feladatok - okmányirodai feladatok - oktatással kapcsolatos feladatok - járási védelmi igazgatási feladatok | 22 |
76. | 12.2. Sátoraljaújhelyi Járási Hivatal Járási Gyámhivatala | a járási gyámhivatalnál meghatározott feladatok | 3 |
77. | 12.3. Sátoraljaújhelyi Járási Hivatal Járási Földhivatala 12.3.1. Ingatlan-nyilvántartási Osztály 12.3.2. Földmérési Osztály | a járási földhivatalnál meghatározott feladatok | 22 |
78. | 12.4. Sátoraljaújhelyi Járási Hivatal Járási Munkaügyi Kirendeltsége | a járási hivatal munkaügyi kirendeltségénél meghatározott feladatok | 9 |
79. | Mindösszesen | 56 | |
80. | 13. Szerencsi Járási Hivatal | ||
81. | 13.1. Szerencsi Járási Hivatal törzshivatala 13.1.1. Okmányirodai Osztály 13.1.2. Hatósági Osztály | - általános hatósági feladatok - járási hatósági feladatok - okmányirodai feladatok - oktatással kapcsolatos feladatok - járási védelmi igazgatási feladatok | 39 |
82. | 13.2. Szerencsi Járási Hivatal Járási Gyámhivatala | a járási gyámhivatalnál meghatározott feladatok | 4 |
83. | 13.3. Szerencsi Járási Hivatal Járási Földhivatala 13.3.1. Ingatlan-nyilvántartási Osztály 13.3.2. Földmérési Osztály | a járási földhivatalnál meghatározott feladatok | 21 |
84. | 13.4. Szerencsi Járási Hivatal Járási Munkaügyi Kirendeltsége | a járási hivatal munkaügyi kirendeltségénél meghatározott feladatok | 15 |
85. | 13.5. Szerencsi Járási Hivatal Járási Népegészségügyi Intézete | a járási népegészségügyi intézetnél meghatározott feladatok | 20 |
86. | Mindösszesen | 99 |
A | B | C | |
1. | járási hivatal/járási szakigazgatási szerv megjelölése | a járási hivatal/járási szakigazgatási szerv által ellátott feladatok megjelölése | létszám |
87. | 14. Szikszói Járási Hivatal | ||
88. | 14.1. Szikszói Járási Hivatal törzshivatala 14.1.1. Okmányirodai Osztály 14.1.2. Hatósági Osztály | - általános hatósági feladatok - járási hatósági feladatok - okmányirodai feladatok - oktatással kapcsolatos feladatok - járási védelmi igazgatási feladatok | 19 |
89. | 14.2. Szikszói Járási Hivatal Járási Gyámhivatala | a járási gyámhivatalnál meghatározott feladatok | 3 |
90. | 14.3. Szikszói Járási Hivatal Járási Munkaügyi Kirendeltsége | a járási hivatal munkaügyi kirendeltségénél meghatározott feladatok | 8 |
91. | Mindösszesen | 30 | |
92. | 15. Tiszaújvárosi Járási Hivatal | ||
93. | 15.1. Tiszaújvárosi Járási Hivatal törzshivatala 15.1.1. Okmányirodai Osztály 15.1.2. Hatósági Osztály | - általános hatósági feladatok - járási hatósági feladatok - okmányirodai feladatok - oktatással kapcsolatos feladatok - járási védelmi igazgatási feladatok | 29 |
94. | 15.2. Tiszaújvárosi Járási Hivatal Járási Gyámhivatala | a járási gyámhivatalnál meghatározott feladatok | 3 |
95. | 15.3. Tiszaújvárosi Járási Hivatal Járási Földhivatala 15.3.1. Ingatlan-nyilvántartási Osztály 15.3.2. Földmérési Osztály | a járási földhivatalnál meghatározott feladatok | 17 |
96. | 15.4. Tiszaújvárosi Járási Hivatal Járási Munkaügyi Kirendeltsége | a járási hivatal munkaügyi kirendeltségénél meghatározott feladatok | 8 |
97. | Mindösszesen | 57 | |
98. | 16. Tokaji Járási Hivatal | ||
99. | 16.1. Tokaji Járási Hivatal törzshivatala 16.1.1. Okmányirodai Osztály 16.1.2. Hatósági Osztály | - általános hatósági feladatok - járási hatósági feladatok - okmányirodai feladatok - oktatással kapcsolatos feladatok - járási védelmi igazgatási feladatok | 15 |
100. | 16.2. Tokaji Járási Hivatal Járási Gyámhivatala | a járási gyámhivatalnál meghatározott feladatok | 2 |
101. | 16.3. Tokaji Járási Hivatal Járási Munkaügyi Kirendeltsége | a járási hivatal munkaügyi kirendeltségénél meghatározott feladatok | 7 |
102. | Mindösszesen | 24 |
5. A Borsod-Abaúj-Zemplén Megyei Kormányhivatal szervezeti felépítése

"
3. melléklet a 8/2014. (II. 28.) KIM utasításhoz
1. Az SZMSZ Melléklet 14. függelék 2. pontja helyébe a következő rendelkezés lép:
"2. A Komárom-Esztergom Megyei Kormányhivatal törzshivatala
A | B | C | |
1. | szervezeti egység/vezető megjelölése | szervezeti egység/vezető által ellátott feladatok megjelölése | létszám |
2. | 1. Kormánymegbízott | kormánymegbízottnál meghatározott feladatok | 1 |
3. | 2. Főigazgató | főigazgatónál meghatározott feladatok | 1 |
4. | 3. Igazgató | igazgatónál meghatározott feladatok | 1 |
5. | 4. Belső Ellenőrzési Osztály | belső ellenőrzési feladatok | 3 |
6. | 5. Kormánymegbízotti Kabinet | kabineti feladatok | 2 |
7. | 6. Törvényességi Felügyeleti Főosztály | törvényességi felügyeleti feladatok | 5 |
8. | 7. Hatósági Főosztály 7.1. Hatósági Osztály 7.2. Ügyfélszolgálati Osztály | - általános hatósági feladatok - megyei hatósági feladatok - ügyfélszolgálati feladatok | 16 |
9. | 8. Oktatási Főosztály | oktatással kapcsolatos feladatok | 6 |
10. | 9. Koordinációs és Szervezési Főosztály | - koordinációs feladatok | 10 |
11. | 10. Humánpolitikai Főosztály | humánpolitikai feladatok | 8 |
12. | 11. Pénzügyi Főosztály 11.1. Pénzügyi Osztály 11.2. Számviteli Osztály 11.3. Üzemeltetési Osztály | - pénzügyi és számviteli feladatok - gazdasági feladatok | 62 |
13. | 12. Informatikai Főosztály | informatikai feladatok | 22 |
14. | 13. Jogi és Perképviseleti Osztály | - jogi feladatok - perképviseleti feladatok | 5 |
15. | 14. Védelmi Bizottság Titkársága | védelmi igazgatási feladatok | 1 |
16. | Mindösszesen | 143 |
"
2. Az SZMSZ Melléklet 14. függelék 5. pontja helyébe a következő rendelkezés lép:
"5. A Komárom-Esztergom Megyei Kormányhivatal szervezeti felépítése

"
4. melléklet a 8/2014. (II. 28.) KIM utasításhoz
Az SZMSZ Melléklet 16. függelék 4. pontja helyébe a következő rendelkezések lépnek:
"4. A Pest Megyei Kormányhivatal járási hivatalai és a járási hivatalok járási szakigazgatási szervei
A | B | C | |
1. | járási hivatal/járási szakigazgatási szerv megjelölése | a járási hivatal/járási szakigazgatási szerv által ellátott feladatok megjelölése | létszám |
2. | 1. Aszódi Járási Hivatal | ||
3. | 1.1. Aszódi Járási Hivatal törzshivatala 1.1.1. Okmányirodai Osztály 1.1.2. Hatósági Osztály | - általános hatósági feladatok - járási hatósági feladatok - okmányirodai feladatok - oktatással kapcsolatos feladatok - járási védelmi igazgatási feladatok | 24 |
4. | 1.2. Aszódi Járási Hivatal Járási Gyámhivatala | a járási gyámhivatalnál meghatározott feladatok | 5 |
5. | Mindösszesen | 29 | |
6. | 2. Budakeszi Járási Hivatal | ||
7. | 2.1. Budakeszi Járási Hivatal törzshivatala 2.1.1. Okmányirodai Osztály 2.1.2. Hatósági Osztály 2.1.3. Működést Támogató Osztály | - általános hatósági feladatok - járási hatósági feladatok - okmányirodai feladatok - oktatással kapcsolatos feladatok - járási védelmi igazgatási feladatok - működést támogató feladatok | 59 |
8. | 2.2. Budakeszi Járási Hivatal Járási Gyámhivatala | a járási gyámhivatalnál meghatározott feladatok | 10 |
9. | 2.3. Budakeszi Járási Hivatal Budakörnyéki Járási Földhivatala 2.3.1. Ingatlan-nyilvántartási Osztály 2.3.2. Földmérési Osztály | a járási földhivatalnál meghatározott feladatok | 40 |
10. | 2.4. Budakeszi Járási Hivatal I. Járási Munkaügyi Kirendeltsége | a járási hivatal munkaügyi kirendeltségénél meghatározott feladatok | 8 |
11. | 2.5. Budakeszi Járási Hivatal II. Járási Munkaügyi Kirendeltsége | a járási hivatal munkaügyi kirendeltségénél meghatározott feladatok | 4 |
12. | Mindösszesen | 121 | |
13. | 3. Ceglédi Járási Hivatal | ||
14. | 3.1. Ceglédi Járási Hivatal törzshivatala 3.1.1. Okmányirodai Osztály 3.1.2. Hatósági Osztály | - általános hatósági feladatok - járási hatósági feladatok - okmányirodai feladatok - oktatással kapcsolatos feladatok - járási védelmi igazgatási feladatok | 60 |
15. | 3.2. Ceglédi Járási Hivatal Járási Gyámhivatala | a járási gyámhivatalnál meghatározott feladatok | 15 |
16. | 3.3. Ceglédi Járási Hivatal Járási Építésügyi Hivatala | a járási építésügyi hivatalnál meghatározott feladatok | 5 |
17. | 3.4. Ceglédi Járási Hivatal Járási Állategészségügyi és Élelmiszer-ellenőrző Hivatala | a járási állat-egészségügyi és élelmiszer-ellenőrző hivatalnál meghatározott feladatok | 22 |
A | B | C | |
1. | járási hivatal/járási szakigazgatási szerv megjelölése | a járási hivatal/járási szakigazgatási szerv által ellátott feladatok megjelölése | létszám |
18. | 3.5. Ceglédi Járási Hivatal Járási Földhivatala 3.5.1. Ingatlan-nyilvántartási Osztály 3.5.2. Földmérési Osztály | a járási földhivatalnál meghatározott feladatok | 25 |
19. | 3.6. Ceglédi Járási Hivatal Járási Munkaügyi Kirendeltsége | a járási hivatal munkaügyi kirendeltségénél meghatározott feladatok | 15 |
20. | 3.7. Ceglédi Járási Hivatal Járási Népegészségügyi Intézete | a járási népegészségügyi intézetnél meghatározott feladatok | 19 |
21. | Mindösszesen | 161 | |
22. | 4. Dabasi Járási Hivatal | ||
23. | 4.1. Dabasi Járási Hivatal törzshivatala 4.1.1. Okmányirodai Osztály 4.1.2. Hatósági Osztály | - általános hatósági feladatok - járási hatósági feladatok - okmányirodai feladatok - oktatással kapcsolatos feladatok - járási védelmi igazgatási feladatok | 33 |
24. | 4.2. Dabasi Járási Hivatal Járási Gyámhivatala | a járási gyámhivatalnál meghatározott feladatok | 5 |
25. | 4.3. Dabasi Járási Hivatal Járási Állategészségügyi és Élelmiszer-ellenőrző Hivatala | a járási állat-egészségügyi és élelmiszer-ellenőrző hivatalnál meghatározott feladatok | 15 |
26. | 4.4. Dabasi Járási Hivatal Járási Földhivatala 4.4.1. Ingatlan-nyilvántartási Osztály 4.4.2. Földmérési Osztály | a járási földhivatalnál meghatározott feladatok | 24 |
27. | 4.5. Dabasi Járási Hivatal Járási Munkaügyi Kirendeltsége | a járási hivatal munkaügyi kirendeltségénél meghatározott feladatok | 8 |
28. | 4.6. Dabasi Járási Hivatal Járási Népegészségügyi Intézete | a járási népegészségügyi intézetnél meghatározott feladatok | 14 |
29. | Mindösszesen | 99 | |
30. | 5. Dunakeszi Járási Hivatal | ||
31. | 5.1. Dunakeszi Járási Hivatal törzshivatala 5.1.1. Okmányirodai Osztály 5.1.2. Hatósági Osztály | - általános hatósági feladatok - járási hatósági feladatok - okmányirodai feladatok - oktatással kapcsolatos feladatok - járási védelmi igazgatási feladatok | 56 |
32. | 5.2. Dunakeszi Járási Hivatal Járási Gyámhivatala | a járási gyámhivatalnál meghatározott feladatok | 5 |
33. | 5.3. Dunakeszi Járási Hivatal Járási Földhivatala 5.3.1. Ingatlan-nyilvántartási Osztály 5.3.2. Földmérési Osztály | a járási földhivatalnál meghatározott feladatok | 20 |
34. | Mindösszesen | 81 | |
35. | 6. Érdi Járási Hivatal | ||
36. | 6.1. Érdi Járási Hivatal törzshivatala 6.1.1. Okmányirodai Osztály 6.1.2. Hatósági Osztály 6.1.3. Működést Támogató Osztály | - általános hatósági feladatok - járási hatósági feladatok - okmányirodai feladatok - oktatással kapcsolatos feladatok - járási védelmi igazgatási feladatok - működést támogató feladatok | 78 |
A | B | C | |
1. | járási hivatal/járási szakigazgatási szerv megjelölése | a járási hivatal/járási szakigazgatási szerv által ellátott feladatok megjelölése | létszám |
37. | 6.2. Érdi Járási Hivatal Járási Gyámhivatala | a járási gyámhivatalnál meghatározott feladatok | 9 |
38. | 6.3. Érdi Járási Hivatal Járási Állategészségügyi és Élelmiszer-ellenőrző Hivatala 6.3.1. Dél-Budapesti Ügyek Osztálya | a járási állat-egészségügyi és élelmiszer-ellenőrző hivatalnál meghatározott feladatok | 35 |
39. | 6.4. Érdi Járási Hivatal Járási Építésügyi és Örökségvédelmi Hivatala 6.4.1. Építésügyi Hatósági Osztály 6.4.2. Örökségvédelmi Hatósági Osztály | a járási építésügyi és örökségvédelmi hivatalnál meghatározott feladatok | 24 |
40. | 6.5. Érdi Járási Hivatal Járási Földhivatala 6.5.1. Ingatlan-nyilvántartási Osztály 6.5.2. Földmérési Osztály | a járási földhivatalnál meghatározott feladatok | 22 |
41. | 6.6. Érdi Járási Hivatal Járási Munkaügyi Kirendeltsége | a járási hivatal munkaügyi kirendeltségénél meghatározott feladatok | 9 |
42. | 6.7. Érdi Járási Hivatal Járási Népegészségügyi Intézete | a járási népegészségügyi intézetnél meghatározott feladatok | 22 |
43. | Mindösszesen | 199 | |
44. | 7. Gödöllői Járási Hivatal | ||
45. | 7.1. Gödöllői Járási Hivatal törzshivatala 7.1.1. Okmányirodai Osztály 7.1.2. Hatósági Osztály 7.1.3. Működést Támogató Osztály | - általános hatósági feladatok - járási hatósági feladatok - okmányirodai feladatok - oktatással kapcsolatos feladatok - járási védelmi igazgatási feladatok - működést támogató feladatok | 80 |
46. | 7.2. Gödöllői Járási Hivatal Járási Gyámhivatala | a járási gyámhivatalnál meghatározott feladatok | 16 |
47. | 7.3. Gödöllői Járási Hivatal Járási Építésügyi Hivatala | a járási építésügyi hivatalnál meghatározott feladatok | 16 |
48. | 7.4. Gödöllői Járási Hivatal Járási Állategészségügyi és Élelmiszer-ellenőrző Hivatala 7.4.1. Észak-Budapesti Ügyek Osztálya | a járási állat-egészségügyi és élelmiszer-ellenőrző hivatalnál meghatározott feladatok | 31 |
49. | 7.5. Gödöllői Járási Hivatal Járási Földhivatala 7.5.1. Ingatlan-nyilvántartási Osztály 7.5.2. Földmérési Osztály | a járási földhivatalnál meghatározott feladatok | 38 |
50. | 7.6. Gödöllői Járási Hivatal Járási Munkaügyi Kirendeltsége | a járási hivatal munkaügyi kirendeltségénél meghatározott feladatok | 16 |
51. | 7.7. Gödöllői Járási Hivatal Járási Népegészségügyi Intézete | a járási népegészségügyi intézetnél meghatározott feladatok | 23 |
52. | Mindösszesen | 220 | |
53. | 8. Gyáli Járási Hivatal | ||
54. | 8.1. Gyáli Járási Hivatal törzshivatala 8.1.1. Okmányirodai Osztály 8.1.2. Hatósági Osztály | - általános hatósági feladatok - járási hatósági feladatok - okmányirodai feladatok - oktatással kapcsolatos feladatok - járási védelmi igazgatási feladatok | 42 |
A | B | C | |
1. | járási hivatal/járási szakigazgatási szerv megjelölése | a járási hivatal/járási szakigazgatási szerv által ellátott feladatok megjelölése | létszám |
55. | 8.2. Gyáli Járási Hivatal Járási Gyámhivatala | a járási gyámhivatalnál meghatározott feladatok | 7 |
56. | 8.3. Gyáli Járási Hivatal Járási Építésügyi Hivatala | a járási építésügyi hivatalnál meghatározott feladatok | 15 |
57. | Mindösszesen | 64 | |
58. | 9. Monori Járási Hivatal | ||
59. | 9.1. Monori Járási Hivatal törzshivatala 9.1.1. Okmányirodai Osztály 9.1.2. Hatósági Osztály | - általános hatósági feladatok - járási hatósági feladatok - okmányirodai feladatok - oktatással kapcsolatos feladatok - járási védelmi igazgatási feladatok | 49 |
60. | 9.2. Monori Járási Hivatal Járási Gyámhivatala | a járási gyámhivatalnál meghatározott feladatok | 15 |
61. | 9.3. Monori Járási Hivatal Járási Állategészségügyi és Élelmiszer-ellenőrző Hivatala | a járási állat-egészségügyi és élelmiszer-ellenőrző hivatalnál meghatározott feladatok | 20 |
62. | 9.4. Monori Járási Hivatal Járási Földhivatala 9.4.1. Ingatlan-nyilvántartási Osztály 9.4.2. Földmérési Osztály | a járási földhivatalnál meghatározott feladatok | 28 |
63. | 9.5. Monori Járási Hivatal Járási Munkaügyi Kirendeltsége | a járási hivatal munkaügyi kirendeltségénél meghatározott feladatok | 11 |
64. | 9.6. Monori Járási Hivatal Járási Népegészségügyi Intézete | a járási népegészségügyi intézetnél meghatározott feladatok | 24 |
65. | Mindösszesen | 147 | |
66. | 10. Nagykátai Járási Hivatal | ||
67. | 10.1. Nagykátai Járási Hivatal törzshivatala 10.1.1. Okmányirodai Osztály 10.1.2. Hatósági Osztály | - általános hatósági feladatok - járási hatósági feladatok - okmányirodai feladatok - oktatással kapcsolatos feladatok - járási védelmi igazgatási feladatok | 36 |
68. | 10.2. Nagykátai Járási Hivatal Járási Gyámhivatala | a járási gyámhivatalnál meghatározott feladatok | 8 |
69. | 10.3. Nagykátai Járási Hivatal Járási Földhivatala 10.3.1. Ingatlan-nyilvántartási Osztály 10.3.2. Földmérési Osztály | a járási földhivatalnál meghatározott feladatok | 24 |
70. | 10.4. Nagykátai Járási Hivatal Járási Munkaügyi Kirendeltsége | a járási hivatal munkaügyi kirendeltségénél meghatározott feladatok | 12 |
71. | Mindösszesen | 80 | |
72. | 11. Nagykőrösi Járási Hivatal | ||
73. | 11.1. Nagykőrösi Járási Hivatal törzshivatala 11.1.1. Okmányirodai Osztály 11.1.2. Hatósági Osztály | - általános hatósági feladatok - járási hatósági feladatok - okmányirodai feladatok - oktatással kapcsolatos feladatok - járási védelmi igazgatási feladatok | 21 |
A | B | C | |
1. | járási hivatal/járási szakigazgatási szerv megjelölése | a járási hivatal/járási szakigazgatási szerv által ellátott feladatok megjelölése | létszám |
74. | 11.2. Nagykőrösi Járási Hivatal Járási Gyámhivatala | a járási gyámhivatalnál meghatározott feladatok | 5 |
75. | 11.3. Nagykőrösi Járási Hivatal Járási Földhivatala 11.3.1. Ingatlan-nyilvántartási Osztály 11.3.2. Földmérési Osztály | a járási földhivatalnál meghatározott feladatok | 11 |
76. | Mindösszesen | 37 | |
77. | 12. Pilisvörösvári Járási Hivatal | ||
78. | 12.1. Pilisvörösvári Járási Hivatal törzshivatala 12.1.1. Okmányirodai Osztály 12.1.2. Hatósági Osztály | - általános hatósági feladatok - járási hatósági feladatok - okmányirodai feladatok - oktatással kapcsolatos feladatok - járási védelmi igazgatási feladatok | 23 |
79. | 12.2. Pilisvörösvári Járási Hivatal Járási Gyámhivatala | a járási gyámhivatalnál meghatározott feladatok | 6 |
80. | Mindösszesen | 29 | |
81. | 13. Ráckevei Járási Hivatal | ||
82. | 13.1. Ráckevei Járási Hivatal törzshivatala 13.1.1. Okmányirodai Osztály 13.1.2. Hatósági Osztály | - általános hatósági feladatok - járási hatósági feladatok - okmányirodai feladatok - oktatással kapcsolatos feladatok - járási védelmi igazgatási feladatok | 31 |
83. | 13.2. Ráckevei Járási Hivatal Járási Gyámhivatala | a járási gyámhivatalnál meghatározott feladatok | 5 |
84. | 13.3. Ráckevei Járási Hivatal Járási Állategészségügyi és Élelmiszer-ellenőrző Hivatala | a járási állat-egészségügyi és élelmiszer-ellenőrző hivatalnál meghatározott feladatok | 13 |
85. | 13.4. Ráckevei Járási Hivatal Járási Földhivatala 13.4.1. Ingatlan-nyilvántartási Osztály 13.4.2. Földmérési Osztály | a járási földhivatalnál meghatározott feladatok | 31 |
86. | 13.5. Ráckevei Járási Hivatal Járási Munkaügyi Kirendeltsége | a járási hivatal munkaügyi kirendeltségénél meghatározott feladatok | 13 |
87. | 13.6. Ráckevei Járási Hivatal Járási Népegészségügyi Intézete | a járási népegészségügyi intézetnél meghatározott feladatok | 18 |
88. | Mindösszesen | 111 | |
89. | 14. Szentendrei Járási Hivatal | ||
90. | 14.1. Szentendrei Járási Hivatal törzshivatala 14.1.1. Okmányirodai Osztály 14.1.2. Hatósági Osztály | - általános hatósági feladatok - járási hatósági feladatok - okmányirodai feladatok - oktatással kapcsolatos feladatok - járási védelmi igazgatási feladatok | 46 |
91. | 14.2. Szentendrei Járási Hivatal Járási Gyámhivatala | a járási gyámhivatalnál meghatározott feladatok | 13 |
92. | 14.3. Szentendrei Járási Hivatal Járási Építésügyi Hivatala | a járási építésügyi hivatalnál meghatározott feladatok | 14 |
A | B | C | |
1. | járási hivatal/járási szakigazgatási szerv megjelölése | a járási hivatal/járási szakigazgatási szerv által ellátott feladatok megjelölése | létszám |
93. | 14.4. Szentendrei Járási Hivatal Járási Földhivatala 14.4.1. Ingatlan-nyilvántartási Osztály 14.4.2. Földmérési Osztály | a járási földhivatalnál meghatározott feladatok | 26 |
94. | 14.5. Szentendrei Járási Hivatal Járási Munkaügyi Kirendeltsége | a járási hivatal munkaügyi kirendeltségénél meghatározott feladatok | 8 |
95. | 14.6. Szentendrei Járási Hivatal Járási Népegészségügyi Intézete | a járási népegészségügyi intézetnél meghatározott feladatok | 23 |
96. | Mindösszesen | 130 | |
97. | 15. Szigetszentmiklósi Járási Hivatal | ||
98. | 15.1. Szigetszentmiklósi Járási Hivatal törzshivatala 15.1.1. Okmányirodai Osztály 15.1.2. Hatósági Osztály 15.1.3. Működést Támogató Osztály | - általános hatósági feladatok - járási hatósági feladatok - okmányirodai feladatok - oktatással kapcsolatos feladatok - járási védelmi igazgatási feladatok - működést támogató feladatok | 63 |
99. | 15.2. Szigetszentmiklósi Járási Hivatal Járási Gyámhivatala | a járási gyámhivatalnál meghatározott feladatok | 14 |
100. | 15.3. Szigetszentmiklósi Járási Hivatal Járási Építésügyi Hivatala | a járási építésügyi hivatalnál meghatározott feladatok | 12 |
101. | Mindösszesen | 89 | |
102. | 16. Szobi Járási Hivatal | ||
103. | 16.1. Szobi Járási Hivatal törzshivatala 16.1.1. Okmányirodai Osztály 16.1.2. Hatósági Osztály | - általános hatósági feladatok - járási hatósági feladatok - okmányirodai feladatok - oktatással kapcsolatos feladatok - járási védelmi igazgatási feladatok | 24 |
104. | 16.2. Szobi Járási Hivatal Járási Gyámhivatala | a járási gyámhivatalnál meghatározott feladatok | 7 |
105. | Mindösszesen | 31 | |
106. | 17. Váci Járási Hivatal | ||
107. | 17.1. Váci Járási Hivatal törzshivatala 17.1.1. Okmányirodai Osztály 17.1.2. Hatósági Osztály 17.1.3. Működést Támogató Osztály | - általános hatósági feladatok - járási hatósági feladatok - okmányirodai feladatok - oktatással kapcsolatos feladatok - járási védelmi igazgatási feladatok - működést támogató feladatok | 52 |
108. | 17.2. Váci Járási Hivatal Járási Gyámhivatala | a járási gyámhivatalnál meghatározott feladatok | 10 |
109. | 17.3. Váci Járási Hivatal Járási Építésügyi Hivatala | a járási építésügyi hivatalnál meghatározott feladatok | 9 |
110. | 17.4. Váci Járási Hivatal Járási Állategészségügyi és Élelmiszer-ellenőrző Hivatala | a járási állat-egészségügyi és élelmiszer-ellenőrző hivatalnál meghatározott feladatok | 14 |
111. | 17.5. Váci Járási Hivatal Járási Földhivatala 17.5.1. Ingatlan-nyilvántartási Osztály 17.5.2. Földmérési Osztály | a járási földhivatalnál meghatározott feladatok | 33 |
A | B | C | |
1. | járási hivatal/járási szakigazgatási szerv megjelölése | a járási hivatal/járási szakigazgatási szerv által ellátott feladatok megjelölése | létszám |
112. | 17.6. Váci Járási Hivatal Járási Munkaügyi Kirendeltsége | a járási hivatal munkaügyi kirendeltségénél meghatározott feladatok | 16 |
113. | 17.7. Váci Járási Hivatal Járási Népegészségügyi Intézete | a járási népegészségügyi intézetnél meghatározott feladatok | 23 |
114. | Mindösszesen | 157 | |
115. | 18. Vecsési Járási Hivatal | ||
116. | 18.1. Vecsési Járási Hivatal törzshivatala 18.1.1. Okmányirodai Osztály 18.1.2. Hatósági Osztály | - általános hatósági feladatok - járási hatósági feladatok - okmányirodai feladatok - oktatással kapcsolatos feladatok - járási védelmi igazgatási feladatok | 25 |
117. | 18.2. Vecsési Járási Hivatal Járási Gyámhivatala | a járási gyámhivatalnál meghatározott feladatok | 6 |
118. | Mindösszesen | 31 |
"
5. melléklet a 8/2014. (II. 28.) KIM utasításhoz
Az SZMSZ Melléklet 19. függelék 4. és 5. pontjai helyébe a következő rendelkezések lépnek:
"4. A Tolna Megyei Kormányhivatal járási hivatalai és a járási hivatalok járási szakigazgatási szervei
A | B | C | |
1. | járási hivatal/járási szakigazgatási szerv megjelölése | a járási hivatal/járási szakigazgatási szerv által ellátott feladatok megjelölése | létszám |
2. | 1. Bonyhádi Járási Hivatal | ||
3. | 1.1. Bonyhádi Járási Hivatal törzshivatala 1.1.1. Okmányirodai Osztály 1.1.2. Hatósági Osztály | - általános hatósági feladatok - járási hatósági feladatok - okmányirodai feladatok - oktatással kapcsolatos feladatok - járási védelmi igazgatási feladatok | 28 |
4. | 1.2. Bonyhádi Járási Hivatal Járási Gyámhivatala | a járási gyámhivatalnál meghatározott feladatok | 5 |
5. | 1.3. Bonyhádi Járási Hivatal Járási Állategészségügyi és Élelmiszer-ellenőrző Hivatala | a járási állategészségügyi és élelmiszer-ellenőrző hivatalnál meghatározott feladatok | 5 |
6. | 1.4. Bonyhádi Járási Hivatal Járási Földhivatala 1.4.1. Ingatlan-nyilvántartási Osztály 1.4.2. Földmérési Osztály | a járási földhivatalnál meghatározott feladatok | 10 |
7. | 1.5. Bonyhádi Járási Hivatal Járási Munkaügyi Kirendeltsége | a járási hivatal munkaügyi kirendeltségénél meghatározott feladatok | 6 |
8. | Mindösszesen | 54 |
A | B | C | |
1. | járási hivatal/járási szakigazgatási szerv megjelölése | a járási hivatal/járási szakigazgatási szerv által ellátott feladatok megjelölése | létszám |
9. | 2. Dombóvári Járási Hivatal | ||
10. | 2.1. Dombóvári Járási Hivatal törzshivatala 2.1.1. Okmányirodai Osztály 2.1.2. Hatósági Osztály | - általános hatósági feladatok - járási hatósági feladatok - okmányirodai feladatok - oktatással kapcsolatos feladatok - járási védelmi igazgatási feladatok | 27 |
11. | 2.2. Dombóvári Járási Hivatal Járási Gyámhivatala | a járási gyámhivatalnál meghatározott feladatok | 5 |
12. | 2.3. Dombóvári Járási Hivatal Járási Állategészségügyi és Élelmiszer-ellenőrző Hivatala | a járási állategészségügyi és élelmiszer-ellenőrző hivatalnál meghatározott feladatok | 4 |
13. | 2.4. Dombóvári Járási Hivatal Járási Építésügyi Hivatala | a járási építésügyi hivatalnál meghatározott feladatok | 5 |
14. | 2.5. Dombóvári Járási Hivatal Járási Földhivatala 2.5.1. Ingatlan-nyilvántartási Osztály 2.5.2. Földmérési Osztály | a járási földhivatalnál meghatározott feladatok | 12 |
15. | 2.6. Dombóvári Járási Hivatal Járási Munkaügyi Kirendeltsége | a járási hivatal munkaügyi kirendeltségénél meghatározott feladatok | 10 |
16. | 2.7. Dombóvári Járási Hivatal Járási Népegészségügyi Intézete | a járási népegészségügyi intézetnél meghatározott feladatok | 11 |
17. | Mindösszesen | 74 | |
18. | 3. Paksi Járási Hivatal | ||
19. | 3.1. Paksi Járási Hivatal törzshivatala 3.1.1. Okmányirodai Osztály 3.1.2. Hatósági Osztály | - általános hatósági feladatok - járási hatósági feladatok - okmányirodai feladatok - oktatással kapcsolatos feladatok - járási védelmi igazgatási feladatok | 39 |
20. | 3.2. Paksi Járási Hivatal Járási Gyámhivatala | a járási gyámhivatalnál meghatározott feladatok | 8 |
21. | 3.3. Paksi Járási Hivatal Járási Állategészségügyi és Élelmiszer-ellenőrző Hivatala | a járási állategészségügyi és élelmiszer-ellenőrző hivatalnál meghatározott feladatok | 5 |
22. | 3.4. Paksi Járási Hivatal Járási Földhivatala 3.4.1. Ingatlan-nyilvántartási Osztály 3.4.2. Földmérési Osztály | a járási földhivatalnál meghatározott feladatok | 15 |
23. | 3.5. Paksi Járási Hivatal Járási Munkaügyi Kirendeltsége | a járási hivatal munkaügyi kirendeltségénél meghatározott feladatok | 9 |
24. | 3.6. Paksi Járási Hivatal Járási Népegészségügyi Intézete | a járási népegészségügyi intézetnél meghatározott feladatok | 7 |
25. | Mindösszesen | 83 |
A | B | C | |
1. | járási hivatal/járási szakigazgatási szerv megjelölése | a járási hivatal/járási szakigazgatási szerv által ellátott feladatok megjelölése | létszám |
26. | 4. Tamási Járási Hivatal | ||
27. | 4.1. Tamási Járási Hivatal törzshivatala 4.1.1. Okmányirodai Osztály 4.1.2. Hatósági Osztály | - általános hatósági feladatok - járási hatósági feladatok - okmányirodai feladatok - oktatással kapcsolatos feladatok - járási védelmi igazgatási feladatok | 32 |
28. | 4.2. Tamási Járási Hivatal Járási Gyámhivatala | a járási gyámhivatalnál meghatározott feladatok | 6 |
29. | 4.3. Tamási Járási Hivatal Járási Állategészségügyi és Élelmiszer-ellenőrző Hivatala | a járási állategészségügyi és élelmiszer-ellenőrző hivatalnál meghatározott feladatok | 6 |
30. | 4.4. Tamási Járási Hivatal Járási Földhivatala 4.4.1. Ingatlan-nyilvántartási Osztály 4.4.2. Földmérési Osztály | a járási földhivatalnál meghatározott feladatok | 17 |
31. | 4.5. Tamási Járási Hivatal Járási Munkaügyi Kirendeltsége | a járási hivatal munkaügyi kirendeltségénél meghatározott feladatok | 15 |
32. | Mindösszesen | 76 | |
33. | 5. Tolnai Járási Hivatal | ||
34. | 5.1. Tolnai Járási Hivatal törzshivatala 5.1.1. Okmányirodai Osztály 5.1.2. Hatósági Osztály | - általános hatósági feladatok - járási hatósági feladatok - okmányirodai feladatok - oktatással kapcsolatos feladatok - járási védelmi igazgatási feladatok | 17 |
35. | 5.2. Tolnai Járási Hivatal Járási Gyámhivatala | a járási gyámhivatalnál meghatározott feladatok | 4 |
36. | 5.3. Tolnai Járási Hivatal Járási Munkaügyi Kirendeltsége | a járási hivatal munkaügyi kirendeltségénél meghatározott feladatok | 5 |
37. | Mindösszesen | 26 | |
38. | 6. Szekszárdi Járási Hivatal | ||
39. | 6.1. Szekszárdi Járási Hivatal törzshivatala 6.1.1. Okmányirodai Osztály 6.1.2. Hatósági Osztály | - általános hatósági feladatok - járási hatósági feladatok - okmányirodai feladatok - oktatással kapcsolatos feladatok - járási védelmi igazgatási feladatok | 51 |
40. | 6.2. Szekszárdi Járási Hivatal Járási Gyámhivatala | a járási gyámhivatalnál meghatározott feladatok | 10 |
41. | 6.3. Szekszárdi Járási Hivatal Járási Állategészségügyi és Élelmiszer-ellenőrző Hivatala | a járási állategészségügyi és élelmiszer-ellenőrző hivatalnál meghatározott feladatok | 4 |
42. | 6.4. Szekszárdi Járási Hivatal Járási Építésügyi és Örökségvédelmi Hivatala | a járási építésügyi és örökségvédelmi hivatalnál meghatározott feladatok | 13 |
43. | 6.5. Szekszárdi Járási Hivatal Járási Földhivatala 6.5.1. Ingatlan-nyilvántartási Osztály 6.5.2. Földmérési Osztály | a járási földhivatalnál meghatározott feladatok | 23 |
A | B | C | |
1. | járási hivatal/járási szakigazgatási szerv megjelölése | a járási hivatal/járási szakigazgatási szerv által ellátott feladatok megjelölése | létszám |
44. | 6.6. Szekszárdi Járási Hivatal Járási Munkaügyi Kirendeltsége | a járási hivatal munkaügyi kirendeltségénél meghatározott feladatok | 15 |
45. | 6.7. Szekszárdi Járási Hivatal Járási Népegészségügyi Intézete | a járási népegészségügyi intézetnél meghatározott feladatok | 17 |
46. | Mindösszesen | 133 |
5. A Tolna Megyei Kormányhivatal szervezeti felépítése

"