36/2012. (X. 31.) KIM utasítás
Budapest Főváros Kormányhivatala Szervezeti és Működési Szabályzatáról
A fővárosi és megyei kormányhivatalokról, valamint a fővárosi és megyei kormányhivatalok kialakításával és a területi integrációval összefüggő törvénymódosításokról szóló 2010. évi CXXVI. törvény 4. § (2) bekezdésében meghatározott hatáskörömben eljárva, figyelemmel a jogalkotásról szóló 2010. évi CXXX. törvény 23. § (4) bekezdés c) pontjára - a Kormány által rendeletben kijelölt, szakigazgatási szerveket irányító miniszter véleményének kikérésével - a következő utasítást adom ki:
1. § Budapest Főváros Kormányhivatala Szervezeti és Működési Szabályzatát a Mellékletben foglaltak szerint határozom meg.
2. § Ez az utasítás a közzétételét követő napon lép hatályba.
3. § Hatályát veszti a Budapest Főváros Kormányhivatala Szervezeti és Működési Szabályzatáról szóló 14/2011. (III. 1.) KIM utasítás.
Dr. Navracsics Tibor s. k.,
közigazgatási és igazságügyi miniszter
Melléklet a 36/2012. (X. 31.) KIM utasításhoz
Budapest Főváros Kormányhivatala Szervezeti és Működési Szabályzata
I. Fejezet
ÁLTALÁNOS RENDELKEZÉSEK
1. Budapest Főváros Kormányhivatala jogállása és alapadatai
1. § (1) Budapest Főváros Kormányhivatala (a továbbiakban: Kormányhivatal) az Alaptörvény 17. cikk (3) bekezdése alapján a Kormány általános hatáskörű területi államigazgatási szerve.
(2) A Kormányhivatal alapadatai a következők:
a) megnevezése: Budapest Főváros Kormányhivatala;
b) rövidítése: BFKH;
c) angol megnevezése: Government Office of the Capital City Budapest;
d) német megnevezése: Das Regierungsamt der Hauptstadt Budapest;
e) francia megnevezése: Office Gouvernemental de Budapest-Capitale ;
f) székhelye: 1056 Budapest, Váci u. 62-64.;
g) postafiók címe: 1364 Budapest, Pf. 234.;
h) vezetője: kormánymegbízott;
i) alapítója: Magyarország Kormánya; j) alapítás dátuma: 2011. január 1.;
k) alapító okirat kelte és száma: 2012. április 2., XXII-3/KIM/1970/2 (2012);
l) a költségvetési szerv létrehozásáról rendelkező jogszabály megnevezése: a fővárosi és megyei kormányhivatalokról, valamint a fővárosi és megyei kormányhivatalok kialakításával és a területi integrációval összefüggő törvénymódosításokról szóló 2010. évi CXXVI. törvény (a továbbiakban: Khtv.);
m) gazdálkodási besorolása: önállóan működő és gazdálkodó költségvetési szerv;
n) számlavezetője: Magyar Államkincstár;
o) előirányzat-felhasználási keretszámla száma: 10023002-00299592-00000000;
p) adóigazgatási azonosító száma: 15789233-2-41;
q) statisztikai számjele: 15789233-8411-312-01;
r) PIR törzsszáma: 789235;
s) államháztartási szakágazati besorolása:
841104 Területi általános igazgatási szervek tevékenysége;
t) alaptevékenységének államháztartási szakfeladatrendi besorolása:
691001 Jogi segítségnyújtás
711000 Építészmérnöki tevékenység, műszaki tanácsadás
712101 Mérőeszközök hitelesítése
712109 Egyéb, hatósági eljárás érdekében végzett műszaki vizsgálat, elemzés
841114 Országgyűlési képviselő-választásokhoz kapcsolódó tevékenységek
841115 Önkormányzati képviselő-választásokhoz kapcsolódó tevékenységek
841116 Országos és helyi nemzetiségi önkormányzati választásokhoz kapcsolódó tevékenységek
841117 Európai parlamenti képviselő-választáshoz kapcsolódó tevékenységek
841118 Országos és helyi népszavazáshoz kapcsolódó tevékenységek
841124 Területi általános végrehajtó igazgatási tevékenység
841213 Kultúra központi igazgatása és szabályozása
841221 Egészségügy területi igazgatása és szabályozása
841222 Oktatás területi igazgatása és szabályozása
841223 Kultúra területi igazgatása és szabályozása
841228 Szociális szolgáltatások területi igazgatása és szabályozása
841229 Társadalmi tevékenységekkel, esélyegyenlőséggel, érdekképviselettel, nemzetiségekkel, egyházakkal összefüggő feladatok területi igazgatása és szabályozása
841323 Földügy területi igazgatása és szabályozása
841325 Építésügy területi igazgatása és szabályozása
841332 Foglalkoztatás-, munkaügy területi igazgatása és szabályozása
841334 Munkavédelmi, munkaügyi ellenőrzés területi igazgatása és szabályozása
841335 Foglalkoztatást elősegítő támogatások
841336 Megváltozott munkaképességű személyek foglalkoztatását elősegítő támogatások
841339 Munkanélküli ellátások finanszírozása
841382 Területfejlesztési és területrendezési területi feladatok
841904 Egészségbiztosítási alap bevételei (elszámolásai)
842206 Honvédelmi felkészítés (komplex védelem)
842350 Pártfogó felügyelői tevékenység
842370 Áldozatsegítés és kárenyhítés
842422 Igazgatásrendészet
842510 Tűz-, polgári és katasztrófavédelem központi és területi igazgatása
843012 Nyugdíj-biztosítási szolgáltatások területi igazgatása
843032 Egészségbiztosítási szolgáltatások területi igazgatása
843041 Egészségbiztosítási pénzbeli betegségi ellátások finanszírozása
843042 Egészségbiztosítási pénzbeli anyasági ellátások finanszírozása
843043 Egészségbiztosítási egyéb pénzbeli ellátások finanszírozása
843047 Egyéb természetbeni ellátások nyújtásának finanszírozása
843048 Egyéb egészségbiztosítási ellátáshoz kapcsolódó kiadások finanszírozása
855935 Szakmai továbbképzések
855936 Kötelező felkészítő képzések
855937 M.n.s. egyéb felnőttoktatás
862240 Egyéb, máshová nem sorolt járóbeteg-ellátás
869011 Hatósági eljárás érdekében vagy más, jogszabályban előírt okból kötelezően végzett egészségügyi szakértői tevékenység
869031 Egészségügyi laboratóriumi szolgáltatások
869043 Fertőző megbetegedések megelőzése, járványügyi ellátás
869044 Nem fertőző megbetegedések megelőzése
869047 Komplex egészségfejlesztő, prevenciós programok
869049 Egyéb betegségmegelőzés, népegészségügyi ellátás
869051 Környezet-egészségügyi feladatok
869052 Település-egészségügyi feladatok
869053 Sugár-egészségügyi feladatok
869054 Kémiaibiztonság-egészségügyi feladatok
869060 Élelmezés- és táplálkozás-egészségügyi felügyelet, ellenőrzés, tanácsadás
882202 Közgyógyellátás
889943 Munkáltatók által nyújtott lakástámogatások.
u) Vállalkozási tevékenységének államháztartási besorolása:
601000 Rádióműsor-összeállítás készítése és közvetítése, adása együtt
680002 Nem lakóingatlan bérbeadása, üzemeltetése
749050 M.n.s. egyéb szakmai, tudományos, műszaki tevékenység
823000 Konferencia, kereskedelmi bemutató szervezése
855933 Foglalkozást elősegítő képzések
869011 Hatósági eljárás érdekében vagy más, jogszabályban előírt okból kötelezően végzett egészségügyi szakértői tevékenység
869039 Egyéb, máshová nem sorolt kiegészítő egészségügyi szolgáltatás.
(3) A Kormányhivatal állami alapfeladatként ellátott alaptevékenységeinek körét alapító okirata, jogállását, feladat-és hatáskörét a Khtv., valamint a fővárosi és megyei kormányhivatalokról szóló 288/2010. (XII. 21.) Korm. rendelet (a továbbiakban: R.) és egyéb jogszabályok határozzák meg.
2. Budapest Főváros Kormányhivatala szervezete
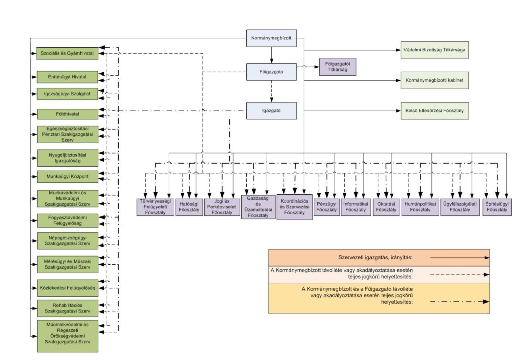
2. § (1) A Kormányhivatal a kormánymegbízott által közvetlenül vezetett szervezeti egységekből (a továbbiakban együtt: törzshivatal), valamint ágazati szakigazgatási szervekből áll.
(2) A törzshivatal szervezeti egységei a főosztályok, valamint az önálló osztály jogállású Kormánymegbízotti Kabinet, Főigazgatói Titkárság és a Védelmi Bizottság Titkársága. A főosztályok osztályokra tagozódnak.
(3) A Kormányhivatalban a következő szakigazgatási szervek működnek
a) Szociális és Gyámhivatal;
b) Építésügyi Hivatal;
c) Igazságügyi Szolgálat;
d) Földhivatal;
e) Egészségbiztosítási Pénztári Szakigazgatási Szerv;
f) Nyugdíjbiztosítási Igazgatóság;
g) Munkaügyi Központ;
h) Munkavédelmi és Munkaügyi Szakigazgatási Szerv;
i) Fogyasztóvédelmi Felügyelőség;
j) Népegészségügyi Szakigazgatási Szerv;
k) Mérésügyi és Műszaki Biztonsági Hatóság;
l) Közlekedési Felügyelőség;
m) Rehabilitációs Szakigazgatási Szerv
n) Műemlékvédelmi és Régészeti Örökségvédelmi Szakigazgatási Szerv.
(4) A szakigazgatási szervek szervezeti egységei a főosztályok és az osztályok. Szervezeti egységnek minősülnek továbbá
a) a Földhivatal tekintetében a fővárosi földhivatali osztályok, az önállóan működő körzeti földhivatalok és a körzeti földhivatalok osztályai;
b) az Egészségbiztosítási Pénztári Szakigazgatási Szerv tekintetében a főosztályok, amelyek osztályokra tagozódhatnak;
c) a Nyugdíjbiztosítási Igazgatóság tekintetében a főosztályok, amelyek osztályokra tagozódhatnak;
d) a Munkaügyi Központ tekintetében a főosztályok, az osztályok és a kirendeltségek;
e) a Népegészségügyi Szakigazgatási Szerv tekintetében a főosztályok, amelyek osztályokra tagozódhatnak, a Sugár-egészségügyi Decentrum, a Közegészségügyi Laboratóriumi Decentrum és a kerületi, kistérségi népegészségügyi intézetek (a továbbiakban: kerületi, kistérségi intézetek), valamint a Nemzetközi Repülőtéri és Hajózási Kirendeltség;
f) a Közlekedési Felügyelőség tekintetében a Közúti Jármű Főosztály, amely osztályokra tagozódhat, valamint az Útügyi Osztály és a Járművezető Vizsgáztatási és Utánképzési Osztály.
3. § (1) A Kormányhivatal alaptevékenységét szabályozó jogszabályok megjelölését a jelen szervezeti és működési szabályzat 1. függeléke tartalmazza.
(2) A Kormányhivatal szervezeti felépítését a 2. függelék tartalmazza.
(3) A Kormányhivatal létszámkeretét - a törzshivatali főosztályok és a szakigazgatási szervek létszám szerinti bontásában -a 3. függelék tartalmazza.
(4) Az egyes vagyonnyilatkozat-tételi kötelezettségekről szóló 2007. évi CLII. törvényre figyelemmel a vagyonnyilatkozat-tételi kötelezettséggel járó munkaköröket a 4. függelék tartalmazza.
(5) A Kormányhivatal iratmintáit az 5. függelék tartalmazza.
II. Fejezet
A KORMÁNYHIVATAL VEZETÉSE
1. A kormánymegbízott
4. § A kormánymegbízott a Kormányhivatal vezetőjeként
a) vezeti a Kormányhivatalt, gyakorolja annak feladat- és hatásköreit;
b) ellátja a költségvetési szerv vezetőjének hatáskörébe utalt feladatokat;
c) hatáskörében eljárva gyakorolja a kiadmányozási jogot;
d) biztosítja a szakigazgatási szervek feladatellátásának feltételeit;
e) elkészíti és a közigazgatás-szervezésért felelős miniszter részére megküldi a Kormányhivatal szervezeti és működési szabályzatára vonatkozó javaslatát;
f) gondoskodik a jogszabályban előírt belső szabályzatok elkészítéséről;
g) a Kormányhivatal tevékenységéről évente, az R. 10. § (2) bekezdésében meghatározott szervek bevonásával összegző beszámolót készít;
h) a költségvetési szerv vezetőjeként gondoskodik a belső kontrollrendszer létrehozásáról, működtetéséről és fejlesztéséről, valamint a belső ellenőrzés kialakításáról és megfelelő működtetéséről; továbbá az uniós források felhasználásával, valamint a kötött felhasználású pénzeszközökkel kapcsolatos feladatok ellátásának működtetéséről;
i) gondoskodik a fővárosi államigazgatási kollégium létrehozásáról, működéséről, ügyrendjének előkészítéséről, a Kollégium elnökeként vezeti Budapest Főváros Államigazgatási Kollégiumát;
j) munkáltatói jogokat gyakorol a főigazgató felett - a kinevezés, a felmentés, a fegyelmi eljárás megindítása, valamint a fegyelmi büntetés kiszabása kivételével;
k) a főigazgató javaslatára kinevezi az igazgatót, aki esetében gyakorolja a felmentés, a fegyelmi eljárás megindítása és a fegyelmi büntetés kiszabása munkáltatói jogköröket;
l) munkáltatói jogkört gyakorol - a Khtv. 15. §-ában meghatározott kivételekkel - a törzshivatal kormánytisztviselői, ügykezelői és munkavállalói felett;
m) munkáltatói jogokat gyakorol a szakigazgatási szervek vezetői felett, a szakigazgatási szerv vezetőjének kinevezéséhez és felmentéséhez azonban a szakmai irányító szerv vezetőjének az egyetértése szükséges. A szakigazgatási szerv vezetőjének kinevezésére és felmentésére a szakmai irányító szerv vezetőjével előzetes egyeztetést tart, az egyeztetést követően a Khtv. 14. § (1) bekezdése szerinti egyetértés érdekében javaslatot tesz a szakmai irányító szerv vezetőjének;
n) kifogással élhet a szakigazgatási szerv kormánytisztviselőjének kinevezésével szemben;
o) véleményezi a Khtv. 18. §-a alapján - a honvédelemről és a Magyar Honvédségről, valamint a különleges jogrendben bevezethető intézkedésekről szóló 2011. évi CXIII. törvény (a továbbiakban: Hvt.) hatálya alá tartozó szervezetek, a rendvédelmi szervek, valamint a Nemzeti Adó- és Vámhivatal (a továbbiakban: NAV) kivételével -a Kormánynak alárendelt szervek területi szervei vezetőinek kinevezését, felmentését, a szervek létrehozására, átszervezésére, valamint jogállásuk és illetékességi területük módosítására, továbbá a foglalkoztatottjaik létszámára és költségvetésük megállapítására vonatkozó javaslatokat;
p) Budapest Fővárosi Védelmi Bizottság (a továbbiakban: BFVB) elnökeként ellátja a Hvt.-ben, a katasztrófavédelemről és a hozzá kapcsolódó egyes törvények módosításáról szóló 2011. évi CXXVIII. törvényben, a katasztrófavédelemről és a hozzá kapcsolódó egyes törvények módosításáról szóló 2011. évi CXXVIII. törvény végrehajtásáról szóló 234/2011. (XI. 10.) Korm. rendeletben, a honvédelemről és a Magyar Honvédségről, valamint a különleges jogrendben bevezethető intézkedésekről szóló 2011. évi CXIII. törvény egyes rendelkezéseinek végrehajtásáról szóló 290/2011. (XII. 22.) Korm. rendeletben, az egészségügyről szóló 1997. évi CLIV. törvényben és a katasztrófa-egészségügyi ellátásról szóló 139/2012. (VI. 29.) Korm. rendeletben, valamint egyéb jogszabályokban meghatározott, feladat- és hatáskörét érintő védelmi igazgatási feladatokat;
q) az illetékes nyugdíjbiztosítási igazgatóság vezetőjének javaslatára engedélyezi a kivételes nyugellátás emelést és egyszeri segély kifizetését.
5. § A kormánymegbízottat távolléte vagy akadályoztatása esetén a főigazgató helyettesíti.
6. § A kormánymegbízott által közvetlenül vezetett szervezeti egységek:
a) Kormánymegbízotti Kabinet,
b) Törvényességi Felügyeleti Főosztály,
c) Hatósági Főosztály,
d) Ügyfélszolgálati Főosztály,
e) Építésügyi Főosztály,
f) Jogi és Perképviseleti Főosztály,
g) Oktatási Főosztály,
h) Koordinációs és Szervezési Főosztály,
i) Humánpolitikai Főosztály,
j) Pénzügyi Főosztály,
k) Gazdasági és Üzemeltetési Főosztály,
l) Informatikai Főosztály,
m) Védelmi Bizottság Titkársága,
n) Belső Ellenőrzési Főosztály.
7. § (1) A kormánymegbízott munkájának és feladatai ellátásának támogatása érdekében a Kormányhivatalon belül kabinet működik.
(2) A kormánymegbízott gondoskodik a belső kontrollrendszer részét képező belső ellenőrzés kialakításáról, megfelelő működtetéséről és függetlenségének biztosításáról, továbbá a költségvetési szervek belső kontrollrendszeréről és belső ellenőrzéséről szóló jogszabályban meghatározott feladatainak teljesítéséről, így különösen a kockázatkezelési rendszer működtetéséről, a szervezeten belüli kontrolltevékenységek kialakításáról, a szervezet tevékenységének, továbbá a célok megvalósításának nyomon követését biztosító rendszer kialakításáról. A belső ellenőrök tevékenységüket - jelen szervezeti és működési szabályzatban foglaltak szerint - közvetlenül a kormánymegbízott alárendeltségében, a Belső Ellenőrzési Főosztály keretében végzik, a belső ellenőrök és a Belső Ellenőrzési Főosztály tevékenységét belső ellenőrzési vezető vezeti.
2. A főigazgató
8. § (1) A Kormányhivatal hivatali szervezetét a főigazgató vezeti.
(2) A főigazgató mint a Kormányhivatal hivatali szervezetének vezetője:
a) vezeti a törzshivatal szakmai munkáját, kivéve a Belső Ellenőrzési Főosztály vonatkozásában;
b) részt vesz a Kormányhivatal munkájának összehangolásában, a Kormányhivatal feladat- és hatáskörében a koncepcionális elképzelések kialakításában, ezek megvalósítását szolgáló tevékenységek megalapozásában;
c) koordinálja a beszámolók és jelentések elkészítését;
d) koordinálja az adatvédelemmel, a közérdekű adatok nyilvánosságával kapcsolatos és az elektronikus információszabadságból eredő feladatokat, kezdeményezi a törzshivatal feladat- és hatáskörébe tartozó adat minősítését és a minősítés felülvizsgálatát, kijelöli az adatvédelmi felelőst;
e) gondoskodik a hivatali munkatervek, feladattervek, ellenőrzési tervek, munkaprogramok előkészítéséről a központilag kiadott tervek és programok kivételével;
f) tagja Budapest Főváros Államigazgatási Kollégiumának;
g) közreműködik a több ágazatot érintő kormányzati döntések végrehajtásának területi összehangolásában;
h) munkáltatói jogokat gyakorol az igazgató felett (a kinevezés, a felmentés, a fegyelmi eljárás megindítása, valamint a fegyelmi büntetés kiszabása kivételével);
i) a Pénzügyi Főosztály, a Koordinációs és Szervezési Főosztály, a Humánpolitikai Főosztály, az Informatikai Főosztály, a Gazdasági és Üzemeltetési Főosztály, valamint a Jogi és Perképviseleti Főosztály főosztályvezetői útján ellátja a szakigazgatási szerveknek az R. 32. § (4) bekezdésében meghatározott funkcionális feladatai irányítását;
j) ellátja a jelen szervezeti és működési szabályzatban, a Kormányhivatal más belső szabályzatában, a munkaköri leírásában meghatározott feladatokat, és távolléte vagy akadályoztatása esetén teljes jogkörrel helyettesíti a kormánymegbízottat, azzal, hogy e minőségében megilleti a kiadmányozási jog gyakorlása;
k) tagként részt vesz a BFVB ülésein;
l) részt vesz az uniós és hazai forrásból biztosított pályázati "Kötött felhasználású" pénzeszközök felhasználásához kapcsolódó funkcionális feladatokban.
9. § (1) A főigazgató munkáját általános helyettesként igazgató segíti, távolléte vagy akadályoztatása esetén a főigazgatót az igazgató helyettesíti.
(2) A főigazgató által közvetlenül vezetett szervezeti egység a Főigazgatói Titkárság.
3. Az igazgató
10. § Az igazgató:
a) segíti a főigazgató munkáját;
b) közreműködik a Kormányhivatal munkájának összehangolásában;
c) tagja Budapest Főváros Államigazgatási Kollégiumának;
d) ellátja a jelen szervezeti és működési szabályzatban, a Kormányhivatal más belső szabályzatában, a munkaköri leírásában meghatározott feladatokat, és távolléte vagy akadályoztatása esetén helyettesíti a főigazgatót;
e) a főigazgató távolléte vagy akadályoztatása esetén vezeti és irányítja a Főigazgatói Titkárság tevékenységét;
f) részt vesz az uniós és hazai forrásból biztosított pályázati "Kötött felhasználású" pénzeszközök felhasználásához kapcsolódó funkcionális feladatokban.
11. § Az igazgatót akadályoztatása esetén a törzshivatalnak a főigazgató által kijelölt vezető munkakörű kormánytisztviselője helyettesíti.
4. A szakigazgatási szerv vezetője
12. § A szakigazgatási szerv vezetője:
a) a jogszabályoknak és a szakmai követelményeknek megfelelően vezeti és irányítja a szakigazgatási szervet;
b) gyakorolja a szakigazgatási szervhez, illetve a szakigazgatási szerv vezetőjéhez címzett hatásköröket, a 22. § (3) bekezdés c) pontja kivételével a szakigazgatási szerv nevében a kiadmányozási jogot, amelynek gyakorlását átruházhatja;
c) elkészíti a szakigazgatási szerv ügyrendjét, valamint a szakigazgatási szerv kormánytisztviselőinek munkaköri leírását;
d) az önálló feladat- és hatáskörrel rendelkező szervezeti egységek kivételével szervezi és ellenőrzi a szakigazgatási szervfeladatainak végrehajtását, biztosítja az ügyintézés szakszerűségét, a szakmai követelmények érvényesülését;
e) kezdeményezi a munkavégzés személyi és tárgyi feltételei biztosításához szükséges intézkedések megtételét;
f) tagja Budapest Főváros Államigazgatási Kollégiumának;
g) ha jogszabály másként nem rendelkezik, gyakorolja a munkáltatói, utasítási és ellenőrzési jogot a szakigazgatási szerv kormánytisztviselői, valamint munkavállalói felett a Khtv. 15. § (2) bekezdésében foglaltak alkalmazásával;
h) évente, illetve a szakmai irányító szerv által elrendelt esetekben beszámolót, jelentéseket készít, adatokat közöl;
i) a kormánymegbízott által meghatározott rendben, de legalább évente tájékoztatást ad a kormánymegbízott részére a szakigazgatási szerv tevékenységéről;
j) szakmai értekezleteket hív össze az irányítása alá tartozó tevékenységi körben felmerült fontosabb feladatok megoldásához szükséges szakmai vélemények, javaslatok megismerése, illetve a felügyelt szervezeti egységek munkájának irányítása céljából;
k) az uniós források felhasználásával, valamint a kötött felhasználású pénzeszközökkel kapcsolatos feladatok ellátását a törzshivatal funkcionális feladatokat ellátó szervezeti egységeinek a bevonásával köteles ellátni.
13. § A szakigazgatási szerv vezetőjét a kinevezett helyettese, ennek hiányában a szakigazgatási szerv vezetője által kijelölt kormánytisztviselő helyettesíti.
5. A szervezeti egységek vezetői
14. § (1) A szervezeti egység vezetője a jogszabályoknak és a szakmai követelményeknek megfelelően - a törzshivatal esetében a kormánymegbízottól, a főigazgatótól, az igazgatótól, szakigazgatási szerv esetében a szakigazgatási szerv vezetőjétől kapott utasítás és iránymutatás alapján - vezeti a szervezeti egység munkáját, és felelős a szervezeti egység feladatainak ellátásáért.
(2) A szervezeti egység feladatkörébe utalt ügyekben a szervezeti egység vezetője dönt, illetve gyakorolja mindazon ügyekben a kiadmányozási jogot, amelyek tekintetében felhatalmazást kapott.
15. § (1) A törzshivatal főosztályi jogállással bíró szervezeti egysége vezetőjének a helyettese a törzshivatal szervezeti egységének ügyrendjében meghatározottak, valamint a főosztályvezető utasítása szerint helyettesíti a főosztályvezetőt.
(2) A törzshivatal főosztályi szervezetbe tartozó osztályának osztályvezetője a főosztály ügyrendje, valamint a főosztály vezetője utasítása szerint vezeti és ellenőrzi a vezetése alatt álló osztály munkáját. Az osztályvezető felelős az osztály feladatainak teljesítéséért.
(3) A törzshivatal főosztályi szervezetbe tartozó osztályának osztályvezetőjét akadályoztatása esetén a főosztály ügyrendjében meghatározottak szerint a főosztály másik osztályának vezetője vagy a főosztály munkatársai közül a főosztályvezető által kijelölt kormánytisztviselő helyettesíti.
16. § (1) A szakigazgatási szerv szervezeti egységének vezetője a szakigazgatási szerv ügyrendje, valamint a szakigazgatási szerv vezetőjének utasítása szerint vezeti és ellenőrzi a vezetése alatt álló szervezeti egység munkáját.
(2) A szakigazgatási szerv szervezeti egységének vezetőjét akadályoztatása esetén a szakigazgatási szerv ügyrendjében meghatározottak szerint a szakigazgatási szerv másik osztályának, szervezeti egységének vezetője vagy az osztály, a szervezeti egység munkatársai közül a szakigazgatási szerv szervezeti egységének vezetője által kijelölt kormánytisztviselő, főosztályi struktúrában működő szakigazgatási szerv esetében a főosztály vezetője által kijelölt osztályvezető helyettesíti.
III. Fejezet
A KORMÁNYHIVATAL TÁJÉKOZTATÁSI ÉS DÖNTÉS-ELŐKÉSZÍTÉSI FÓRUMAI
1. A kormánymegbízotti értekezlet
17. § (1) A kormánymegbízotti értekezlet a kormánymegbízott vezetésével áttekinti a kormánymegbízott vezetése alá tartozó szervezeti egységek feladat- és hatáskörébe tartozó feladatok ellátását. Célja a kölcsönös tájékoztatás az előző értekezlet óta történt jelentős eseményekről, a következő időszakra vonatkozó feladatok egyeztetése, összehangolása, tájékoztatás a végrehajtott feladatokról.
(2) A kormánymegbízotti értekezleten részt vesz továbbá a főigazgató, az igazgató, a szakigazgatási szerv vezetője, a Kormánymegbízotti Kabinet vezetője, illetve a kormánymegbízott által meghívottak.
(3) A Kormánymegbízotti Kabinet vezetője gondoskodik arról, hogy a kormánymegbízotti értekezleten meghatározott feladatokról, iránymutatásokról emlékeztető készüljön, amelyet az értekezlet résztvevői és a feladatok végrehajtására kötelezett felelősök rendelkezésére bocsát.
2. Főigazgatói értekezlet
18. § (1) A főigazgatói értekezleten a főigazgató vezetésével a törzshivatalon belüli szakmai és funkcionális feladatellátás, jogalkalmazás összehangolására, a soron következő feladatok meghatározására kerül sor. Célja a kölcsönös tájékoztatás az előző értekezlet óta történt jelentős eseményekről, a következő időszakra vonatkozó feladatok egyeztetése, összehangolása, tájékoztatás a végrehajtott feladatokról.
(2) A főigazgatói értekezleten részt vesz továbbá az igazgató, a törzshivatal főosztályvezetői, illetve a főigazgató által meghívottak.
(3) Az értekezlet összehívásáért és előkészítéséért a főigazgató által megbízott kormánytisztviselő a felelős, aki az értekezletről emlékeztetőt készít, amit a főigazgató hagy jóvá. Az emlékeztető egy példányát meg kell küldeni a kormánymegbízott részére.
3. Szakigazgatási szerv vezetői értekezlet
19. § (1) A szakigazgatási szerv vezetői értekezlet a szakigazgatási szerv vezetőjének vezetésével áttekinti a szakigazgatási szerv, illetve a szakigazgatási szerv szervezeti egységeinek feladat- és hatáskörébe tartozó feladatok ellátását. Célja a kormánymegbízotti és a szakmai irányító szerv vezetője által tartott értekezleteken elhangzott információk továbbadása, a kölcsönös tájékoztatás az előző vezetői értekezlet óta történt jelentős eseményekről, a következő időszakra vonatkozó feladatok egyeztetése, összehangolása, tájékoztatás a végrehajtott feladatokról.
(2) A szakigazgatási szerv vezetői értekezletén részt vesz továbbá a szakigazgatási szerv vezetőjének helyettese vagy helyettesei, a szakigazgatási szerv szervezeti egységeinek vezetői, illetve a szakigazgatási szerv vezetője által meghívott személy.
(3) Az értekezlet összehívásáért és előkészítéséért a szakigazgatási szerv vezetője által megbízott kormánytisztviselő a felelős, aki az értekezletről emlékeztetőt készít, amit a szakigazgatási szerv vezetője hagy jóvá. Az emlékeztető egy példányát meg kell küldeni a kormánymegbízott részére.
4. A munkacsoport
20. § (1) A kormánymegbízott, a főigazgató és a szakigazgatási szerv vezetője több szervezeti egység feladatkörét érintő, eseti feladat elvégzésére munkacsoportot hozhat létre. A munkacsoport létrehozásáról szóló utasításban meg kell határozni a munkacsoport feladatát, vezetőjét, tagjait és működésének tartamát.
(2) A munkacsoport célja a meghatározott feladat komplex megközelítésű, a szakterületek kiemelt együttműködésén alapuló hatékony megoldása, illetve az ehhez szükséges javaslatok felvázolása, kidolgozása.
(3) A munkacsoport tagjait a helyettesítésükre egyébként jogosult személy helyettesítheti.
(4) A munkacsoport vezetője a munkacsoport által elvégzett feladat teljesítéséről a munkacsoport létrehozásáról döntő vezetőt köteles tájékoztatni.
5. Budapest Főváros Államigazgatási Kollégiuma
21. § (1) Budapest Főváros Államigazgatási Kollégiuma (a továbbiakban: Kollégium) a kormánymegbízott véleményező, összehangolást elősegítő testülete. Működésének részletes szabályait a Kollégium ügyrendje tartalmazza.
(2) A Kollégium elnöke a kormánymegbízott, tagjai a főigazgató, az igazgató, a Kormányhivatal törzshivatalának és szakigazgatási szerveinek vezetői, a Kormányhivatal koordinációs és ellenőrzési jogkörébe tartozó területi államigazgatási szervek vezetői, valamint a kormánymegbízott által meghívottak.
(3) A Kollégium az ügyrendjében meghatározott módon tartja üléseit, valamint, ha a kormánymegbízott az ügyrendtől eltérően összehívja.
(4) A Kollégium ülésén tanácskozási joggal részt vesz az államigazgatási feladatot ellátó más szervezet kormánymegbízott által meghívott vezetője.
(5) A kormánymegbízott szükség szerint, a kollégium tagjainak részvételével, a feladat- és hatáskörrel rendelkező központi államigazgatási szervek vezetőinek egyidejű tájékoztatása mellett fővárosi koordinációs értekezletet hívhat össze több ágazatot érintő feladatellátásának előmozdítására.
(6) A Kormányhivatal törzshivatala, valamint a szakigazgatási szerv vezetője az államigazgatási feladatokat ellátó, államigazgatási hatósági jogkörben eljáró helyi önkormányzati szervek vonatkozásában jogosult szakmai-koordinációs értekezletet összehívni.
IV. Fejezet
A KORMÁNYHIVATAL MŰKÖDÉSÉVEL KAPCSOLATOS RENDELKEZÉSEK
1. A kiadmányozás rendje
22. § (1) A kiadmányozási jog az ügyben történő közbenső intézkedésre, döntésre, valamint külső szervnek, vagy személynek címzett irat kiadására ad felhatalmazást. A kiadmányozási jog magában foglalja az intézkedést, a közbenső intézkedést, a döntést, a döntés kialakításának, valamint az irat irattárba helyezésének jogát. A kiadmányozott irat tartalmáért és alakiságáért a kiadmányozó felelős.
(2) A Kormányhivatal szervezeti egységeinél a kiadmányozási jogköröket úgy kell meghatározni, hogy a jogszerűség és a szakszerűség mellett biztosítsa a gyors és folyamatában ellenőrizhető ügyintézést, feladatellátást. A kiadmányozásra jogosultaknak a döntést az előkészítés ellenőrzését követően a törvényesség és a szakszerűség betartásával az előírt határidőben kell meghozniuk.
(3) A Kormányhivatalnál a kiadmányozási jog jogosultja
a) a Kormányhivatal, illetve a kormánymegbízott hatáskörébe tartozó ügyekben - mint a hatáskörrel rendelkező szerv vezetője - a kormánymegbízott,
b) a szakigazgatási szerv, illetve a szakigazgatási szerv vezetőjének hatáskörébe tartozó ügyekben - c) pontban meghatározott kivétellel - a szakigazgatási szerv vezetője, a szakigazgatási szerv szervezeti egységének önálló feladat- és hatáskörébe tartozó ügyekben a szervezeti egység vezetője,
c) az építésfelügyeleti hatósági feladatellátással kapcsolatos kiadmányozási jogkörök tekintetében az Építésügyi Hivatal építésfelügyeleti feladatot ellátó szervezeti egységének vezetője, az állami főépítészi feladatellátással kapcsolatos és az Építésügyi Hivatal egyéb feladataival összefüggő kiadmányozási jogkörök tekintetében az állami főépítész,
d) jogszabályban, illetve ügyrendben meghatározott hatáskörében a Kormányhivatal kormánytisztviselője.
(4) A kormánymegbízott távollétében vagy akadályoztatása esetében az intézkedést igénylő ügyekben a Kormányhivatal főigazgatója, a kormánymegbízott és a főigazgató egyidejű akadályoztatása esetén az igazgató intézkedik és kiadmányoz. A szakigazgatási szerv vezetőjének akadályoztatása esetén a szakigazgatási szerv vezetőjének helyettese, vagy a helyettesítésével megbízott személy gyakorolja a kiadmányozás jogát.
(5) A kiadmányozási jog jogosultja e jogkörét - a Kormányhivatal törzshivatala esetében a kiadmányozási és helyettesítési szabályzatban, szakigazgatási szerv esetében ügyrendben, továbbá egyedi írásbeli intézkedéssel - részben vagy egészben átruházhatja, az átruházott kiadmányozási jogot visszavonhatja. Az átruházott kiadmányozási jog tovább nem delegálható. Az átruházás nem érinti a hatáskör jogosultjának személyét és felelősségét.
(6) A közfeladatot ellátó szervek iratkezelésének általános követelményeiről szóló 335/2005. (XII. 29.) Korm. rendelet 52. § (1) bekezdése alapján a jelen szervezeti és működési szabályzatban nem meghatározott kiadmányozási rendet a Kormányhivatal ügyrendben szabályozhatja.
2. A munkavégzés általános szabályai
23. § (1) A Kormánymegbízott és a főigazgató kivételével vezető beosztású kormánytisztviselő az irányítása alá nem tartozó szervezeti egység munkatársa részére utasítást nem adhat. Az igazgató a feladatkörének ellátásával kapcsolatban adhat közvetlenül utasítást a közvetlen irányítása alá nem tartozó szervezeti egység munkatársának. Erről az utasítást végrehajtó munkatársnak - a feladat végrehajtásának egyidejű megkezdése mellett - a szervezeti egységet irányító vezetőt haladéktalanul tájékoztatnia kell.
(2) Az (1) bekezdésben meghatározott vezetőtől közvetlenül kapott utasítás végrehajtását a szolgálati út megtartásával kell teljesíteni. Halaszthatatlanul sürgős ügyekben az intézkedésben távolléte miatt akadályozott felettes vezető egyetértését telefonon vagy elektronikus úton kell beszerezni. Ennek megtörténtét, vagy amennyiben erre sincs lehetőség, ezt a körülményt az ügyiraton fel kell tüntetni, és az ügyiratot haladéktalanul a következő felettes vezetőhöz kell eljuttatni.
(3) A közvetlenül kapott utasítás végrehajtását - ha az utasítást adó kifejezetten ellentétesen nem rendelkezik - a szolgálati út megtartásával kell teljesíteni.
(4) Az (1) bekezdésben meghatározott utasítás nem terjedhet ki az utasítást adó vezető irányítása alá nem tartozó szervezeti egység kormánytisztviselőjének hatósági feladatai ellátására.
3. Ügyintézési határidő
24. § (1) Az ügyek intézése a vonatkozó jogszabályok által meghatározottak szerint, illetve a felettes vezető által előírt határidőben történik.
(2) Az ügyintézési határidő az adott ügyekre vonatkozó anyagi és eljárási szabályokban meghatározott határidő.
(3) Jogszabályban előírt ügyintézési határidő hiányában az ügyek intézésére a vezető által a feladatok kiadása során megállapított egyedi ügyintézési határidő az irányadó.
(4) A határidőket - jogszabály eltérő rendelkezésének hiányában - naptári napban kell meghatározni.
(5) Az ügyintéző feladatainak ütemezése során úgy jár el, hogy a vezetői jóváhagyás a határidő lejárta előtt, ésszerű időben beszerezhető legyen.
(6) Ha az ágazati jogszabály hatálya alá nem tartozó beadvány az előírt határidő alatt érdemben nem intézhető el, akkor az ügyintéző a késedelem okáról és az ügyintézés várható időpontjáról felettesét tájékoztatja. Ilyen esetben a vezető a továbbiakra nézve döntést hoz, útmutatást ad, amelyről az ügyben érintetteket (ügyfeleket) haladéktalanul tájékoztatni kell.
4. Együttműködési kötelezettség, csoportos munkavégzés
25. § (1) A Kormányhivatal valamennyi vezetője és munkatársa köteles a kormányhivatali feladatok végrehajtásában együttműködni. Az önálló szervezeti egységek közötti együttműködés kialakításáért az önálló szervezeti egységek vezetői a felelősek. Az egyeztetésért, illetve azért, hogy a feladat ellátásában a többi érintett szervezeti egység álláspontja összehangoltan érvényesüljön, az a szervezeti egység felelős, amelynek az ügy intézése a feladatkörébe tartozik, vagy akit erre a kormánymegbízott kijelölt.
(2) A kormánymegbízott az összetett megközelítést és több szakterület szoros együttműködését igénylő feladat elvégzése érdekében a feladatkörükben érintett vezetők és a tárgykör szerint illetékes ügyintézők hatékony együttműködésével megvalósuló csoportos munkavégzést rendelhet el.
(3) A csoportos munkavégzés során a feladatkörükben érintett vezetőket és a tárgykör szerint illetékes ügyintézőket a komplex feladat megfelelő határidőben történő elvégzése érdekében kiemelt együttműködési kötelezettség és felelősség terheli.
(4) A Kormányhivatal jogi képviseletének ellátásáért felelős szervezeti egység, illetve a jogi képviselet ellátására megbízott szervezeti egység kormánytisztviselőivel, vagy külső jogi képviselővel a Kormányhivatal valamennyi szervezeti egysége köteles együttműködni.
26. § (1) A Kormányhivatal kiemelten együttműködik a Közigazgatási és Igazságügyi Minisztérium (a továbbiakban: KIM) Területi Közigazgatásért és Választásokért Felelős Államtitkárság Kormányhivatalok működésének irányításával kapcsolatos feladatainak végrehajtásában.
(2) A Kormányhivatal törzshivatala és szakigazgatási szervei kötelesek együttműködni a közigazgatás-szervezésért felelős miniszternek a Kormányhivatalok felett fennálló funkcionális irányítási, valamint egyes funkcionális feladatait ellátó Nemzeti Államigazgatási Központtal (a továbbiakban: NÁK).
(3) A Közigazgatási és Elektronikus Közszolgáltatások Központi Hivatala (a továbbiakban: KEKKH) szakmai irányítást gyakorol a kormányhivatalok törzshivatala és szakigazgatási szerveinek informatikai tevékenysége felett, ennek keretében gondoskodik az informatikai üzemeltetés feltételeinek meghatározásáról, valamint tájékozódhat az informatikai tárgyú szerződések megkötése során.
(4) A KIM Miniszteri Igazgatási Főosztálya szakmai irányítást gyakorol a Kormányhivatal internetes kommunikációt érintő fejlesztési tevékenysége felett, összefogja, koordinálja és megvalósítja a központi kommunikációs felületek létrehozását és fejlesztését.
5. A Kormányhivatal képviselete
27. § (1) A Kormányhivatalt - az e §-ban foglalt kivételekkel - a kormánymegbízott képviseli. A kormánymegbízott akadályoztatása esetén a képviselet rendjére a jelen szervezeti és működési szabályzatnak a kormánymegbízott helyettesítésének rendjére vonatkozó rendelkezései az irányadók.
(2) A KIM-mel, más minisztériumokkal, a központi hivatalokkal, az önkormányzatokkal és a társadalmi szervezetekkel való kapcsolatokban a Kormányhivatalt a kormánymegbízott, a főigazgató, az igazgató, szakigazgatási szerv vezetője, valamint - a szakterületüket érintő kérdésekben, illetve a kormánymegbízott, a főigazgató, szakigazgatási szerv vezetője megbízása alapján - az erre felhatalmazott vezető, illetve kormánytisztviselő képviseli.
(3) A Kormányhivatal funkcionális és a törzshivatal szakmai feladatai tekintetében a bíróságok és a hatóságok előtti jogi képviseletet a jogi képviseletért felelős szervezeti egység e feladattal megbízott kormánytisztviselői látják el. A szakigazgatási szervek szakmai feladatai tekintetében a bíróságok és más hatóságok előtti jogi képviseletet a szakigazgatási szerv e feladattal megbízott képviselői látják el együttműködésben a Kormányhivatal jogi képviseletéért felelős szervezeti egységének kormánytisztviselőivel. A kormánymegbízott azonban az ügy sajátosságára tekintettel a jogi képviselet ellátására más szervezeti egység vagy a szakigazgatási szerv ügyintézőjét jelölheti ki, illetőleg egyedi vagy általános megbízási szerződés alapján külső jogi képviselőt bízhat meg, jogi képviseleti megbízást tarthat fenn. E rendelkezésen túlmenően a Kormányhivatal kormánytisztviselői a Kormányhivatal képviseletében a hatályos anyagi és eljárási jogszabályok alapján jogosultak eljárnia bíróságok és más hatóságok előtt. A képviseleti jogosultságra vonatkozó részletes szabályokat jelen szervezeti és működési szabályzat mellett a Kormányhivatal más belső szabályzatai, az ügyrendek és a kormánytisztviselők munkaköri leírásai tartalmazzák.
(4) Az Európai Unió által társfinanszírozott projektek előkészítése során a Kormányhivatal képviseletét a kormánymegbízott írásos meghatalmazása alapján kijelölt kormánytisztviselő látja el. E projektek megvalósítása során a kormánymegbízott a projektalapító dokumentumban is rendelkezik a képviseletről.
(5) Nemzetközi programokon, protokolleseményeken, valamint a civil szervezetekkel és az érdekképviseleti szervekkel való kapcsolattartás tekintetében a Kormányhivatal képviseletére az (1) bekezdésében meghatározott rendelkezések az irányadók.
6. A sajtó tájékoztatásával kapcsolatos eljárás
28. § (1) Az országos jelentőségű és kiemelt ügyekben a sajtó tájékoztatását a Kormányhivatal a KIM Területi Közigazgatásért és Választásokért Felelős Államtitkárságával egyeztetve végzi.
(2) A sajtó tájékoztatásával kapcsolatos eljárás részletes szabályait külön szabályzat határozza meg.
7. Ügyrend
29. § (1) A Kormányhivatal szervezeti egységeinek, valamint a szakigazgatási szerveinek ügyrendje - ha azokról a jelen szervezeti és működési szabályzat vagy a Kormányhivatal más szabályzata nem rendelkezik-tartalmazza:
a) szervezeti egység által ellátott feladatok munkafolyamatainak leírását;
b) a szervezeti egység vezetőinek és alkalmazottainak feladat- és hatáskörét;
c) a helyettesítés rendjét;
d) a szervezeti egység költségvetési szerven belüli belső és azon kívüli külső kapcsolattartásának módját, szabályait;
e) a kiadmányozás rendjét.
(2) Az ügyrendet a Kormányhivatal szervezeti egységeinek, valamint a szakigazgatási szerveinek vezetője adja ki a kormánymegbízott jóváhagyását követően.
(3) A Védelmi Bizottság Titkársága esetében az előkészített ügyrendet a kormánymegbízott jóváhagyását megelőzően, véleményezés céljából a szakmai irányítók részére is meg kell küldeni.
(4) A Kormányhivatal szakigazgatási szerveinek esetében az előkészített ügyrendet a kormánymegbízott jóváhagyását megelőzően, véleményezés céljából a szakmai irányító szerv vezetője részére is meg kell küldeni.
8. A Kormányhivatal szervezeti egységei
30. § A szervezeti egység ellátja a jelen szervezeti és működési szabályzatban, az ügyrendjében, valamint a szervezeti egység vezetőjének tevékenységét irányító vezető által meghatározott egyéb feladatokat.
V. Fejezet
A KORMÁNYHIVATAL TÖRZSHIVATALÁNAK SZERVEZETI EGYSÉGEI
1. Kormánymegbízotti Kabinet
31. § A Kormánymegbízotti Kabinet
a) elősegíti a kormánymegbízotti kommunikáció napi működését;
b) részt vesz a kormánymegbízott személyét érintő sajtóesemények megszervezésében, lebonyolításában, értékelésében;
c) felelős a kormánymegbízott lakossági kapcsolattartásáért;
d) előkészíti a kormánymegbízott bel- és külföldi programjait, és irányítja azok megszervezését;
e) háttéranyagot készít a kormánymegbízott programjaihoz, amelyhez információkat kérhet a Kormányhivatal szervezeti egységeitől;
f) kapcsolatot tart a Kormányhivatal szervezeti egységeivel, tájékozódik az ott folyó munkáról, adatokat, háttéranyagokat kérhet tőlük;
g) munkatársai részt vesznek a Kormányhivatal vezetői értekezletein;
h) eljár a kormánymegbízott által meghatározott ügyekben, részt vesz a kormánymegbízott által meghatározott projektek koordinálásában;
i) a kormánymegbízott által meghatározott módon figyelemmel kíséri a Kormányhivatal gazdálkodását; j) segíti a civil szféra és a Kormányhivatal közötti kölcsönös információátadást;
k) koordinálja a kormánymegbízottnak címzett lakossági panaszok, közérdekű bejelentések, javaslatok és egyéb kérelmek elintézését;
l) ellátja a Kormányhivatal szóvivői feladatait, e feladatkörében a kormánymegbízott megbízásából nyilatkozatot készít elő a sajtónak;
m) koordinálja a kormánymegbízott programjait, szükség szerint részt vesz a Kormányhivatal programjainak lebonyolításában;
n) megszervezi a kormánymegbízotti értekezletet, amelyről emlékeztető készül, amelyet az értekezlet résztvevői és a feladatok végrehajtására kötelezett felelősök rendelkezésére bocsátanak;
o) véleményezi a kormánymegbízott hatáskörébe tartozó szerződéseket, azok megkötése előtt;
p) koordinálja a Kormányhivatal külföldi kapcsolatait, ellátja a Kormányhivatal nemzetközi kapcsolatainak kialakításával, fejlesztésével kapcsolatos feladatokat;
q) részt vesz az uniós és hazai forrásból biztosított pályázati "Kötött felhasználású" pénzeszközök felhasználásához kapcsolódó funkcionális feladatokban;
r) a kormánymegbízott által meghatározott módon közreműködik a kormánymegbízott Védelmi Bizottsággal kapcsolatos feladatainak ellátásában;
s) kapcsolatot tart a Honvédelmi Minisztérium Védelmi Hivatalával.
2. Főigazgatói Titkárság
32. § A Főigazgatói Titkárság
a) eljár a főigazgató által meghatározott ügyekben, részt vesz a főigazgató által meghatározott projektek koordinálásában;
b) háttéranyagot készít a főigazgató programjaihoz, amelyhez információkat kérhet a Kormányhivatal szervezeti egységeitől;
c) előkészíti a főigazgató bel- és külföldi programjait, és irányítja azok megszervezését;
d) kapcsolatot tart a Kormányhivatal szervezeti egységeivel, tájékozódik az ott folyó munkáról, adatokat, háttéranyagokat kérhet tőlük;
e) megszervezi a főigazgatói értekezletet, amelyről emlékeztetőt készít;
f) gondoskodik a Kormányhivatal közbeszerzési eljárásai előkészítéséről és lefolytatásáról a központosított közbeszerzés kivételével.
3. Törvényességi Felügyeleti Főosztály
33. § (1) A Törvényességi Felügyeleti Főosztály kodifikációs feladatai tekintetében véleményezi a feladat- és hatáskörébe tartozó ügyekben készített jogszabálytervezeteket.
(2) A Törvényességi Felügyeleti Főosztály koordinációs feladatai tekintetében:
a) az önhibájukon kívül hátrányos helyzetű önkormányzatok számára előkészíti a jogszabályok szerinti feltételek alóli felmentést;
b) szakmai segítséget nyújt a területrész átadása, átvétele, cseréje esetén a javaslat elkészítéséhez;
c) lefolytatja a nemzetiségek jogairól szóló 2011. évi CLXXIX. törvény (a továbbiakban: Nj. tv.) 84. § (6) bekezdésében foglalt egyeztetést és szükség esetén törvényességi felügyeleti jogkörében eljár.
(3) A Törvényességi Felügyeleti Főosztály funkcionális feladatai tekintetében:
a) gondoskodik az önkormányzati törzsadattár aktualizálásáról, a törvényességi felügyeleti nyilvántartó (a továbbiakban: TÖRV), az Önkormányzati Rendeletek Tára (a továbbiakban: NRT) és a Törvényességi Ellenőrzési Rendszer Kiegészítő Alkalmazása (a továbbiakban: TERKA) rendszerekben történő adatrögzítéssel és adatszolgáltatással kapcsolatos feladatok ellátásáról;
b) a feladat- és hatáskörébe tartozó ügyben az önkormányzatok kérésére szakmai segítséget nyújt;
c) közreműködik a kormánymegbízott által meghatározott ügyekben a Jogi és Perképviseleti Főosztállyal együttműködve a bíróságok és más hatóságok előtti eljárásokban;
d) véleményezi és jogi szempontból ellenjegyzi a Kormányhivatal által megkötendő szerződéseket, amelyek nem tartoznak a Jogi és Perképviseleti Főosztály feladatkörébe;
e) részt vesz az uniós és hazai forrásból biztosított pályázati "Kötött felhasználású" pénzeszközök felhasználásához kapcsolódó funkcionális feladatokban;
f) az Állami Főépítészi Iroda közreműködésével ellátja az épített környezet alakításáról és védelméről szóló 1997. évi LXXVIII. törvény 9/D. §-ában foglalt kormánymegbízotti feladat-és hatáskör gyakorlásához kapcsolódó hivatali feladatokat.
(4) A Törvényességi Felügyeleti Főosztály törvényességi felügyeleti feladatai tekintetében:
a) ellátja a Magyarország helyi önkormányzatairól szóló 2011. évi CLXXXIX. törvény VII. fejezetében, valamint az Nj. tv. X. fejezetében foglalt törvényességi felügyelettel kapcsolatos feladatokat, és előkészíti az ezzel kapcsolatos döntéseket;
b) feldolgozza és elemzi a helyi önkormányzatok és a nemzetiségi önkormányzatok törvényességi felügyeletének tapasztalatait;
c) gondoskodik a törvényességi felügyelettel, a helyi önkormányzatok és a nemzetiségi önkormányzatok működésével kapcsolatos adatok gyűjtéséről, azok ellenőrzéséről, feldolgozásáról;
d) ellenőrzi - törvényességi felügyelet keretében - a térségi fejlesztési tanács szabályzatainak, szervezetének, működésének, döntéshozatali eljárásának, határozatainak, illetve egyéb döntéseinek jogszerűségét, és jogszabálysértés esetén megteszi a területfejlesztésről és a területrendezésről szóló törvényben meghatározott intézkedéseket;
e) feldolgozza és elemzi a területfejlesztési intézmények törvényességi felügyeletének tapasztalatait;
f) ellenőrzi a területszervezési eljárás törvényességét, értékeli a kezdeményezés törvényi feltételeinek teljesítését, előkészíti azoknak a helyi önkormányzatok törvényességi felügyeletéért felelős miniszter részére történő felterjesztését;
g) intézi a feladatkörét érintő közérdekű bejelentésekkel, kérelmekkel, panaszokkal kapcsolatos ügyeket;
h) kezdeményezi vizsgálat lefolytatását a közbeszerzési ügyekben felülvizsgálatra jogosult szervnél, amennyiben a törvényességi felügyelet során ennek szükségessége felmerül;
i) polgármesteri tisztség megszűnését követően gondoskodik a munkakör-átadási jegyzőkönyvnek a kormánymegbízott által történő aláírásáról; közreműködik a nemzetiségi önkormányzat elnökének személyében bekövetkező változás esetén az átadás-átvételi eljárásban;
j) hulladékgazdálkodási feladatait elmulasztó önkormányzatnál kezdeményezi a költségvetési támogatás visszatartását, illetve zárolását;
k) a területi monitoringrendszerről szóló kormányrendelet alapján ellátja a regionális területi monitoring bizottság törvényességi felügyeletét;
l) közreműködik javaslattevőként a Kormánynak az Nj.tv. 150. § d) pontjában, döntés-előkészítőként az Nj. tv. 150. § e) pontjában, kezdeményezőként a nemzetiségpolitikáért felelős miniszternek az Nj. tv. 151. § a) pontjában meghatározott feladatai ellátásában;
m) segítséget nyújt a Kormányhivatal működését érintő jogi ügyekben a jogi képviseleti feladatok ellátásával megbízott szervezeti egységnek;
n) ellátja a helyi önkormányzatok adósságrendezéséről szóló törvényből adódó feladatokat;
o) ellátja az adósságot keletkeztető ügyletekhez történő hozzájárulás részletes szabályairól szóló kormányrendeletből adódó feladatokat;
p) közreműködik a Magyarország gazdasági stabilitásáról szóló törvényben meghatározott, előzetes kormányhozzájárulás előkészítő eljárásban.
(5) A Törvényességi Felügyeleti Főosztály részt vesz a Kormány helyi önkormányzatokkal és nemzetiségi önkormányzatokkal kapcsolatos jogszabályokban meghatározott feladatainak ellátásában. Ennek keretében:
a) a feladat- és hatáskörrel rendelkező más államigazgatási szervekkel együttesen részt vesz a szakmai irányító miniszter ellenőrzési feladatainak teljesítésében, értékeli és elemzi az ágazati törvények, kormány- és miniszteri rendeletek hatályosulását;
b) a helyi önkormányzatoktól és a nemzetiségi önkormányzatoktól adatokat és információkat kérhet a szakmai irányításért felelős miniszter ágazati feladatai körében, az információkat összegzi és továbbítja a szakmai irányításért felelős miniszternek.
4. Hatósági Főosztály
34. § (1) A Hatósági Főosztály kodifikációs feladatai tekintetében:
a) a hatósági tevékenység tapasztalatai alapján jogszabály-módosító javaslatokat kezdeményez, melyről tájékoztatja az illetékes minisztert;
b) véleményezi a feladat- és hatáskörébe tartozó ügyekben készített jogszabálytervezeteket.
(2) A Hatósági Főosztály koordinációs feladatai tekintetében a jegyzők kérésére szakmai segítséget nyújt a feladatkörébe tartozó kérdésekben.
(3) A Hatósági Főosztályegyedi közhatalmi aktusokkal kapcsolatos feladatai tekintetében:
a) előkészíti a Kormányhivatal és a kormánymegbízott hatáskörébe utalt azon első- és másodfokú hatósági döntéseket és felügyeleti intézkedéseket, amelyeket jogszabály nem utal valamely ágazati szakigazgatási szerv hatáskörébe, így különösen a kisajátítási, elhelyezési és bányászati célú szolgalmi jog alapítási, az anyakönyvi, népesség- és hatósági közvetítő nyilvántartási, közlekedési igazgatási, továbbá a kereskedelmi, ipari igazgatási, külföldiek ingatlanszerzésének engedélyezésével kapcsolatos, birtokvédelmi, állattartási és állatvédelmi, adóigazgatási, környezetvédelmi, természetvédelmi, levegőtisztasági, hulladékgazdálkodással kapcsolatos, vízgazdálkodási, útlejegyzés, kártalanítás, lakáscélú állami támogatás, továbbá fakivágási, temetkezési szolgáltatásokkal kapcsolatos és rendezvény tartási engedély kiadásával kapcsolatos ügyekben;
b) előkészíti a főosztály feladatkörébe tartozó hatósági ügyekben az elfogultság megállapítására, illetve - elfogultság, valamint egyéb kizárási ok és illetékességi összeütközés esetén - az eljáró szerv vagy ügyintéző kijelölése tárgyában a döntéseket, az elsőfokú hatóság mulasztása miatt szükséges intézkedéseket;
c) ellátja a felügyelet gyakorlásából eredő feladatokat az anyakönyvvezetők tevékenysége felett, valamint az Informatikai Főosztállyal együttműködve az Anyakönyvi Szolgáltató Alrendszerhez (a továbbiakban: ASZA) kapcsolódó tevékenység felett;
d) ellátja a felügyelet gyakorlásából eredő feladatokat a polgárok személyi adatainak és lakcímének helyi nyilvántartási tevékenysége felett, ellenőrzi a személyes adatok védelmének érvényesülését, szükség esetén helyreállítja a törvényes állapotot. Az Informatikai Főosztállyal együttműködve érvényesíti az ágazati főhatóság szakmai iránymutatásait, ellenőrzi ezek végrehajtását, tájékoztatást ad a felügyeleti és koordinációs tevékenységről. Az Informatikai Főosztállyal együttműködve felügyeli és ellenőrzi a személyi adat, lakcím-, valamint a címnyilvántartási adatok feldolgozását, és a nyilvántartási rendszeren belüli továbbítását, az okmányirodák működését;
e) nyilvántartást vezet a hatósági közvetítőkről;
f) a Kormányhivatal éves ellenőrzési tervében foglaltak szerint ellenőrzi az államigazgatási feladatokat ellátó, államigazgatási hatósági jogkörben eljáró helyi önkormányzati szervek tevékenységében a közigazgatási hatósági eljárás és szolgáltatás általános szabályairól szóló törvény (a továbbiakban: Ket.) végrehajtását és a hatósági tevékenység jogszerűségét, valamint - az illetékes ügyészséggel egyeztetett ellenőrzési terv és program szerint - a központi államigazgatási szervek területi szervei tevékenységében a Ket. végrehajtását;
g) segíti a központi államigazgatási szervek területi szervei ellenőrzési terveinek összehangolását, egyeztetett végrehajtását, illetőleg az ellenőrzési tapasztalatok közös elemzését, segíti a gazdaságos, egymást kiegészítő ellenőrzési módok kialakítását, alkalmazását;
h) gondoskodik a Kormányhivatal hatáskörébe tartozó magyar igazolvány ügyintézési feladatok ellátásáról;
i) javaslatot tesz a helyi önkormányzatok által vis maior eseményként bejelentett károkkal kapcsolatos pályázati dokumentáció alapján az önkormányzat által tervezett költségekről és az igényelt támogatás segítségével megvalósítandó feladatokról, rendszerezi a pályázó önkormányzatok által a Kormányhivatalhoz is benyújtott iratokat;
j) részt vesz a helyi önkormányzatok által vis maior eseményként bejelentett károk helyreállítása folyamán tartható helyszíni ellenőrzésekben;
k) közreműködik a helyi önkormányzatok által vis maior eseményként bejelentett károk helyreállításakor az elszámolást megelőző helyszíni ellenőrzésben és arról intézkedési javaslatok tételével jegyzőkönyvet vesz fel;
l) ellátja a szabálysértésekről, a szabálysértési eljárásról, és a szabálysértési nyilvántartási rendszerről szóló törvényben, és a törvény felhatalmazása alapján kiadott rendeletek által a Kormányhivatal feladat- és hatáskörébe utalt szabálysértési hatósági feladatokat;
m) felügyeleti jogkört gyakorol a jegyző elsőfokú hatósági tevékenysége tekintetében, ellenőrzi a jogszabályok előírásainak betartását.
(4) A Hatósági Főosztály funkcionális feladatai tekintetében:
a) intézi a feladatkörét érintő közérdekű bejelentésekkel, kérelmekkel, panaszokkal kapcsolatos ügyeket;
b) az IMI-rendszerben - figyelemmel a Belső Piaci Információs Rendszer hazai működésének és az abban való részvételnek a szabályairól szóló 342/2009. (XII. 30.) Korm. rendelet (a továbbiakban: BPIR rendelet) rendelkezéseire
ba) gondoskodik a megkeresések intézéséről,
bb) gondoskodik az IMI-ben a rá és a felhasználóira vonatkozóan regisztrált adatok naprakészen tartásáról, ellenőrzi az IMI alkalmazását a szervezetén belül,
bc) együttműködik a jogterületi IMI-koordinátorral és delegált IMI-koordinátorával az IMI megfelelő működése érdekében, ennek keretében részükre az IMI alkalmazásáról - az általuk igényeltek szerint, a szükséges körben -adatot szolgáltat, és jelez az IMI alkalmazásával összefüggésben felmerült bármilyen problémát,
bd) gondoskodik a BPIR rendelet 17. § (1) bekezdésében és (3) bekezdés a) pontjában felsorolt felhasználói jogosultságok Kormányhivatalon belüli kiosztásáról;
c) összeállítja, feldolgozza és elemzi az ügyiratforgalmi, a hatósági és a szabálysértési statisztikát, értékeli a hatósági tevékenység tapasztalatait, elkészíti a kormánymegbízott és a főhatóságok által kért, a főosztály tevékenységét érintő beszámolókat.
5. Ügyfélszolgálati Főosztály
35. § Az Ügyfélszolgálati Főosztály funkcionális feladatai tekintetében:
a) működteti az integrált ügyfélszolgálatot (a továbbiakban: Kormányablak);
b) átveszi az R. 2. melléklet 1. pontjában meghatározott kérelmeket;
c) közreműködik a Kormányhivatalhoz érkező közérdekű bejelentésekkel, kérelmekkel, panaszokkal kapcsolatos ügyek kivizsgálásában és megválaszolásában, együttműködve a Kormányhivatal szervezeti egységeivel;
d) biztosítja a benyújtott kérelmeknek a Kormányhivatal megfelelő szervezeti egységéhez, illetve a hatáskörrel és illetékességgel rendelkező hatósághoz való eljuttatását;
e) ellátja a beérkezett kérelmekkel kapcsolatos iratkezelési feladatokat;
f) ellátja az ügyfélkérdések utólagos megválaszolását;
g) gondoskodik az ügyfélszolgálat működéséhez kapcsolódó statisztikák vezetéséről, összeállítja, feldolgozza és elemzi az ügyfélszolgálati statisztikát, értékeli az ügyfélszolgálati tevékenység tapasztalatait;
h) tájékoztatást nyújt az ügyfélnek az eljárás menetéről, valamint az eljárással kapcsolatos ügyféli jogokról és kötelezettségekről az R.-ben meghatározott ügyek tekintetében;
i) a Ket. 169/A. § (2) bekezdés b) pontja szerint az ügyfelek azonosítását követően egyedi ügyük intézéséhez internetes kapcsolati lehetőséget, szakmai és informatikai segítséget nyújthat a R.-ben meghatározott ügyek tekintetében;
j) tájékoztatást nyújt az egyéni vállalkozást alapítani kívánó természetes személyeknek és az egyéni vállalkozóknak az R.-ben meghatározott adatokról és információkról;
k) tájékoztatást ad a KIM részére a NÁK-on keresztül a feladatkörébe tartozó tevékenység helyzetéről;
l) gondoskodik a kormányablakok bővítésével kapcsolatos kormányhivatali feladatok ellátásáról, ennek keretében az új ügykörök bevezetésével, valamint az ügyfélszolgálati munkatársak képzésével, továbbképzésével kapcsolatos feladatok előkészítéséről és végrehajtásáról;
m) az ügyfél személyes megjelenése esetén kérésére ügyfélkaput létesít;
n) az ügyfélszolgálati hálózat bővítése, újabb helyszínek megnyitása esetén ellátja az ügyfélszolgálatok fizikai kialakításával, egységes arculatával, illetve az EKOP pályázat dokumentációjával kapcsolatos feladatokat;
o) átveszi és továbbítja az állampolgársági, valamint a honosítási eljárás iránti kérelmeket.
6. Építésügyi Főosztály
36. § (1) Az Építésügyi Főosztály kodifikációs feladatai tekintetében az építésügyi hatósági tevékenység tapasztalatai alapján jogszabály-módosító javaslatokat kezdeményez, melyről tájékoztatja az építésügyért felelős minisztert.
(2) Az Építésügyi Főosztály egyedi közhatalmi aktusokkal kapcsolatos feladatai tekintetében:
a) ellátja a Kormányhivatal feladat- és hatáskörébe tartozó építésügyi hatósági feladatokat, dönt a Kormányhivatal hatáskörébe utalt építésügyi hatósági ügyekben;
b) ellenőrzi az elsőfokú építésügyi hatóságok tevékenységét, a jogszabályok előírásainak betartását;
c) felügyeleti jogkört gyakorol az elsőfokú építésügyi hatóságok tevékenysége tekintetében, ellenőrzi a jogszabályok előírásainak betartását;
d) előkészíti a főosztály feladatkörébe tartozó építésügyi hatósági ügyekben az elfogultság megállapítására, illetve - elfogultság, valamint egyéb kizárási ok és illetékességi összeütközés esetén - az eljáró szerv vagy ügyintéző kijelölésére vonatkozó döntéseket, az elsőfokú hatóság mulasztása miatt szükséges intézkedéseket.
(3) Az Építésügyi Főosztály egyéb feladatai tekintetében:
a) összeállítja, feldolgozza és elemzi az építésügyi hatósági statisztikát, értékeli a hatósági tevékenység tapasztalatait;
b) intézi a feladatkörét érintő közérdekű bejelentésekkel, kérelmekkel, panaszokkal kapcsolatos ügyeket;
c) másodfokú építésügyi hatóságként az építésügyért felelős miniszter által meghatározottak szerint közreműködik a szakmai képzések, továbbképzések szervezésében.
(4) Az Építésügyi Főosztály örökségvédelemmel kapcsolatos feladatainak tekintetében ellátja a kulturális örökségvédelmi hatóságok kijelöléséről és eljárásaikra vonatkozó általános szabályokról szóló 266/2012. (IX. 18.) Korm. rendeletben a fővárosi és megyei kormányhivatalok által ellátandó feladatokat.
7. Jogi és Perképviseleti Főosztály
37. § (1) A Jogi és Perképviseleti Főosztály funkcionális feladatai tekintetében:
a) előkészíti a Kormányhivatal funkcionális és a törzshivatal szakmai feladat- és hatáskörét érintő peres és nemperes eljárásokkal összefüggő beadványokat, szükség szerint előkészíti a szakigazgatási szervek feladat- és hatáskörét érintően a peres és nemperes eljárásokkal összefüggő beadványokat;
b) a Kormányhivatal belső szabályzataiban, továbbá a kormánymegbízott által meghatározott ügyekben a bíróságok és más hatóságok előtti peres és peren kívüli eljárásokban biztosítja a kormánymegbízott és a Kormányhivatal képviseletét;
c) a Kormánymegbízotti Kabinettel, illetve az érintett szervezeti egységekkel együttműködve kötelmi jogi szempontból véleményezi a Kormányhivatal által megkötendő szerződéseket;
d) jogi szakmai segítséget nyújt és okiratszerkesztési feladatokat lát el a kormánymegbízott, főigazgató (igazgató) kiadmányozásával érintett kormányhivatali utasítások, szabályzatok, szerződések, és egyéb jognyilatkozatok, jogszabály-módosítási javaslatok előkészítéséhez;
e) jogi szakmai konzultáció keretében együttműködik a hatósági feladatot ellátó szervezeti egységek megkeresése alapján, és nem szakmai feladat ellátáshoz véleményt nyilvánít, tájékoztatást nyújt;
f) jogi szakmai segítséget nyújt a Kormányhivatal kintlévőségeinek kezelésére, behajtására, valamint az egyéb igények érvényesítésére irányuló eljárásokban;
g) jogi szakmai segítséget nyújt a kormányhivatallal szemben felmerülő fizetési igény miatt indult eljárásokban.
(2) A Jogi és Perképviseleti Főosztály szakmai feladatai tekintetében:
a) vizsgálja a más szervezeti egységek által készített normatív utasítások jogszabályoknak- különösen a jogalkotásról szóló 2010. évi CXXX. törvénynek - való megfelelését;
b) nyilvántartja a kormánymegbízott által kiadott normatív utasításokat.
(3) A Jogi és Perképviseleti Főosztály egyéb feladatai tekintetében:
a) ellátja a perképviseletet a Nyugdíjbiztosítási Igazgatóság hatáskörébe utalt ellátások megállapításával, a jogalap nélküli ellátások visszafizettetésével és megtérítésével, továbbá az ellátások megtéríttetésével, valamint a mulasztási bírság, az eljárási bírság, illetve a késedelmi kamat megfizetésére kötelezésével összefüggő hatósági ügyekben hozott határozatokkal (végzésekkel) kapcsolatos peres és nemperes ügyekben;
b) kapcsolatot tart a Nyugdíjbiztosítási Igazgatóság főosztályaival, az Országos Nyugdíjbiztosítási Főigazgatóság (továbbiakban: ONYF) Jogorvoslati Főosztályával;
c) az ONYF-fel egyeztetve rendkívüli jogorvoslati eljárást kezdeményez.
8. Oktatási Főosztály
38. § (1) Az Oktatási Főosztály egyedi közhatalmi aktusokkal kapcsolatos feladatai tekintetében:
a) ellátja a közoktatásról szóló törvényben (a továbbiakban: Kt.) meghatározott hatósági ellenőrzési tevékenységet;
b) gondoskodik a Kt.-ben meghatározott hatósági jogkör gyakorlásáról;
c) közreműködik az Oktatási Hivatal (a továbbiakban: OH) által szervezett szakmai ellenőrzésekben, valamint részt vesz az OH által végzett országos közoktatási mérések, versenyek, és a középfokú felvételi eljárás szervezésében;
d) ellátja az OH által megküldött adatok, vonatkozó szakmai dokumentumok és eljárásrend alapján az országos mérés, értékelés eredménye szerint ismételten a jogszabályban meghatározott minimum szint alatt teljesítő iskolák fenntartóinak intézkedési terv készítésére való felhívásával, az elkészített intézkedési terv jóváhagyásával, és az intézkedési tervben foglaltak végrehajtásának hatósági ellenőrzésével kapcsolatos feladatokat.
(2) Az Oktatási Főosztály elsőfokú hatósági döntést hoz
a) az óvodai felvétel, a tanulói jogviszony, a kollégiumi tagsági viszony létrejöttének egyenlő bánásmód követelményeinek megsértése miatti, az Oktatási Hivatalról szóló 307/2006. (XII. 23.) Korm. rendelet (a továbbiakban: OH rend.) szerinti megállapításáról;
b) az OH rend. szerint a kötelező felvételt biztosító óvoda, illetve iskola kijelöléséről;
c) a továbbműködési engedéllyel rendelkező, a nyolc évfolyamnál kevesebb évfolyammal működő általános iskola engedélyének meghosszabbításáról;
d) az OH rend. szerinti, az osztályindítási tilalom alóli felmentésről;
e) az egyházi szerv egyoldalú nyilatkozattételéhez való hozzájárulás megadása tárgyában;
f) a nem állami, nem helyi önkormányzati fenntartású intézmények nyilvántartásba vételének, és működési engedélyének kiadásával, módosításával kapcsolatban;
g) a nem állami, nem helyi önkormányzati intézményfenntartó részére a székhely, telephely változásának engedélyezéséről tanítási, nevelési évben.
(3) Az Oktatási Főosztály
a) ellátja a szomszédos államokban élő magyar diákok diákkedvezményekre való jogosultságának megállapításával, annak visszavonásával és nyilvántartásával kapcsolatos teendőket;
b) ellátja a szomszédos államokban élő magyar pedagógusok és oktatók pedagógus- és oktatói kedvezményekre való jogosultságának megállapításával, annak visszavonásával és nyilvántartásával kapcsolatos teendőket;
c) ellátja a nyugdíjas pedagógusok pedagógus igazolványával kapcsolatos jogszabályban meghatározott feladatokat;
d) másodfokú döntést hoz - a Kormányhivatal által működtetett érettségi vizsgabizottság kivételével - az érettségi vizsga vizsgabizottságának, és a szakmai vizsga vizsgabizottságának döntése, intézkedése vagy intézkedésének elmulasztása ellen benyújtott törvényességi kérelem tárgyában a Kt.-ban, a szakmai vizsga esetén a szakképzésről szóló törvényben (a továbbiakban: Szt.) meghatározott eljárás keretében;
e) legalább kétévente elvégzi a nem helyi önkormányzat által fenntartott nevelési-oktatási intézmény fenntartói tevékenységének törvényességi ellenőrzését a Kt.-ban szabályozottak szerint, és jogszabálysértés észlelése esetén előkészíti a Kt.-ban meghatározott intézkedéseket;
f) ellátja az országos nemzetiségi önkormányzatok által fenntartott közoktatási intézmények tekintetében a Kt.-ban meghatározott jogköröket;
g) lefolytatja az Szt. szerinti szakmai vizsga megszervezésére vonatkozó engedély kiadására irányuló engedélyezési eljárást és ellátja a vizsgaszervezési tevékenységgel összefüggő ellenőrzési feladatokat;
h) közreműködik - a jogszabályban meghatározottak szerint - a Közoktatási Információs Rendszer (a továbbiakban: KIR) létrehozásához és működtetéséhez szükséges adatok, információk gyűjtésében, feldolgozásában és a Kt. végrehajtási rendelete szerint meghatározott jelentést készít;
i) bejelenti a közoktatási intézmény megszűnését;
j) nyilvántartást vezet a nem költségvetési szervként működő közoktatási intézményekről a KIR-ben és adatot szolgáltat az OH számára a központi költségvetési szerv által fenntartott közoktatási intézmények működési engedélyéről.
(4) Az Oktatási Főosztály egyéb feladatai tekintetében:
a) az érettségi vizsgaszabályzatban meghatározottak szerint megbízza az érettségi vizsga vizsgabizottsága elnökét és ellenőrzi a vizsgabizottság tevékenységét;
b) az érettségi vizsgaszabályzatban meghatározottak szerint részt vesz az érettségi vizsgák szervezésében, működteti az érettségi vizsgabizottságot;
c) értesíti az OH-t az érettségi vizsga törvényes megtartását veszélyeztető eseményről;
d) működteti a tanulmányok alatti vizsgáztatás céljából a független vizsgabizottságot;
e) közreműködik az Országos Képzési Jegyzék alapján az oktatásért felelős miniszter felelősségi körébe tartozó szakképesítések esetén a szakmai vizsgák központi írásbeli tételeinek, központi gyakorlati feladatainak, valamint azok megoldásainak szétosztásában;
f) véleményezi a Kt.-ben meghatározott önkormányzati intézkedési tervet, illetőleg a megyék, a megyei jogú városok fejlesztési terveit a minisztérium számára;
g) ellátja a közoktatásért felelős miniszter képviseletét a regionális és a megyei fejlesztési tanács, valamint a megyei közoktatási közalapítvány munkájában;
h) részt vesz a regionális és a megyei fejlesztési tanács által kiírt pályázatok elbírálásának folyamatában;
i) működteti a megyei közoktatási egyeztető fórumot;
j) az OH rend. szerint javaslatot tesz a független közoktatási szakértő személyére, ha a helyi önkormányzat a közoktatási intézményét, illetve egyes szolgáltatás ellátását - részben vagy egészben - meg kívánja szüntetni, vagy át kívánja szervezni;
k) az OH rend. szerint kijelöli a Kt. meghatározott félévi és év végi osztályozó vizsgák vizsgabizottságának elnökét az országos vizsgaelnöki névjegyzékről;
l) az OH rend. bekezdése alapján az érettségi vizsgabizottságok érettségi vizsgaszabályzatban meghatározott iratainak kezelésében vizsgabizottságot működtető intézményként jár el;
m) közreműködik a kormánymegbízott által meghatározott ügyekben a jogi perképviseleti feladatokat ellátó szervezeti egységgel együttműködve a bíróságok és más hatóságok előtti eljárásokban;
n) ellátja a Kt., valamint a vonatkozó jogszabályok által a Kormányhivatal hatáskörébe utalt egyéb feladatokat, így különösen
na) ellátja nem költségvetési szervalapító esetén a közoktatási intézmény alapításának, illetve a székhelyváltozásának nyilvántartásba vételével kapcsolatos feladatokat,
nb) ellátja a nem helyi önkormányzat által alapított nevelési-oktatási intézmény működésének engedélyezésével kapcsolatos feladatokat,
nc) nem önkormányzati nevelési-oktatási intézmény fenntartói jogának átadása esetén vizsgálja, hogy az új fenntartó tudja-e biztosítani a folyamatos működéshez szükséges feltételeket,
nd) gondoskodik a pedagógusok és más speciális végzettségű szakemberek fővárosi állandó helyettesítési rendszerének működtetéséről.
9. Koordinációs és Szervezési Főosztály
39. § (1) A Koordinációs és Szervezési Főosztály koordinációs feladatai tekintetében:
a) ellátja Budapest Főváros Államigazgatási Kollégiuma működésével kapcsolatos koordinációs és adminisztrációs feladatokat;
b) gondoskodik az érintett szervezeti egységek bevonásával a központi ellenőrzési és mintavételi tervek figyelembevételével a Kormányhivatal szakigazgatási szervei, illetve a központi államigazgatási szervek területi szervei ellenőrzési terveinek összehangolásáról, egyeztetett végrehajtásáról, illetőleg az ellenőrzési tapasztalatok közös elemzéséről, segíti a gazdaságos, egymást kiegészítő ellenőrzési módok kialakítását, alkalmazását;
c) gondoskodik a közszolgálati tisztviselői vizsgarendszerben az informatikai követelmények érvényesítéséről az Informatikai Főosztállyal együttműködve;
d) ellátja a közigazgatási szervek, a Kormányhivatal szakigazgatási szervei, a helyi önkormányzati szervek tekintetében az ügyiratkezelésről, valamint az általuk kezelt adatok nyilvántartásáról és védelméről, a közérdekű adatok nyilvánosságáról szóló jogszabályok végrehajtásának ellenőrzését az illetékes közlevéltárral egyeztetett ellenőrzési terv és program szerint;
e) ellátja az adatvédelemmel kapcsolatos feladatokat, illetve az államháztartásról szóló törvényben előírt közzétételi kötelezettségeket;
f) ellátja a Kormányhivatal ügyirat-kezelési, minősített adatkezelési, irattározási, ügyviteli és leírói feladatait;
g) ellátja a helyi önkormányzati éves továbbképzési tervek elkészítésének és végrehajtásának ellenőrzését;
h) ellátja az önkormányzati hivatalok egyedi iratkezelési szabályzatainak elkészítéséhez kapcsolódó egyetértési jog gyakorlásának feladatait;
i) ellátja a Kormányhivatal illetékességi területén az adatgyűjtői tevékenységet, az ehhez kapcsolódó koordinációs, ellenőrzési feladatokat;
j) ellátja a főigazgató és az igazgató titkársági, ügyirat-kezelési, minősített adatkezelési, irattározási, ügyviteli és leírói feladatait;
k) kezdeményezi az ügyviteli tevékenység összehangolását, előmozdítja annak egységes program szerinti ellátását, és az e-közigazgatásért felelős miniszter irányítása mellett és az általa biztosított feltételeknek megfelelően biztosítja az ügyviteli és informatikai feladatok szolgáltatás alapú ellátásának kereteit;
l) összeállítja a központi ellenőrzési és mintavételi tervek figyelembe vételével a Kormányhivatal munkatervét, ellenőrzési tervét, továbbá mindazokat az összefoglaló anyagokat, melyek több szervezeti egység közreműködésével készülnek;
m) koordinálja a kormánymegbízott által készített éves beszámoló elkészítését;
n) részt vesz a Kormányhivatal koordinációs feladat- és hatásköréhez kapcsolódóan a több ágazatot érintő kormányzati döntések végrehajtásának területi összehangolásában;
o) részt vesz a Kormányhivatal ügyfélfogadási, ügyfélszolgálati rendszereinek összehangolását célzó kezdeményezések megvalósításában, az ügyfélszolgálati tevékenység bővítése működési feltételeinek biztosításában;
p) részt vesz a központi szakmai tervek figyelembevételével a Kormányhivatal szakigazgatási szerveinek területi szervei feladatkörébe tartozó, kormánytisztviselőket érintő képzési, továbbképzési feladatok ellátásának összehangolásában;
q) a közigazgatási szervek által az ügyfelek számára nyújtott elektronikus ügyintézést támogató képzések, továbbképzések összehangolásában, biztosítja azok megfelelő nyilvánosságát, terjeszti az ügyintézés elektronikus módszereit;
r) koordinálja a Kormányhivatalhoz érkező közérdekű bejelentésekkel, kérelmekkel, panaszokkal kapcsolatos ügyeket, együttműködve a Kormányhivatal más érintett szervezeti egységeivel, biztosítja a benyújtott kérelmeknek a Kormányhivatal megfelelő szervezeti egységéhez való eljuttatását;
s) kidolgozza és figyelemmel kíséri a közigazgatás korszerűsítésének területi koordinálására vonatkozó javaslatokat;
t) koordinálja a Kormányhivatal minőségirányítási rendszerének kialakításával és működtetésével kapcsolatos feladatokat;
u) előkészíti véleményezésre a kormánymegbízott számára - a rendvédelmi szervek és a NAV kivételével - a Kormánynak alárendelt szervek területi szervei létrehozására, átszervezésére, valamint jogállásuk és illetékességi területük módosítására vonatkozó előterjesztést;
v) a Pénzügyi Főosztály segítségével előkészíti véleményezésre a kormánymegbízott számára - a rendvédelmi szervek és a NAV kivételével - a Kormánynak alárendelt szervek területi szervei létszámának megállapítására és költségvetése megállapítására vonatkozó előterjesztést, javaslatot;
x) ellátja a közérdekű és a közérdekből nyilvános adatok közzétételével, az egyedi adatigénylések teljesítése rendjének meghatározásával kapcsolatos feladatokat, biztosítja az egységes ügymenet és felelősségi rend kialakítását, valamint gondoskodik az információáramlás naprakészségének biztosításáról, együttműködve az Informatikai Főosztállyal.
(2) A Koordinációs és Szervezési Főosztály szervezési feladatai tekintetében:
a) gondoskodik a Kormányhivatal szakmai rendezvényei, illetve a kormánymegbízott utasítása szerint összehívott fővárosi koordinációs értekezletek megszervezéséről, valamint részt vesz a szakmai koordinációs értekezletek (jegyzői, szakigazgatási szervek vezetői), szakmai napok napirendjének előkészítésében és megtartásában;
b) gondoskodik az ügykezelői, közigazgatási alapvizsgák, közigazgatási szakvizsgák, építésügyi vizsgák, alkotmányos alapismeretek vizsgák, anyakönyv-vezetői szakvizsgák, továbbá külön jogszabály által meghatározott egyéb vizsgák előkészítésére szolgáló konzultációk megszervezéséről és a vizsgák lebonyolításáról;
c) közreműködik a közigazgatási minőségpolitikáért és személyzetpolitikáért felelős miniszternek a fővárosban foglalkoztatott közszolgálati tisztviselők képzésével, továbbképzésével, valamint a szakember-utánpótlás megszervezésével kapcsolatos feladatainak ellátásában, elemzi a képzés, továbbképzés színvonalát és eredményességét, kezdeményezi az érintett szerveknél a szükséges intézkedéseket;
d) közreműködik az európai uniós programok keretében végrehajtandó képzések lebonyolításában;
e) gondoskodik a kormánytisztviselők és köztisztviselők tervszerű továbbképzésével kapcsolatos feladatok ellátásáról, beleértve az éves és középtávú továbbképzési terv végrehajtását is;
f) közreműködik a közigazgatás korszerűsítésével, az elektronikus közigazgatás kialakításával kapcsolatos feladatok területi összehangolásában, szervezésében.
(3) A Koordinációs és Szervezési Főosztály funkcionális feladatai tekintetében:
a) közreműködik a kormánymegbízott által meghatározott ügyekben a jogi perképviseleti feladatokat ellátó szervezeti egységgel együttműködve a bíróságok és más hatóságok előtti eljárásokban;
b) a főigazgató irányításával ellátja a szakigazgatási szerveknek a Koordinációs és Szervezési Főosztály feladat- és hatáskörébe tartozó funkcionális feladatai irányítását;
c) ellátja a Pénzügyi Főosztály közreműködésével a lakáscélú munkáltatói kölcsön nyújtásával kapcsolatos feladatokat a Kormányhivatal valamennyi dolgozójára vonatkozóan;
d) előkészíti valamennyi szervezeti egység és szakigazgatási szerv közreműködésével a Kormányhivatal szabályzatait, gondoskodik azok nyilvántartásáról;
e) részt vesz az uniós és hazai forrásból biztosított pályázati "Kötött felhasználású" pénzeszközök felhasználásához kapcsolódó funkcionális feladatokban.
10. Humánpolitikai Főosztály
40. § (1) A Humánpolitikai Főosztály koordinációs feladatai tekintetében ellátja a közigazgatási szervek vezetői munkáltatói intézkedéseinek törvényességi ellenőrzését.
(2) A Humánpolitikai Főosztály funkcionális feladatai tekintetében:
a) ellátja a Kormányhivatallal kormánytisztviselői jogviszonyban és munkaviszonyban álló kormánytisztviselők és munkavállalók - ideértve az uniós források terhére alkalmazott kormánytisztviselőket, munkavállalókat is -tekintetében a személyügyi, fegyelmi, szociális és kegyeleti döntésekkel, valamint a kitüntetési, elismerési javaslatok felterjesztésével összefüggő feladatokat;
b) ellátja a központi államigazgatási szervek területi szervei vezetőinek a kormány-tisztviselői jogviszonyra vonatkozó jogszabályok végrehajtásának ellenőrzését, ellátja a közszolgálati nyilvántartás vezetésével és működtetésével kapcsolatos feladatokat és külön jogszabályban meghatározottak szerint kormányzati szolgálati ellenőrzést végez;
c) ellátja a vagyonnyilatkozatokkal kapcsolatos munkáltatói intézkedések szakmai előkészítését, az ezzel kapcsolatos iratok és nyilvántartások elkülönített kezelését;
d) ellátja az integrált emberierőforrás-gazdálkodást támogató információs rendszer személyzeti munkát segítő programjának működtetését;
e) ellátja az életmentő emlékérem és a címzetes főjegyzői cím adományozási javaslatok véleményezésével és felterjesztésével, valamint az önkormányzatok állami és miniszteri kitüntetésre, elismerésre irányuló javaslatainak véleményezésével kapcsolatos feladatokat;
f) ellátja a Kormányhivatalnál foglalkoztatott kormánytisztviselők tartalékállományba helyezésével kapcsolatos feladatokat;
g) gondoskodik az alkalmazásban álló kormánytisztviselők és munkavállalók előzetes és időszakos munka-egészségügyi alkalmassági vizsgálatáról;
h) gondoskodik a jogszabályban meghatározott személyek vonatkozásában a nemzetbiztonsági ellenőrzéssel összefüggő feladatok elvégzéséről;
i) gondoskodik a közigazgatási munka racionalizálása és teljesítményorientáltságának növelése érdekében az éves teljesítménykövetelmények kitűzésének szakmai előkészítéséről, továbbá a kormányhivatali egységek által elkészített egyéni teljesítményértékelési javaslatok felterjesztéséről;
j) adatokat szolgáltat az esélyegyenlőségi referens részére az esélyegyenlőségi terv, valamint az arról készült éves összefoglaló elkészítéséhez;
k) a főigazgató irányításával ellátja a szakigazgatási szerveknek a Humánpolitikai Főosztály feladat- és hatáskörébe tartozó funkcionális feladatai irányítását;
l) a közigazgatási minőségpolitikáért és személyzetpolitikáért felelős miniszter által meghatározottak szerint előmozdítja a központi közszolgálati nyilvántartás hatékony működését és adattartalmának a Kormányhivatal szakigazgatási szervei feladatával összefüggő használatát, illetve ellenőrzi a nyilvántartás adatainak védelmére vonatkozó szabályok érvényesülését;
m) előkészíti véleményezésre a kormánymegbízott számára - a rendvédelmi szervek és a NAV kivételével - a Kormánynak alárendelt szervek területi szervei vezetőinek kinevezésére és felmentésére irányuló javaslatokat;
n) ellátja a szakigazgatási szerv vezetője vezetői munkakörbe történő kinevezéséhez és felmentéséhez a szakmai irányító szerv vezetőjének egyetértése beszerzésével kapcsolatos feladatokat;
o) előkészíti a kormánymegbízott egyetértési joga gyakorlásához a szakigazgatási szervnek önálló feladat- és hatáskörrel rendelkező szervezeti egységének vezetője vezetői munkakörbe történő kinevezésére és felmentésére vonatkozó javaslatokat;
p) részt vesz az uniós és hazai forrásból biztosított pályázati "Kötött felhasználású" pénzeszközök felhasználásához kapcsolódó funkcionális feladatokban.
11. Pénzügyi Főosztály
41. § (1) A Pénzügyi Főosztály a Kormányhivatal gazdasági szervezete.
(2) A pénzügyi főosztályvezető a Kormányhivatal gazdasági vezetője, aki közvetlenül vezeti a gazdasági szervezetet, a pénzügyi, gazdasági feladatot ellátó szakmai szervezeti egységek munkájához iránymutatást ad, ellenőrzi azt, és ellenjegyzi a kormánymegbízott gazdasági intézkedéseit.
(3) A gazdasági szervezet feladat- és hatáskörét, a gazdasági vezető, valamint a pénzügyi-gazdasági feladatok ellátásáért felelős további személyek konkrét feladatait, a hatáskör és a kiadmányozási jogkör gyakorlásának részletes szabályait a gazdasági szervezet ügyrendje tartalmazza.
(4) A Pénzügyi Főosztály funkcionális feladatai tekintetében:
a) ellátja a Kormányhivatal előirányzatai tekintetében a gazdálkodással, könyvvezetéssel, adatszolgáltatással és beszámolással, valamint a Kormányhivatal működtetésével, üzemeltetésével, a vagyongazdálkodással kapcsolatos feladatokat. A működtetéssel, üzemeltetéssel, beruházással, vagyonvédelemmel, vagyon használatával, hasznosításával kapcsolatos feladatok ellátása az irányító szerv által szabályozott és engedélyezett módon, a felelősség átruházása nélkül szolgáltatás megrendelésével is történhet;
b) gondoskodik a költségvetés tervezésével és végrehajtásával, a könyvvezetéssel és egyéb pénzügyi nyilvántartások vezetésével kapcsolatos feladatokról;
c) gondoskodik a Kormányhivatalt illető bevételek beszedéséről, teljesíti a fizetési kötelezettségeket, figyelemmel kíséri a költségvetési kiadások és bevételek alakulását;
d) a kormánymegbízott egyetértésével kezdeményezi a közigazgatás-szervezésért felelős miniszter által vezetett minisztériumnál a szükséges fejezeti hatáskörű előirányzat-módosításokat, a Magyar Államkincstárnál pedig átvezetteti az intézményi hatáskörű előirányzat-módosításokat;
e) előkészíti a kormánymegbízott hatáskörébe tartozó előirányzat-módosításokat és átcsoportosításokat;
f) a vonatkozó jogszabályok előírásait figyelembe véve gondoskodik a Kormányhivatal számviteli politikájának kialakításáról, előkészíti a Kormányhivatal pénzkezelési és egyéb gazdálkodással, illetve vagyonkezeléssel kapcsolatos szabályzatait, valamint a kormánymegbízott intézkedéseit;
g) nyilvántartást vezet a Kormányhivatal számláiról, gondoskodik a számlákon keresztül teljesítendő pénzforgalom szabályszerű lebonyolításáról;
h) kezeli a Kormányhivatal pénzkezelő helyét, gondoskodik a készpénzkifizetések szabályos és határidőben történő teljesítéséről;
i) egyezteti a Magyar Államkincstár által rendelkezésre bocsátott előirányzat-felhasználási keret kiadásának és bevételének alakulásáról szóló tájékoztató jelentést a Kormányhivatal számviteli nyilvántartásával, elvégzi a szükséges korrekciókat;
j) vezeti az illetménygazdálkodással kapcsolatos nyilvántartásokat - ideértve az uniós források terhére alkalmazott foglalkoztatottakkal kapcsolatos nyilvántartásokat is -, tartja a kapcsolatot az illetményszámfejtést végző Magyar Államkincstárral; gondoskodik az intézményi kifizetések számfejtéséről;
k) biztosítja az állami adóhatóság útján teljesítendő befizetési kötelezettségek bevallását és befizetését;
l) közreműködik a belső kontrollrendszer kialakításában és gondoskodik mindazon elvek, eljárások és belső szabályzatok kidolgozásáról, melyek alapján a Kormányhivatal érvényesítheti a feladatai ellátására szolgáló előirányzatokkal, létszámmal és vagyonnal való szabályszerű, gazdaságos, hatékony és eredményes gazdálkodás követelményeit;
m) a főigazgató irányításával ellátja a szakigazgatási szerveknek a Pénzügyi Főosztály feladat- és hatáskörébe tartozó funkcionális feladatai irányítását;
n) kapcsolatot tart a feladat- és hatáskörét érintő ügyekben feladat- és hatáskörrel rendelkező központi és területi államigazgatási szervek gazdasági szervezetének vezetőjével;
o) intézi a BFVB gazdasági ügyeit;
p) részt vesz az uniós és hazai forrásból biztosított pályázati "Kötött felhasználású" pénzeszközök felhasználásához kapcsolódó funkcionális feladatokban;
q) nyilvántartja a Kormányhivatal által vállalt kötelezettségeket, gondoskodik azok jogszabálynak megfelelő bejelentéséről a MÁK felé.
(5) A Pénzügyi Főosztály a kötött felhasználású pénzeszközökkel kapcsolatos feladatok tekintetében a szakmai megvalósításért felelős szakigazgatási szervvel együttműködve ellátja:
a) az Európai Unió forrásából finanszírozott projektek lebonyolítása során a működtetéshez kapcsolódóan felmerült költségek tervezését és teljes körű pénzügyi, számviteli lebonyolítását, és a projektek pénzügyi monitorozását, ellenőrzését;
b) a törzshivatal, illetve a szakigazgatási szerveknél megvalósuló célfeladatra átvett pénzeszközökből finanszírozott, meghatározott feladatokkal kapcsolatos pénzügyi és számviteli folyamatok tervezését, pénzügyi feladatok monitorozását és pénzügyi ellenőrzésének lebonyolítását, a kifizetések ügyintézését;
c) az uniós forrásokkal kapcsolatos pénzügyi adatok és információk rögzítését (elektronikus adatbázisban), a forráslehívások elkészítését;
d) a projektekhez kapcsolódó lebonyolítási számlák megnyitását, a kifizetésekhez kapcsolódó eljárásrend és tájékoztatási kötelezettség pontos teljesítését;
e) az egyedi támogatási szerződésében meghatározott számviteli tevékenységek és könyvelési feladatokat;
f) az uniós források lehívására szolgáló hitelesítési folyamat feladatainak ellátását, a pénzügyi előrehaladási jelentés készítését, illetve koordinálását;
g) a projektekkel kapcsolatos szerződések egyéb kötelezettségek nyilvántartását és kezelését;
h) folyamatba épített vezetői ellenőrzés, valamint külső és belső ellenőrzés során feltárt és igazolt szabálytalanságokról szóló jelentés elkészítéséhez szükséges adatok és információk szolgáltatását, beleértve a szabálytalanság kezelésére vonatkozó, a pénzügyi korrekció érdekében tett intézkedéseket is és megküldi a szabálytalanságok felelősének.
(6) A Pénzügyi Főosztály uniós forrássokkal kapcsolatos eljárásrendjét és tevékenységét az ügyrendje és az eseti támogatási szerződések tartalmazzák.
12. Gazdasági és Üzemeltetési Főosztály
42. § A Gazdasági és Üzemeltetési Főosztály funkcionális feladatai tekintetében:
a) ellátja a Kormányhivatal ingó és ingatlanvagyonának kezelését, az ingó és ingatlanvagyon kezelésével, használatával, fenntartásával és hasznosításával összefüggő feladatokat, teljesíti az ezzel kapcsolatos nyilvántartási és adatszolgáltatási kötelezettségeket;
b) üzemelteti a kormányhivatali gépjárműveket, biztosítja a járművek és egyéb hivatali eszközök üzemeltetéséhez, karbantartásához szükséges feltételeket, felügyeli a szükséges nyilvántartások vezetését;
c) gondoskodik a Kormányhivatal központosított közbeszerzéssel történő beszerzései előkészítéséről és lefolytatásáról az informatikai tárgyú központosított közbeszerzésből történő beszerzések kivételével;
d) ellátja a szakigazgatási szervek működésével kapcsolatos üzemeltetési feladatokat az informatikai és kommunikációs üzemeltetési feladatok kivételével;
e) ellátja a Kormányhivatal működésével összefüggő beszerzési, karbantartási, felújítási feladatokat, gondoskodik az üzemeltetéshez szükséges feltételek biztosításáról;
f) ellátja az alkalmazásban álló kormánytisztviselőkre és munkavállalókra vonatkozólag a munkavédelemmel és tűzvédelemmel kapcsolatos kormányhivatali teendőket, a munkavédelmi és tűzvédelmi oktatás megszervezését, a munkavédelmi és tűzvédelmi helyzet folyamatos figyelemmel kísérését, az előírt jelentések, beszámolók, statisztikák készítésére vonatkozó feladatokat, valamint a munkavédelmi és tűzvédelmi szabályzatok hatályosulásának és naprakészségének vizsgálatát;
g) részt vesz az uniós és hazai forrásból biztosított pályázati "Kötött felhasználású" pénzeszközök felhasználásához kapcsolódó funkcionális feladatokban.
13. Informatikai Főosztály
43. § (1) Az Informatikai Főosztály funkcionális feladatai tekintetében:
a) üzemelteti a KEKKH iránymutatása, koordinációja és az Informatikai Főosztály Üzemeltetési Szabályzata alapján a törzshivatal és a szakigazgatási szervek informatikai rendszereit, amelyen belül:
aa) működteti a Kormányhivatal és a szakigazgatási szervek számítógépes informatikai rendszerét, végzi annak folyamatos karbantartását,
ab) ellátja az informatikai rendszerek üzemeltetésével kapcsolatos rendszergazdai és HelpDesk feladatokat,
ac) szakmai segítséget nyújt a számítógépes rendszerek használóinak,
ad) közreműködik a törzshivatal és a szakigazgatási szervek számítógépes fejlesztési és védelmi tervének kidolgozásában, közreműködik annak megvalósításában és a megvalósítást követően ellenőrzi a védelmi rendszerek működőképességét,
ae) véleményezi a számítógépes informatikai rendszer kialakítását,
af) szakmai javaslatot készít a számítógépes rendszerek felhasználására,
ag) az információbiztonság (sértetlenség, rendelkezésére állás) fenntartásának érdekében kialakítja az archiválási rendet, az állományokról és meghatározott szoftverekről biztonsági mentést készít, és azokat rendszeresen ellenőrzi,
ah) gondoskodik a Kormányhivatal és a szakigazgatási szervek hivatali kapuival kapcsolatos adminisztrációs feladatok végrehajtásáról, elkészíti a szükséges elektronikus űrlapokat, valamint segítséget nyújt a hivatali kapu ügyintézőinek,
ai) a KEKKH iránymutatásával támogatja a felmerülő üzemeltetéssel kapcsolatos feladatokat;
b) fejleszti a KEKKH iránymutatása, koordinációja és az Informatikai Főosztály szabályzatai alapján a törzshivatal és a szakigazgatási szervek informatikai rendszereit, amelyen belül:
ba) a KEKKH Információ Technológiai (a továbbiakban: IT) fejlesztési koncepciónak megfelelően koordinálja a konszolidáció folyamatában a különböző felmérések, tesztelések, rendszerfejlesztések megvalósítását a törzshivatal és a szakigazgatási szervek vonatkozásában,
bb) fejleszti, szükség esetén kialakítja a törzshivatal és a szakigazgatási szervek számítógépes informatikai rendszerét,
bc) figyelemmel kíséri az IT fejlődése során felmerülő új technológiai megoldásokat, megvizsgálja azok Kormányhivatalban és a szakigazgatási szerveknél történő költséghatékony integrálhatóságát és terveket dolgoz ki az új technológiai fejlesztési lehetőségek bevezetésére vonatkozóan,
bd) informatikai stratégiai tervet készít, és javaslatot tesz az amortizálódó eszközök tervszerű cseréjére, és a gazdaságosan nem javítható vagy elavult eszközök pótlására,
be) részt vesz az informatikai vonatkozású szolgáltatási szerződések előkészítésében,
bf) a felhasználók által használt informatikai rendszerek (szakmai alkalmazások kivételével) kezelésének elsajátításában segítséget nyújt,
bg) koordinálja a Kormányhivatal szakigazgatási szerveinél lévő informatikusok által támogatott feladatokat,
bh) felügyeli a szakigazgatási szerveknél ellátandó informatikai feladatokra vonatkozóan az informatikusok helyettesítési rendjét, amelynek keretében gondoskodik az informatikusok tudásbázisának fejlesztéséről és a helyi jogosultsági szintek biztosításáról a szakigazgatás szervek vezetői és a felettes informatikai szervezetek vezetői bevonásával,
bi) kialakítja a Kormányhivatal hálózatához, a hálózati csoportokhoz, alkalmazásokhoz való hozzáférés hierarchikus rendszerét, amelyről nyilvántartást vezet,
bj) a KEKKH felkérésére támogatja a felmerülő fejlesztéssel kapcsolatos feladatokat;
c) ellátja a központi közszolgálati nyilvántartás működtetésével kapcsolatos feladatokat;
d) ellátja a Kormányhivatal interneten történő megjelenésével kapcsolatos informatikai feladatokat;
e) üzemelteti az okmányirodai számítógépes hálózat területi informatikai rendszerét;
f) közreműködik a Kormányhivatal oktatási tevékenységének ellátásában, végrehajtja az oktatással kapcsolatos telepítési és üzemeltetési feladatokat;
g) felügyeli és karbantartja a Kormányhivatal informatikai eszközeit és a helyi hálózatot;
h) ellátja a Kormányhivatal ügyiratkezelő rendszerének működtetésével kapcsolatos rendszergazdai feladatokat;
i) gondoskodik a kormányhivatali honlap tartalmának karbantartásáról, a szükséges frissítések rendszeres átvezetéséről;
j) közreműködik a közérdekű adatok elektronikus közzétételében, végzi az adatszolgáltatást az egységes közadatkereső rendszer számára;
k) ellátja az elektronikus közigazgatással kapcsolatos hivatali informatikai feladatokat;
l) üzemmenet-folytonosság biztosítása céljából közreműködik a Kormányhivatalnál üzemeltetett informatikai eszközök működőképességének fenntartásában;
m) segítséget nyújt a pénzügyi, gazdálkodási rendszerek üzembe helyezéséhez és működtetésének felügyeletéhez; az ügyintézők részére rendszeres informatikai támogatást biztosít a napi feladatok során, informatikai segítséget nyújt az adatszolgáltatások készítésében, továbbításában;
n) segíti a Kormányablak ügyintézőit az informatikai rendszerek használatában, segítséget nyújt a kapcsolódó adminisztrációs feladatok végrehajtásában, valamint a bizonylatok, dokumentumok és nyilvántartások biztonsági másolatának és archív állományának elkészítésében;
o) a főigazgató irányításával segíti a szakigazgatási szerveknek az Informatikai Főosztály feladat- és hatáskörébe tartozó funkcionális feladatai irányítását;
p) a Koordinációs és Szervezési Főosztállyal együttműködve közreműködik a közigazgatási szervek által az ügyfelek számára nyújtott elektronikus ügyintézést támogató képzések, továbbképzések összehangolásában, az ügyintézés elektronikus módszereinek terjesztésében;
q) a Pénzügyi Főosztálytól független informatikai eszköznyilvántartást vezet, a fő informatikai eszközök és azok részegységeinek paramétereiről;
r) informatikai eszközmozgás esetén a Pénzügyi Főosztállyal közösen gondoskodik a nyilvántartások aktualizálásáról;
s) a KEKKH-val közösen egységes Informatikai Biztonsági Szabályzatot dolgoz ki;
t) biztosítja a Kormányhivatal informatikai eszközeinek jogtisztaságát.
(2) Az Informatikai Főosztály szakmai informatikai feladatainak ellátása tekintetében:
a) közreműködik a Kormányhivatal informatikai tevékenység összehangolása érdekében végzett feladatainak ellátásában, ennek érdekében:
aa) együttműködik az ügyviteli tevékenység összehangolásában, előmozdítja annak egységes program szerinti ellátását,
ab) informatikai szempontból ellenőrzi a központi közszolgálati nyilvántartás adatainak védelmére vonatkozó szabályok érvényesülését,
ac) Budapest Főváros Államigazgatási Kollégiumával összehangoltan közreműködik a Kormányhivatal szakigazgatási szervei informatikai fejlesztésének összehangolásában;
b) szervezi a Kormányhivatal informatikai koordinációs feladatainak ellátását,segítséget nyújt az önkormányzatoknak, informatikai támogatást biztosít a Kormányhivatal szakigazgatási szerveinek feladataik informatikai feladatellátásához;
c) ellátja a választásokkal, a népszavazásokkal összefüggő informatikai feladatokat, ennek keretében:
ca) ellátja az Országos Választási Iroda (a továbbiakban: OVI) szakmai irányítása alapján a Területi Választási Iroda informatikai feladatait;
cb) elkészíti a Helyi Választási Iroda (a továbbiakban: HVI) megbízása alapján a névjegyzéket, értesítőket, átadja a választójoggal nem rendelkező nagykorú polgárok jegyzékét; szervezi és oktatja a HVI-k számára a választással kapcsolatos rendszerek használatát;
cc) szervezi és irányítja az OVI által kiadott forgatókönyvben előírtak alapján a választási informatikai próbákat, a szavazást megelőző és a szavazás napi informatikai feladatokat;
d) részt vesz az okmányirodák munkájának ellenőrzésében; az ellenőrzési tapasztalatok alapján javaslatot tesz szakmai felügyeleti intézkedésre és egyéb segítségnyújtásra;
e) ellátja a Kormányhivatal illetékességi területén működő okmányirodák technikai és alkalmazási HelpDesk felügyeletét a fórumalkalmazás és az okmányirodai levelezőrendszer használatával;
f) részt vesz az önkormányzati rendeletek elektronikus közzétételében, a TÖRV, NRT és TERKA rendszerek működtetésével, karbantartásával, az adatrögzítéssel, valamint az adatszolgáltatással kapcsolatos feladatok ellátásában;
g) a Hatósági Főosztállyal együttműködve segíti az állampolgárok személyi adatainak és lakcímének helyi nyilvántartásával, és az adatvédelemmel kapcsolatos felügyeleti tevékenységet; rendszergazdaként üzemelteti a polgárok személyi adatainak és lakcímének területi számítógépes rendszerét;
h) ellátja a cím-, körzet- és szervnyilvántartási rendszer folyamatos informatikai, alkalmazási és igazgatási HelpDesk feladatait; továbbá ellátja a Kormányhivatalhoz rendelt felhasználói jogosultsággal és a szervnyilvántartással kapcsolatos feladatokat;
i) a Hatósági Főosztállyal együttműködve végzi a helyi önkormányzatok ASZA felügyeleti tevékenységét;
j) ellátja az ASZA anyakönyvvezetők felhasználói jogosultság és authentikációs kártya ellátásával kapcsolatos feladatokat;
k) részt vesz a Ket. által előírt informatikai, technikai feltételek kialakításában az elektronikus ügyintézési rendszer bevezetése érdekében;
l) biztosítja az ügyfélszolgálatok informatikai folyamatainak a működtetését az ügyfélszolgálatok informatikai támogatásával;
m) a KEKKH iránymutatása, koordinációja alapján ellátja a Kormányablak informatikai vonatkozású üzemeltetési feladatait és kiemelt informatikai támogatást biztosít az ügyintézők részére;
n) a szakigazgatási szervek informatikai rendszereinek működtetése érdekében együttműködik a szakigazgatási szervek szakmai irányító szerveinek informatikai szervezeti egységeivel, és ellátja ezen együttműködés keretében a hozzá delegált informatikai rendszerek működtetésével járó feladatokat;
o) ellátja a szakigazgatási szervek tekintetében az informatikai és kommunikációs üzemeltetési feladatokat, melynek keretében gondoskodik a központi üzemeltetésű szakrendszerek esetében a helyi üzemeltetési feladatok ellátásáról a szakrendszer központi üzemeltetője által kiadott utasítások figyelembevételével;
p) a szakigazgatási szervek szakmai informatikai feladatai ellátásának, támogatásának érdekében - az informatikai feladatokat ellátó munkatársakra vonatkozóan - kidolgozza és felügyeli a felelősségi területeket és a helyettesítési rendet, figyelembe véve a felhalmozódott tapasztalatokat és a rendszerek működési biztonságát, valamint az arányos munkamegosztást. E feladat ellátásában a szakigazgatás szervek vezetői a szakmai felettes informatikai szervezetek vezetőinek bevonásával gondoskodnak a szakrendszerekkel kapcsolatos informatikai feladatok ellátásához szükséges ismeretek és jogosultságok biztosításáról;
q) részt vesz az európai uniós és hazai forrásból biztosított pályázati "Kötött felhasználású" pénzeszközök felhasználásához kapcsolódó funkcionális feladatok ellátásában.
14. Védelmi Bizottság Titkársága
44. § (1) A Védelmi Bizottság Titkárságának tevékenységét a kormánymegbízott irányítja. E körben a Titkárság vezetőjének, valamint helyettesének utasítást adhat.
(2) A Védelmi Bizottság Titkársága vezetője
a) a kormánymegbízott, mint a BFVB elnöke iránymutatásainak megfelelően vezeti a Titkárságot;
b) végzi a BFVB, továbbá a BFVB elnöke részére meghatározott feladatok tervezését, szervezését, a döntések előkészítését és végrehajtásának koordinációját;
c) a kormánymegbízott által delegált jogkörben önálló kiadmányozási jogkörrel rendelkezik;
d) megszervezi a BFVB üléseit, tárgyalásra előkészíti a napirendi pontok előterjesztéseit, az ülések időpontjáról megfelelő időben értesíti a BFVB-tagokat és a meghívottakat, számukra a meghívót és előterjesztéseket megküldi;
e) gondoskodik a BFVB-ülések jegyzőkönyvének vezetéséről, a BFVB- és a BFVB-elnök határozatainak írásba foglalásáról, valamint a határozatok érintettekkel való közléséről;
f) figyelemmel kíséri a BFVB és a BFVB elnöke határozataiban foglalt feladatok megvalósulását;
g) előkészíti, naprakészen tartja és megőrzi a BFVB alapdokumentumait és intézkedési terveit;
h) gondoskodik a BFVB és a munkacsoportok tagjai és kijelölt helyetteseik nevének, elérhetőségének nyilvántartásáról és folyamatos naprakészen tartásáról;
i) a feladatkörében érintett elnökhelyettes részére javaslatot tesz a BFVB operatív munkacsoportjainak aktivizálására, koordinálja azok feladat-végrehajtását;
j) kezdeményezi a BFVB működéséhez szükséges (köz)beszerzéseket; továbbá a (köz)beszerzési eljárás eredményeképpen megkötött szerződéseket ellenjegyzi;
k) elkészíti a BFVB éves ülés-, pénzügyi és munkatervét;
l) gondoskodik a BFVB munkacsoportjai és a titkárság operatív munkavégzésének feltételeiről.
(3) A Védelmi Bizottság Titkársága
a) ellátja a BFVB ügykezelési és adminisztrációs feladatait;
b) folyamatos kapcsolatot tart a szomszédos megyék védelmi bizottságaival, a védelmi felkészítésben részt vevő és együttműködő szervek vezetőivel, valamint a nemzetközi (határmenti) együttműködésben érintett védelmi igazgatási szervekkel;
c) véleményezéseket, jelentéseket, előterjesztéseket készít elő a BFVB elnöke által meghatározott témákban;
d) előkészíti a katasztrófaveszély, valamint a különleges jogrend időszakaiban a BFVB döntéseit;
e) gondoskodik az elrendelt ügyeleti szolgálat ellátásáról, és biztosítja a folyamatos működés feltételeit;
f) tervezi a BFVB, valamint a védelmi felkészítésben részt vevők képzését, továbbképzését;
g) előkészíti a BFVB ellenőrzéseit;
h) előkészíti, szervezi, koordinálja a BFVB elnökének protokolláris feladatait.
15. Belső Ellenőrzési Főosztály
45. § (1) A Belső Ellenőrzési Főosztály és a belső ellenőrök tevékenységét a belső ellenőrzési vezető vezeti. A belső ellenőrök a belső ellenőrzési tevékenységen kívül más tevékenység végrehajtásába nem vonhatók be.
(2) A belső ellenőrök a munkájukat a nemzetközi, valamint az államháztartásért felelős miniszter által közzétett belső ellenőrzési standardok, útmutatók figyelembevételével, valamint a belső ellenőrzési vezető által - az államháztartásért felelős miniszter által közzétett belső ellenőrzési kézikönyv minta megfelelő alkalmazásával - kidolgozott és a kormánymegbízott által jóváhagyott belső ellenőrzési kézikönyv szerint végzik. A belső ellenőrzési vezető és a belső ellenőrök a belső ellenőrzési tevékenységet az államháztartásért felelős miniszter által kiadott etikai kódex figyelembevételével végzik. A belső ellenőr az ellenőrzési program teljesítését, a megállapításokat, következtetéseket és javaslatokat tartalmazó ellenőrzési jelentés elkészítését önállóan, befolyástól mentesen végzi, melynek tartalmáért felelősséggel tartozik.
(3) A Belső Ellenőrzési Főosztály tevékenysége kiterjed az adott szervezet minden tevékenységére, különösen a költségvetési bevételek és kiadások tervezésének, felhasználásának és elszámolásának, valamint az eszközökkel és forrásokkal való gazdálkodásnak a vizsgálatára, ennek keretében feladatai:
a) elemzi, vizsgálja és értékeli a belső kontrollrendszerek kiépítésének, működésének jogszabályoknak és szabályzatoknak való megfelelését, valamint működésének gazdaságosságát, hatékonyságát és eredményességét;
b) elemzi, vizsgálja a rendelkezésre álló erőforrásokkal való gazdálkodást, a vagyon megóvását és gyarapítását, valamint az elszámolások megfelelőségét, a beszámolók valódiságát;
c) a vizsgált folyamatokkal kapcsolatban megállapításokat, következtetéseket és javaslatokat fogalmaz meg a kockázati tényezők, hiányosságok megszüntetése, kiküszöbölése vagy csökkentése, a szabálytalanságok megelőzése, illetve feltárása érdekében, valamint a költségvetési szerv működése eredményességének növelése és a belső kontrollrendszerek javítása, továbbfejlesztése érdekében;
d) nyilvántartja és nyomon követi a belső ellenőrzési jelentések alapján megtett intézkedéseket;
e) támogatja a vezetőket az egyes megoldási lehetőségek elemzésével, értékelésével, vizsgálatával, kockázatának becslésével;
f) tanácsot ad pénzügyi, tárgyi, informatikai és humánerőforrás-kapacitásokkal való ésszerűbb és hatékonyabb gazdálkodásra vonatkozóan;
g) végzi a vezetőség szakértői támogatását a kockázatkezelési és szabálytalanságkezelési rendszerek és a teljesítménymenedzsment-rendszer kialakításában, folyamatos továbbfejlesztésében;
h) tanácsot ad a szervezeti struktúrák racionalizálása, a változásmenedzsment területén;
i) konzultációt és tanácsadást nyújt a vezetés részére a szervezeti stratégia elkészítésében;
j) javaslatok megfogalmazása a Kormányhivatal működése eredményességének növelése és a belső kontrollrendszerek javítása, továbbfejlesztése érdekében, a belső szabályzatok tartalmát, szerkezetét illetően.
(4) A belső ellenőrzési vezető feladatai:
a) elkészíti a belső ellenőrzési kézikönyvet;
b) összeállítja - a kockázatelemzéssel alátámasztott - stratégiai és éves ellenőrzési terveket és a kormánymegbízott jóváhagyását követően végrehajtja azokat, valamint nyomon követi azok megvalósulását;
c) megszervezi a belső ellenőrzési tevékenységet, irányítja az ellenőrzések végrehajtását;
d) összehangolja az ellenőrzéseket;
e) amennyiben az ellenőrzés során büntető-, szabálysértési, kártérítési, illetve fegyelmi eljárás megindítására okot adó cselekmény, mulasztás vagy hiányosság gyanúja merül fel, a kormánymegbízott érintettsége esetén haladéktalanul tájékoztatja az irányító szerv vezetőjét és javaslatot tesz a megfelelő eljárások megindítására;
f) megküldi a lezárt ellenőrzési jelentést, illetve annak kivonatát a kormánymegbízott számára;
g) összeállítja az éves ellenőrzési jelentést, illetve az összefoglaló éves ellenőrzési jelentést;
h) köteles gondoskodni arról, hogy érvényesüljenek az államháztartásért felelős miniszter által közzétett módszertani útmutatók;
i) köteles gondoskodni a belső ellenőrzések nyilvántartásáról, a kormánymegbízott döntésétől függően a külső ellenőrzések nyilvántartásáról, valamint az ellenőrzési dokumentumok legalább tizenöt évig történő irattári megőrzéséről, illetve a dokumentumok és az adatok biztonságos tárolásáról;
j) köteles biztosítani a belső ellenőrök szakmai továbbképzését, ennek érdekében - a költségvetési szerv vezetője által jóváhagyott - éves képzési tervet készíteni és gondoskodni annak megvalósításáról;
k) köteles a kormánymegbízottat az éves ellenőrzési terv megvalósításáról és az attól való eltérésekről tájékoztatni;
l) köteles a belső ellenőrzési tevékenység során kezelt adatokat illetően betartani az adatvédelmi és minősített adatok védelmére vonatkozó előírásokat, valamint gondoskodni arról, hogy a belső ellenőrzést végzők tevékenységüket ezek figyelembevételével végezzék;
m) köteles a belső ellenőrzési kézikönyvet rendszeresen, de legalább kétévente felülvizsgálni, és a - jogszabályok, módszertani útmutatók változásai, illetve egyéb okok miatt - szükséges módosításokat átvezetni.
VI. Fejezet
SZAKIGAZGATÁSI SZERVEK
1. Szociális és Gyámhivatal
46. § (1) A Szociális és Gyámhivatal ellátja a gyermekvédelmi és gyámügyi feladat- és hatáskörök ellátásáról, valamint a gyámhatóság szervezetéről és illetékességéről szóló 331/2006. (XII. 23.) Korm. rendeletben és az egyéb külön jogszabályokban meghatározott, feladat- és hatáskörét érintő feladatokat.
(2) A Szociális és Gyámhivatal szervezeti egységei:
a) Gyámügyi és Gyermekvédelmi Osztály;
b) Szociális Hatósági és Ellenőrzési Osztály.
(3) A szervezeti egységek feladat- és hatáskörét, létszámát, a vezetők és az alkalmazottak feladat- és hatásköreit, a helyettesítés rendjét, a kapcsolattartás módját és szabályait az Ügyrend határozza meg.
2. Építésügyi Hivatal
47. § (1) Az Építésügyi Hivatal ellátja a főépítészi tevékenységről szóló 190/2009. (IX. 15.) Korm. rendeletben, valamint az építésügyi és az építésfelügyeleti hatóságok kijelöléséről és működési feltételeiről szóló 343/2006. (XII. 23.) Korm. rendeletben és az egyéb külön jogszabályokban meghatározott, feladat- és hatáskörét érintő feladatokat.
(2) Az Építésügyi Hivatal szervezeti egységei:
a) Állami Főépítész;
b) Építésfelügyeleti Osztály.
(3) A szervezeti egységek feladat- és hatáskörét, létszámát, a vezetők és az alkalmazottak feladat- és hatásköreit, a helyettesítés rendjét, a kapcsolattartás módját és szabályait az Ügyrend határozza meg.
3. Igazságügyi Szolgálat
48. § (1) Az Igazságügyi Szolgálat ellátja a Közigazgatási és Igazságügyi Hivatalról szóló 177/2012. (VII. 26.) Korm. rendeletben és az egyéb külön jogszabályokban meghatározott, feladat- és hatáskörét érintő feladatokat.
(2) Az Igazságügyi Szolgálat szervezeti egységei:
a) Felnőtt Korú Bűnelkövetők Pártfogó Felügyelői Osztálya;
b) Fiatalkorú Bűnelkövetők Pártfogó Felügyelői Osztálya;
c) Jogi Segítségnyújtó Osztály;
d) Áldozatsegítő Osztály;
e) Bűnmegelőzési és Jóvátételi Osztály;
f) Koordinációs Osztály.
(3) A szervezeti egységek feladat- és hatáskörét, létszámát, a vezetők és az alkalmazottak feladat- és hatásköreit, a helyettesítés rendjét, a kapcsolattartás módját és szabályait az Ügyrend határozza meg.
4. Földhivatal
49. § (1) A Földhivatal ellátja a földhivatalokról, a Földmérési és Távérzékelési Intézetről, a Földrajzinév Bizottságról és az ingatlan-nyilvántartási eljárás részletes szabályairól szóló 338/2006. (XII. 23.) Korm. rendeletben és az egyéb külön jogszabályokban meghatározott, feladat- és hatáskörét érintő feladatokat.
(2) A Földhivatal szervezeti egységei:
a) Ingatlan-nyilvántartási Osztály;
b) Földmérési és Földügyi Osztály;
c) Szervezési és Igazgatási Osztály;
d) Budapesti 1. számú Körzeti Földhivatal: da) Ingatlan-nyilvántartási Osztály I.,
db) Ingatlan-nyilvántartási Osztály II.,
dc) Ingatlan-nyilvántartási Osztály III.,
dd) Ügyfélszolgálati Osztály,
de) Ügyirat-kezelési Osztály,
df) Földmérési és Földügyi Osztály;
e) Budapesti 2. számú Körzeti Földhivatal:
ea) Ügyfélszolgálati és Ügyirat-kezelési Osztály,
eb) Ingatlan-nyilvántartási Osztály I.,
ec) Ingatlan-nyilvántartási Osztály II.,
ed) Földmérési és Földügyi Osztály.
(3) A szervezeti egységek feladat- és hatáskörét, létszámát, a vezetők és az alkalmazottak feladat- és hatásköreit, a helyettesítés rendjét, a kapcsolattartás módját és szabályait az Ügyrend határozza meg.
5. Egészségbiztosítási Pénztári Szakigazgatási Szerv
50. § (1) Az Egészségbiztosítási Pénztári Szakigazgatási Szerv ellátja az egészségbiztosítási szervekről szóló 319/2010. (XII. 27.) Korm. rendeletben és az egyéb külön jogszabályokban meghatározott, feladat- és hatáskörét érintő feladatokat.
(2) Az Egészségbiztosítási Pénztári Szakigazgatási Szerv szervezeti egységei:
a) Szakigazgatási Koordinációs és Ügyfélszolgálati Főosztály;
b) Pénzbeli Ellátási Főosztály;
c) Ellenőrzési Főosztály;
d) Nyilvántartási Főosztály;
e) Szakellátási Főosztály;
f) Területi Irodák.
(3) A szervezeti egységek feladat- és hatáskörét, létszámát, a vezetők és az alkalmazottak feladat- és hatásköreit, a helyettesítés rendjét, a kapcsolattartás módját és szabályait az Ügyrend határozza meg.
6. Nyugdíjbiztosítási Igazgatóság
51. § (1) A Nyugdíjbiztosítási Igazgatóság ellátja az Országos Nyugdíjbiztosítási Főigazgatóságról szóló 289/2006. (XII. 23.) Korm. rendeletben és az egyéb külön jogszabályokban meghatározott, feladat- és hatáskörét érintő feladatokat.
(2) A Nyugdíjbiztosítási Igazgatóság szervezeti egységei:
a) Nyugdíjbiztosítási Alap Területi Elszámolási Főosztály:
aa) Megtérítési Osztály,
ab) Nyugdíjbiztosítási Alap Területi Elszámolási Osztálya;
b) Igazgatási és Szervezési Főosztály:
ba) Igazgatási és Központi Ügykezelési Osztály,
bb) Méltányossági Ellátások Osztálya;
c) Nyugellátási I. Főosztály:
ca) I. Nyugdíjigény-elbírálási Osztály,
cb) II. Nyugdíjigény-elbírálási Osztály,
cc) III. Nyugdíjigény-elbírálási Osztály,
cd) IV. Nyugdíjigény-elbírálási Osztály (Cegléd),
ce) Nyugdíj Időszakos Orvosi Felülvizsgálatok Osztálya,
cf) Nyugdíj Ügyfélszolgálati és Ügykezelési Osztály (Cegléd);
d) Nyugellátási II. Főosztály:
da) V. Nyugdíjigény-elbírálási Osztály,
db) VI. Nyugdíjigény-elbírálási Osztály,
dc) VII. Nyugdíjigény-elbírálási Osztály (Vác),
dd) Nyugdíj Ügyfélszolgálati Osztály,
de) Nyugdíj Ügykezelési Osztály;
e) Nyilvántartási Főosztály:
ea) Nyilvántartási I. Osztály,
eb) Nyilvántartási II. Osztály,
ec) Nyilvántartási III. Osztály;
ed) Nyilvántartási IV. Osztály (Cegléd),
ee) Felszámolási Eljárások Osztálya,
ef) Nyilvántartási Ügykezelési és Dokumentációs Osztály;
f) Nyugdíjellenőrzési Főosztály:
fa) Területi Nyugdíjellenőrzési I. Osztály,
fb) Területi Nyugdíjellenőrzési II. Osztály.
(3) A szervezeti egységek feladat- és hatáskörét, létszámát, a vezetők és az alkalmazottak feladat- és hatásköreit, a helyettesítés rendjét, a kapcsolattartás módját és szabályait az Ügyrend határozza meg.
7. Munkaügyi Központ
52. § (1) A Munkaügyi Központ ellátja a Nemzeti Munkaügyi Hivatalról és a szakmai irányítása alá tartozó szakigazgatási szervek feladat- és hatásköréről szóló 323/2011. (XII. 28.) Korm. rendeletben és az egyéb külön jogszabályokban meghatározott, feladat- és hatáskörét érintő feladatokat.
(2) A Munkaügyi Központ szervezeti egységei:
a) a munkaügyi központ igazgatójának közvetlen irányítása alatt álló szervezeti egység a Szervezési és Hatósági Főosztály. A Szervezési és Hatósági Főosztály szervezeti egységei:
aa) Szervezési Osztály,
ab) Hatósági Osztály;
b) a szakmai feladatokért felelős igazgatóhelyettes közvetlen irányítása alatt álló szervezeti egységek a Foglalkoztatási Programok Főosztály és a Befektetés Ösztönzési Osztály. A Foglalkoztatási Programok Főosztály szervezeti egységei:
ba) EU-programok Osztály,
bb) Pénzügyi és Számviteli Osztály;
c) a közfoglalkoztatási igazgatóhelyettes közvetlen irányítása alatt álló szervezeti egység a Közfoglalkoztatási és Koordinációs Osztály;
d) Munkaügyi Központ Kirendeltsége.
(3) A szervezeti egységek feladat- és hatáskörét, létszámát, a vezetők és az alkalmazottak feladat- és hatásköreit, a helyettesítés rendjét, a kapcsolattartás módját és szabályait az Ügyrend határozza meg.
8. Munkavédelmi és Munkaügyi Szakigazgatási Szerv
53. § (1) A Munkavédelmi és Munkaügyi Szakigazgatási Szerv ellátja a Nemzeti Munkaügyi Hivatalról és a szakmai irányítása alá tartozó szakigazgatási szervek feladat- és hatásköréről szóló 323/2011. (XII. 28.) Korm. rendeletben és az egyéb külön jogszabályokban meghatározott, feladat- és hatáskörét érintő feladatokat.
(2) A Munkavédelmi és Munkaügyi Szakigazgatási Szerv szervezeti egységei:
a) Munkavédelmi Felügyelőség:
aa) Igazgatási és Behajtási Osztály,
ab) Ágazatfelügyeleti Osztály,
ac) Területfelügyeleti Osztály;
b) Munkaügyi Felügyelőség:
ba) Igazgatási, Jogi és Behajtási Osztály,
bb) I. Ellenőrzési Osztály,
bc) II. Ellenőrzési Osztály,
bd) Hatósági Osztály.
(3) A szervezeti egységek feladat- és hatáskörét, létszámát, a vezetők és az alkalmazottak feladat- és hatásköreit, a helyettesítés rendjét, a kapcsolattartás módját és szabályait az Ügyrend határozza meg.
9. Fogyasztóvédelmi Felügyelőség
54. § (1) A Fogyasztóvédelmi Felügyelőség ellátja a Nemzeti Fogyasztóvédelmi Hatóságról szóló 225/2007. (VIII. 31.) Korm. rendeletben és az egyéb külön jogszabályokban meghatározott, feladat- és hatáskörét érintő feladatokat.
(2) A Fogyasztóvédelmi Felügyelőség szervezeti egységei:
a) Fogyasztó-kapcsolati Osztály;
b) Fogyasztóvédelmi Osztály.
(3) A szervezeti egységek feladat- és hatáskörét, a vezetők és az alkalmazottak feladat- és hatásköreit, a helyettesítés rendjét, a kapcsolattartás módját és szabályait az Ügyrend határozza meg.
10. Népegészségügyi Szakigazgatási Szerv
55. § (1) A Népegészségügyi Szakigazgatási Szerv ellátja az Állami Népegészségügyi és Tisztiorvosi Szolgálatról, a népegészségügyi szakigazgatási feladatok ellátásáról, valamint a gyógyszerészeti államigazgatási szerv kijelöléséről szóló 323/2010. (XII. 27.) Korm. rendeletben és az egyéb külön jogszabályokban meghatározott, feladat- és hatáskörét érintő feladatokat.
(2) A Népegészségügyi Szakigazgatási Szervszervezeti egységei:
a) Hatósági Főosztály;
b) Hivatalvezetési és Szervezési Főosztály;
c) Egészségügyi Elemzési és Statisztikai Főosztály;
d) Nemzetközi Repülőtéri és Hajózási Kirendeltség;
e) Közegészségügyi Főosztály;
f) Epidemiológiai Főosztály;
g) Sugár-egészségügyi Decentrum;
h) Egészségfejlesztési Főosztály;
i) Közegészségügyi Laboratóriumi Decentrum;
j) Kerületi, Kistérségi Népegészségügyi Intézetek.
(3) A szervezeti egységek feladat- és hatáskörét, létszámát, a vezetők és az alkalmazottak feladat- és hatásköreit, a helyettesítés rendjét, a kapcsolattartás módját és szabályait az Ügyrend határozza meg.
11. Mérésügyi és Műszaki Biztonsági Hatóság
56. § (1) A Mérésügyi és Műszaki Biztonsági Hatóság ellátja a Magyar Kereskedelmi Engedélyezési Hivatalról és a területi mérésügyi és műszaki biztonsági hatóságokról szóló 320/2010. (XII. 27.) Korm. rendeletben és az egyéb külön jogszabályokban meghatározott, feladat- és hatáskörét érintő feladatokat.
(2) A Mérésügyi és Műszaki Biztonsági Hatóság szervezeti egységei:
a) Műszaki Biztonsági Osztály;
b) Mechanikai Hitelesítések Osztálya;
c) Elektromos Hitelesítések Osztálya;
d) Folyadékmechanikai Hitelesítések Osztálya;
e) Villamosenergia-ipari Osztály.
(3) A szervezeti egységek feladat- és hatáskörét, létszámát, a vezetők és az alkalmazottak feladat- és hatásköreit, a helyettesítés rendjét, a kapcsolattartás módját és szabályait az Ügyrend határozza meg.
12. Közlekedési Felügyelőség
57. § (1) A Közlekedési Felügyelőség ellátja a Nemzeti Közlekedési Hatóságról szóló 263/2006. (XII. 20.) Korm. rendeletben és az egyéb külön jogszabályokban meghatározott, feladat- és hatáskörét érintő feladatokat.
(2) A Közlekedési Felügyelőség szervezeti egységei:
a) Közúti Jármű Főosztály:
aa) Közúti Jármű Műszaki Osztály,
ab) Közúti Jármű Forgalmi Osztály;
b) Útügyi Osztály;
c) Járművezető Vizsgáztatási és Utánképzési Osztály.
(3) A szervezeti egységek feladat- és hatáskörét, létszámát, a vezetők és az alkalmazottak feladat- és hatásköreit, a helyettesítés rendjét, a kapcsolattartás módját és szabályait az Ügyrend határozza meg.
13. Rehabilitációs Szakigazgatási Szerv
58. § (1) A Rehabilitációs Szakigazgatási Szerv ellátja a Nemzeti Rehabilitációs és Szociális Hivatalról, valamint a szakmai irányítása alá tartozó rehabilitációs szakigazgatási szervek feladat- és hatásköréről szóló 95/2012. (V. 15.) Korm. rendeletben és az egyéb külön jogszabályokban meghatározott, feladat- és hatáskörét érintő feladatokat.
(2) A Rehabilitációs Szakigazgatási Szerv szervezeti egységei:
a) Szakértői Főosztály:
aa) Szakértői Osztály I.,
ab) Szakértői Osztály II.;
b) Ellátási Főosztály:
ba) Alapellátási Osztály,
bb) Soros ellátási Osztály;
c) Foglalkozási Rehabilitációs Főosztály:
ca) Foglalkozási Rehabilitációs Osztály I.,
cb) Foglalkozási Rehabilitációs Osztály II.
(3) A szervezeti egységek feladat- és hatáskörét, létszámát, a vezetők és az alkalmazottak feladat- és hatásköreit, a helyettesítés rendjét, a kapcsolattartás módját és szabályait az Ügyrend határozza meg.
14. Műemlékvédelmi és Régészeti Örökségvédelmi Szakigazgatási Szerv
59. § (1) A Műemlékvédelmi és Régészeti Örökségvédelmi Szakigazgatási Szerv ellátja a kulturális örökségvédelmi hatóságok kijelöléséről és eljárásaikra vonatkozó általános szabályokról szóló 266/2012. (IX. 18.) Korm. rendeletben és az egyéb külön jogszabályokban meghatározott, feladat- és hatáskörét érintő feladatokat.
(2) A Műemlékvédelmi és Régészeti Örökségvédelmi Szakigazgatási Szerv szervezeti egységei:
a) Örökségvédelmi Hatósági és Felügyeleti Főosztály:
aa) Örökségvédelmi Hatósági Osztály,
ab) Örökségvédelmi Felügyeleti Osztály;
b) Tudományos Főosztály:
ba) Tudományos Osztály I.,
bb) Tudományos Osztály II.;
c) Nyilvántartási Osztály.
(3) A szervezeti egységek feladat- és hatáskörét, a vezetők és az alkalmazottak feladat- és hatásköreit, a helyettesítés rendjét, a kapcsolattartás módját és szabályait az Ügyrend határozza meg.
VII. Fejezet
ÁTMENETI ÉS ZÁRÓ RENDELKEZÉSEK
60. § (1) A kormánymegbízott a jelen szervezeti és működési szabályzat hatálybalépését követő 30 napon belül kiadja a következő szabályzatokat:
a) a Kormányhivatal házirendjét,
b) a Közszolgálati Szabályzatot,
c) az irat- és adatkezelési szabályzatot,
d) a gazdálkodási keretszabályzatot,
e) a döntésértékelési szabályzatot,
f) az ellenőrzési szabályzatot.
(2) Az (1) bekezdésben szereplő szabályzatokon túl a kormánymegbízott további szabályzatok kiadásáról is rendelkezhet.
61. § (1) A törzshivatal szervezeti egységeinek vezetői és a szakigazgatási szervek vezetői jelen szervezeti és működési szabályzat végrehajtására, így különösen az egyes szervezeti egységek feladatkörének és létszámának meghatározására jelen szervezeti és működési szabályzat hatálybalépésétől számított 30 napon belül ügyrendet készítenek.
(2) Az ügyrendet a törzshivatal szervezeti egységének, illetve a szakigazgatási szerv vezetője - szakigazgatási szerv esetében a szakmai irányító szerv vezetője véleményének beszerzését követően - írja alá, és jóváhagyásra megküldi a kormánymegbízottnak.
1. függelék
Budapest Főváros Kormányhivatala feladat- és hatáskörét meghatározó legfontosabb jogszabályok listája
1. a helyi önkormányzatokról szóló 1990. évi LXV. törvény
2. a polgármesteri tisztség ellátásának egyes kérdéseiről és az önkormányzati képviselők tiszteletdíjáról szóló 1994. évi LXIV. törvény
3. a területfejlesztésről és a területrendezésről szóló 1996. évi XXI. törvény
4. az egészségügyről szóló 1997. évi CLIV. törvény
5. a területszervezési eljárásról szóló 1999. évi XLI. törvény
6. helyi önkormányzati képviselők jogállásának egyes kérdéseiről szóló 2000. évi XCVI. törvény
7. a helyi önkormányzati képviselők és polgármesterek választásáról szóló 2010. évi L. törvény
8. a fővárosi és megyei kormányhivatalokról, valamint a fővárosi és megyei kormányhivatalok kialakításával és a területi integrációval összefüggő törvénymódosításokról szóló 2010. évi CXXVI. törvény
9. jogalkotásról szóló 2010. évi CXXX. törvény
10. a közbeszerzésekről szóló 2011. évi CVIII. törvény
12. a katasztrófavédelemről és a hozzá kapcsolódó egyes törvények módosításáról szóló 2011. évi CXXVIII. törvény
13. a megyei önkormányzatok konszolidációjáról, a megyei önkormányzati intézmények és a Fővárosi Önkormányzat egyes egészségügyi intézményeinek átvételéről szóló 2011. évi CLIV. törvény
14. a nemzetiségek jogairól szóló 2011. évi CLXXIX. törvény
15. a szakképzésről szóló 2011. évi CLXXXVII. törvény
16. Magyarország helyi önkormányzatairól szóló 2011. évi CLXXXIX. törvény
17. az államháztartásról szóló 2011. évi CXCV. törvény
19. a gyermekjóléti és gyermekvédelmi szolgáltatótevékenység engedélyezéséről, valamint a gyermekjóléti és gyermekvédelmi vállalkozói engedélyről szóló 259/2002. (XII. 18.) Korm. rendelet
20. a Nemzeti Közlekedési Hatóságról szóló 263/2006. (XII. 20.) Korm. rendelet
21. az Országos Nyugdíjbiztosítási Főigazgatóságról szóló 289/2006. (XII. 23.) Korm. rendelet
22. az Oktatási Hivatalról szóló 307/2006. (XII. 23.) Korm. rendelet
23. a gyermekvédelmi és gyámügyi feladat- és hatáskörök ellátásáról, valamint a gyámhatóság szervezetéről és illetékességéről szóló 331/2006. (XII. 23.) Korm. rendelet
24. a földhivatalokról, a Földmérési és Távérzékelési Intézetről, a Földrajzinév Bizottságról és az ingatlannyilvántartási eljárás részletes szabályairól szóló 338/2006. (XII. 23.) Korm. rendelet
25. az építésügyi és az építésfelügyeleti hatóságok kijelöléséről és működési feltételeiről szóló 343/2006. (XII. 23.) Korm. rendelet
26. a Nemzeti Fogyasztóvédelmi Hatóságról szóló 225/2007. (VIII. 31.) Korm. rendelet
27. a főépítészi tevékenységről szóló 190/2009. (IX. 15.) Korm. rendelet
28. a szociális szolgáltatókés intézmények működésénekengedélyezéséről és ellenőrzéséről szóló 321/2009. (XII. 29.) Korm. rendelet
29. a fővárosi és megyei kormányhivatalokról szóló 288/2010. (XII. 21.) Korm. rendelet
30. az egészségbiztosítási szervekről szóló 319/2010. (XII. 27.) Korm. rendelet
31. a Magyar Kereskedelmi Engedélyezési Hivatalról és a területi mérésügyi és műszaki biztonsági hatóságokról szóló 320/2010. (XII. 27.) Korm. rendelet
32. az Állami Népegészségügyi és Tisztiorvosi Szolgálatról, a népegészségügyi szakigazgatási feladatok ellátásáról, valamint a gyógyszerészeti államigazgatási szerv kijelöléséről szóló 323/2010. (XII. 27.) Korm. rendelet
33. a fővárosi és megyei kormányhivatalok mezőgazdasági szakigazgatási szerveinek kijelöléséről szóló 328/2010. (XII. 27.) Korm. rendelet
34. a veszélyes anyagokkal kapcsolatos súlyos balesetek elleni védekezésről szóló 219/2011. (X. 20.) Korm. rendelet
35. a katasztrófavédelemről és a hozzá kapcsolódó egyes törvények módosításáról szóló 2011. évi CXXVIII. törvény végrehajtásáról szóló 234/2011. (XI. 10.) Korm. rendelet
36. a megyei intézményfenntartó központokról, valamint a megyei önkormányzatok konszolidációjával, a megyei önkormányzati intézmények és a Fővárosi Önkormányzat egészségügyi intézményeinek átvételével összefüggő egyes kormányrendeletek módosításáról szóló 258/2011. (XII. 7.) Korm. rendelet
37. a honvédelemről és a Magyar Honvédségről, valamint a különleges jogrendben bevezethető intézkedésekről szóló 2011. évi CXIII. törvény egyes rendelkezéseinek végrehajtásáról szóló 290/2011. (XII. 22.) Korm. rendelet
38. a Nemzeti Munkaügyi Hivatalról és a szakmai irányítása alá tartozó szakigazgatási szervek feladat- és hatásköréről szóló 323/2011. (XII. 28.) Korm. rendelet
39. az államháztartásról szóló törvény végrehajtásáról szóló 368/2011. (XII. 31.) Korm. rendelet
40. a költségvetési szervek belső kontrollrendszeréről és belső ellenőrzéséről szóló 370/2011. (XII. 31.) Korm. rendelet
41. a Nemzeti Élelmiszerlánc-biztonsági Hivatalról szóló 22/2012. (II. 29.) Korm. rendelet
42. a Nemzeti Rehabilitációs és Szociális Hivatalról, valamint a szakmai irányítása alá tartozó rehabilitációs szakigazgatási szervek feladat- és hatásköréről szóló 95/2012. (V. 15.) Korm. rendelet
43. a katasztrófa-egészségügyi ellátásról szóló 139/2012. (VI. 29.) Korm. rendelet
44. a kulturális örökségvédelmi hatóságok kijelöléséről és eljárásaikra vonatkozó általános szabályokról szóló 266/2012. (IX. 18.) Korm. rendelet
2. függelék
A Budapest Főváros Kormányhivatala szervezeti felépítése

3. függelék
A Budapest Főváros Kormányhivatala szervezeti egységei, valamint létszámkerete
Vezető/Szakigazgatási Szerv | Szervezeti egység | Létszám (fő) |
1. Kormánymegbízott | 1 | |
1.1. Főigazgató | 1 | |
1.2. Igazgató | 1 | |
1.3. Belső Ellenőrzési Főosztály | 5 | |
1.4. Kormánymegbízotti Kabinet | 9 | |
1.5. Főigazgatói Titkárság | 10 | |
1.6. Törvényességi Felügyeleti Főosztály | 17 | |
1.7. Hatósági Főosztály | 73 | |
1.8. Ügyfélszolgálati Főosztály | 49 | |
1.9. Építésügyi Főosztály | 31 | |
1.10. Jogi és Perképviseleti Főosztály | 23 | |
1.11. Oktatási Főosztály | 15 | |
1.12. Koordinációs és Szervezési Főosztály | 30 | |
1.13. Humánpolitikai Főosztály | 40 | |
1.14. Pénzügyi Főosztály | 107 | |
1.15. Informatikai Főosztály | 68 | |
1.16. Gazdasági és Üzemeltetési Főosztály | 81 | |
1.17. Védelmi Bizottság Titkársága | 3 | |
2. Szociális és Gyámhivatal | 27 | |
3. Építésügyi Hivatal | 15 | |
4. Igazságügyi Szolgálat | 85 | |
5. Földhivatal | 350 | |
6. Egészségbiztosítási Pénztári Szakigazgatási Szerv | 410 | |
7. Nyugdíjbiztosítási Igazgatóság | 451 | |
8. Munkaügyi Központ | 222 | |
9. Munkavédelmi és Munkaügyi Szakigazgatási Szerv | 89 | |
10. Fogyasztóvédelmi Felügyelőség | 41 | |
11. Népegészségügyi Szakigazgatási Szerv | 573 | |
12. Mérésügyi és Műszaki Biztonsági Hatóság | 61 | |
13. Közlekedési Felügyelőség | 138 |
Vezető/Szakigazgatási Szerv | Szervezeti egység | Létszám (fő) |
14. Rehabilitációs Szakigazgatási Szerv | 115 | |
15. Műemlékvédelmi és Régészeti Örökségvédelmi Szakigazgatási Szerv | 60 | |
Összesen | 3201 |
4. függelék
Vagyonnyilatkozat-tételi kötelezettséggel járó munkakörök
I. Törzshivatal
1. kormánymegbízott
2. kormánymegbízotti kabinet vezetője
3. főigazgató
4. igazgató
5. belső ellenőri munkakörök
6. főosztályvezető
7. főosztályvezető-helyettes
8. osztályvezető
9. törvényességi felügyeleti ügyintéző/referens
10. közigazgatási hatósági ügyintéző/referens
11. igazgatási/szabálysértési ügyintéző/referens
12. anyakönyvi ügyintéző/felügyelő
13. jogi és hatósági referens
14. közbeszerzési eljárásokban közreműködő ügyintéző
15. oktatási ügyintéző
16. pénzügyi ügyintéző
17. gazdálkodási ügyintéző
18. hatósági ügyintéző
19. kisajátítási ügyintéző
20. adóügyi ügyintéző
21. szabálysértési ügyintéző
22. vállalkozási ügyintéző
23. vagyon-nyilvántartó munkatárs
24. üzemeltetési ügyintéző
25. rendszergazda
II. Szociális és Gyámhivatal
1. hivatalvezető
2. osztályvezető
3. szociális ügyintéző
4. gyámügyi, gyermekvédelmi ügyintéző
5. gyermek- és ifjúságvédelmi koordinátor
6. gyermekvédelmi szakreferens
III. Építésügyi Hivatal
1. állami főépítész
2. építésfelügyeleti osztályvezetője
3. főépítészi referens
4. településrendezési referens
5. terület- és településrendezési ügyintéző
6. építésfelügyelő
IV. Igazságügyi Szolgálat
1. igazgató
2. igazgatóhelyettes
3. osztályvezető
4. jogi segítségnyújtási ügyintéző
5. áldozatsegítő ügyintéző
6. pártfogó felügyelő
V. Földhivatal
1. hivatalvezető
2. hivatalvezető-helyettes
3. körzeti földhivatal hivatalvezető
4. osztályvezető
5. ingatlan-nyilvántartási ügyintéző
6. földmérési ügyintéző
7. földügyi ügyintéző
8. pénzkezelő hely ügyintézője
9. földmérési szakfelügyelő
VI. Egészségbiztosítási Pénztári Szakigazgatási Szerv
1. szakigazgatási szerv vezetője
2. osztályvezető
3. belső ellenőr (kifizetőhelyi területen)
4. ellátást megállapító munkatárs (pénzbeli ellátási területen)
5. kifizetőhelyi ellenőr/szakellenőr
6. pénzellátási revizor/szakrevizor
7. munkakörüktől függetlenül az utalványozási, ellenjegyzési, kötelezettségvállalási, kiadmányozási joggal rendelkezők
8. nyilvántartási ügyintéző/szakügyintéző
9. közgyógyellátási ügyintéző/szakügyintéző
10. méltányossági szakügyintéző
11. ügyfélszolgálati szakügyintéző
12. pénzbeli ellátási ügyintéző/szakügyintéző
VII. Nyugdíjbiztosítási Igazgatóság
1. igazgató
2. főosztályvezető
3. főosztályvezető-helyettes
4. osztályvezető
5. igényelbírálási ügyintéző
6. ügyfélszolgálati ügyintéző
7. nyugdíjbiztosítási szakügyintéző (szakreferens, főreferens), revizor, ellenőr
8. nyilvántartási ügyintéző
9. jogi ügyintéző
10. pénzügyi, számviteli ügyintéző
11. méltányossági, peresügyi szakügyintéző (ügyintéző, referens, szakreferens, főreferens) revizor
12. belső ellenőr
13. pénzügyi-gazdasági revizor
14. pénztáros
15. pénztároshelyettes
16. nyugellátási, ellenőrzési, adatszolgáltatási, nyilvántartási ellenőr, revizor
17. méltányossági szakügyintéző
18. rendszergazda
VIII. Munkaügyi Központ
1. igazgató
2. igazgatóhelyettes
3. kirendeltség és szolgáltatóközpont-vezető, kirendeltségvezető
4. osztályvezető
5. munkaerő-piaci ellenőr
6. közvetítési referens
7. közbeszerzési eljárásban érintett ügyintéző
8. a Munkaügyi Központ központi szervezeti egységének, kirendeltségének, kirendeltség- és szolgáltatóközpontjának hatáskörébe tartozó, a Ket. 12. § szerinti közigazgatási hatósági ügyben döntés-előkészítést végző és/vagy kiadmányozási joggal állandóan, vagy helyettesítőként felruházott kormánytisztviselő
9. költségvetési pénzeszközök vagy elkülönített állami pénzalapok tekintetében kötelezettségvállalásra, ellenjegyzésre, utalványozásra, utalvány ellenjegyzésére, teljesítésigazolásra jogosultak
10. belső ellenőr
IX. Munkavédelmi és Munkaügyi Szakigazgatási Szerv
1. igazgató
2. igazgatóhelyettes
3. osztályvezető
4. munkaügyi felügyelő
5. munkavédelmi felügyelő
X. Fogyasztóvédelmi Felügyelőség
1. igazgató
2. Fogyasztóvédelmi Felügyelőség vezető helyettese
3. fogyasztóvédelmi felügyelő
4. jogi ügyintéző
XI. Népegészségügyi Szakigazgatási Szerv
1. fővárosi tiszti főorvos
2. helyettes megyei tiszti főorvos
3. kistérségi tiszti főorvos
4. helyettes kistérségi tiszti főorvos
5. tisztiorvos
6. osztályvezető
7. közegészségügyi-járványügyi felügyelő
8. hatósági jogkört gyakorló ügyintéző
9. vezető védőnő
10. vezető ápoló
11. CSVSZ védőnő
XII. Mérésügyi és Műszaki Biztonsági Hatóság:
1. hatóság vezetője (igazgató és igazgatóhelyettes)
2. osztályvezető
3. mértékhitelesítő
4. műszaki biztonsági felügyelő
5. metrológus
XIII. Közlekedési Felügyelőség
1. igazgató
2. főosztályvezető
3. osztályvezető
4. jármű-felügyeleti és járművizsga-ellenőr
5. járművezetői vizsgabiztos
6. javítóipari ellenőr
7. képzésfelügyelő
8. közúti ellenőr
9. telephelyi ellenőr
10. közúti járműhatósági referens/munkatárs
11. közúti közlekedési szolgáltatás engedélyezési referens/munkatárs
12. műszaki engedélyezési referens/munkatárs
13. műszaki igazgatási referens/munkatárs
14. műszaki ügyintéző
15. műszaki vizsgabiztos, segédvizsgabiztos
16. szabálysértési munkatárs/referens
17. tengelyterhelési ellenőr
18. utánképzési feltáró vizsgabiztos
19. útügyi referens/munkatárs
20. vizsgáztatási és utánképzési vizsgaszervezési referens/munkatárs
21. jármű-vizsgaszervezési referens/munkatárs
22. hídügyi referens
23. közúti járműhatósági referens
XIV. Rehabilitációs Szakigazgatási Szerv
1. igazgató
2. igazgatóhelyettes
3. osztályvezető
XV. Műemlékvédelmi és Régészeti Örökségvédelmi Szakigazgatási Szerv:
1. szakigazgatásiszerv-vezető
2. főosztályvezető
3. főosztályvezető-helyettes
4. osztályvezető
5. régészeti és műtárgy-főfelügyelő
6. közigazgatási referens
7. műtárgyfelügyelő
8. adatbázis-referens
9. nyilvántartási hatósági referens
10. régészeti nyilvántartás-ellenőrzési referens
11. régészeti nyilvántartási referens
12. régészeti térinformatikai referens
13. műemlék-nyilvántartási referens
14. műemléki térinformatikai referens
15. műtárgynyilvántartás-ellenőrzési referens
5. függelék
Iratminták
I. Kimenő levél

II. Kimenő levél (elektronikus)

III. Feljegyzés

IV. Emlékeztető
