26/2012. (VIII. 24.) KIM utasítás
a Megyei Kormányhivatalok Szervezeti és Műkődési Szabályzatáról
A fővárosi és megyei kormányhivatalokról, valamint a fővárosi és megyei kormányhivatalok kialakításával és a területi integrációval összefüggő törvénymódosításokról szóló 2010. évi CXXVI. törvény 4. § (2) bekezdésében meghatározott hatáskörömben eljárva, figyelemmel a jogalkotásról szóló 2010. évi CXXX. törvény 23. § (4) bekezdés c) pontjára - a Kormány által rendeletben kijelölt, szakigazgatási szerveket irányító miniszterek véleményének kikérésével - a következőket rendelem el:
1. § (1) A Megyei Kormányhivatalok Szervezeti és Működési Szabályzatának (a továbbiakban: Szabályzat) általános szabályait az 1. mellékletben foglaltak szerint határozom meg. Az egyes megyei kormányhivatalok tekintetében az 1. mellékletben foglaltak alkalmazandóak, kivéve, ha a 2-20. melléklet szabályai ettől eltérően rendelkeznek.
(2) Az egyes megyei kormányhivatalok Szabályzatának különös - az 1. mellékletben meghatározott szabályoktól eltérő -rendelkezéseit a következők szerint határozom meg:
a) a Baranya Megyei Kormányhivatal esetében a 2. melléklet szerint;
b) a Bács-Kiskun Megyei Kormányhivatal esetében a 3. melléklet szerint;
c) a Békés Megyei Kormányhivatal esetében a 4. melléklet szerint;
d) a Borsod-Abaúj-Zemplén Megyei Kormányhivatal esetében az 5. melléklet szerint;
e) a Csongrád Megyei Kormányhivatal esetében a 6. melléklet szerint;
f) a Fejér Megyei Kormányhivatal esetében a 7. melléklet szerint;
g) a Győr-Moson-Sopron Megyei Kormányhivatal esetében a 8. melléklet szerint;
h) a Hajdú-Bihar Megyei Kormányhivatal esetében a 9. melléklet szerint;
i) a Heves Megyei Kormányhivatal esetében a 10. melléklet szerint;
j) a Jász-Nagykun-Szolnok Megyei Kormányhivatal esetében a 11. melléklet szerint;
k) a Komárom-Esztergom Megyei Kormányhivatal esetében a 12. melléklet szerint;
l) a Nógrád Megyei Kormányhivatal esetében a 13. melléklet szerint;
m) a Pest Megyei Kormányhivatal esetében a 14. melléklet szerint;
n) a Somogy Megyei Kormányhivatal esetében a 15. melléklet szerint;
o) a Szabolcs-Szatmár-Bereg Megyei Kormányhivatal esetében a 16. melléklet szerint;
p) a Tolna Megyei Kormányhivatal esetében a 17. melléklet szerint;
q) a Vas Megyei Kormányhivatal esetében a 18. melléklet szerint;
r) a Veszprém Megyei Kormányhivatal esetében a 19. melléklet szerint;
s) a Zala Megyei Kormányhivatal esetében a 20. melléklet szerint.
2. § Ez az utasítás a közzétételét követő napon lép hatályba.
3. § Hatályát veszti
a) a Baranya Megyei Kormányhivatal Szervezeti és Működési Szabályzatáról szóló 15/2011. (III. 2.) KIM utasítás;
b) a Bács-Kiskun Megyei Kormányhivatal Szervezeti és Működési Szabályzatáról szóló 16/2011. (III. 2.) KIM utasítás;
c) a Békés Megyei Kormányhivatal Szervezeti és Működési Szabályzatáról szóló 18/2011. (III. 3.) KIM utasítás;
d) a Borsod-Abaúj-Zemplén Megyei Kormányhivatal Szervezeti és Működési Szabályzatáról szóló 19/2011. (III. 3.) KIM utasítás;
e) a Csongrád Megyei Kormányhivatal Szervezeti és Működési Szabályzatáról szóló 21/2011. (III. 4.) KIM utasítás;
f) a Fejér Megyei Kormányhivatal Szervezeti és Működési Szabályzatáról szóló 22/2011. (III. 4.) KIM utasítás;
g) a Győr-Moson-Sopron Megyei Kormányhivatal Szervezeti és Működési Szabályzatáról szóló 23/2011. (III. 4.) KIM utasítás;
h) a Hajdú-Bihar Megyei Kormányhivatal Szervezeti és Működési Szabályzatáról szóló 24/2011. (III. 7.) KIM utasítás;
i) a Heves Megyei Kormányhivatal Szervezeti és Működési Szabályzatáról szóló 25/2011. (III. 7.) KIM utasítás;
j) a Jász-Nagykun-Szolnok Megyei Kormányhivatal Szervezeti és Működési Szabályzatáról szóló 26/2011. (III. 7.) KIM utasítás;
k) a Komárom-Esztergom Megyei Kormányhivatal Szervezeti és Működési Szabályzatáról szóló 27/2011. (III. 8.) KIM utasítás;
l) a Nógrád Megyei Kormányhivatal Szervezeti és Működési Szabályzatáról szóló 28/2011. (III. 8.) KIM utasítás;
m) a Pest Megyei Kormányhivatal Szervezeti és Működési Szabályzatáról szóló 29/2011. (III. 8.) KIM utasítás;
n) a Somogy Megyei Kormányhivatal Szervezeti és Működési Szabályzatáról szóló 32/2011. (III. 9.) KIM utasítás;
o) a Szabolcs-Szatmár-Bereg Megyei Kormányhivatal Szervezeti és Működési Szabályzatáról szóló 33/2011. (III. 9.) KIM utasítás;
p) a Tolna Megyei Kormányhivatal Szervezeti és Működési Szabályzatáról szóló 34/2011. (III. 9.) KIM utasítás;
q) a Vas Megyei Kormányhivatal Szervezeti és Működési Szabályzatáról szóló 35/2011. (III. 10.) KIM utasítás;
r) a Veszprém Megyei Kormányhivatal Szervezeti és Működési Szabályzatáról szóló 36/2011. (III. 10.) KIM utasítás;
s) a Zala Megyei Kormányhivatal Szervezeti és Működési Szabályzatáról szóló 37/2011. (III. 10.) KIM utasítás.
Dr. Navracsics Tibor s. k.,
közigazgatási és igazságügyi miniszter
1. melléklet a 26/2012. (VIII. 24.) KIM utasításhoz
A Megyei Kormányhivatalok Szervezeti és Működési Szabályzata
I. Fejezet
Általános rendelkezések
1. A Megyei Kormányhivatalok szervezete
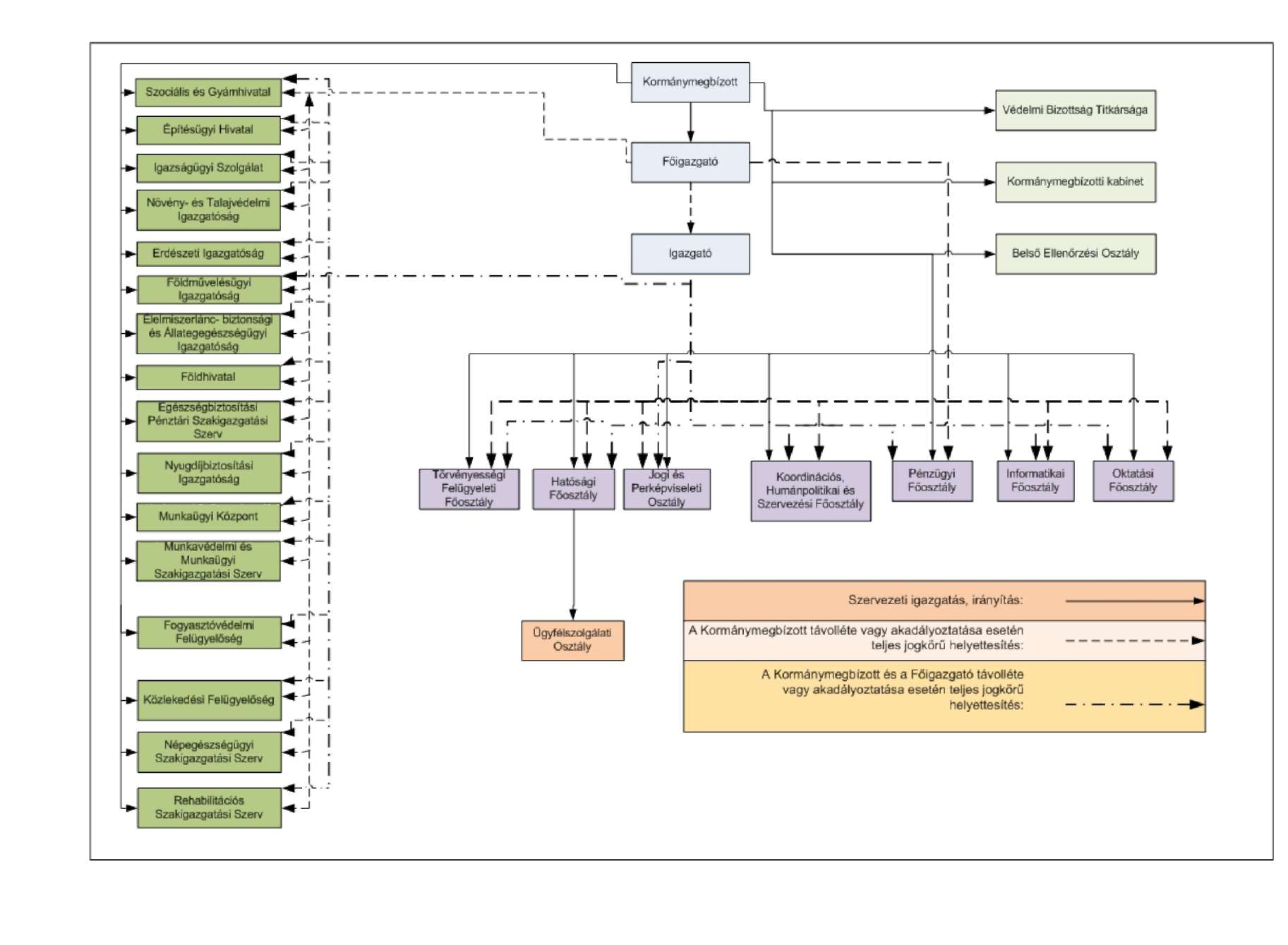
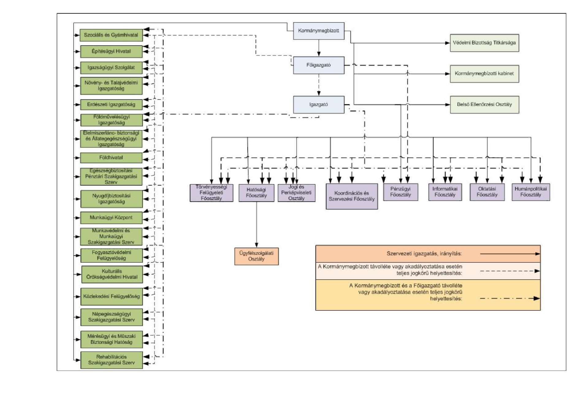
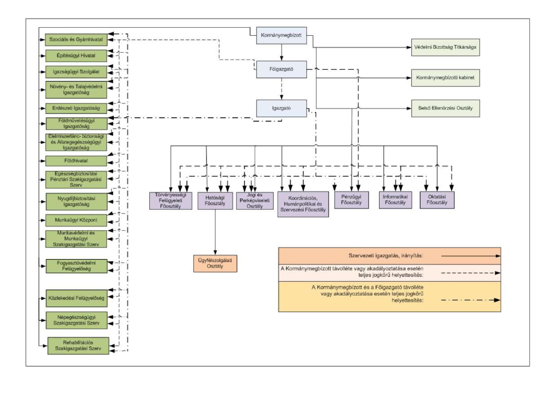
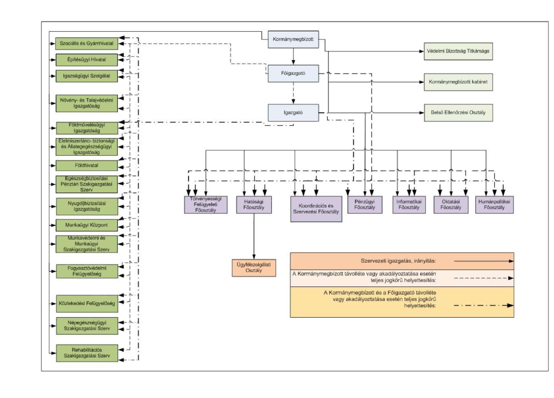
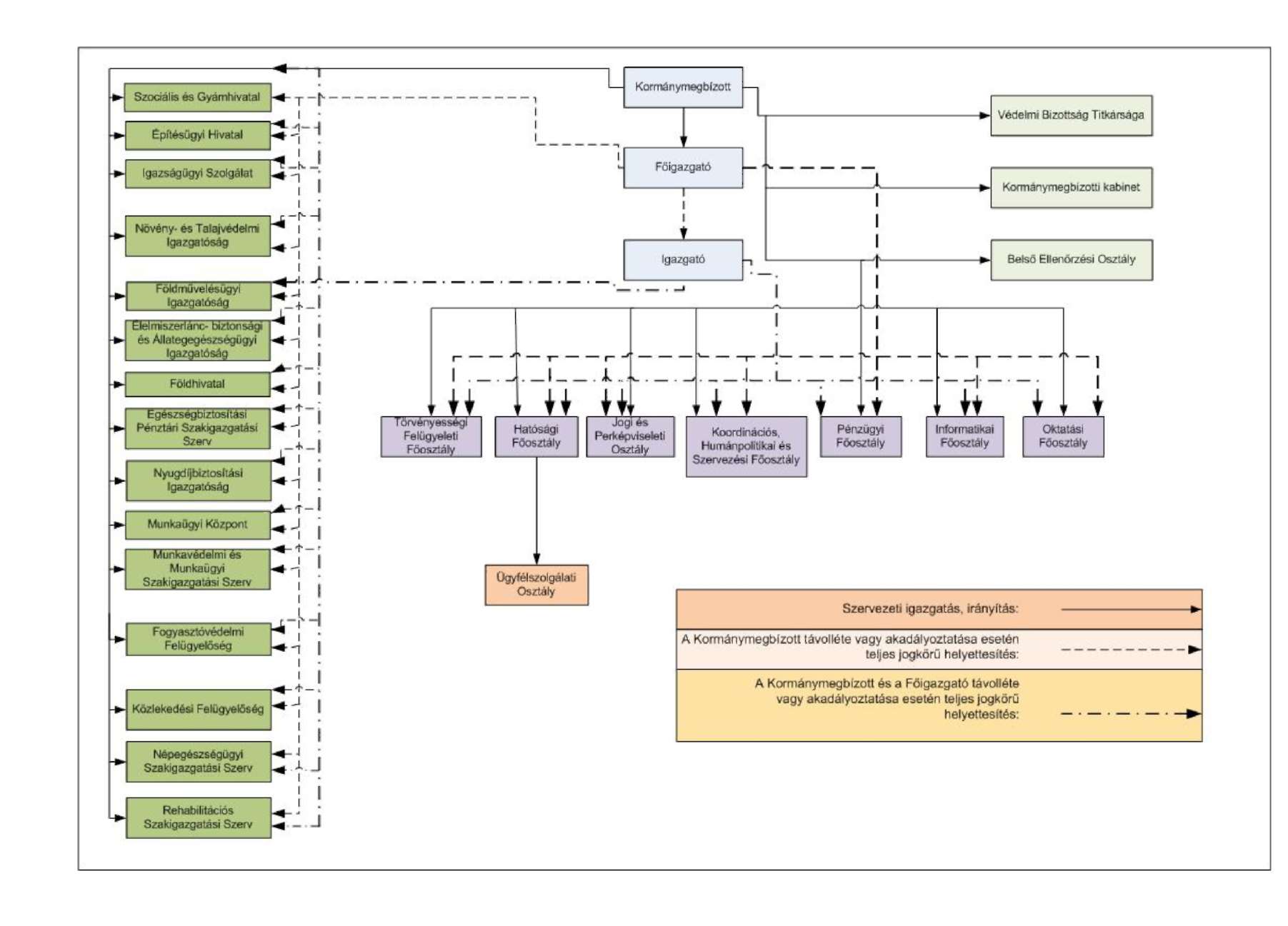
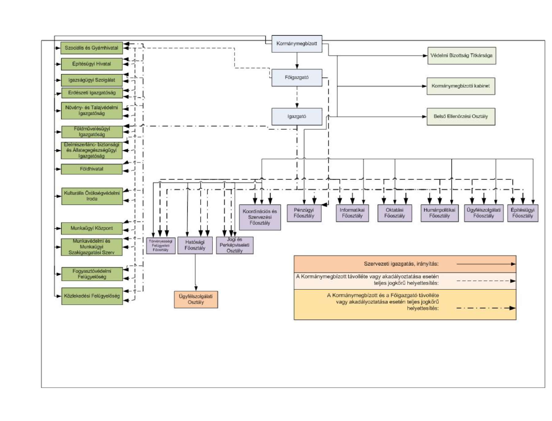
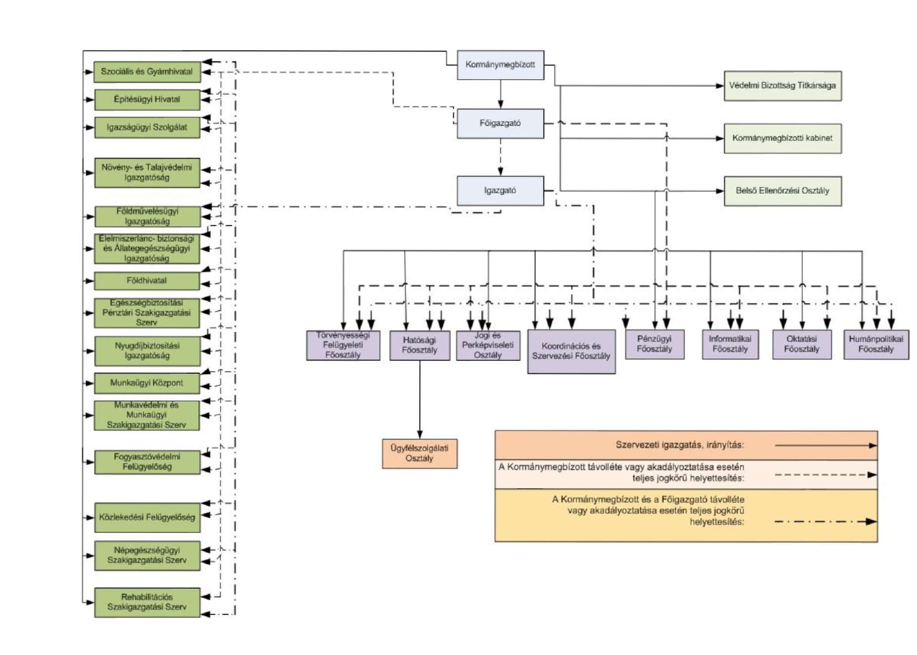
1. § (1) A Megyei Kormányhivatalok (a továbbiakban: Kormányhivatal) a kormánymegbízott által közvetlenül vezetett szervezeti egységekből (a továbbiakban együtt: törzshivatal), valamint ágazati szakigazgatási szervekből (a továbbiakban: szakigazgatási szerv) állnak.
(2) A törzshivatal szervezeti egységei: a főosztályok, valamint az osztály jogállású Kormánymegbízotti Kabinet, a Jogi és Perképviseleti Osztály, a Védelmi Bizottság Titkársága és a Belső Ellenőrzési Osztály. A főosztályok osztályokra tagozódhatnak.
(3) A Kormányhivatalban a következő szakigazgatási szervek működnek:
a) Szociális és Gyámhivatal;
b) Építésügyi Hivatal;
c) Igazságügyi Szolgálat;
d) Növény- és Talajvédelmi Igazgatóság;
e) Erdészeti Igazgatóság;
f) Földművelésügyi Igazgatóság;
g) Élelmiszerlánc-biztonsági és Állategészségügyi Igazgatóság;
h) Földhivatal;
i) Egészségbiztosítási Pénztári Szakigazgatási Szerv;
j) Nyugdíjbiztosítási Igazgatóság;
k) Munkaügyi Központ;
l) Munkavédelmi és Munkaügyi Szakigazgatási Szerv;
m) Fogyasztóvédelmi Felügyelőség;
n) Kulturális Örökségvédelmi Iroda;
o) Népegészségügyi Szakigazgatási Szerv;
p) Mérésügyi és Műszaki Biztonsági Hatóság;
q) Közlekedési Felügyelőség;
r) Rehabilitációs Szakigazgatási Szerv.
(4) A szakigazgatási szervek szervezeti egységei a kirendeltségek, a főosztályok, az osztályok, a körzeti földhivatalok, a decentrumok, szolgáltató központok és a kistérségi népegészségügyi intézetek.
2. § A Kormányhivatal alaptevékenységét szabályozó jogszabályok megjelölését a jelen szervezeti és működési szabályzat 1. függeléke tartalmazza.
II. Fejezet
A kormányhivatal vezetése
1. A kormánymegbízott
3. § A kormánymegbízott a Kormányhivatal vezetőjeként:
a) vezeti a Kormányhivatalt, gyakorolja annak feladat- és hatásköreit;
b) ellátja a költségvetési szerv vezetőjének hatáskörébe utalt feladatokat;
c) hatáskörében eljárva gyakorolja a kiadmányozási jogot;
d) biztosítja a szakigazgatási szervek feladatellátásának feltételeit;
e) elkészíti és a közigazgatás-szervezésért felelős miniszter részére megküldi a Kormányhivatal szervezeti és működési szabályzatára vonatkozó javaslatát;
f) gondoskodik a jogszabályban előírt belső szabályzatok elkészítéséről;
g) a Kormányhivatal tevékenységéről évente, a fővárosi és megyei kormányhivatalokról szóló 288/2010. (XII. 21.) Korm. rendelet (a továbbiakban: R.) 10. § (2) bekezdésében meghatározott szervek bevonásával összegző beszámolót készít;
h) a költségvetési szerv vezetőjeként gondoskodik a belső kontrollrendszer létrehozásáról, működtetéséről és fejlesztéséről, valamint a belső ellenőrzés kialakításáról és megfelelő működtetéséről;
i) gondoskodik a megyei államigazgatási kollégium létrehozásáról, működéséről, ügyrendjének előkészítéséről, a Kollégium elnökeként vezeti a Megyei Államigazgatási Kollégiumot;
j) munkáltatói jogokat gyakorol a főigazgató felett - a kinevezés, a felmentés, a fegyelmi eljárás megindítása, valamint a fegyelmi büntetés kiszabása kivételével;
k) a főigazgató javaslatára kinevezi az igazgatót, aki esetében gyakorolja a felmentés, fegyelmi eljárás megindítása és fegyelmi büntetés kiszabása munkáltatói jogköröket;
l) munkáltatói jogkört gyakorol - a fővárosi és megyei kormányhivatalokról, valamint a fővárosi és megyei kormányhivatalok kialakításával és a területi integrációval összefüggő törvénymódosításokról szóló 2010. évi CXXVI. törvény (a továbbiakban: Khtv.) 15. §-ában meghatározott kivételekkel - a törzshivatal kormány-tisztviselői, ügykezelői és munkavállalói felett;
m) munkáltatói jogokat gyakorol a szakigazgatási szervek vezetői felett, a szakigazgatási szerv vezetőjének kinevezéséhez és felmentéséhez azonban a szakmai irányító szerv vezetőjének az egyetértése szükséges. A szakigazgatási szerv vezetőjének kinevezésére és felmentésére a szakmai irányító szerv vezetőjével előzetes egyeztetést tart, az egyeztetést követően a Khtv. 14. § (1) bekezdése szerinti egyetértés érdekében javaslatot tesz a szakmai irányító szerv vezetőjének;
n) kifogással élhet a szakigazgatási szerv kormánytisztviselőjének kinevezésével szemben;
o) véleményezi a Khtv. 18. §-a alapján - a honvédelemről és a Magyar Honvédségről, valamint a különleges jogrendben bevezethető intézkedésekről szóló 2011. évi CXIII. törvény (a továbbiakban: Hvt.) hatálya alá tartozó szervezetek, a rendvédelmi szervek, valamint a Nemzeti Adó- és Vámhivatal (a továbbiakban: NAV) kivételével - a Kormánynak alárendelt szervek területi szervei vezetőinek kinevezését, felmentését, a szervek létrehozására, átszervezésére, valamint jogállásuk és illetékességi területük módosítására, továbbá a foglalkoztatottjaik létszámára és költségvetésük megállapítására vonatkozó javaslatokat;
p) a megyei védelmi bizottság (a továbbiakban: MVB) elnökeként ellátja a Hvt.-ben, a katasztrófavédelemről és a hozzá kapcsolódó egyes törvények módosításáról szóló 2011. évi CXXVIII. törvényben, valamint a honvédelemről és a Magyar Honvédségről, valamint a különleges jogrendben bevezethető intézkedésekről szóló 2011. évi CXIII. törvény egyes rendelkezéseinek végrehajtásáról szóló 290/2011. (XII. 22.) Korm. rendeletben meghatározott, feladat- és hatáskörét érintő védelmi igazgatási feladatokat;
q) az illetékes nyugdíj-biztosítási igazgatóság vezetőjének javaslatára engedélyezi a kivételes nyugellátás-emelést és egyszeri segélykifizetését.
4. § A kormánymegbízottat távolléte vagy akadályoztatása esetén a főigazgató helyettesíti.
5. § A kormánymegbízott által közvetlen vezetett szervezeti egységek:
a) Kormánymegbízotti Kabinet,
b) Törvényességi Felügyeleti Főosztály,
c) Hatósági Főosztály,
d) Koordinációs és Szervezési Főosztály,
e) Humánpolitikai Főosztály,
f) Pénzügyi Főosztály,
g) Informatikai Főosztály,
h) Oktatási Főosztály,
i) Védelmi Bizottság Titkársága,
j) Belső Ellenőrzési Osztály,
k) Jogi és Perképviseleti Osztály.
6. § (1) A kormánymegbízott munkájának és feladatai ellátásának támogatása érdekében a Kormányhivatalon belül Kabinet működik.
(2) A kormánymegbízott gondoskodik a belső kontrollrendszer részét képező belső ellenőrzés kialakításáról, megfelelő működtetéséről és függetlenségének biztosításáról, továbbá a költségvetési szervek belső kontrollrendszeréről és belső ellenőrzéséről szóló jogszabályban meghatározott feladatainak teljesítéséről, így különösen a kockázatkezelési rendszer működtetéséről, a szervezeten belüli kontrolltevékenységek kialakításáról, a szervezet tevékenységének, továbbá a célok megvalósításának nyomon követését biztosító rendszer kialakításáról. A belső ellenőrök a tevékenységüket - jelen szervezeti és működési szabályzatban foglaltak szerint - közvetlenül a kormánymegbízott alárendeltségében, a Belső Ellenőrzési Osztály keretében végzik.
2. A főigazgató
7. § (1) A Kormányhivatal hivatali szervezetét a főigazgató vezeti.
(2) A főigazgató, mint a Kormányhivatal hivatali szervezetének vezetője:
a) vezeti a törzshivatal szakmai munkáját;
b) részt vesz a Kormányhivatal munkájának összehangolásában, a Kormányhivatal feladat- és hatáskörében a koncepcionális elképzelések kialakításában, ezek megvalósítását szolgáló tevékenységek megalapozásában;
c) koordinálja a beszámolók és jelentések elkészítését;
d) koordinálja az adatvédelemmel, a közérdekű adatok nyilvánosságával kapcsolatos és az elektronikus információszabadságból eredő feladatokat, kezdeményezi a törzshivatal feladat- és hatáskörébe tartozó adat minősítését és a minősítés felülvizsgálatát, kijelöli az adatvédelmi felelőst;
e) gondoskodik a hivatali munkatervek, feladattervek, ellenőrzési tervek, munkaprogramok előkészítéséről a központilag kiadott tervek és programok kivételével;
f) tagja a Megyei Államigazgatási Kollégiumnak;
g) közreműködik a több ágazatot érintő kormányzati döntések végrehajtásának területi összehangolásában;
h) a törzshivatal Pénzügyi, Koordinációs és Szervezési, Humánpolitikai, valamint Informatikai Főosztálya főosztály-vezetői útján ellátja a szakigazgatási szerveknek az R. 32. § (4) bekezdésében meghatározott funkcionális feladatai irányítását;
i) ellátja a jelen szervezeti és működési szabályzatban, a Kormányhivatal más belső szabályzatában, a munkaköri leírásában meghatározott feladatokat, és távolléte vagy akadályoztatása esetén teljes jogkörrel helyettesíti a kormánymegbízottat, azzal, hogy e minőségében megilleti a kiadmányozási jog gyakorlása.
8. § A főigazgató munkáját általános helyettesként igazgató segíti, távolléte vagy akadályoztatása esetén a főigazgatót az igazgató helyettesíti.
3. Az igazgató
9. § Az igazgató:
a) segíti a főigazgató munkáját;
b) közreműködik a Kormányhivatal munkájának összehangolásában;
c) tagja a Megyei Államigazgatási Kollégiumnak;
d) ellátja a jelen szervezeti és működési szabályzatban, a Kormányhivatal más belső szabályzatában, a munkaköri leírásában meghatározott feladatokat.
10. § Az igazgatót akadályoztatása esetén a törzshivatalnak a főigazgató által kijelölt vezető munkakörű kormánytisztviselője helyettesíti.
4. A szakigazgatási szerv vezetője
11. § A szakigazgatási szerv vezetője:
a) a jogszabályoknak és a szakmai követelményeknek megfelelően vezeti és irányítja a szakigazgatási szervet;
b) gyakorolja a szakigazgatási szervhez, illetve a szakigazgatási szerv vezetőjéhez címzett hatásköröket, a 21. § (3) bekezdés c) pontja kivételével a szakigazgatási szerv nevében a kiadmányozási jogot, amelynek gyakorlását átruházhatja;
c) elkészíti a szakigazgatási szerv ügyrendjét, valamint a szakigazgatási szerv kormány-tisztviselőinek munkaköri leírását;
d) az önálló feladat- és hatáskörrel rendelkező szervezeti egységek kivételével szervezi és ellenőrzi a szakigazgatási szerv feladatainak végrehajtását, biztosítja az ügyintézés szakszerűségét, a szakmai követelmények érvényesülését;
e) kezdeményezi a munkavégzés személyi és tárgyi feltételei biztosításához szükséges intézkedések megtételét;
f) tagja a Megyei Államigazgatási Kollégiumnak;
g) ha jogszabály másként nem rendelkezik, gyakorolja a munkáltatói, utasítási és ellenőrzési jogot a szakigazgatási szerv kormány-tisztviselői, valamint munkavállalói felett a Khtv. 15. § (2) bekezdésében foglaltakalkalmazásával;
h) évente, illetve a szakmai irányító szerv által elrendelt esetekben beszámolót, jelentéseket készít, adatokat közöl;
i) a kormánymegbízott által meghatározott rendben, de legalább évente tájékoztatást ad a kormánymegbízott részére a szakigazgatási szerv tevékenységéről;
j) szakmai értekezleteket hív össze az irányítása alá tartozó tevékenységi körben felmerült fontosabb feladatok megoldásához szükséges szakmai vélemények, javaslatok megismerése, illetve a felügyelt szervezeti egységek munkájának irányítása céljából.
12. § A szakigazgatási szerv vezetőjét a kinevezett helyettese, ennek hiányában a szakigazgatási szerv vezetője által kijelölt kormánytisztviselő helyettesíti.
5. A szervezeti egységek vezetői
13. § (1) A szervezeti egység vezetője a jogszabályoknak és a szakmai követelményeknek megfelelően - a törzshivatal esetében a kormánymegbízottól,a főigazgatótól, az igazgatótól, szakigazgatási szerv esetében a szakigazgatási szerv vezetőjétől kapott utasítás és iránymutatás alapján - vezeti és ellenőrzi a szervezeti egység munkáját, és felelős a szervezeti egység feladatainak ellátásáért.
(2) A szervezeti egység feladatkörébe utalt ügyekben a szervezeti egység vezetője dönt, illetve gyakorolja mindazon ügyekben a kiadmányozási jogot, amelyek tekintetében felhatalmazást kapott.
14. § (1) A törzshivatal főosztályi jogállással bíró szervezeti egysége vezetőjének a helyettese a törzshivatal szervezeti egységének ügyrendjében meghatározottak, valamint a főosztályvezető utasítása szerint helyettesíti a főosztályvezetőt.
(2) A törzshivatal főosztályi szervezetbe tartozó osztályának vezetője a főosztály ügyrendje, valamint a főosztály vezetője utasítása szerint vezeti és ellenőrzi a vezetése alatt álló osztály munkáját. Az osztályvezető felelős az osztály feladatainak teljesítéséért.
(3) A törzshivatal főosztályi szervezetbe tartozó osztályának vezetőjét akadályoztatása esetén a főosztály ügyrendjében meghatározottak szerint a főosztály másik osztályának vezetője vagy a főosztály munkatársai közül a főosztályvezető által kijelölt kormánytisztviselő helyettesíti.
15. § (1) A szakigazgatási szerv szervezeti egységének vezetője a szakigazgatási szerv ügyrendje, valamint a szakigazgatási szerv vezetőjének utasítása szerint vezeti és ellenőrzi a vezetése alatt álló osztály, szervezeti egység munkáját.
(2) A szakigazgatási szerv szervezeti egységének vezetőjét akadályoztatása esetén a szakigazgatási szerv ügyrendjében meghatározottak szerint a szakigazgatási szerv másik osztályának, szervezeti egységének vezetője vagy az osztály, a szervezeti egység munkatársai közül a szakigazgatási szerv szervezeti egységének vezetője által kijelölt kormánytisztviselő, főosztályi struktúrában működő szakigazgatási szerv esetében a főosztály vezetője által kijelölt osztályvezető helyettesíti.
III. Fejezet
A kormányhivatal tájékoztatási és döntés-előkészítési fórumai
1. A kormánymegbízotti értekezlet
16. § (1) A kormánymegbízotti értekezlet a kormánymegbízott vezetésével áttekinti a kormányhivatal feladat- és hatáskörébe tartozó feladatok ellátását. Célja a kölcsönös tájékoztatás az előző értekezlet óta történt jelentős eseményekről, a következő időszakra vonatkozó feladatok egyeztetése, összehangolása, tájékoztatás a végrehajtott feladatokról.
(2) A kormánymegbízotti értekezleten a főigazgató, az igazgató, a szakigazgatási szerv vezetője, a Kormánymegbízotti Kabinet vezetője, illetve a kormánymegbízott által meghívottak vesznek részt.
(3) A Kormánymegbízotti Kabinet vezetője gondoskodik arról, hogy a kormánymegbízotti értekezleten meghatározott feladatokról, iránymutatásokról, tájékoztatásról emlékeztető készüljön, amelyet az értekezlet résztvevői és a feladatok végrehajtására kötelezett felelősök rendelkezésére bocsát.
2. Főigazgatói értekezlet
17. § (1) A főigazgatói értekezleten a főigazgató vezetésével a törzshivatalon belüli szakmai és funkcionális feladatellátás, jogalkalmazás összehangolására, a soron következő feladatok meghatározására kerül sor. Célja a kölcsönös tájékoztatás az előző értekezlet óta történt jelentős eseményekről, a következő időszakra vonatkozó feladatok egyeztetése, összehangolása, tájékoztatás a végrehajtott feladatokról.
(2) Az értekezlet résztvevői az igazgató, a törzshivatal főosztályvezetői, illetve a főigazgató által meghívottak.
(3) Az értekezlet összehívásáért és előkészítéséért a főigazgató által megbízott kormánytisztviselő a felelős, aki az értekezletről emlékeztetőt készít, amit a főigazgató hagy jóvá, és a főigazgató iránymutatása szerint gondoskodik az emlékeztető továbbításáról az érintettek részére. Az emlékeztető egy példányát meg kell küldeni a kormánymegbízott részére.
3. Szakigazgatási szerv vezetői értekezlet
18. § (1) A vezetői értekezlet a szakigazgatási szerv vezetőjének vezetésével áttekinti a szakigazgatási szerv, illetve a szakigazgatási szerv szervezeti egységeinek feladat- és hatáskörébe tartozó feladatok ellátását. Célja a kormánymegbízotti, illetve főigazgatói és a szakmai irányító szerv vezetője által tartott értekezleteken elhangzott információk továbbadása, a kölcsönös tájékoztatás az előző vezetői értekezlet óta történt jelentős eseményekről, a következő időszakra vonatkozó feladatok egyeztetése, összehangolása, tájékoztatás a végrehajtott feladatokról.
(2) Az értekezlet résztvevői a szakigazgatási szerv vezetője, helyettese(i), a szakigazgatási szerv szervezeti egységeinek vezetői, illetve a szakigazgatási szerv vezetője által meghívott személy.
(3) Az értekezlet összehívásáért és előkészítéséért a szakigazgatási szerv vezetője által megbízott kormánytisztviselő a felelős, aki az értekezletről emlékeztetőt készít, amit a szakigazgatási szerv vezetője hagy jóvá. Az emlékeztető egy példányát meg kell küldeni a kormánymegbízott részére.
4. A munkacsoport
19. § (1) A kormánymegbízott, a főigazgató és a szakigazgatási szerv vezetője több szervezeti egység feladatkörét érintő, eseti feladat elvégzésére munkacsoportot hozhat létre. A munkacsoport létrehozásáról szóló utasításban meg kell határozni a munkacsoport feladatát, vezetőjét, tagjait és működésének tartamát.
(2) A munkacsoport célja a meghatározott feladat komplex megközelítésű, a szakterületek kiemelt együttműködésén alapuló hatékony megoldása, illetve az ehhez szükséges javaslatok felvázolása, kidolgozása.
(3) A munkacsoport tagjait a helyettesítésükre egyébként jogosult személy helyettesítheti.
(4) A munkacsoport vezetője a munkacsoport által elvégzett feladat teljesítéséről a munkacsoport létrehozásáról döntő vezetőt köteles tájékoztatni.
5. A Megyei Államigazgatási Kollégium
20. § (1) A Megyei Államigazgatási Kollégium a kormánymegbízott véleményező, összehangolást elősegítő testülete. Működésének részletes szabályait a Kollégium Ügyrendje tartalmazza.
(2) A Kollégium elnöke a kormánymegbízott, tagjai a főigazgató, az igazgató, a Kormányhivatal törzshivatalának és szakigazgatási szerveinek vezetői, a Kormányhivatal koordinációs és ellenőrzési jogkörébe tartozó területi államigazgatási szervek vezetői, valamint a kormánymegbízott által meghívottak.
(3) A Kollégium az ügyrendjében meghatározott módon tartja üléseit, valamint, ha a kormánymegbízott az ügyrendtől eltérően összehívja.
(4) A Kollégium ülésén tanácskozási joggal részt vesz az államigazgatási feladatot ellátó más szervezet kormánymegbízott által meghívott vezetője.
(5) A kormánymegbízott szükség szerint, a kollégium tagjainak részvételével, a feladat- és hatáskörrel rendelkező központi államigazgatási szervek vezetőinek egyidejű tájékoztatása mellett megyei koordinációs értekezletet hívhat össze több ágazatot érintő feladat ellátásának előmozdítására.
(6) A Kormányhivatal törzshivatala, valamint a szakigazgatási szerv vezetője az államigazgatási feladatokat ellátó, államigazgatási hatósági jogkörben eljáró helyi önkormányzati szervek vonatkozásában jogosult szakmai-koordinációs értekezletet összehívni.
IV. Fejezet
A Kormányhivatal működésével kapcsolatos rendelkezések
1. A kiadmányozás rendje
21. § (1) A kiadmányozási jog az ügyben történő közbenső intézkedésre, döntésre, valamint külső szervnek, vagy személynek címzett irat kiadására ad felhatalmazást. A kiadmányozási jog magában foglalja az intézkedést, a közbenső intézkedést, a döntést, a döntés kialakításának, valamint az irat irattárba helyezésének jogát. A kiadmányozott irat tartalmáért és alakiságáért a kiadmányozó felelős.
(2) A Kormányhivatal szervezeti egységeinél a kiadmányozási jogköröket úgy kell meghatározni, hogy a jogszerűség és a szakszerűség mellett biztosítsa a gyors és folyamatában ellenőrizhető ügyintézést, feladatellátást. A kiadmányozásra jogosultaknak a döntést az előkészítés ellenőrzését követően a törvényesség, és a szakszerűség betartásával az előírt határidőben kell meghozniuk.
(3) A Kormányhivatalnál a kiadmányozási jog jogosultja:
a) a Kormányhivatal, illetve a kormánymegbízott hatáskörébe tartozó ügyekben - mint a hatáskörrel rendelkező szerv vezetője - a kormánymegbízott;
b) a - c) pontban meghatározott kivétellel - szakigazgatási szerv, illetve a szakigazgatási szerv vezetőjének hatáskörébe tartozó ügyekben a szakigazgatási szerv vezetője, a szakigazgatási szerv szervezeti egységének önálló feladat- és hatáskörébe tartozó ügyekben a szervezeti egység vezetője;
c) az építésfelügyeleti hatósági feladatellátással kapcsolatos kiadmányozási jogkörök tekintetében az Építésügyi Hivatal építésfelügyeleti feladatot ellátó szervezeti egységének vezetője, az állami főépítészi feladatellátással kapcsolatos és az Építésügyi Hivatal egyéb feladataival összefüggő kiadmányozási jogkörök tekintetében az állami főépítész;
d) jogszabályban, illetve ügyrendben meghatározott hatáskörében a Kormányhivatal kormánytisztviselője.
(4) A kormánymegbízott távollétében vagy akadályoztatása esetében az intézkedést igénylő ügyekben a Kormányhivatal főigazgatója, a kormánymegbízott és a főigazgató egyidejű akadályoztatása esetén az igazgató intézkedik és kiadmányoz. A szakigazgatási szerv vezetőjének akadályoztatása esetén a szakigazgatási szerv vezetőjének helyettese, vagy a helyettesítésével megbízott személy gyakorolja a kiadmányozás jogát.
(5) A kiadmányozási jog jogosultja e jogkörét a Kormányhivatal ügyrendben, továbbá egyedi írásbeli intézkedéssel egyedi ügyekben részben vagy egészben átruházhatja, az átruházott kiadmányozási jogot visszavonhatja. Az átruházott kiadmányozási jog tovább nem delegálható. Az átruházás nem érinti a hatáskör jogosultjának személyét és felelősségét.
(6) A közfeladatot ellátó szervek iratkezelésének általános követelményeiről szóló 335/2005. (XII. 29.) Korm. rendelet 52. § (1) bekezdése alapján a jelen szervezeti és működési szabályzatban nem meghatározott kiadmányozási rendet a Kormányhivatal ügyrendben szabályozhatja.
2. A munkavégzés általános szabályai
22. § (1) A Kormánymegbízott és a főigazgató kivételével vezető beosztású kormánytisztviselő az irányítása alá nem tartozó szervezeti egység munkatársa részére utasítást nem adhat. Az igazgató a feladatkörének ellátásával kapcsolatban adhat közvetlenül utasítást a közvetlen irányítása alá nem tartozó szervezeti egység munkatársának. Erről az utasítást végrehajtó munkatársnak - a feladat végrehajtásának egyidejű megkezdése mellett - a szervezeti egységet irányító vezetőt haladéktalanul tájékoztatnia kell.
(2) Az (1) bekezdésben meghatározott vezetőtől közvetlenül kapott utasítás végrehajtását a szolgálati út megtartásával kell teljesíteni. Halaszthatatlanul sürgős ügyekben az intézkedésben távolléte miatt akadályozott felettes vezető egyetértését telefonon vagy elektronikus úton kell beszerezni. Ennek megtörténtét, vagy amennyiben erre sincs lehetőség, ezt a körülményt az ügyiraton fel kell tüntetni, és az ügyiratot haladéktalanul a következő felettes vezetőhöz kell eljuttatni.
(3) A közvetlenül kapott utasítás végrehajtását - ha az utasítást adó kifejezetten ellentétesen nem rendelkezik - a szolgálati út megtartásával kell teljesíteni.
(4) Az (1) bekezdésben meghatározott utasítás nem terjedhet ki az utasítást adó vezető irányítása alá nem tartozó szervezeti egység kormánytisztviselőjének hatósági feladatai ellátására.
3. Ügyintézési határidő
23. § (1) Az ügyek intézése a vonatkozó jogszabályok által meghatározottak szerint, illetve a felettes vezető által előírt határidőben történik.
(2) Az ügyintézési határidő az adott ügyekre vonatkozó anyagi és eljárási szabályokban meghatározott határidő.
(3) Jogszabályban előírt ügyintézési határidő hiányában az ügyek intézésére a vezető által a feladatok kiadása során megállapított egyedi ügyintézési határidő az irányadó.
(4) A határidőket - jogszabály eltérő rendelkezésének hiányában - naptári napban kell meghatározni.
(5) Az ügyintéző feladatainak ütemezése során úgy jár el, hogy a vezetői jóváhagyás a határidő lejárta előtt, ésszerű időben beszerezhető legyen.
(6) Ha az ágazati jogszabály hatálya alá nem tartozó beadvány az előírt határidő alatt érdemben nem intézhető el, akkor az ügyintéző a késedelem okáról és az ügyintézés várható időpontjáról felettesét tájékoztatja. Ilyen esetben a vezető a továbbiakra nézve döntést hoz, útmutatást ad, amelyről az ügyben érintetteket (ügyfeleket) haladéktalanul tájékoztatni kell.
4. Együttműködési kötelezettség, csoportos munkavégzés
24. § (1) A Kormányhivatal valamennyi vezetője és munkatársa köteles a kormányhivatali feladatok végrehajtásában együttműködni. Az önálló szervezeti egységek közötti együttműködés kialakításáért az önálló szervezeti egységek vezetői a felelősek. Az egyeztetésért, illetve azért, hogy a feladat ellátásában a többi érintett szervezeti egység álláspontja összehangoltan érvényesüljön, az a szervezeti egység felelős, amelynek az ügy intézése a feladatkörébe tartozik, vagy akit erre a kormánymegbízott kijelölt.
(2) A kormánymegbízott az összetett megközelítést és több szakterület szoros együttműködését igénylő feladat elvégzése érdekében a feladatkörükben érintett vezetők és a tárgykör szerint illetékes ügyintézők hatékony együttműködésével megvalósuló csoportos munkavégzést rendelhet el.
(3) A csoportos munkavégzés során a feladatkörükben érintett vezetőket és a tárgykör szerint illetékes ügyintézőket a komplex feladat megfelelő határidőben történő elvégzése érdekében kiemelt együttműködési kötelezettség és felelősség terheli.
(4) A Kormányhivatal jogi képviseletének ellátásáért felelős szervezeti egység, illetve a jogi képviselet ellátására megbízott szervezeti egység kormány-tisztviselőivel, vagy külső jogi képviselővel a Kormányhivatal valamennyi szervezeti egysége köteles együttműködni.
25. § (1) A Kormányhivatal kiemelten együttműködik a Közigazgatási és Igazságügyi Minisztérium (a továbbiakban: KIM) Területi Közigazgatásért és Választásokért Felelős Államtitkárság Kormányhivatalok működésének irányításával kapcsolatos feladatainak végrehajtásában.
(2) A Kormányhivatal törzshivatala és szakigazgatási szervei kötelesekegyüttműködni a közigazgatás-szervezésért felelős miniszternek a Kormányhivatalok felett fennálló funkcionális irányítási, valamint egyes funkcionális feladatait ellátó Nemzeti Államigazgatási Központtal (a továbbiakban: NÁK).
(3) A Közigazgatási és Elektronikus Közszolgáltatások Központi Hivatala (a továbbiakban: KEKKH) szakmai irányítást gyakorol a kormányhivatalok törzshivatala és szakigazgatási szerveinek informatikai tevékenysége felett, ennek keretében gondoskodik az informatikai üzemeltetés feltételeinek meghatározásáról, valamint egyetértési jogot gyakorol az informatikai tárgyú szerződések megkötése során.
(4) A KIM Miniszteri Igazgatási Főosztálya szakmai irányítást gyakorol a Kormányhivatal internetes kommunikációt érintő fejlesztési tevékenysége felett, összefogja, koordinálja és megvalósítja a központi kommunikációs felületek létrehozását és fejlesztését.
5. A Kormányhivatal képviselete
26. § (1) A Kormányhivatalt - az e §-ban foglalt kivételekkel - a kormánymegbízott képviseli.
(2) A KIM-mel, más minisztériumokkal, a központi hivatalokkal, az önkormányzatokkal és a társadalmi szervezetekkel való kapcsolatokban a Kormányhivatalt a kormánymegbízott, a főigazgató, az igazgató, szakigazgatási szerv vezetője, valamint - a szakterületüket érintő kérdésekben, illetve a kormánymegbízott, a főigazgató, szakigazgatási szerv vezetője megbízása alapján - az erre felhatalmazott vezető, illetve kormánytisztviselő képviseli.
(3) A Kormányhivatal funkcionális és a törzshivatal szakmai feladatai tekintetében a bíróságok és a hatóságok előtti jogi képviseletet a jogi képviseletért felelős szervezeti egység e feladattal megbízott kormány-tisztviselői látják el. A szakigazgatási szervek szakmai feladatai tekintetében a bíróságok és más hatóságok előtti jogi képviseletet a szakigazgatási szerv e feladattal megbízott képviselői látják el együttműködésben a Kormányhivatal jogi képviseletéért felelős szervezeti egységének kormány-tisztviselőivel. A kormánymegbízott azonban az ügy sajátosságára tekintettel a jogi képviselet ellátására más szervezeti egység vagy a szakigazgatási szerv ügyintézőjét jelölheti ki, illetőleg egyedi vagy általános megbízási szerződés alapján külső jogi képviselőt bízhat meg, jogi képviseleti megbízást tarthat fenn. E rendelkezésen túlmenően a Kormányhivatal kormány-tisztviselői a Kormányhivatal képviseletében a hatályos anyagi és eljárási jogszabályok alapján jogosultak eljárnia bíróságok és más hatóságok előtt. A képviseleti jogosultságra vonatkozó részletes szabályokat jelen szervezeti és működési szabályzat mellett a Kormányhivatal más belső szabályzatai, az ügyrendek és a kormánytisztviselők munkaköri leírásai tartalmazzák.
(4) Az Európai Unió által társfinanszírozott projektek előkészítése során a Kormányhivatal képviseletét a kormánymegbízott írásos meghatalmazása alapján kijelölt kormánytisztviselő látja el. E projektek megvalósítása során a kormánymegbízott a projektalapító dokumentumban is rendelkezik a képviseletről.
(5) Nemzetközi programokon, protokolleseményeken, valamint a civil szervezetekkel és az érdek-képviseleti szervekkel való kapcsolattartás tekintetében a Kormányhivatal képviseletére az (1) bekezdésben meghatározott rendelkezések az irányadók.
6. A sajtó tájékoztatásával kapcsolatos eljárás
27. § (1) Az országos és a kiemelt jelentőségű ügyekben a sajtó tájékoztatását a Kormányhivatal a KIM Területi Közigazgatásért és Választásokért Felelős Államtitkárságával egyeztetve végzi.
(2) A sajtó tájékoztatásával kapcsolatos eljárás részletes szabályait külön szabályzat határozza meg.
7. Ügyrend
28. § (1) A Kormányhivatal szervezeti egységeinek, valamint a szakigazgatási szervinek ügyrendje - ha azokról a jelen szervezeti és működési szabályzat vagy a Kormányhivatal más szabályzata nem rendelkezik - tartalmazza:
a) a szervezeti egység által ellátott feladatok munkafolyamatainak leírását;
b) a szervezeti egység vezetőinek és alkalmazottainak feladat- és hatáskörét;
c) a helyettesítés rendjét;
d) a szervezeti egység költségvetési szerven belüli belső és azon kívüli külső kapcsolattartásának módját, szabályait;
e) a kiadmányozás rendjét.
(2) Az ügyrendet a Kormányhivatal szervezeti egységeinek, valamint a szakigazgatási szerveinek vezetője adja ki a kormánymegbízott jóváhagyását követően.
(3) A Kormányhivatal Védelmi Bizottság Titkársága esetében az előkészített ügyrendet a kormánymegbízott jóváhagyását megelőzően, véleményezés céljából a szakmai irányítók részére is meg kell küldeni.
(4) A Kormányhivatal szakigazgatási szerveinek esetében az előkészített ügyrendet a kormánymegbízott jóváhagyását megelőzően, véleményezés céljából a szakmai irányító szerv vezetője részére is meg kell küldeni.
8. A Megyei Kormányhivatal szervezeti egységei
29. § A szervezeti egység ellátja a jelen szervezeti és működési szabályzatban, az ügyrendjében, valamint a szervezeti egység vezetőjének tevékenységét irányító vezető által meghatározott egyéb feladatokat.
V. Fejezet
A Kormánymegbízott által közvetlenül vezetett szervezeti egységek
1. Kormánymegbízotti Kabinet
30. § A Kormánymegbízotti Kabinet
a) elősegíti a kormánymegbízotti kommunikáció napi működését;
b) részt vesz a kormánymegbízott személyét érintő sajtóesemények megszervezésében, lebonyolításában, értékelésében;
c) felelős a kormánymegbízott lakossági kapcsolattartásáért;
d) előkészíti a kormánymegbízott bel- és külföldi programjait és irányítja azok megszervezését;
e) háttéranyagot készít a kormánymegbízott programjaihoz, amelyhez információkat kérhet a Kormányhivatal szervezeti egységeitől;
f) kapcsolatot tart a Kormányhivatal szervezeti egységeivel, tájékozódik az ott folyó munkáról, adatokat, háttéranyagokat kérhet tőlük;
g) munkatársai részt vesznek a Kormányhivatal vezetői értekezletein;
h) eljár a kormánymegbízott által meghatározott ügyekben, részt vesz a kormánymegbízott által meghatározott projektek koordinálásában;
i) a kormánymegbízott által meghatározott módon figyelemmel kíséri a kormányhivatal gazdálkodását; j) segíti a civil szféra és a Kormányhivatal közötti kölcsönös információátadást;
k) koordinálja a kormánymegbízottnak címzett lakossági panaszok, közérdekű bejelentések, javaslatok és egyéb kérelmek elintézését;
l) ellátja a Kormányhivatal szóvivői feladatait, e feladatkörében a kormánymegbízott megbízásából nyilatkozatot készít elő a sajtónak;
m) koordinálja a kormánymegbízott programjait, szükség szerint részt vesz a Kormányhivatal programjainak lebonyolításában;
n) megszervezi a kormánymegbízotti értekezletet, amelyről emlékeztető készül, amelyet az értekezlet résztvevői és a feladatok végrehajtására kötelezett felelősök rendelkezésére bocsátanak;
o) véleményezi a kormánymegbízott hatáskörébe tartozó szerződéseket azok megkötése előtt;
p) koordinálja a Kormányhivatal külföldi kapcsolatait, ellátja a Kormányhivatal nemzetközi kapcsolatainak kialakításával, fejlesztésével kapcsolatos feladatokat;
q) kapcsolatot tart a Honvédelmi Minisztérium Védelmi Hivatalával és annak megyei szervezeti egységeivel.
2. Törvényességi Felügyeleti Főosztály
31. § (1) A Törvényességi Felügyeleti Főosztály kodifikációs feladatai tekintetében véleményezi a feladat- és hatáskörébe tartozó ügyekben készített jogszabálytervezeteket.
(2) A Törvényességi Felügyeleti Főosztály koordinációs feladatai tekintetében:
a) az önhibájukon kívüli hátrányos helyzetű önkormányzatok számára előkészíti a jogszabályok szerinti feltételek alóli felmentést;
b) szakmai segítséget nyújt a területrész átadása, átvétele, cseréje esetén a javaslat elkészítéséhez;
c) lefolytatja a nemzetiségekjogairól szóló 2011. évi CLXXIX. törvény (a továbbiakban: Nj. tv.) 83. § (3) bekezdésében foglalt egyeztetést;
d) lefolytatja az Nj. tv. 84. § (6) bekezdésében foglalt egyeztetést és szükség esetén törvényességi felügyeleti jogkörében eljár.
(3) A Törvényességi Felügyeleti Főosztály egyedi közhatalmi aktusokkal kapcsolatos feladatai tekintetében az érdekelt önkormányzatok megegyezésének hiányában előkészíti a körjegyzőséghez tartozó községek kijelölését.
(4) A Törvényességi Felügyeleti Főosztály funkcionális feladatai tekintetében:
a) gondoskodik az önkormányzati törzsadattár aktualizálásáról, a törvényességi felügyeleti nyilvántartó (a továbbiakban: TÖRV), az Önkormányzati Rendeletek Tára (a továbbiakban: NRT) és a Törvényességi Ellenőrzési Rendszer Kiegészítő Alkalmazása (a továbbiakban: TERKA) rendszerekben történő adatrögzítéssel és adatszolgáltatással kapcsolatos feladatok ellátásáról;
b) a feladat- és hatáskörébe tartozó ügyben az önkormányzatok kérésére szakmai segítséget nyújt;
c) közreműködik a kormánymegbízott által meghatározott ügyekben a jogi perképviseleti feladatokat ellátó szervezeti egységgel együttműködve a bíróságok és más hatóságok előtti eljárásokban.
(5) A Törvényességi Felügyeleti Főosztály törvényességi felügyeleti feladatai tekintetében:
a) ellátja a Magyarország helyi önkormányzatairól szóló 2011. évi CLXXXIX. törvény VII. fejezetében, valamint az Nj. tv. X. fejezetében foglalt törvényességi felügyelettel kapcsolatos feladatokat és előkészíti az ezzel kapcsolatos döntéseket;
b) feldolgozza és elemzi a helyi önkormányzatok és a nemzetiségi önkormányzatok törvényességi felügyeletének tapasztalatait;
c) gondoskodik a törvényességi felügyelettel, a helyi önkormányzatok és a nemzetiségi önkormányzatok működésével kapcsolatos adatok gyűjtéséről, azok ellenőrzéséről, feldolgozásáról;
d) ellenőrzi - törvényességi felügyelet keretében - a térségi fejlesztési tanács szabályzatainak, szervezetének, működésének, döntéshozatali eljárásának, határozatainak, illetve egyéb döntéseinek jogszerűségét, és jogszabálysértés esetén megteszi a területfejlesztésről és a területrendezésről szóló törvényben meghatározott intézkedéseket;
e) feldolgozza és elemzi a területfejlesztési intézmények törvényességi felügyeletének tapasztalatait;
f) ellenőrzi a területszervezési eljárás törvényességét, értékeli a kezdeményezés törvényi feltételeinek teljesítését, előkészíti azoknak a helyi önkormányzatok törvényességi felügyeletéért felelős miniszter részére történő felterjesztését;
g) intézi a feladatkörét érintő közérdekű bejelentésekkel, kérelmekkel, panaszokkal kapcsolatos ügyeket;
h) kezdeményezi vizsgálat lefolytatását a közbeszerzési ügyekben felülvizsgálatra jogosult szervnél, amennyiben a törvényességi felügyelet során ennek szükségessége felmerül;
i) polgármesteri tisztség megszűnését követően gondoskodik a munkakör-átadási jegyzőkönyvnek a kormánymegbízott által történő aláírásáról; közreműködik a nemzetiségi önkormányzat elnökének személyében bekövetkező változás esetén az átadás-átvételi eljárásban;
j) hulladékgazdálkodási feladatait elmulasztó önkormányzatnál kezdeményezi a költségvetési támogatás visszatartását, illetve zárolását;
k) a területi monitoring rendszerről szóló kormányrendelet alapján ellátja a regionális területi monitoring bizottság törvényességi felügyeletét;
l) segítséget nyújt a Kormányhivatal működését érintő jogi ügyekben a jogi képviseleti feladatok ellátásával megbízott szervezeti egységnek;
m) ellátja a helyi önkormányzatok adósságrendezéséről szóló törvényből adódó feladatokat;
n) ellátja az adósságot keletkeztető ügyletekhez történő hozzájárulás részletes szabályairól szóló kormányrendeletből adódó feladatokat;
o) közreműködik javaslattevőként a Kormánynak az Nj. tv. 150. § d) pontjában, döntés-előkészítőként az Nj. tv. 150. §
e) pontjában, kezdeményezőként a nemzetiségpolitikáért felelős miniszternek az Nj. tv. 151. § a) pontjában meghatározott feladatai ellátásában;
p) közreműködik a Magyarország gazdasági stabilitásáról szóló törvényben meghatározott, előzetes kormány-hozzájárulás előkészítő eljárásban.
(6) A Törvényességi Felügyeleti Főosztály részt vesz a Kormány helyi önkormányzatokkal és nemzetiségi önkormányzatokkal kapcsolatos jogszabályokban meghatározott feladatainak ellátásában. Ennek keretében:
a) a feladat- és hatáskörrel rendelkező más államigazgatási szervekkel együttesen részt vesz a szakmai irányító miniszter ellenőrzési feladatainak teljesítésében, értékeli és elemzi az ágazati törvények, kormány- és miniszteri rendeletek hatályosulását;
b) a helyi önkormányzatoktól és a nemzetiségi önkormányzatoktól adatokat és információkat kérhet a szakmai irányításért felelős miniszter ágazati feladatai körében, az információkat összegzi és továbbítja a szakmai irányításért felelős miniszternek.
3. Hatósági Főosztály
32. § (1) A Hatósági Főosztály kodifikációs feladatai tekintetében:
a) a hatósági tevékenység tapasztalatai alapján jogszabály-módosító javaslatokat kezdeményez, melyről tájékoztatja az illetékes minisztert;
b) véleményezi a feladat- és hatáskörébe tartozó ügyekben készített jogszabálytervezeteket.
(2) A Hatósági Főosztály koordinációs feladatai tekintetében a jegyzők kérésére szakmai segítséget nyújt a feladatkörébe tartozó kérdésekben.
(3) A Hatósági Főosztály egyedi közhatalmi aktusokkal kapcsolatos feladatai tekintetében:
a) előkészíti a Kormányhivatal és a kormánymegbízott hatáskörébe utalt azon első- és másodfokú hatósági döntéseket és felügyeleti intézkedéseket, amelyeket jogszabály nem utal valamely ágazati szakigazgatási szerv hatáskörébe, így különösen a kisajátítási, elhelyezési és bányászati célú szolgalmi jog alapítási, az anyakönyvi, népesség és hatósági közvetítő - nyilvántartási, közlekedési igazgatási, továbbá a kereskedelmi, ipari igazgatási, külföldiek ingatlanszerzésének engedélyezési, birtokvédelmi, állattartási és állatvédelmi, adóigazgatási, környezetvédelmi, természetvédelmi, levegőtisztasági, hulladékgazdálkodással kapcsolatos ügyekben, vízgazdálkodási ügyekben, útlejegyzés, kártalanítás, lakáscélú állami támogatás, valamint fakivágási, temetkezési szolgáltatásokkal kapcsolatos és rendezvénytartási engedély kiadásával kapcsolatos ügyekben;
b) előkészíti a főosztály feladatkörébe tartozó hatósági ügyekben az elfogultság megállapítására, illetve - elfogultság, valamint egyéb kizárási ok és illetékességi összeütközés esetén - az eljáró szerv vagy ügyintéző kijelölése tárgyában a döntéseket, az elsőfokú hatóság mulasztása miatt szükséges intézkedéseket;
c) ellátja a felügyelet gyakorlásából eredő feladatokat az anyakönyvvezetők tevékenysége felett, valamint az Informatikai Főosztállyal együttműködve az Anyakönyvi Szolgáltató Alrendszerhez (a továbbiakban: ASZA) kapcsolódó tevékenység felett;
d) ellátja a felügyelet gyakorlásából eredő feladatokat a polgárok személyi adatainak és lakcímének helyi nyilvántartási tevékenysége felett, ellenőrzi a személyes adatok védelmének érvényesülését, szükség esetén helyreállítja a törvényes állapotot. Az Informatikai Főosztállyal együttműködve érvényesíti az ágazati főhatóság szakmai iránymutatásait, ellenőrzi ezek végrehajtását, tájékoztatást ad a felügyeleti és koordinációs tevékenységről. Az Informatikai Főosztállyal együttműködve felügyeli és ellenőrzi a személyi adat, lakcím-, valamint a címnyilvántartási adatok feldolgozását, és a nyilvántartási rendszeren belüli továbbítását, az okmányirodák működését;
e) ellátja a Kormányhivatal feladat- és hatáskörébe tartozó építésügyi hatósági feladatokat, dönt a Kormányhivatal hatáskörébe utalt építésügyi hatósági ügyekben;
f) az elsőfokú építésügyi hatóságok felett gyakorolt felügyeleti jogkörében
fa) ellenőrzi az elsőfokú építésügyi hatóságok tevékenységét, a jogszabályok előírásainak betartását,
fb) az építésügyért felelős miniszter közleménye alapján célvizsgálatokat, összevont építésügyi hatósági célvizsgálatokat, illetve utóvizsgálati ellenőrzést tart,
fc) előkészíti a főosztály feladatkörébe tartozó építésügyi hatósági ügyekben az elfogultság megállapítására, illetve - elfogultság, valamint egyéb kizárási ok és illetékességi összeütközés esetén - az eljáró szerv vagy ügyintéző kijelölésére vonatkozó döntéseket, az elsőfokú hatóság mulasztása miatt szükséges intézkedéseket;
g) a Kormányhivatal éves ellenőrzési tervében foglaltak szerint ellenőrzi az államigazgatási feladatokat ellátó, államigazgatási hatósági jogkörben eljáró helyi önkormányzati szervek tevékenységében a közigazgatási hatósági eljárás és szolgáltatás általános szabályairól szóló törvény (a továbbiakban: Ket.) végrehajtását és a hatósági tevékenység jogszerűségét, valamint - az illetékes ügyészséggel egyeztetett ellenőrzési terv és program szerint - a központi államigazgatási szervek területi szervei tevékenységében a Ket. végrehajtását;
h) segíti a központi államigazgatási szervek területi szervei ellenőrzési terveinek összehangolását, egyeztetett végrehajtását, illetőleg az ellenőrzési tapasztalatok közös elemzését, segíti a gazdaságos, egymást kiegészítő ellenőrzési módok kialakítását, alkalmazását;
i) felügyeleti jogkört gyakorol a jegyző elsőfokú hatósági tevékenysége tekintetében, ellenőrzi a jogszabályok előírásainak betartását;
j) közreműködik a helyi önkormányzatok által vis maior eseményként bejelentett károk előzetes és utólagos helyszíni vizsgálatában, továbbá a vis maior eseményből következő védekezési munkálatok bejelentése kapcsán ellátja a szervezési koordinációs feladatokat;
k) nyilvántartást vezet a hatósági közvetítőkről;
l) ellátja a szabálysértésekről, a szabálysértési eljárásról, és a szabálysértési nyilvántartási rendszerről szóló törvényben, és a törvény felhatalmazása alapján kiadott rendeletek által a Kormányhivatal feladat- és hatáskörébe utalt szabálysértési hatósági feladatokat.
(4) A Hatósági Főosztály funkcionális feladatai tekintetében:
a) közreműködik a kormánymegbízott által meghatározott ügyekben a jogi perképviseleti feladatokat ellátó szervezeti egységgel együttműködve a bíróságok és más hatóságok előtti eljárásokban;
b) előkészíti a főosztály feladatkörébe tartozó hatósági ügyekben keletkezett közigazgatási perekkel összefüggő beadványokat (előkészítő iratok, ellenkérelmek, fellebbezések, nyilatkozatok stb.) együttműködve a jogi perképviseleti feladatokat ellátó szervezeti egységgel;
c) intézi a feladatkörét érintő közérdekű bejelentésekkel, kérelmekkel, panaszokkal kapcsolatos ügyeket;
d) az IMI-rendszerben - figyelemmel a Belső Piaci Információs Rendszer hazai működésének és az abban való részvételnek a szabályairól szóló 342/2009. (XII. 30.) Korm. rendelet (a továbbiakban: BPIR rendelet) rendelkezéseire:
da) gondoskodik a megkeresések intézéséről,
db) gondoskodik az IMI-ben a rá és a felhasználóira vonatkozóan regisztrált adatok naprakészen tartásáról, ellenőrzi az IMI alkalmazását a szervezetén belül,
dc) együttműködik a jogterületi IMI-koordinátorral és a delegált IMI-koordinátorával az IMI-rendszer megfelelő működése érdekében, ennek keretében részükre az IMI alkalmazásáról - az általuk igényeltek szerint, a szükséges körben - adatot szolgáltat, és jelez az IMI alkalmazásával összefüggésben felmerült bármilyen problémát,
dd) gondoskodik a BPIR rendelet 17. § (1) bekezdésében és (3) bekezdés a) pontjában felsorolt felhasználói jogosultságok Kormányhivatalon belüli kiosztásáról;
e) összeállítja, feldolgozza és elemzi az ügyiratforgalmi, a hatósági és a szabálysértési statisztikát, értékeli a hatósági tevékenység tapasztalatait, elkészíti a kormánymegbízott és a főhatóságok által kért, a főosztály tevékenységét érintő beszámolókat;
f) másodfokú építésügyi hatóságként az építésügyért felelős miniszter által meghatározottak szerint közreműködik a szakmai képzések, továbbképzések szervezésében.
(5) A Hatósági Főosztályon belül Ügyfélszolgálati Osztály működik, amely működteti az integrált ügyfélszolgálatot (a továbbiakban: Kormányablak), ennek keretében:
a) átveszi az R. 2. melléklet 1. pontjában meghatározott kérelmeket;
b) közreműködik a Kormányhivatalhoz érkező közérdekű bejelentésekkel, kérelmekkel, panaszokkal kapcsolatos ügyek kivizsgálásában és megválaszolásában együttműködve a Kormányhivatal szervezeti egységeivel;
c) biztosítja a benyújtott közérdekű bejelentéseknek, kérelmeknek, panaszoknak a Kormányhivatal megfelelő szervezeti egységéhez, illetve a hatáskörrel és illetékességgel rendelkező hatósághoz való eljuttatását;
d) ellátja a beérkezett kérelmekkel kapcsolatos iratkezelési feladatokat;
e) ellátja az ügyfélkérdések utólagos megválaszolását;
f) gondoskodik az ügyfélszolgálat működéséhez kapcsolódó statisztikák vezetéséről;
g) tájékoztatást nyújt az ügyfeleknek az eljárás menetéről, valamint az eljárással kapcsolatos ügyféli jogokról és kötelezettségekről az R.-ben meghatározott ügyek tekintetében;
h) a Ket. 169/A. § (2) bekezdés b) pontja szerint az ügyfelek azonosítását követően egyedi ügyük intézéséhez internetes kapcsolati lehetőséget, szakmai és informatikai segítséget nyújthat az R.-ben meghatározott ügyek tekintetében;
i) tájékoztatást nyújt az egyéni vállalkozást alapítani kívánó természetes személyeknek és az egyéni vállalkozóknak az R.-ben meghatározott adatokról és információkról;
j) tájékoztatást ad a KIM részére a NÁK-on keresztül a feladatkörébe tartozó tevékenység helyzetéről;
k) gondoskodik a kormányablakok bővítésével kapcsolatos kormányhivatali feladatok ellátásáról, ennek keretében az új ügykörök bevezetésével, valamint az ügyfélszolgálati munkatársak képzésével, továbbképzésével kapcsolatos feladatok előkészítéséről és végrehajtásáról;
l) az ügyfél személyes megjelenése esetén kérésére ügyfélkaput létesít;
m) az ügyfélszolgálati hálózat bővítése, újabb helyszínek megnyitása esetén ellátja az ügyfélszolgálatok fizikai kialakításával, egységes arculatával, illetve az EKOP-pályázat dokumentációjával kapcsolatos feladatokat;
n) átveszi és továbbítja az állampolgársági, valamint a honosítási eljárás iránti kérelmeket.
4. Oktatási Főosztály
33. § (1) Az Oktatási Főosztály egyedi közhatalmi aktusokkal kapcsolatos feladatai tekintetében:
a) ellátja a közoktatásról szóló törvényben (a továbbiakban: Kt.) meghatározott hatósági ellenőrzési tevékenységet;
b) gondoskodik a Kt.-ben meghatározott hatósági jogkör gyakorlásáról;
c) közreműködik az Oktatási Hivatal (a továbbiakban: OH) által szervezett szakmai ellenőrzésekben, valamint részt vesz az OH által végzett országos közoktatási mérések, versenyek, és a középfokú felvételi eljárás szervezésében;
d) ellátja az OH által megküldött adatok, vonatkozó szakmai dokumentumok és eljárásrend alapján az országos mérés, értékelés eredménye szerint ismételten a jogszabályban meghatározott minimum szint alatt teljesítő iskolák fenntartóinak intézkedési terv készítésére való felhívásával, az elkészített intézkedési terv jóváhagyásával, és az intézkedési tervben foglaltak végrehajtásának hatósági ellenőrzésével kapcsolatos feladatokat.
(2) Az Oktatási Főosztály elsőfokú hatósági döntést hoz:
a) az óvodai felvétel, a tanulói jogviszony, a kollégiumi tagsági viszony létrejöttének egyenlő bánásmód követelményeinek megsértése miatti, az Oktatási Hivatalról szóló 307/2006. (XII. 23.) Korm. rendelet (a továbbiakban: OH rend.) szerinti megállapításáról;
b) az OH rend. szerint a kötelező felvételt biztosító óvoda, illetve iskola kijelöléséről;
c) a továbbműködési engedéllyel rendelkező, a nyolc évfolyamnál kevesebb évfolyammal működő általános iskola engedélyének meghosszabbításáról;
d) az OH rend. szerinti, az osztályindítási tilalom alóli felmentésről;
e) az egyházi szerv egyoldalú nyilatkozattételéhez való hozzájárulás megadása tárgyában;
f) a nem állami, nem helyi önkormányzati fenntartású intézmények nyilvántartásba vételének, és működési engedélyének kiadásával, módosításával kapcsolatban;
g) a nem állami, nem helyi önkormányzati intézményfenntartó részére a székhely, telephely változásának engedélyezéséről tanítási, nevelési évben;
(3) Az Oktatási Főosztály ellátja:
a) a szomszédos államokban élő magyar diákok diákkedvezményekre való jogosultságának megállapításával, annak visszavonásával és nyilvántartásával kapcsolatos teendőket;
b) a szomszédos államokban élő magyar pedagógusok és oktatók pedagógus- és oktatói kedvezményekre való jogosultságának megállapításával, annak visszavonásával és nyilvántartásával kapcsolatos teendőket;
c) a nyugdíjas pedagógusok pedagógus igazolványával kapcsolatos jogszabályban meghatározott feladatokat;
d) másodfokú döntést hoz - a Kormányhivatal által működtetett érettségi vizsgabizottság kivételével - az érettségi vizsga vizsgabizottságának, és a szakmai vizsga vizsgabizottságának döntése, intézkedése vagy intézkedésének elmulasztása ellen benyújtott törvényességi kérelem tárgyában a Kt.-ben, a szakmai vizsga esetén a szakképzésről szóló törvényben (a továbbiakban: Szt.) meghatározott eljárás keretében;
e) legalább kétévente elvégzi a nem helyi önkormányzat által fenntartott nevelési-oktatási intézmény fenntartói tevékenységének törvényességi ellenőrzését a Kt.-ben szabályozottak szerint, és jogszabálysértés észlelése esetén előkészíti a Kt.-ben meghatározott intézkedéseket;
f) ellátja az országos nemzetiségi önkormányzatok által fenntartott közoktatási intézmények tekintetében a Kt.-ben meghatározott jogköröket;
g) lefolytatja az Szt. szerinti szakmai vizsga megszervezésére vonatkozó engedély kiadására irányuló engedélyezési eljárást és ellátja a vizsgaszervezési tevékenységgel összefüggő ellenőrzési feladatokat;
h) közreműködik - a jogszabályban meghatározottak szerint - a Közoktatási Információs Rendszer (a továbbiakban: KIR) létrehozásához és működtetéséhez szükséges adatok, információk gyűjtésében, feldolgozásában és a Kt. vhr. szerint meghatározott jelentést készít;
i) bejelenti a közoktatási intézmény megszűnését;
j) nyilvántartást vezet a nem költségvetési szervként működő közoktatási intézményekről a KIR-ben és adatot szolgáltat az OH számára a központi költségvetési szerv által fenntartott közoktatási intézmények működési engedélyéről.
(4) Az Oktatási Főosztály egyéb feladatai tekintetében:
a) az érettségi vizsgaszabályzatban meghatározottak szerint megbízza az érettségi vizsga vizsgabizottsága elnökét és ellenőrzi a vizsgabizottság tevékenységét;
b) az érettségi vizsgaszabályzatban meghatározottak szerint részt vesz az érettségi vizsgák szervezésében, működteti az érettségi vizsgabizottságot;
c) értesíti az OH-t az érettségi vizsga törvényes megtartását veszélyeztető eseményről;
d) működteti a tanulmányok alatti vizsgáztatás céljából a független vizsgabizottságot;
e) közreműködik az Országos Képzési Jegyzék alapján az oktatásért felelős miniszter felelősségi körébe tartozó szakképesítések esetén a szakmai vizsgák központi írásbeli tételeinek, központi gyakorlati feladatainak, valamint azok megoldásainak szétosztásában;
f) véleményezi a Kt.-ben meghatározott önkormányzati intézkedési tervet, illetőleg a megyék, a megyei jogú városok fejlesztési terveit a minisztérium számára;
g) ellátja a közoktatásért felelős miniszter képviseletét a regionális és a megyei fejlesztési tanács, valamint a megyei közoktatási közalapítvány munkájában;
h) részt vesz a regionális és a megyei fejlesztési tanács által kiírt pályázatok elbírálásának folyamatában;
i) működteti a megyei közoktatási egyeztető fórumot;
j) az OH rend. szerint javaslatot tesz a független közoktatási szakértő személyére, ha a helyi önkormányzat a közoktatási intézményét, illetve egyes szolgáltatás ellátását - részben vagy egészben - meg kívánja szüntetni, vagy át kívánja szervezni;
k) az OH rend. szerint kijelöli a Kt.-ben meghatározott félévi és év végi osztályozó vizsgák vizsgabizottságának elnökét az országos vizsgaelnöki névjegyzékről;
l) az OH rend. 41/C. § (4) bekezdése alapján az érettségi vizsgabizottságok érettségi vizsgaszabályzatban meghatározott iratainak kezelésében vizsgabizottságot működtető intézményként jár el;
m) közreműködik a kormánymegbízott által meghatározott ügyekben a jogi perképviseleti feladatokat ellátó szervezeti egységgel együttműködve a bíróságok és más hatóságok előtti eljárásokban;
n) ellátja a Kt., valamint a vonatkozó jogszabályok által a Kormányhivatal hatáskörébe utalt egyéb feladatokat, így különösen
na) ellátja nem költségvetési szerv alapító esetén a közoktatási intézmény alapításának, illetve a székhelyváltozásának nyilvántartásba vételével kapcsolatos feladatokat,
nb) ellátja a nem helyi önkormányzat által alapított nevelési-oktatási intézmény működésének engedélyezésével kapcsolatos feladatokat,
nc) nem önkormányzati nevelési-oktatási intézmény fenntartói jogának átadása esetén vizsgálja, hogy az új fenntartó tudja-e biztosítani a folyamatos működéshez szükséges feltételeket,
nd) gondoskodik a pedagógusok és más speciális végzettségű szakemberek megyei állandó helyettesítési rendszerének működtetéséről.
5. Koordinációs és Szervezési Főosztály
34. § (1) A Koordinációs és Szervezési Főosztály koordinációs feladatai tekintetében:
a) ellátja a Megyei Államigazgatási Kollégium működésével kapcsolatos koordinációs és adminisztrációs feladatokat;
b) gondoskodik az érintett szervezeti egységek bevonásával a központi ellenőrzési és mintavételi tervek figyelembe vételével a Kormányhivatal szakigazgatási szervei, illetve a központi államigazgatási szervek területi szervei ellenőrzési terveinek összehangolásáról, egyeztetett végrehajtásáról; illetőleg az ellenőrzési tapasztalatok közös elemzéséről, segíti a gazdaságos, egymást kiegészítő ellenőrzési módok kialakítását, alkalmazását;
c) gondoskodik a kormány-tisztviselői vizsgarendszerben az informatikai követelmények érvényesítéséről az Informatikai Főosztállyal együttműködve;
d) ellátja a közigazgatási szervek, a helyi önkormányzati szervek tekintetében az ügyiratkezelésről, valamint az ügyiratkezeléssel összefüggésben általuk kezelt adatok nyilvántartásáról és védelméről, a közérdekű adatok nyilvánosságáról szóló jogszabályok végrehajtásának ellenőrzését az illetékes közlevéltárral egyeztetett ellenőrzési terv és program szerint;
e) ellátja az adatvédelemmel kapcsolatos feladatokat, illetve az államháztartásról, valamint az információs önrendelkezési jogról és az információszabadságról szóló törvényben előírt közzétételi kötelezettségeket;
f) ellátja a Kormányhivatal minősített adatkezelési, irattározási, ügyviteli és leírói feladatait;
g) ellátja a helyi önkormányzati éves továbbképzési tervek elkészítésének és végrehajtásának ellenőrzését;
h) ellátja az önkormányzati hivatalok egyedi iratkezelési szabályzatainak elkészítéséhez kapcsolódó egyetértési jog gyakorlásának feladatait;
i) ellátja a Kormányhivatal illetékességi területén az adatgyűjtői tevékenységet, az ehhez kapcsolódó koordinációs, ellenőrzési feladatokat;
j) ellátja a főigazgató és az igazgató titkársági, ügyirat-kezelési, minősített adatkezelési, irattározási, ügyviteli és leírói feladatait;
k) kezdeményezi az ügyviteli tevékenység összehangolását;
l) összeállítja a központi ellenőrzési és mintavételi tervek figyelembevételével a Kormányhivatal munkatervét, ellenőrzési tervét, továbbá mindazokat az összefoglaló anyagokat, melyek több szervezeti egység közreműködésével készülnek;
m) koordinálja a kormánymegbízott által készített éves beszámoló elkészítését;
n) részt vesz a Kormányhivatal koordinációs feladat- és hatásköréhez kapcsolódóan a több ágazatot érintő kormányzati döntések végrehajtásának területi összehangolásában;
o) részt vesz a Kormányhivatal ügyfélfogadási, ügyfélszolgálati rendszereinek összehangolását célzó kezdeményezések megvalósításában;
p) közreműködik a központi szakmai tervek figyelembevételével a Kormányhivatal szakigazgatási szerveinek területi szervei feladatkörébe tartozó, kormánytisztviselőket érintő képzési, továbbképzési feladatok ellátásának összehangolásában;
q) közreműködik a közigazgatási szervek által az ügyfelek számára nyújtott elektronikus ügyintézést támogató képzések, továbbképzések összehangolásában, biztosítja azok megfelelő nyilvánosságát, terjeszti az ügyintézés elektronikus módszereit;
r) koordinálja a Kormányhivatalhoz érkező közérdekű bejelentésekkel, kérelmekkel, panaszokkal kapcsolatos ügyeket, együttműködve a Kormányhivatal más érintett szervezeti egységeivel, biztosítja a benyújtott kérelmeknek, közérdekű bejelentéseknek, panaszoknak a Kormányhivatal megfelelő szervezeti egységéhez való eljuttatását;
s) kidolgozza és figyelemmel kíséri a közigazgatás korszerűsítésének területi koordinálására vonatkozó javaslatokat;
t) koordinálja a Kormányhivatal minőségirányítási rendszerének kialakításával és működtetésével kapcsolatos feladatokat;
u) előkészíti véleményezésre a kormánymegbízott számára - a rendvédelmi szervek és a NAV kivételével - a Kormánynak alárendelt szervek területi szervei létrehozására, átszervezésére, valamint jogállásuk és illetékességi területük módosítására vonatkozó előterjesztést;
v) a Pénzügyi Főosztály segítségével előkészíti véleményezésre a kormánymegbízott számára - a rendvédelmi szervek és a NAV kivételével - a Kormánynak alárendelt szervek területi szervei létszámának megállapítására és költségvetése megállapítására vonatkozó előterjesztést, javaslatot;
z) ellátja a közérdekű és a közérdekből nyilvános adatok közzétételével, az egyedi adatigénylések teljesítése rendjének meghatározásával kapcsolatos feladatokat, valamint gondoskodik az információáramlás naprakészségének biztosításáról együttműködve az Informatikai Főosztállyal.
(2) A Koordinációs és Szervezési Főosztály szervezési feladatai tekintetében:
a) gondoskodik a Kormányhivatal szakmai rendezvényei, illetve a kormánymegbízott utasítása szerint összehívott megyei koordinációs értekezletek megszervezéséről, valamint részt vesz a szakmai koordinációs értekezletek (jegyzői értekezlet, szakigazgatási szerv vezetői értekezlet), szakmai napok napirendjének előkészítésében és megtartásában;
b) gondoskodik az ügykezelői, közigazgatási alapvizsgák, közigazgatási szakvizsgák, építésügyi vizsgák, alkotmányos alapismeretek vizsgák, anyakönyv-vezetői szakvizsgák, továbbá külön jogszabály által meghatározott egyéb vizsgák előkészítésére szolgáló tanfolyamok megszervezéséről és a vizsgák lebonyolításáról;
c) gondoskodik a kormánytisztviselők tervszerű továbbképzésével kapcsolatos feladatok ellátásáról, beleértve az éves és középtávú továbbképzési terv végrehajtását is;
d) közreműködik a közigazgatás korszerűsítésével, az elektronikus közigazgatás kialakításával kapcsolatos feladatok területi összehangolásában, szervezésében;
e) közreműködik a közigazgatási minőségpolitikáért és személyzetpolitikáért felelős miniszternek a megyében foglalkoztatott kormánytisztviselők képzésével, továbbképzésével, valamint a szakember-utánpótlás megszervezésével kapcsolatos feladatainak ellátásában, elemzi a képzés, továbbképzés színvonalát és eredményességét, kezdeményezi az érintett szerveknél a szükséges intézkedéseket;
f) közreműködik az európai uniós programok keretében végrehajtandó képzések lebonyolításában.
(3) A Koordinációs és Szervezési Főosztály funkcionális feladatai tekintetében:
a) közreműködik a kormánymegbízott által meghatározott ügyekben a jogi perképviseleti feladatokat ellátó szervezeti egységgel együttműködve a bíróságok és más hatóságok előtti eljárásokban;
b) a főigazgató irányításával ellátja a szakigazgatási szerveknek a Koordinációs és Szervezési Főosztály feladat- és hatáskörébe tartozó funkcionális feladatai irányítását;
c) koordinálja a Kormányhivatal szabályzatainak valamennyi szervezeti egység és szakigazgatási szerv közreműködésével történő elkészítését, gondoskodik azok nyilvántartásáról.
6. Humánpolitikai Főosztály
35. § (1) A Humánpolitikai Főosztály koordinációs feladatai tekintetében ellátja a közigazgatási szervek vezetői munkáltatói intézkedéseinek törvényességi ellenőrzését.
(2) A Humánpolitikai Főosztály funkcionális feladatai tekintetében:
a) ellátja a Kormányhivatallal kormányzati szolgálati jogviszonyban és munkaviszonyban álló kormánytisztviselők és munkavállalók - ideértve az uniós források terhére alkalmazott kormánytisztviselőket, munkavállalókat is - tekintetében a személyügyi, fegyelmi, szociális és kegyeleti döntésekkel, valamint a kitüntetési, elismerési javaslatok felterjesztésével összefüggő feladatokat;
b) ellátja a központi államigazgatási szervek területi szervei vezetőinek a kormány-tisztviselői jogviszonyra vonatkozó jogszabályok végrehajtásának ellenőrzését, ellátja a közszolgálati nyilvántartás vezetésével és működtetésével kapcsolatos feladatokat és külön jogszabályban meghatározottak szerint kormányzati szolgálati ellenőrzést végez;
c) ellátja a vagyonnyilatkozatokkal kapcsolatos munkáltatói intézkedések szakmai előkészítését, az ezzel kapcsolatos iratok és nyilvántartások elkülönített kezelését;
d) ellátja az integrált emberierőforrás-gazdálkodást támogató információs rendszer személyzeti munkát segítő programjának működtetését;
e) ellátja a címzetes főjegyzői cím véleményezésével és felterjesztésével kapcsolatos feladatokat;
f) ellátja a Kormányhivatalnál foglalkoztatott kormánytisztviselők tartalékállományba helyezésével kapcsolatos feladatokat;
g) ellátja az alkalmazásban álló kormánytisztviselőkre és munkavállalókra vonatkozólag a munkavédelemmel és tűzvédelemmel kapcsolatos kormányhivatali teendőket, a munkavédelmi és tűzvédelmi oktatás megszervezését, a munkavédelmi és tűzvédelmi helyzet folyamatos figyelemmel kísérését, az előírt jelentések, beszámolók, statisztikák készítésére vonatkozó feladatokat, valamint a munkavédelmi és tűzvédelmi szabályzatok hatályosulásának és naprakészségének vizsgálatát;
h) ellátja a Pénzügyi Főosztály közreműködésével a lakáscélú munkáltatói kölcsön nyújtásával kapcsolatos feladatokat a Kormányhivatal valamennyi foglalkoztatottjára vonatkozóan;
i) gondoskodik az alkalmazásban álló kormánytisztviselők és munkavállalók előzetes és időszakos, soron kívüli munkaköri alkalmassági vizsgálatáról;
j) gondoskodik a jogszabályban meghatározott személyek vonatkozásában a nemzetbiztonsági ellenőrzéssel összefüggő feladatok elvégzéséről;
k) gondoskodik a közigazgatási munka racionalizálása és teljesítményorientáltságának növelése érdekében az éves teljesítménykövetelmények kitűzésének szakmai előkészítéséről, továbbá a kormányhivatali egységek által elkészített egyéni teljesítmény értékelési javaslatok felterjesztéséről;
l) adatokat szolgáltat az esélyegyenlőségi referens részére az esélyegyenlőségi terv, valamint az arról készült éves összefoglaló elkészítéséhez;
m) a főigazgató irányításával ellátja a szakigazgatási szerveknek a Humánpolitikai Főosztály feladat- és hatáskörébe tartozó funkcionális feladatai irányítását;
n) a közigazgatási minőségpolitikáért és személyzetpolitikáért felelős miniszter által meghatározottak szerint előmozdítja a központi közszolgálati nyilvántartás hatékony működését és adattartalmának a Kormányhivatal szakigazgatási szervei feladatával összefüggő használatát, illetve ellenőrzi a nyilvántartás adatainak védelmére vonatkozó szabályok érvényesülését;
o) előkészíti véleményezésre a kormánymegbízott számára - a rendvédelmi szervek és a NAV kivételével - a Kormánynak alárendelt szervek területi szervei vezetőinek kinevezésére és felmentésére irányuló javaslatokat.
7. Pénzügyi Főosztály
36. § (1) A Pénzügyi Főosztály a Kormányhivatal gazdasági szervezete.
(2) A pénzügyi főosztályvezető a Kormányhivatal gazdasági vezetője, aki közvetlenül irányítja a gazdasági szervezetet, a pénzügyi, gazdasági feladatot ellátó szakmai szervezeti egységek munkájához iránymutatást ad, ellenőrzi azt, és ellenjegyzi a kormánymegbízott gazdasági intézkedéseit.
(3) A gazdasági szervezet feladat- és hatáskörét a gazdasági vezető, valamint a pénzügyi-gazdasági feladatok ellátásáért felelős további személyek konkrét feladatait, a hatáskör és a kiadmányozási jogkör gyakorlásának részletes szabályait a gazdasági szervezet ügyrendje tartalmazza.
(4) A Pénzügyi Főosztály funkcionális feladatai tekintetében:
a) ellátja a Kormányhivatal előirányzatai tekintetében a gazdálkodással, könyvvezetéssel, adatszolgáltatással és beszámolással, valamint a Kormányhivatal működtetésével, üzemeltetésével, a vagyongazdálkodással kapcsolatos feladatokat. A működtetéssel, üzemeltetéssel, beruházással, vagyonvédelemmel, vagyon használatával, hasznosításával kapcsolatos feladatok ellátása az irányító szerv által szabályozott és engedélyezett módon, a felelősség átruházása nélkül szolgáltatás megrendelésével is történhet;
b) gondoskodik a költségvetés tervezésével és végrehajtásával, a könyvvezetéssel és egyéb pénzügyi nyilvántartások vezetésével kapcsolatos feladatokról;
c) gondoskodik a Kormányhivatalt illető bevételek beszedéséről, teljesíti a fizetési kötelezettségeket, figyelemmel kíséri a költségvetési kiadások és bevételek alakulását;
d) a kormánymegbízott egyetértésével kezdeményezi a közigazgatás-szervezésért felelős miniszter által vezetett minisztériumnál a NÁK-on mint középirányító szerven keresztül a szükséges fejezeti hatáskörű előirányzatmódosításokat, a Magyar Államkincstárnál (a továbbiakban: MÁK) pedig átvezetteti az intézményi hatáskörű előirányzat-módosításokat;
e) előkészíti a kormánymegbízott hatáskörébe tartozó előirányzat-módosításokat és átcsoportosításokat;
f) a vonatkozó jogszabályok előírásait figyelembe véve gondoskodik a hivatal számviteli politikájának kialakításáról, előkészíti a Kormányhivatal pénzkezelési és egyéb gazdálkodással, illetve vagyonkezeléssel kapcsolatos szabályzatait, valamint a kormánymegbízott intézkedéseit;
g) nyilvántartást vezet a Kormányhivatal számláiról, gondoskodik a számlákon keresztül teljesítendő pénzforgalom szabályszerű lebonyolításáról;
h) kezeli a Kormányhivatal pénzkezelő helyét, gondoskodik a készpénz kifizetések szabályos és határidőben történő teljesítéséről;
i) egyezteti a MÁK által rendelkezésre bocsátott előirányzat-felhasználási keret kiadásának és bevételének alakulásáról szóló tájékoztató jelentést a Kormányhivatal számviteli nyilvántartásával, elvégzi a szükséges korrekciókat;
j) vezeti az illetmény-gazdálkodással kapcsolatos nyilvántartásokat - ideértve az uniós források terhére alkalmazott dolgozókkal kapcsolatos nyilvántartásokat is -, tartja a kapcsolatot az illetményszámfejtést végző MÁK-kal. Gondoskodik az intézményi kifizetések számfejtéséről;
k) biztosítja az állami adóhatóság útján teljesítendő befizetési kötelezettségek bevallását és befizetését;
l) ellátja a Kormányhivatal ingó és ingatlanvagyonának kezelését, az ingó és ingatlanvagyon kezelésével, használatával, fenntartásával és hasznosításával összefüggő feladatokat, teljesíti az ezzel kapcsolatos nyilvántartási és adatszolgáltatási kötelezettségeket;
m) üzemelteti a kormányhivatali gépjárműveket, biztosítja a járművek és egyéb hivatali eszközök üzemeltetéséhez, karbantartásához szükséges feltételeket, felügyeli a szükséges nyilvántartások vezetését;
n) közreműködik a belső kontrollrendszer kialakításában és gondoskodik mindazon elvek, eljárások és belső szabályzatok kidolgozásáról, melyek alapján a Kormányhivatal érvényesítheti a feladatai ellátására szolgáló előirányzatokkal, létszámmal és vagyonnal való szabályszerű, gazdaságos, hatékony és eredményes gazdálkodás követelményeit;
o) gondoskodik a közbeszerzési eljárások pénzügyi előkészítéséről;
p) a főigazgató irányításával ellátja a szakigazgatási szerveknek a Pénzügyi Főosztály feladat- és hatáskörébe tartozó funkcionális feladatai irányítását;
q) kapcsolatot tart a feladat- és hatáskörét érintő ügyekben feladat- és hatáskörrel rendelkező központi és más területi államigazgatási szervek gazdasági szervezetének vezetőjével;
r) ellátja a szakigazgatási szervek működésével kapcsolatos üzemeltetési feladatokat az informatikai és kommunikációs üzemeltetési feladatok kivételével;
s) ellátja a Kormányhivatal működésével összefüggő beszerzési, karbantartási, felújítási feladatokat, gondoskodik az üzemeltetéshez szükséges feltételek biztosításáról;
t) közreműködik a kormánymegbízott által meghatározott ügyekben a jogi perképviseleti feladatokat ellátó szervezeti egységgel együttműködve a bíróságok és más hatóságok előtti eljárásokban;
u) intézi a megyei védelmi bizottság gazdasági ügyeit;
v) nyilvántartja a Kormányhivatal által vállalt kötelezettségeket, gondoskodik azok jogszabálynak megfelelő bejelentéséről a MÁK felé.
8. Informatikai Főosztály
37. § (1) Az Informatikai Főosztály funkcionális feladatai tekintetében:
a) üzemelteti a KEKKH iránymutatása, koordinációja és az Informatikai Főosztály Üzemeltetési Szabályzata alapján a törzshivatal és a szakigazgatási szervek informatikai rendszereit, amelyen belül:
aa) működteti a törzshivatal és a szakigazgatási szervek számítógépes informatikai rendszerét, végzi annak folyamatos karbantartását,
ab) ellátja az informatikai rendszerek üzemeltetésével kapcsolatos rendszergazdai és HelpDesk feladatokat,
ac) szakmai segítséget nyújt a számítógépes rendszerek használóinak,
ad) közreműködik a törzshivatal és a szakigazgatási szervek számítógépes fejlesztési és védelmi tervének kidolgozásában, közreműködik annak megvalósításában és a megvalósítást követően ellenőrzi a védelmi rendszerek működőképességét,
ae) véleményezi a számítógépes informatikai rendszer kialakítását,
af) szakmai javaslatot készít a számítógépes rendszerek felhasználására,
ag) az információbiztonság (sértetlenség, rendelkezésére állás) fenntartásának érdekében kialakítja az archiválási rendet, az állományokról és meghatározott szoftverekről biztonsági mentést készít, és azokat rendszeresen ellenőrzi,
ah) gondoskodik a törzshivatal és a szakigazgatási szervek hivatali kapuival kapcsolatos adminisztrációs feladatok végrehajtásáról, elkészíti a szükséges elektronikus űrlapokat, valamint segítséget nyújt a hivatali kapu ügyintézőinek,
ai) a KEKKH iránymutatásával támogatja a felmerülő üzemeltetéssel kapcsolatos feladatokat;
b) fejleszti a KEKKH iránymutatása, koordinációja és az Informatikai Főosztály szabályzatai alapján a törzshivatal és a szakigazgatási szervek informatikai rendszereit, amelyen belül:
ba) a KEKKH Információ Technológiai (a továbbiakban: IT) fejlesztési koncepciónak megfelelően koordinálja a konszolidáció folyamatában a különböző felmérések, tesztelések, rendszerfejlesztések megvalósítását a törzshivatal és a szakigazgatási szervek vonatkozásában,
bb) fejleszti, szükség esetén kialakítja a törzshivatal és a szakigazgatási szervek számítógépes informatikai rendszerét,
bc) figyelemmel kíséri az IT fejlődése során felmerülő új technológiai megoldásokat, megvizsgálja azok törzshivatalban és a szakigazgatási szerveknél történő költséghatékony integrálhatóságát és terveket dolgoz ki az új technológiai fejlesztési lehetőségek bevezetésére vonatkozóan,
bd) informatikai stratégiai tervet készít, és javaslatot tesz az amortizálódó eszközök tervszerű cseréjére, és a gazdaságosan nem javítható vagy elavult eszközök pótlására,
be) részt vesz az informatikai vonatkozású szolgáltatási szerződések előkészítésében,
bf) a felhasználók által használt informatikai rendszerek (szakmai alkalmazások kivételével) kezelésének elsajátításában segítséget nyújt,
bg) koordinálja a Kormányhivatal szakigazgatási szerveinél lévő informatikusok által támogatott feladatokat,
bh) felügyeli a szakigazgatási szerveknél ellátandó informatikai feladatokra vonatkozóan az informatikusok helyettesítési rendjét, amelynek keretében gondoskodik az informatikusok tudásbázisának fejlesztéséről és a helyi jogosultsági szintek biztosításáról a szakigazgatási szervek vezetői és a felettes informatikai szervezetek vezetői bevonásával,
bi) kialakítja a Kormányhivatal hálózatához, a hálózati csoportokhoz, alkalmazásokhoz való hozzáférés hierarchikus rendszerét, amelyről nyilvántartást vezet,
bj) a KEKKH felkérésére támogatja a felmerülő fejlesztéssel kapcsolatos feladatokat;
c) ellátja a központi közszolgálati nyilvántartás üzemeltetéséhez kapcsolódó informatikai feladatokat;
d) ellátja a Kormányhivatal Interneten történő megjelenésével kapcsolatos informatikai feladatokat;
e) üzemelteti az okmányirodai számítógépes hálózat területi informatikai rendszerét;
f) közreműködik a Kormányhivatal oktatási tevékenységének ellátásában, végrehajtja az oktatással kapcsolatos telepítési és üzemeltetési feladatokat;
g) felügyeli és karbantartja a Kormányhivatal informatikai eszközeit és a helyi hálózatot;
h) ellátja a Kormányhivatal ügyiratkezelő rendszerének működtetésével kapcsolatos rendszergazdai feladatokat;
i) gondoskodik a kormányhivatali honlap tartalmának karbantartásáról, a szükséges frissítések rendszeres átvezetéséről;
j) közreműködik a közérdekű adatok elektronikus közzétételében, végzi az adatszolgáltatást az egységes közadatkereső rendszer számára;
k) ellátja az elektronikus közigazgatással kapcsolatos hivatali informatikai feladatokat;
l) üzemmenet-folytonosság biztosítása céljából közreműködik a Kormányhivatalnál üzemeltetett informatikai eszközök működőképességének fenntartásában;
m) segítséget nyújt a pénzügyi, gazdálkodási rendszerek üzembe helyezéséhez és működtetésének felügyeletéhez. Az ügyintézők részére rendszeres informatikai támogatást biztosít a napi feladatok során. Informatikai segítséget nyújt az adatszolgáltatások készítésében, továbbításában;
n) segíti a Kormányablak ügyintézőit az informatikai rendszerek használatában, segítséget nyújt a kapcsolódó adminisztrációs feladatok végrehajtásában, valamint a bizonylatok, dokumentumok és nyilvántartások biztonsági másolatának és archív állományának elkészítésében;
o) a főigazgató irányításával segíti a szakigazgatási szerveknek az Informatikai Főosztály feladat- és hatáskörébe tartozó funkcionális feladatai irányítását;
p) a Koordinációs és Szervezési Főosztállyal együttműködve közreműködik a közigazgatási szervek által az ügyfelek számára nyújtott elektronikus ügyintézést támogató képzések, továbbképzések összehangolásában, az ügyintézés elektronikus módszereinek terjesztésében;
q) a Pénzügyi Főosztálytól független informatikai eszköznyilvántartást vezet, a fő informatikai eszközök és azok részegységeinek paramétereiről;
r) informatikai eszközmozgás esetén a Pénzügyi Főosztállyal közösen gondoskodik a nyilvántartások aktualizálásáról;
s) a KEKKH-val közösen egységes Informatikai Biztonsági Szabályzatot dolgoz ki;
t) biztosítja a Kormányhivatal informatikai eszközeinek jogtisztaságát.
(2) Az Informatikai Főosztály szakmai informatikai feladatainak ellátása tekintetében:
a) közreműködik a Kormányhivatal informatikai tevékenység összehangolása érdekében végzett feladatainak ellátásában, ennek érdekében:
aa) együttműködik az ügyviteli tevékenység összehangolásában, előmozdítja annak egységes program szerinti ellátását,
ab) informatikai szempontból ellenőrzi a központi közszolgálati nyilvántartás adatainak védelmére vonatkozó szabályok érvényesülését,
ac) a Megyei Államigazgatási Kollégiummal összehangoltan közreműködik a Kormányhivatal informatikai fejlesztésének összehangolásában;
b) szervezi a Kormányhivatal informatikai koordinációs feladatainak ellátását, segítséget nyújt az önkormányzatoknak, informatikai támogatást biztosít a Kormányhivatal szakigazgatási szerveinek feladataik informatikai feladatellátásához;
c) a választásokkal, a népszavazásokkal összefüggő informatikai feladatok keretében:
ca) ellátja az Országos Választási Iroda (a továbbiakban: OVI) szakmai irányítása alapján a Területi Választási Iroda informatikai feladatait,
cb) elkészíti a Helyi Választási Iroda (a továbbiakban: HVI) megbízása alapján a névjegyzéket, értesítőket, átadja a választójoggal nem rendelkező nagykorú polgárok jegyzékét. Szervezi, oktatja a HVI-k számára a választással kapcsolatos rendszerek használatát,
cc) szervezi és irányítja az OVI által kiadott forgatókönyvben előírtak alapján a választási informatikai próbákat, a szavazást megelőző és a szavazás napi informatikai feladatokat;
d) részt vesz az okmányirodák munkájának ellenőrzésében. Az ellenőrzési tapasztalatok alapján javaslatot tesz szakmai felügyeleti intézkedésre és egyéb segítségnyújtásra;
e) ellátja a Kormányhivatal illetékességi területén működő okmányirodák technikai és alkalmazási HelpDesk felügyeletét a fórumalkalmazás és az okmányirodai levelezőrendszer használatával;
f) gondoskodik az önkormányzati rendeletek elektronikus közzétételében, a TÖRV, NRT és TERKA rendszerek működtetésével, karbantartásával, az adatrögzítéssel, valamint az adatszolgáltatással kapcsolatos feladatok ellátásában;
g) a Hatósági Főosztállyal együttműködve segíti az állampolgárok személyi adatainak és lakcímének helyi nyilvántartásával, és az adatvédelemmel kapcsolatos felügyeleti tevékenységet; rendszergazdaként üzemelteti a polgárok személyi adatainak és lakcímének területi számítógépes rendszerét;
h) ellátja a Cím-, Körzet- és Szervnyilvántartási rendszer folyamatos informatikai, alkalmazási és igazgatási HelpDesk feladatait. Ellátja a Kormányhivatalhoz rendelt felhasználói jogosultsággal és a szervnyilvántartással kapcsolatos feladatokat;
i) a Hatósági Főosztállyal együttműködve végzi a helyi önkormányzatok ASZA felügyeleti tevékenységét;
j) ellátja az ASZA az anyakönyvvezetők felhasználói jogosultság és authentikációs kártya ellátásával kapcsolatos feladatokat;
k) részt vesz a Ket. által előírt informatikai, technikai feltételek kialakításában az elektronikus ügyintézési rendszer bevezetése érdekében;
l) biztosítja az ügyfélszolgálatok informatikai folyamatainak a működtetését az ügyfélszolgálatok informatikai támogatásával;
m) a KEKKH iránymutatása, koordinációja alapján ellátja a Kormányablak informatikai vonatkozású üzemeltetési feladatait és kiemelt informatikai támogatást biztosít az ügyintézők részére;
n) a szakigazgatási szervek informatikai rendszereinek működtetése érdekében együttműködik a szakigazgatási szervek szakmai irányító szerveinek informatikai szervezeti egységeivel, és ellátja ezen együttműködés keretében a hozzá delegált informatikai rendszerek működtetésével járó feladatokat;
o) ellátja a szakigazgatási szervek tekintetében az informatikai és kommunikációs üzemeltetési feladatokat, melynek keretében gondoskodik a központi üzemeltetésű szakrendszerek esetében a helyi üzemeltetési feladatok ellátásáról is a szakrendszer központi üzemeltetője által kiadott utasítások figyelembevételével;
p) a szakigazgatási szervek szakmai informatikai feladatai ellátásának, támogatásának érdekében - az informatikai feladatokat ellátó munkatársakra vonatkozóan - kidolgozza és felügyeli a felelősségi területeket és a helyettesítési rendet, figyelembe véve a felhalmozódott tapasztalatokat és a rendszerek működési biztonságát, valamint az arányos munkamegosztást. E feladat ellátásában a szakigazgatási szervek vezetői a szakmai felettes informatikai szervezetek vezetőinek bevonásával gondoskodnak a szakrendszerekkel kapcsolatos informatikai feladatok ellátásához szükséges ismeretek és jogosultságok biztosításáról;
q) részt vesz az európai uniós és hazai forrásból biztosított pályázati "Kötött felhasználású" pénzeszközök felhasználásához kapcsolódó funkcionális feladatok ellátásában.
9. Védelmi Bizottság Titkársága
38. § (1) A Védelmi Bizottság Titkárságának vezetője:
a) a kormánymegbízott, mint az MVB elnöke iránymutatásainak megfelelően vezeti a Titkárságot;
b) végzi az MVB, továbbá az MVB elnöke részére meghatározott feladatok tervezését, szervezését, a döntések előkészítését és végrehajtásának koordinációját;
c) elkészíti az MVB éves munka- és üléstervét;
d) megszervezi az MVB üléseit, tárgyalásra előkészíti a napirendi pontok előterjesztéseit, az ülések időpontjáról megfelelő időben értesíti az MVB tagokat és a meghívottakat, számukra a meghívót és előterjesztéseket megküldi;
e) gondoskodik az MVB ülések jegyzőkönyvének vezetéséről, az MVB és az MVB elnöke határozatainak írásba foglalásáról, valamint a határozatok érintettekkel való közléséről;
f) figyelemmel kíséri az MVB és az MVB elnöke határozataiban foglalt feladatok megvalósulását;
g) előkészíti, naprakészen tartja és megőrzi az MVB alapdokumentumait és intézkedési terveit;
h) gondoskodik az MVB tagjai és kijelölt helyetteseik nevének, elérhetőségének nyilvántartásáról és folyamatos naprakészen tartásáról;
i) a feladatkörében érintett elnökhelyettes részére javaslatot tesz az MVB operatív munkacsoportjainak aktivizálására, koordinálja azok feladat-végrehajtását.
(2) A Védelmi Bizottság Titkársága:
a) ellátja az MVB ügykezelési és adminisztrációs feladatait;
b) folyamatos kapcsolatot tart a szomszédos megyék védelmi bizottságaival, a védelmi felkészítésben résztvevő és együttműködő szervek vezetőivel, valamint a nemzetközi (határmenti) együttműködésben érintett védelmi igazgatási szervekkel;
c) véleményezéseket, jelentéseket, előterjesztéseket készít elő az MVB elnöke által meghatározott témákban;
d) előkészíti a katasztrófaveszély, valamint a különleges jogrend időszakaiban az MVB döntéseit;
e) gondoskodik az elrendelt ügyeleti szolgálat ellátásáról, és biztosítja a folyamatos működés feltételeit;
f) tervezi az MVB, valamint a védelmi felkészítésben résztvevők képzését, továbbképzését;
g) előkészíti az MVB ellenőrzéseit;
h) előkészíti, szervezi, koordinálja az MVB elnökének protokolláris feladatait;
i) az MVB működését érintő beszerzési tevékenységet az MVB Titkársága végzi.
10. Belső Ellenőrzési Osztály
39. § (1) A Belső Ellenőrzési Osztály és a belső ellenőrök tevékenységét a belső ellenőrzési vezető vezeti.
(2) A belső ellenőrök a munkájukat a nemzetközi, valamint az államháztartásért felelős miniszter által közzétett belső ellenőrzési standardok, útmutatók figyelembevételével, valamint a belső ellenőrzési vezető által - az államháztartásért felelős miniszter által közzétett belső ellenőrzési kézikönyv minta megfelelő alkalmazásával - kidolgozott és a kormánymegbízott által jóváhagyott belső ellenőrzési kézikönyv szerint végzik. A belső ellenőrzési vezető és a belső ellenőrök a belső ellenőrzési tevékenységet az államháztartásért felelős miniszter által kiadott etikai kódex figyelembevételével végzik. A belső ellenőr az ellenőrzési program teljesítését, - a megállapításokat, következtetéseket és javaslatokat tartalmazó - ellenőrzési jelentés elkészítését önállóan, befolyástól mentesen végzi, melynek tartalmáért felelősséggel tartozik.
(3) A Belső Ellenőrzési Osztály tevékenysége kiterjed az adott szervezet minden tevékenységére, különösen a költségvetési bevételek és kiadások tervezésének, felhasználásának és elszámolásának, valamint az eszközökkel és forrásokkal való gazdálkodásnak a vizsgálatára, ennek keretében feladatai:
a) elemzi, vizsgálja és értékeli a belső kontrollrendszerek kiépítésének, működésének jogszabályoknak és szabályzatoknak való megfelelését, valamint működésének gazdaságosságát, hatékonyságát és eredményességét;
b) elemzi, vizsgálja a rendelkezésre álló erőforrásokkal való gazdálkodást, a vagyon megóvását és gyarapítását, valamint az elszámolások megfelelőségét, a beszámolók valódiságát;
c) a vizsgált folyamatokkal kapcsolatban megállapításokat, következtetéseket és javaslatokat fogalmaz meg a kockázati tényezők, hiányosságok megszüntetése, kiküszöbölése vagy csökkentése, a szabálytalanságok megelőzése, illetve feltárása érdekében, valamint a költségvetési szerv működése eredményességének növelése és a belső kontrollrendszerek javítása, továbbfejlesztése érdekében;
d) nyilvántartja és nyomon követi a belső ellenőrzési jelentések alapján megtett intézkedéseket;
e) vezetők támogatása az egyes megoldási lehetőségek elemzésével, értékelésével, vizsgálatával, kockázatának becslésével;
f) pénzügyi, tárgyi, informatikai és humánerőforrás-kapacitásokkal való ésszerűbb és hatékonyabb gazdálkodásra irányuló tanácsadás;
g) a vezetőség szakértői támogatása a kockázatkezelési és szabálytalanságkezelési rendszerek és a teljesítménymenedzsment rendszer kialakításában, folyamatos továbbfejlesztésében;
h) tanácsadás a szervezeti struktúrák racionalizálása, a változásmenedzsment területén;
i) konzultáció és tanácsadás a vezetés részére a szervezeti stratégia elkészítésében;
j) javaslatok megfogalmazása a Kormányhivatal működése eredményességének növelése és a belső kontrollrendszerek javítása, továbbfejlesztése érdekében, a belső szabályzatok tartalmát, szerkezetét illetően.
(4) A Belső Ellenőrzési Vezető feladatai:
a) elkészíti a belső ellenőrzési kézikönyvet;
b) összeállítja - a kockázatelemzéssel alátámasztott - stratégiai és éves ellenőrzési terveket és a kormánymegbízott jóváhagyását követően végrehajtja azokat, valamint nyomon követi azok megvalósulását;
c) megszervezi a belső ellenőrzési tevékenységet, irányítja az ellenőrzések végrehajtását;
d) összehangolja az ellenőrzéseket;
e) amennyiben az ellenőrzés során büntető-, szabálysértési, kártérítési, illetve fegyelmi eljárás megindítására okot adó cselekmény, mulasztás vagy hiányosság gyanúja merül fel, a kormánymegbízott érintettsége esetén haladéktalanul tájékoztatja az irányító szerv vezetőjét és javaslatot tesz a megfelelő eljárások megindítására;
f) megküldi a lezárt ellenőrzési jelentést, illetve annak kivonatát a kormánymegbízott számára;
g) összeállítja az éves ellenőrzési jelentést, illetve az összefoglaló éves ellenőrzési jelentést;
h) köteles gondoskodni arról, hogy érvényesüljenek az államháztartásért felelős miniszter által közzétett módszertani útmutatók;
i) köteles gondoskodni a belső ellenőrzések nyilvántartásáról, a kormánymegbízott döntésétől függően a külső ellenőrzések nyilvántartásáról, valamint az ellenőrzési dokumentumok legalább tizenöt évig történő irattári megőrzéséről, illetve a dokumentumok és az adatok biztonságos tárolásáról;
j) köteles biztosítani a belső ellenőrök szakmai továbbképzését, ennek érdekében - a költségvetési szerv vezetője által jóváhagyott - éves képzési tervet készíteni és gondoskodni annak megvalósításáról;
k) köteles a kormánymegbízottat az éves ellenőrzési terv megvalósításáról és az attól való eltérésekről tájékoztatni;
l) köteles a belső ellenőrzési tevékenység során kezelt adatokat illetően betartani az adatvédelmi és minősített adatok védelmére vonatkozó előírásokat, valamint gondoskodni arról, hogy a belső ellenőrzést végzők tevékenységüket ezek figyelembevételével végezzék;
m) köteles a belső ellenőrzési kézikönyvet rendszeresen, de legalább kétévente felülvizsgálni, és a - jogszabályok, módszertani útmutatók változásai, illetve egyéb okok miatt - szükséges módosításokat átvezetni.
11. Jogi és Perképviseleti Osztály
40. § (1) A Jogi és Perképviseleti Osztály funkcionális feladatai tekintetében:
a) előkészíti a Kormányhivatal funkcionális és a törzshivatal szakmai feladat- és hatáskörét érintő peres és nemperes eljárásokkal összefüggő beadványokat, szükség szerint előkészíti a szakigazgatási szervek feladat- és hatáskörét érintően a peres és nemperes eljárásokkal összefüggő beadványokat;
b) a Kormányhivatal belső szabályzataiban, továbbá a kormánymegbízott által meghatározott ügyekben a bíróságok és más hatóságok előtti peres és peren kívüli eljárásokban biztosítja a kormánymegbízott és a Kormányhivatal képviseletét;
c) a Kormánymegbízotti Kabinettel, illetve az érintett szervezeti egységekkel együttműködve kötelmi jogi szempontból véleményezi a Kormányhivatal által megkötendő szerződéseket;
d) jogi szakmai segítséget nyújt és okiratszerkesztési feladatokat lát el a kormánymegbízott, főigazgató (igazgató) kiadmányozásával érintett kormányhivatali utasítások, szabályzatok, szerződések, és egyéb jognyilatkozatok, jogszabály-módosítási javaslatok előkészítéséhez;
e) jogi szakmai konzultáció keretében együttműködik a hatósági feladatot ellátó szervezeti egységek megkeresése alapján, és nem szakmai feladat ellátáshoz véleményt nyilvánít, tájékoztatást nyújt;
f) jogi szakmai segítséget nyújt a Kormányhivatal kintlévőségeinek kezelésére, behajtására, valamint az egyéb igények érvényesítésére irányuló eljárásokban;
g) jogi szakmai segítséget nyújt a kormányhivatallal szemben felmerülő fizetési igény miatt indult eljárásokban.
(2) A Jogi és Perképviseleti Osztály szakmai feladatai tekintetében:
a) vizsgálja a más szervezeti egységek által készített normatív utasítások jogszabályoknak - különösen a jogalkotásról szóló 2010. évi CXXX. törvénynek-való megfelelését;
b) nyilvántartja a Kormánymegbízott által kiadott normatív utasításokat.
VI. Fejezet
Szakigazgatási szervek
1. Szociális és Gyámhivatal
41. § (1) A Szociális és Gyámhivatal ellátja a gyermekvédelmi és gyámügyi feladat- és hatáskörök ellátásáról, valamint a gyámhatóság szervezetéről és illetékességéről szóló 331/2006. (XII. 23.) Korm. rendeletben és az egyéb külön jogszabályokban meghatározott feladat- és hatáskörét érintő feladatokat.
(2) A Szociális és Gyámhivatal szervezeti egységei:
a) Gyámügyi és Gyermekvédelmi Osztály;
b) Szociális Hatósági és Ellenőrzési Osztály.
(3) A szervezeti egységek feladat- és hatáskörét, létszámát, a vezetők és az alkalmazottak feladat- és hatásköreit, a helyettesítés rendjét, a kapcsolattartás módját és szabályait az Ügyrend határozza meg.
2. Építésügyi Hivatal
42. § (1) Az Építésügyi Hivatal ellátja a főépítészi tevékenységről szóló 190/2009. (IX. 15.) Korm. rendeletben, valamint az építésügyi és az építésfelügyeleti hatóságok kijelöléséről és működési feltételeiről szóló 343/2006. (XII. 23.) Korm. rendeletben és az egyéb külön jogszabályokban meghatározott feladat- és hatáskörét érintő feladatokat.
(2) Az Építésügyi Hivatal szervezeti egységei:
a) Állami Főépítészi Iroda;
b) Építésfelügyeleti Osztály.
(3) A szervezeti egységek feladat- és hatáskörét, létszámát, a vezetők és az alkalmazottak feladat- és hatásköreit, a helyettesítés rendjét, a kapcsolattartás módját és szabályait az Ügyrend határozza meg.
3. Igazságügyi Szolgálat
43. § (1) Az Igazságügyi Szolgálat ellátja a pártfogó felügyelői, jogi segítségnyújtási, áldozatsegítési és kárpótlási feladatokat ellátó szervekről szóló 322/2010. (XII. 27.) Korm. rendeletben és az egyéb külön jogszabályokban meghatározott feladat- és hatáskörét érintő feladatokat.
(2) Az Igazságügyi Szolgálat szervezeti egységei:
a) Felnőtt Korú Bűnelkövetők Pártfogó Felügyelői Osztálya;
b) Fiatalkorú Bűnelkövetők Pártfogó Felügyelői Osztálya;
c) Jogi Segítségnyújtó Osztály;
d) Áldozatsegítő Osztály.
(3) A szervezeti egységek feladat- és hatáskörét, létszámát, a vezetők és az alkalmazottak feladat- és hatásköreit, a helyettesítés rendjét, a kapcsolattartás módját és szabályait az Ügyrend határozza meg.
4. Növény- és Talajvédelmi Igazgatóság
44. § (1) A Növény- és Talajvédelmi Igazgatóság ellátja a fővárosi és megyei kormányhivatalok mezőgazdasági szakigazgatási szerveinek kijelöléséről szóló 328/2010. (XII. 27.) Korm. rendeletben és az egyéb külön jogszabályokban meghatározott feladat- és hatáskörét érintő feladatokat.
(2) A Növény- és Talajvédelmi Igazgatóság szervezeti egységei:
a) Növényvédelmi és Növényi Termék Ellenőrzési Osztály;
b) Károsító Diagnosztikai Osztály;
c) Talajvédelmi és Agrárkörnyezet-gazdálkodási Osztály;
d) Vetőmag- és Szaporítóanyag-felügyeleti Osztály.
(3) A szervezeti egységek feladat- és hatáskörét, létszámát, a vezetők és az alkalmazottak feladat- és hatásköreit, a helyettesítés rendjét, a kapcsolattartás módját és szabályait az Ügyrend határozza meg.
5. Erdészeti Igazgatóság
45. § (1) Az Erdészeti Igazgatóság ellátja a Nemzeti Élelmiszerlánc-biztonsági Hivatalról szóló 22/2012. (II. 29.) Korm. rendeletben és az egyéb külön jogszabályokban meghatározott feladat- és hatáskörét érintő feladatokat.
(2) Az Erdészeti Igazgatóság szervezeti egységei:
a) Pályázatkezelési és Támogatási Osztály;
b) Erdőtervezési Osztály;
c) Erdőfelügyeleti és Hatósági Osztály;
d) Nyilvántartási és Térképészeti Osztály.
(3) A szervezeti egységek feladat- és hatáskörét, létszámát, a vezetők és az alkalmazottak feladat- és hatásköreit, a helyettesítés rendjét, a kapcsolattartás módját és szabályait az Ügyrend határozza meg.
6. Földművelésügyi Igazgatóság
46. § (1) A Földművelésügyi Igazgatóság ellátja a Nemzeti Élelmiszerlánc-biztonsági Hivatalról szóló 22/2012. (II. 29.) Korm. rendeletben és az egyéb külön jogszabályokban meghatározott feladat- és hatáskörét érintő feladatokat.
(2) A Földművelésügyi Igazgatóság szervezeti egységei:
a) Földművelésügyi Osztály;
b) Vadászati és Halászati Osztály.
(3) A szervezeti egységek feladat- és hatáskörét, létszámát, a vezetők és az alkalmazottak feladat- és hatásköreit, a helyettesítés rendjét, a kapcsolattartás módját és szabályait az Ügyrend határozza meg.
7. Élelmiszerlánc-biztonsági és Állategészségügyi Igazgatóság
47. § (1) Az Élelmiszerlánc-biztonsági és Állategészségügyi Igazgatóság ellátja a Nemzeti Élelmiszerlánc-biztonsági Hivatalról szóló 22/2012. (II. 29.) Korm. rendeletben és az egyéb külön jogszabályokban meghatározott feladat- és hatáskörét érintő feladatokat.
(2) Az Élelmiszerlánc-biztonsági és Állategészségügyi Igazgatóság szervezeti egységei:
a) Élelmiszerlánc-biztonsági és Minőség-ellenőrzési Osztály;
b) Élelmiszerlánc-felügyeleti Osztály;
c) Járványügyi Osztály;
d) Állatvédelmi Osztály;
e) Kerületi Állategészségügyi és Élelmiszer-ellenőrző Hivatalok.
(3) A szervezeti egységek feladat- és hatáskörét, létszámát, a vezetők és az alkalmazottak feladat- és hatásköreit, a helyettesítés rendjét, a kapcsolattartás módját és szabályait az Ügyrend határozza meg.
8. Földhivatal
48. § (1) A Földhivatal ellátja a földhivatalokról, a Földmérési és Távérzékelési Intézetről, a Földrajzinév Bizottságról és az ingatlan-nyilvántartási eljárás részletes szabályairól szóló 338/2006. (XII. 23.) Korm. rendeletben és az egyéb külön jogszabályokban meghatározott feladat- és hatáskörét érintő feladatokat.
(2) A Földhivatal szervezeti egységei:
a) Ingatlan-nyilvántartási Osztály;
b) Földmérési Osztály;
c) Földügyi Osztály;
d) Működést Támogató Osztály;
e) Körzeti Földhivatalok.
(3) A szervezeti egységek feladat- és hatáskörét, létszámát, a vezetők és az alkalmazottak feladat- és hatásköreit, a helyettesítés rendjét, a kapcsolattartás módját és szabályait az Ügyrend határozza meg.
9. Egészségbiztosítási Pénztári Szakigazgatási Szerv
49. § (1) Az Egészségbiztosítási Pénztári Szakigazgatási Szerv ellátja az egészségbiztosítási szervekről szóló 319/2010. (XII. 27.) Korm. rendeletben és az egyéb külön jogszabályokban meghatározott feladat- és hatáskörét érintő feladatokat.
(2) Az Egészségbiztosítási Pénztári Szakigazgatási Szerv szervezeti egységei:
a) Pénzbeli Ellátási és Ellenőrzési Osztály;
b) Nyilvántartási Osztály;
c) Ellátási Gazdálkodási Osztály;
d) Ügyfélszolgálati Irodák.
(3) A szervezeti egységek feladat- és hatáskörét, létszámát, a vezetők és az alkalmazottak feladat- és hatásköreit, a helyettesítés rendjét, a kapcsolattartás módját és szabályait az Ügyrend határozza meg.
10. Nyugdíjbiztosítási Igazgatóság
50. § (1) A Nyugdíjbiztosítási Igazgatóság ellátja az Országos Nyugdíjbiztosítási Főigazgatóságról szóló 289/2006. (XII. 23.) Korm. rendeletben és az egyéb külön jogszabályokban meghatározott feladat- és hatáskörét érintő feladatokat.
(2) A Nyugdíjbiztosítási Igazgatóság szervezeti egységei:
a) Nyugellátási Főosztály:
aa) Igényelbírálási Osztály I.,
ab) Igényelbírálási Osztály II.,
ac) Ügyfélszolgálati és Ügykezelési Osztály;
b) Hatósági, Nyugdíj-nyilvántartási és Ellenőrzési Főosztály:
ba) Jogi és Igazgatási Osztály,
bb) Ellenőrzési Osztály,
bc) Nyilvántartási Osztály,
bd) Nyugdíjbiztosítási Alap Területi Elszámolási Osztálya.
(3) A szervezeti egységek feladat- és hatáskörét, létszámát, a vezetők és az alkalmazottak feladat- és hatásköreit, a helyettesítés rendjét, a kapcsolattartás módját és szabályait az Ügyrend határozza meg.
11. Munkaügyi Központ
51. § (1) A Munkaügyi Központ ellátja a Nemzeti Munkaügyi Hivatalról és a szakmai irányítása alá tartozó szakigazgatási szervek feladat- és hatásköréről szóló 323/2011. (XII. 28.) Korm. rendeletben és az egyéb külön jogszabályokban meghatározott feladat- és hatáskörét érintő feladatokat.
(2) A Munkaügyi Központ szervezeti egységei:
a) a Munkaügyi Központ igazgatójának közvetlen irányítása alatt álló szervezeti egység:
aa) Foglalkoztatási Programok Osztály;
b) a Munkaügyi Központ szakmai feladatokért felelős igazgatóhelyettesének irányítás alatt álló szervezeti egységek:
ba) Befektetés Ösztönzési Osztály,
bb) Pénzügyi és Számviteli Osztály;
c) a Munkaügyi Központ közfoglalkoztatási és koordinációs igazgatóhelyettese által közvetlenül irányított szervezeti egységek:
ca) Közfoglalkoztatási és Koordinációs Osztály,
cb) Szervezési és Hatósági Osztály;
d) Munkaügyi Központ Kirendeltsége, Kirendeltség és Szolgáltató Központ.
(3) A szervezeti egységek feladat- és hatáskörét, létszámát, a vezetők és az alkalmazottak feladat- és hatásköreit, a helyettesítés rendjét, a kapcsolattartás módját és szabályait az Ügyrend határozza meg.
12. Munkavédelmi és Munkaügyi Szakigazgatási Szerv
52. § (1) A Munkavédelmi és Munkaügyi Szakigazgatási Szerv ellátja a Nemzeti Munkaügyi Hivatalról és a szakmai irányítása alá tartozó szakigazgatási szervek feladat- és hatásköréről szóló 323/2011. (XII. 28.) Korm. rendeletben és az egyéb külön jogszabályokban meghatározott feladat- és hatáskörét érintő feladatokat.
(2) A Munkavédelmi és Munkaügyi Szakigazgatási Szerv szervezeti egységei:
a) Munkavédelmi Felügyelőség;
b) Munkaügyi Felügyelőség.
(3) A szervezeti egységek feladat- és hatáskörét, létszámát, a vezetők és az alkalmazottak feladat- és hatásköreit, a helyettesítés rendjét, a kapcsolattartás módját és szabályait az Ügyrend határozza meg.
13. Fogyasztóvédelmi Felügyelőség
53. § (1) A Fogyasztóvédelmi Felügyelőség ellátja a Nemzeti Fogyasztóvédelmi Hatóságról szóló 225/2007. (VIII. 31.) Korm. rendeletben és az egyéb külön jogszabályokban meghatározott feladat- és hatáskörét érintő feladatokat.
(2) A szakigazgatási szerv vezető és az alkalmazottak feladat- és hatásköreit, a helyettesítés rendjét, a kapcsolattartás módját és szabályait az Ügyrend határozza meg.
14. Kulturális Örökségvédelmi Iroda
54. § (1) A Kulturális Örökségvédelmi Iroda ellátja a Kulturális Örökségvédelmi Hivatalról, a kulturális örökségvédelmi szakigazgatási szervekről, és eljárásaikra vonatkozó általános szabályokról szóló 324/2010. (XII. 27.) Korm. rendeletben és az egyéb külön jogszabályokban meghatározott feladat- és hatáskörét érintő feladatokat.
(2) A szakigazgatási szerv vezető és az alkalmazottak feladat- és hatásköreit, a helyettesítés rendjét, a kapcsolattartás módját és szabályait az Ügyrend határozza meg.
15. Népegészségügyi Szakigazgatási Szerv
55. § (1) A Népegészségügyi Szakigazgatási Szerv ellátja az Állami Népegészségügyi és Tisztiorvosi Szolgálatról, a népegészségügyi szakigazgatási feladatok ellátásáról, valamint a gyógyszerészeti államigazgatási szerv kijelöléséről szóló 323/2010. (XII. 27.) Korm. rendeletben és az egyéb külön jogszabályokban meghatározott feladat- és hatáskörét érintő feladatokat.
(2) A Népegészségügyi Szakigazgatási Szerv szervezeti egységei:
a) Egészségfejlesztési Osztály;
b) Közegészségügyi Osztály;
c) Járványügyi Osztály;
d) Egészségügyi Igazgatási Osztály;
e) Egészségügyi Elemzési és Támogató Osztály;
f) Sugár-egészségügyi Decentrum;
g) Laboratóriumi Decentrum;
h) Kistérségi Népegészségügyi Intézetek.
(3) A szervezeti egységek feladat- és hatáskörét, létszámát, a vezetők és az alkalmazottak feladat- és hatásköreit, a helyettesítés rendjét, a kapcsolattartás módját és szabályait az Ügyrend határozza meg.
16. Mérésügyi és Műszaki Biztonsági Hatóság
56. § (1) A Mérésügyi és Műszaki Biztonsági Hatóság ellátja a Magyar Kereskedelmi Engedélyezési Hivatalról és a területi mérésügyi és műszaki biztonsági hatóságokról szóló 320/2010. (XII. 27.) Korm. rendeletben és az egyéb külön jogszabályokban meghatározott feladat- és hatáskörét érintő feladatokat.
(2) A Mérésügyi és Műszaki Biztonsági Hatóság szervezeti egységei:
a) Mérésügyi Osztály;
b) Műszaki Biztonsági Osztály.
(3) A szervezeti egységek feladat- és hatáskörét, létszámát, a vezetők és az alkalmazottak feladat- és hatásköreit, a helyettesítés rendjét, a kapcsolattartás módját és szabályait az Ügyrend határozza meg.
17. Közlekedési Felügyelőség
57. § (1) A Közlekedési Felügyelőség ellátja a Nemzeti Közlekedési Hatóságról szóló 263/2006. (XII. 20.) Korm. rendeletben és az egyéb külön jogszabályokban meghatározott feladat- és hatáskörét érintő feladatokat.
(2) A Közlekedési Felügyelőség szervezeti egységei:
a) Közúti Jármű Főosztály:
aa) Közúti Jármű Műszaki Osztály,
ab) Közúti Jármű Forgalmi Osztály;
b) Útügyi Osztály;
c) Járművezető Vizsgáztatási és Utánképzési Osztály.
(3) A szervezeti egységek feladat- és hatáskörét, létszámát, a vezetők és az alkalmazottak feladat- és hatásköreit, a helyettesítés rendjét, a kapcsolattartás módját és szabályait az Ügyrend határozza meg.
18. Rehabilitációs Szakigazgatási Szerv
58. § (1) A Rehabilitációs Szakigazgatási Szerv ellátja a Nemzeti Rehabilitációs és Szociális Hivatalról, valamint a szakmai irányítása alá tartozó rehabilitációs szakigazgatási szervek feladat- és hatásköréről szóló 95/2012. (V. 15.) Korm. rendeletben és az egyéb külön jogszabályokban meghatározott feladat- és hatáskörét érintő feladatokat.
(2) A Rehabilitációs Szakigazgatási Szerv szervezeti egységei:
a) Szakértői Osztály;
b) Ellátási és Foglalkozási Rehabilitációs Osztály.
(3) A szervezeti egységek feladat- és hatáskörét, létszámát, a vezetők és az alkalmazottak feladat- és hatásköreit, a helyettesítés rendjét, a kapcsolattartás módját és szabályait az Ügyrend határozza meg.
VII. Fejezet
Átmeneti és záró rendelkezések
59. § (1) A kormánymegbízott jelen szervezeti és működési szabályzat hatálybalépését követő 30 napon belül kiadja, illetve felülvizsgálja szabályzatait, különösen:
a) a Kormányhivatal házirendjét,
b) a személyügyi szabályzatot,
c) a gazdálkodási keretszabályzatot,
d) a döntésértékelési szabályzatot, valamint
e) az ellenőrzési szabályzatot.
(2) Az (1) bekezdésben szereplő szabályzatokon túl a kormánymegbízott további szabályzatok kiadásáról is rendelkezhet.
60. § (1) A törzshivatal szervezeti egységeinek vezetői és a szakigazgatási szervek vezetői jelen szervezeti és működési szabályzat végrehajtására, így különösen az egyes szervezeti egységek feladat- és hatáskörének, létszámának meghatározására jelen szervezeti és működési szabályzat hatálybalépésétől számított 30 napon belül ügyrendet készítenek elő, illetve gondoskodnak az ügyrendek felülvizsgálatáról.
(2) Az ügyrendet a törzshivatal szervezeti egységének, illetve a szakigazgatási szerv vezetője - szakigazgatási szerv esetében a szakmai irányító szerv vezetője véleményének beszerzését követően - írja alá, és jóváhagyásra megküldi a kormánymegbízottnak.
61. § (1) A vagyonnyilatkozat-tételi kötelezettséggel járó munkakörök meghatározását jelen szervezeti és működési szabályzat 2. függeléke tartalmazza.
(2) A Kormányhivatalban szükség szerinti eltérésekkel alkalmazandó iratmintákat a 3. függelék tartalmazza.
1. függelék
A fővárosi és megyei kormányhivatalok feladat- és hatáskörét meghatározó legfontosabb jogszabályok listája
1. a helyi önkormányzatokról szóló 1990. évi LXV. törvény
2. a polgármesteri tisztség ellátásának egyes kérdéseiről és az önkormányzati képviselők tiszteletdíjáról szóló 1994. évi LXIV. törvény
3. a területfejlesztésről és a területrendezésről szóló 1996. évi XXI. törvény
4. a területszervezési eljárásról szóló 1999. évi XLI. törvény
5. a helyi önkormányzati képviselők jogállásának egyes kérdéseiről szóló 2000. évi XCVI. törvény
6. a helyi önkormányzati képviselők és polgármesterek választásáról szóló 2010. évi L. törvény
7. a fővárosi és megyei kormányhivatalokról, valamint a fővárosi és megyei kormányhivatalok kialakításával és a területi integrációval összefüggő törvénymódosításokról szóló 2010. évi CXXVI. törvény
8. a jogalkotásról szóló 2010. évi CXXX. törvény
9. a közbeszerzésekről szóló 2011. évi CVIII. törvény
11. a katasztrófavédelemről és a hozzá kapcsolódó egyes törvények módosításáról szóló 2011. évi CXXVIII. törvény
12. a megyei önkormányzatok konszolidációjáról, a megyei önkormányzati intézmények és a Fővárosi Önkormányzat egyes egészségügyi intézményeinek átvételéről szóló 2011. évi CLIV. törvény
13. a nemzetiségek jogairól szóló 2011. évi CLXXIX. törvény
14. Magyarország helyi önkormányzatairól szóló 2011. évi CLXXXIX. törvény
15. az államháztartásról szóló 2011. évi CXCV. törvény
17. a Nemzeti Közlekedési hatóságról szóló 263/2006. (XII. 20.) Korm. rendelet
18. az Országos Nyugdíjbiztosítási Főigazgatóságról szóló 289/2006. (XII. 23.) Korm. rendelet
19. az Oktatási Hivatalról szóló 307/2006. (XII. 23.) Korm. rendelet
20. a gyermekvédelmi és gyámügyi feladat- és hatáskörök ellátásáról, valamint a gyámhatóság szervezetéről és illetékességéről szóló 331/2006. (XII. 23.) Korm. rendelet
21. a földhivatalokról, a Földmérési és Távérzékelési Intézetről, a Földrajzinév Bizottságról és az ingatlan-nyilvántartási eljárás részletes szabályairól szóló 338/2006. (XII. 23.) Korm. rendelet
22. az építésügyi és az építésfelügyeleti hatóságok kijelöléséről és működési feltételeiről szóló 343/2006. (XII. 23.) Korm. rendelet
23. a Nemzeti Fogyasztóvédelmi Hatóságról szóló 225/2007. (VIII. 31.) Korm. rendelet
24. a főépítészi tevékenységről szóló 190/2009. (IX. 15.) Korm. rendelet
25. a fővárosi és megyei kormányhivatalokról szóló 288/2010. (XII. 21.) Korm. rendelet
26. az egészségbiztosítási szervekről szóló 319/2010. (XII. 27.) Korm. rendelet
27. a Magyar Kereskedelmi Engedélyezési Hivatalról és a területi mérésügyi és műszaki biztonsági hatóságokról szóló 320/2010. (XII. 27.) Korm. rendelet
28. a pártfogó felügyelői, jogi segítségnyújtási, áldozatsegítési és kárpótlási feladatokat ellátó szervekről szóló 322/2010. (XII. 27.) Korm. rendelet
29. az Állami Népegészségügyi és Tisztiorvosi Szolgálatról, a népegészségügyi szakigazgatási feladatok ellátásáról, valamint a gyógyszerészeti államigazgatási szerv kijelöléséről szóló 323/2010. (XII. 27.) Korm. rendelet
30. a Kulturális Örökségvédelmi Hivatalról, a kulturális örökségvédelmi szakigazgatási szervekről, és eljárásaikra vonatkozó általános szabályokról szóló 324/2010. (XII. 27.) Korm. rendelet
31. a fővárosi és megyei kormányhivatalok mezőgazdasági szakigazgatási szerveinek kijelöléséről szóló 328/2010. (XII. 27.) Korm. rendelet
32. a veszélyes anyagokkal kapcsolatos súlyos balesetek elleni védekezésről szóló 219/2011. (X. 20.) Korm. rendelet
33. a katasztrófavédelemről és a hozzá kapcsolódó egyes törvények módosításáról szóló 2011. évi CXXVIII. törvény végrehajtásáról szóló 234/2011. (XI. 10.) Korm. rendelet
34. a megyei intézményfenntartó központokról, valamint a megyei önkormányzatok konszolidációjával, a megyei önkormányzati intézmények és a Fővárosi Önkormányzat egészségügyi intézményeinek átvételével összefüggő egyes kormányrendeletek módosításáról szóló 258/2011. (XII. 7.) Korm. rendelet
35. a honvédelemről és a Magyar Honvédségről, valamint a különleges jogrendben bevezethető intézkedésekről szóló 2011. évi CXIII. törvény egyes rendelkezéseinek végrehajtásáról szóló 290/2011. (XII. 22.) Korm. rendelet
36. a Nemzeti Munkaügyi Hivatalról és a szakmai irányítása alá tartozó szakigazgatási szervek feladat- és hatásköréről szóló 323/2011. (XII. 28.) Korm. rendelet
37. az államháztartásról szóló törvény végrehajtásáról szóló 368/2011. (XII. 31.) Korm. rendelet
38. a Nemzeti Élelmiszerlánc-biztonsági Hivatalról szóló 22/2012. (II. 29.) Korm. rendelet
39. a Nemzeti Rehabilitációs és Szociális Hivatalról, valamint a szakmai irányítása alá tartozó rehabilitációs szakigazgatási szervek feladat- és hatásköréről szóló 95/2012. (V. 15.) Korm. rendelet
40. a katasztrófa-egészségügyi ellátásról szóló 139/2012. (VI. 29.) Korm. rendelet
2. függelék
Vagyonnyilatkozat-tételi kötelezettséggel járó munkakörök
I. Törzshivatal
1. kormánymegbízott
2. főigazgató
3. igazgató
4. belső ellenőr
5. Kormánymegbízotti Kabinet vezetője
6. főosztályvezető
7. főosztályvezető-helyettes
8. osztályvezető
9. törvényességi felügyeleti ügyintéző/referens
10. anyakönyvi ügyintéző felügyelő
11. jogi és hatósági referens
12. közbeszerzési eljárásokban közreműködő ügyintéző
13. oktatási ügyintéző
14. pénzügyi ügyintéző
15. gazdálkodási ügyintéző
16. hatósági ügyintéző
17. kisajátítási ügyintéző
18. adóügyi ügyintéző
19. szabálysértési ügyintéző
20. vállalkozási ügyintéző
21. vagyon-nyilvántartó munkatárs
22. üzemeltetési ügyintéző
II. Szociális és Gyámhivatal
1. hivatalvezető
2. osztályvezető
3. szociális ügyintéző
4. gyámügyi, gyermekvédelmi ügyintéző
5. gyermek- és ifjúságvédelmi koordinátor
6. gyermekvédelmi szakreferens
III. Építésügyi Hivatal
1. Állami Főépítész
2. építésfelügyeleti osztály vezetője
3. főépítészi referens
4. településrendezési referens
5. terület- és településrendezési ügyintéző
6. építésfelügyelő
IV. Igazságügyi Szolgálat
1. igazgató
2. igazgatóhelyettes
3. osztályvezető
4. jogi segítségnyújtási ügyintéző
5. áldozatsegítő ügyintéző
V. Növény- és Talajvédelmi Igazgatóság
1. igazgató
2. igazgatóhelyettes
3. osztályvezető
4. műszaki és számítástechnikai vezető
5. minőségbiztosítási egység vezető
6. zöldség-gyümölcs minőségellenőr
7. laboratóriumi mérnök
8. növényvédelmi felügyelő
9. növényvédelmi előrejelző
10. talajvédelmi felügyelő
11. vetőmag, szaporítóanyag felügyelő
12. növényvédelmi herbológus
13. növényvédelmi zoológus
14. növényvédelmi mikológus
VI. Erdészeti Igazgatóság
1. igazgató
2. igazgatóhelyettes
3. osztályvezető
4. pályázatkezelési és támogatási ügyintéző
5. erdőfelügyelő
6. erdőtervező
7. nyilvántartási ügyintéző
VII. Földművelésügyi Igazgatóság
1. igazgató
2. osztályvezető
3. földügyi igazgatási főfelügyelő, felügyelő
4. vízgazdálkodási főfelügyelő, felügyelő
5. vadászati főfelügyelő, felügyelő
6. halászati főfelügyelő, felügyelő
7. ellenőrzési főfelügyelő, felügyelő
8. növénytermesztési és kertészeti főfelügyelő, felügyelő
9. közgazdasági főfelügyelő, felügyelő
10. falugazdász koordinátor
11. termelés-statisztikus ügyintéző
12. területi mezőgazdasági koordinátor
VIII. Élelmiszerlánc-biztonsági és Állategészségügyi Igazgatóság
1. igazgató
2. igazgatóhelyettes
3. osztályvezető
4. kerületi főállatorvos
5. járványügyi főállatorvos
6. állatvédelmi főállatorvos
7. takarmány- és gyógyszerfelügyelő főállatorvos
8. élelmiszerlánc-biztonsági és minőségellenőrzési főállatorvos
9. hatósági főállatorvos, hatósági állatorvos
10. élelmiszerlánc-biztonsági felügyelő
11. takarmány felügyelő
12. állatvédelmi felügyelő
13. falugazdász
14. borászati felügyelő
15. járványügyi referens
16. állattenyésztési felügyelő
17. kirendeltségvezető
18. élelmiszer-higiéniai felügyelő mérnök
19. élelmiszerlánc-biztonsági és minőségellenőrzési főmérnök
IX. Földhivatal
1. hivatalvezető
2. hivatalvezető-helyettes
3. jogtanácsos
4. körzeti földhivatal hivatalvezető
5. osztályvezető
6. ingatlan-nyilvántartási ügyintéző
7. földmérési ügyintéző
8. földügyi ügyintéző
9. térképtári adatszolgáltató
10. ellátmánykezelő
11. közbeszerzési megbízott
12. pénzkezelő hely ügyintézője
13. földhasználati nyilvántartási ügyintéző
14. szakfelügyelő
15. mezőgazdász
X. Egészségbiztosítási Pénztári Szakigazgatási Szerv
1. szakigazgatási szerv vezetője
2. osztályvezető
3. belső ellenőr (kifizetőhelyi területen)
4. ellátást megállapító munkatárs (pénzbeli ellátási területen)
5. kifizetőhelyi ellenőr/szakellenőr
6. pénzellátási revizor/szakrevizor
7. munkakörüktől függetlenül az utalványozási, ellenjegyzési, kötelezettségvállalási, kiadmányozási joggal rendelkezők
8. nyilvántartási ügyintéző/szakügyintéző
9. közgyógyellátási ügyintéző/szakügyintéző
10. méltányossági szakügyintéző
11. ügyfélszolgálati szakügyintéző
12. pénzellátási ügyintéző/szakügyintéző
XI. Nyugdíjbiztosítási Igazgatóság
1. igazgató
2. főosztályvezető
3. főosztályvezető-helyettes
4. osztályvezető
5. igényelbírálási ügyintéző
6. ügyfélszolgálati ügyintéző
7. nyugdíj-biztosítási szakügyintéző (szakreferens, főreferens), revizor, ellenőr
8. nyilvántartási ügyintéző
9. jogi ügyintéző
10. pénzügyi ügyintéző
11. méltányossági, peresügyi szakügyintéző (ügyintéző, referens, szakreferens, főreferens), revizor
12. belső ellenőr
13. pénzügyi-gazdasági revizor
14. pénztáros
15. pénztároshelyettes
16. nyugdíj ellenőr, nyugdíj revizor, ellenőrzési ügyintéző
17. pénzügyi és számviteli ügyintéző
18. megtérítési ügyintéző
19. adatszolgáltatási ügyintéző
XII. Munkaügyi Központ
1. igazgató
2. igazgatóhelyettes
3. Kirendeltség- és szolgáltató-központ vezető, kirendeltség-vezető
4. osztályvezető
5. munkaerő-piaci ellenőr
6. közbeszerzési eljárásban érintett ügyintéző
7. a Munkaügyi Központ központi szervezeti egységének, kirendeltségének, kirendeltség és szolgáltató központjának hatáskörébe tartozó, a Ket. 12. § szerinti közigazgatási hatósági ügyben döntés-előkészítést végző, és/vagy kiadmányozási joggal állandóan, vagy helyettesítőként felruházott kormánytisztviselő
8. költségvetési pénzeszközök vagy elkülönített állami pénzalapok tekintetében kötelezettségvállalásra, ellenjegyzésre, utalványozásra, utalvány ellenjegyzésére, teljesítésigazolásra jogosultak
9. NFA belső ellenőr
XIII. Munkavédelmi és Munkaügyi Szakigazgatási Szerv
1. igazgató
2. igazgatóhelyettes
3. osztályvezető
4. munkaügyi felügyelő
5. munkavédelmi felügyelő
XIV. Fogyasztóvédelmi Felügyelőség
1. igazgató
2. Fogyasztóvédelmi Felügyelőség vezetőhelyettese
3. fogyasztóvédelmi felügyelő
4. jogi ügyintéző
XV. Kulturális Örökségvédelmi Iroda:
1. irodavezető
2. irodavezető-helyettes
3. műemlék-felügyelő
4. régészeti felügyelő
5. hatósági referens
6. örökségvédelmi referens
XVI. Népegészségügyi Szakigazgatási Szerv
1. megyei tisztifőorvos
2. helyettes megyei tisztifőorvos
3. kistérségi tisztifőorvos
4. helyettes kistérségi tisztifőorvos
5. tisztiorvos
6. osztályvezető
7. közegészségügyi-járványügyi felügyelő
8. hatósági jogkört gyakorló ügyintéző
9. vezető védőnő
10. vezető ápoló
11. CSVSZ védőnő
XVII. Mérésügyi és Műszaki Biztonsági Hatóság:
1. hatóság vezetője (igazgató és igazgatóhelyettes)
2. osztályvezető
3. mértékhitelesítő
4. műszaki biztonsági felügyelő
5. metrológus
XVIII. Közlekedési Felügyelőség
1. igazgató
2. főosztályvezető
3. osztályvezető
4. jármű-felügyeleti és járművizsga-ellenőr
5. járművezetői vizsgabiztos
6. javítóipari ellenőr
7. képzésfelügyelő
8. közúti ellenőr
9. telephelyi ellenőr
10. közúti járműhatósági referens/munkatárs
11. közúti közlekedési szolgáltatás engedélyezési referens/munkatárs
12. műszaki engedélyezési referens/munkatárs
13. műszaki igazgatási referens/munkatárs
14. műszaki ügyintéző
15. műszaki vizsgabiztos, segédvizsgabiztos
16. szabálysértési munkatárs/referens
17. tengelyterhelési ellenőr
18. utánképzési feltáró vizsgabiztos
19. útügyi referens/munkatárs
20. vizsgáztatási és utánképzési vizsgaszervezési referens/munkatárs
21. jármű-vizsgaszervezési referens/munkatárs
22. hídügyi referens
23. közúti járműhatósági referens
XIX. Rehabilitációs Szakigazgatási Szerv
1. igazgató
2. igazgatóhelyettes
3. osztályvezető
3. függelék
Iratminták
I. Kimenő levél

II. Kimenő levél (elektronikus)

III. Feljegyzés

IV. Emlékeztető

2. melléklet a 26/2012. (VIII. 24.) KIM utasításhoz
A Baranya Megyei Kormányhivatal
Szervezeti és Működési Szabályzatának különös szabályai
1. § (1) A Baranya Megyei Kormányhivatal (a továbbiakban: BAMKH) az Alaptörvény 17. cikk (3) bekezdése alapján a Kormány általános hatáskörű területi államigazgatási szerve.
(2) A BAMKH alapadatai a következők:
a) megnevezése: Baranya Megyei Kormányhivatal;
b) rövidítése: BAMKH;
c) angol megnevezése: Government Office of Baranya County;
d) német megnevezése: Das Regierungsamt im Komitat Baranya;
e) francia megnevezése: Office Gouvernemental du Département Baranya;
f) székhelye: 7623 Pécs, József A. u. 10.;
g) postafiók címe: 7602 Pécs, Pf.: 405.;
h) vezetője: kormánymegbízott;
i) alapítója: Magyarország Kormánya; j) alapítás dátuma: 2011. január 1.;
k) alapító okirat kelte és száma: 2012. április 2., XXII-3/KIM/1728/2. (2012);
l) a költségvetési szerv létrehozásáról rendelkező jogszabály megnevezése: a fővárosi és megyei kormányhivatalokról, valamint a fővárosi és megyei kormányhivatalok kialakításával és a területi integrációval összefüggő törvénymódosításokról szóló 2010. évi CXXVI. törvény;
m) gazdálkodási besorolása: önállóan működő és gazdálkodó költségvetési szerv;
n) számlavezetője: MÁK;
o) előirányzat-felhasználási keretszámla száma: 10024003-00299585-00000000;
p) adóigazgatási azonosító száma: 15789240-2-02;
q) statisztikai számjele: 15789240-8411-312-02;
r) PIR törzsszáma: 789246;
(3) A BAMKH államháztartási szakágazati besorolása:
841104 Területi általános igazgatási szervek tevékenysége
(4) A BAMKH alaptevékenységének államháztartási szakfeladatrendi besorolása:
639990 M.n.s. egyéb információs szolgáltatás
680002 Nem lakóingatlan bérbeadása, üzemeltetése
691001 Jogi segítségnyújtás
712106 Élelmiszer-előállítással kapcsolatos állat-egészségügyi ellenőrző vizsgálatok
712109 Egyéb, hatósági eljárás érdekében végzett műszaki vizsgálat, elemzés
721922 Orvostudományi alkalmazott kutatás
721933 Agrártudományi kísérleti fejlesztés
749050 M.n.s. egyéb szakmai, tudományos, műszaki tevékenység
750000 Állat-egészségügyi ellátás
841114 Országgyűlési képviselőválasztásokhoz kapcsolódó tevékenységek
841115 Önkormányzati képviselőválasztásokhoz kapcsolódó tevékenységek
841116 Országos és helyi nemzetiségi önkormányzati választásokhoz kapcsolódó tevékenységek
841117 Európai parlamenti képviselőválasztásokhoz kapcsolódó tevékenységek
841118 Országos és helyi népszavazáshoz kapcsolódó tevékenységek
841122 Központi általános végrehajtó igazgatási tevékenység
841124 Területi általános végrehajtó igazgatási tevékenység
841163 Pályázat- és támogatáskezelés, ellenőrzés
841221 Egészségügy területi igazgatása és szabályozása
841222 Oktatás területi igazgatása és szabályozása
841228 Szociális szolgáltatások területi igazgatása és szabályozása
841229 Társadalmi tevékenységekkel, esélyegyenlőséggel, érdekképviselettel, nemzetiségekkel, egyházakkal összefüggő feladatok területi igazgatása és szabályozása
841318 Turizmus központi igazgatása és szabályozása
841322 Mezőgazdaság területi igazgatása és szabályozása
841323 Földügy területi igazgatása és szabályozása
841325 Építésügy területi igazgatása és szabályozása
841326 Közlekedés területi igazgatása, és szabályozása
841328 Turizmus területi igazgatása és szabályozása
841329 Kis- és nagykereskedelem területi igazgatása és szabályozása
841332 Foglalkoztatás-, munkaügy területi igazgatása és szabályozása
841334 Munkavédelmi, munkaügyi ellenőrzés területi igazgatása és szabályozása
841335 Foglalkoztatást elősegítő támogatások
841336 Megváltozott munkaképességű személyek foglalkoztatását elősegítő támogatások
841339 Munkanélküli ellátások finanszírozása
841382 Területfejlesztési és területrendezési területi feladatok
841904 Egészségbiztosítási alap bevételei (elszámolásai)
842206 Honvédelmi felkészítés (komplex védelem)
842350 Pártfogó felügyelői tevékenység
842370 Áldozatsegítés és kárenyhítés
842422 Igazgatásrendészet
842510 Tűz-, polgári és katasztrófavédelem központi és területi igazgatása
843012 Nyugdíjbiztosítási szolgáltatások területi igazgatása
843032 Egészségbiztosítási szolgáltatások területi igazgatása
843041 Egészségbiztosítási pénzbeli betegségi ellátások finanszírozása
843042 Egészségbiztosítási pénzbeli anyasági ellátások finanszírozása
843043 Egészségbiztosítási egyéb pénzbeli ellátások finanszírozása
843047 Egyéb természetbeni ellátások nyújtásának finanszírozása
843048 Egyéb egészségbiztosítási ellátáshoz kapcsolódó kiadások finanszírozása
855935 Szakmai továbbképzések
855936 Kötelező felkészítő képzések
855937 M.n.s. egyéb felnőttoktatás
862240 Egyéb, máshová nem sorolt járóbeteg-ellátás
869011 Hatósági eljárás érdekében vagy más, jogszabályban előírt okból kötelezően végzett egészségügyi szakértői tevékenység
869031 Egészségügyi laboratóriumi szolgáltatások
869041 Család- és nővédelmi egészségügyi gondozás
869043 Fertőző megbetegedések megelőzése, járványügyi ellátás
869044 Nem fertőző megbetegedések megelőzése
869051 Környezet-egészségügyi feladatok
869052 Település-egészségügyi feladatok
869053 Sugár-egészségügyi feladatok
869054 Kémiaibiztonság-egészségügyi feladatok
869060 Élelmezés- és táplálkozás-egészségügyi felügyelet, ellenőrzés, tanácsadás
889943 Munkáltató által nyújtott lakástámogatások
890441 Rövid időtávú közfoglalkoztatás
890442 Foglalkoztatást helyettesítő támogatásra jogosultak hosszabb időtartamú közfoglalkoztatása
890443 Egyéb közfoglalkoztatás
890704 Egyéb fogyasztóvédelmi tájékoztatási tevékenység.
(5) A BAMKH jogállását, feladat- és hatáskörét a fővárosi és megyei kormányhivatalokról, valamint a fővárosi és megyei kormányhivatalok kialakításával és a területi integrációval összefüggő törvénymódosításokról szóló 2010. évi CXXVI. törvény, valamint a fővárosi és megyei kormányhivatalokról szóló 288/2010. (XII. 21.) Korm. rendelet és egyéb jogszabályok határozzák meg. A BAMKH vállalkozási tevékenységet végezhet.
2. § (1) A BAMKH szervezeti felépítését az 1. függelék tartalmazza.
(2) A BAMKH szervezeti egységeinek az 1. melléklettől eltérő feladatait - a törzshivatal főosztályai és a szakigazgatási szervek szervezeti egységei szerinti bontásban-a2. függelék tartalmazza.
(3) A BAMKH létszámkeretét - a törzshivatali főosztályok és a szakigazgatási szervek létszám szerinti bontásában -a 3. függelék tartalmazza.
1. függelék
A Baranya Megyei Kormányhivatal szervezeti felépítése

2. függelék
A Baranya Megyei Kormányhivatal szervezeti egységeinek feladatai
I. A Kormánymegbízott által közvetlenül vezetett szervezeti egységek
1. § A BAMKH esetében a Koordinációs és Szervezési Főosztály, illetve a Humánpolitikai Főosztály feladatait Koordinációs, Humánpolitikai és Szervezési Főosztály látja el.
2. § A BAMKH-ban Jogi és Perképviseleti Osztály nem működik, feladatait a Koordinációs, Humánpolitikai és Szervezési Főosztály látja el.
II. Szakigazgatási szervek
1. Igazságügyi Szolgálat
3. § A BAMKH esetében a Felnőtt Korú Bűnelkövetők Pártfogó Felügyelői Osztálya és a Fiatalkorú Bűnelkövetők Pártfogó Felügyelői Osztálya feladatait egy osztály, a Felnőtt- és Fiatalkorú Bűnelkövetők Pártfogó Felügyelői Osztálya látja el.
2. Népegészségügyi szakigazgatási szerv
4. § A BAMKH Népegészségügyi Szakigazgatási Szervében Sugár-egészségügyi Decentrum nem működik.
3. Közlekedési Felügyelőség
5. § A BAMKH Közlekedési Felügyelőségénél a Közúti Jármű Főosztály feladatait a Közúti Jármű Osztály látja el.
3. függelék
A Baranya Megyei Kormányhivatal szervezeti egységei, valamint létszámkerete
Vezető / Szakigazgatási Szerv | Szervezeti egység | Létszám (fő) |
1. Kormánymegbízott | 1 | |
1.1. Főigazgató | 1 | |
1.2. Igazgató | 1 | |
1.3. Belső Ellenőrzési Osztály | 3 | |
1.4. Kormánymegbízotti Kabinet | 2 | |
1.5. Törvényességi Felügyeleti Főosztály | 13 | |
1.6. Hatósági Főosztály | 41 | |
1.7. Oktatási Főosztály | 6 | |
1.8. Koordinációs, Humánpolitikai és Szervezési Főosztály | 26 | |
1.9. Pénzügyi Főosztály | 58 | |
1.10. Informatikai Főosztály | 19 | |
1.11. Védelmi Bizottság Titkársága | 1 | |
Vezető / Szakigazgatási Szerv | Szervezeti egység | Létszám (fő) |
2. Szociális és Gyámhivatal | 15 | |
3. Építésügyi Hivatal | 7 | |
4. Igazságügyi Szolgálat | 27 | |
5. Növény- és Talajvédelmi Igazgatóság | 35 | |
6. Erdészeti Igazgatóság | 26 | |
7. Földművelésügyi Igazgatóság | 12 | |
8. Élelmiszerlánc-biztonsági és Állategészségügyi Igazgatóság | 90 | |
9. Földhivatal | 122 | |
10. Egészségbiztosítási Pénztári Szakigazgatási Szerv | 50 | |
11. Nyugdíjbiztosítási Igazgatóság | 72 | |
12. Munkaügyi Központ | 133 | |
13. Munkavédelmi és Munkaügyi Szakigazgatási Szerv | 32 | |
14. Fogyasztóvédelmi Felügyelőség | 12 | |
15. Kulturális Örökségvédelmi Iroda | 13 | |
16. Népegészségügyi Szakigazgatási Szerv | 119 | |
17. Mérésügyi és Műszaki Biztonsági Hatóság | 22 | |
18. Közlekedési Felügyelőség | 40 | |
19. Rehabilitációs Szakigazgatási Szerv | 32 | |
Összesen | 1031 |
3. melléklet a 26/2012. (VIII. 24.) KIM utasításhoz
A Bács-Kiskun Megyei Kormányhivatal
Szervezeti és Működési Szabályzatának különös szabályai
1. § (1) A Bács-Kiskun Megyei Kormányhivatal (a továbbiakban: BKMKH) az Alaptörvény 17. cikk (3) bekezdése alapján a Kormány általános hatáskörű területi államigazgatási szerve.
(2) A BKMKH alapadatai a következők:
a) megnevezése: Bács-Kiskun Megyei Kormányhivatal;
b) rövidítése: BKMKH;
c) angol megnevezése: Government Office of Bács-Kiskun County;
d) német megnevezése: Das Regierungsamt im Komitat Bács-Kiskun;
e) francia megnevezése: Office Gouvernemental du Département Bács-Kiskun;
f) székhelye: 6000 Kecskemét, Deák Ferenc tér 3.
g) postafiók címe: 6001 Kecskemét, Pf. 226.;
h) vezetője: kormánymegbízott;
i) alapítója: Magyarország Kormánya; j) alapítás dátuma: 2011. január 1.;
k) alapító okirat kelte és száma: 2012. április 2., XXII-3/KIM/1729/2. (2012);
l) a költségvetési szerv létrehozásáról rendelkező jogszabály megnevezése: a fővárosi és megyei kormányhivatalokról, valamint a fővárosi és megyei kormányhivatalok kialakításával és a területi integrációval összefüggő törvénymódosításokról szóló 2010. évi CXXVI. törvény;
m) gazdálkodási besorolása: önállóan működő és gazdálkodó költségvetési szerv;
n) számlavezetője: MÁK;
o) előirányzat-felhasználási keretszámla száma: 10025004-00299657-00000000;
p) adóigazgatási azonosító száma: 15789257-2-03;
q) statisztikai számjele: 15789257-8411-312-03;
r) PIR törzsszáma: 789257;
(3) A BKMKH államháztartási szakágazati besorolása:
841104 Területi általános igazgatási szervek tevékenysége
(4) A BKMKH alaptevékenységének államháztartási szakfeladatrendi besorolása:
660001 Kincstári szolgáltatások államháztartáson belüli szervezeteknek
691001 Jogi segítségnyújtás
712106 Élelmiszer-előállítással kapcsolatos állat-egészségügyi ellenőrző vizsgálatok
712109 Egyéb, hatósági eljárás érdekében végzett műszaki vizsgálat, elemzés
721933 Agrártudományi kísérleti fejlesztés
749050 M.n.s. egyéb szakmai, tudományos, műszaki tevékenység
841114 Országgyűlési képviselőválasztásokhoz kapcsolódó tevékenységek
841115 Önkormányzati képviselőválasztásokhoz kapcsolódó tevékenységek
841116 Országos és helyi nemzetiségi önkormányzati választásokhoz kapcsolódó tevékenységek
841117 Európai parlamenti képviselőválasztásokhoz kapcsolódó tevékenységek
841118 Országos és helyi népszavazáshoz kapcsolódó tevékenységek
841124 Területi általános végrehajtó igazgatási tevékenység
841151 Az állami vagyonnal való gazdálkodással kapcsolatos feladatok
841163 Pályázat- és támogatáskezelés, ellenőrzés
841169 M.n.s. egyéb kiegészítő szolgáltatások
841172 Általános gazdasági, társadalmi tervezési tevékenységek helyi, területi szinteken
841173 Statisztikai tevékenység
841221 Egészségügyterületi igazgatása és szabályozása
841222 Oktatás területi igazgatása és szabályozása
841228 Szociális szolgáltatások területi igazgatása és szabályozása
841229 Társadalmi tevékenységekkel, esélyegyenlőséggel, érdekképviselettel, nemzetiségekkel, egyházakkal összefüggő feladatok területi igazgatása és szabályozása
841322 Mezőgazdaság területi igazgatása és szabályozása
841323 Földügy területi igazgatása és szabályozása
841325 Építésügy területi igazgatása és szabályozása
841326 Közlekedés területi igazgatása és szabályozása
841332 Foglalkoztatás-, munkaügy területi igazgatása és szabályozása
841334 Munkavédelmi, munkaügyi ellenőrzés területi igazgatása és szabályozása
841335 Foglalkoztatást elősegítő támogatások
841336 Megváltozott munkaképességű személyek foglalkoztatását elősegítő támogatások
841339 Munkanélküli ellátások finanszírozása
841352 Mezőgazdasági támogatások
841373 Földügy helyi igazgatása és szabályozása
841902 Központi költségvetési befizetések
841903 Elkülönített állami pénzalapok bevételei (elszámolásai)
841904 Egészségbiztosítási alap bevételei (elszámolásai)
841905 Nyugdíjbiztosítási alap bevételei (elszámolásai)
842206 Honvédelmi felkészítés (komplex védelem)
842350 Pártfogó felügyelői tevékenység
842370 Áldozatsegítés és kárenyhítés
842422 Igazgatásrendészet
842510 Tűz-, polgári és katasztrófavédelem központi és területi igazgatása
842542 Minősített időszaki tevékenységek (kivéve ár- és belvízvédelem)
843012 Nyugdíjbiztosítási szolgáltatások területi igazgatása
843023 Egyéb, nyugdíjbiztosítási ellátáshoz kapcsolódó kiadások finanszírozása
843032 Egészségbiztosítási szolgáltatások területi igazgatása
843041 Egészségbiztosítási pénzbeli betegségi ellátások finanszírozása
843042 Egészségbiztosítási pénzbeli anyasági ellátások finanszírozása
843043 Egészségbiztosítási egyéb pénzbeli ellátások finanszírozása
843047 Egyéb természetbeni ellátások nyújtásának finanszírozása
843048 Egyéb egészségbiztosítási ellátáshoz kapcsolódó kiadások finanszírozása
855933 Foglalkoztatást elősegítő képzések
855934 Megváltozott munkaképességűek rehabilitációs képzése
855935 Szakmai továbbképzések
855936 Kötelező felkészítő képzések
855937 M.n.s. egyéb felnőttoktatás
862240 Egyéb, máshová nem sorolt járóbeteg-ellátás
869011 Hatósági eljárás érdekében vagy más, jogszabályban előírt okból kötelezően végzett egészségügyi szakértői tevékenység
869041 Család- és nővédelmi egészségügyi gondozás
869042 Ifjúság-egészségügyi gondozás
869043 Fertőző megbetegedések megelőzése, járványügyi ellátás
869044 Nem fertőző megbetegedések megelőzése
869047 Komplex egészségfejlesztő, prevenciós programok
869049 Egyéb betegségmegelőzés, népegészségügyi ellátás
869051 Környezet-egészségügyi feladatok
869052 Település-egészségügyi feladatok
869054 Kémiaibiztonság-egészségügyi feladatok
869060 Élelmezés- és táplálkozás-egészségügyi felügyelet, ellenőrzés, tanácsadás
890125 Komplex rehabilitációs programok fejlesztése, támogatása
890431 Szociális foglalkoztatás munkarehabilitáció keretében
890441 Rövid időtartamú közfoglalkoztatás
890442 Foglalkoztatást helyettesítő támogatásra jogosultak hosszabb időtartamú közfoglalkoztatása
890443 Egyéb közfoglalkoztatás
890602 Szakmai érdek-képviseleti tevékenység támogatása.
(5) A BKMKH jogállását, feladat- és hatáskörét a fővárosi és megyei kormányhivatalokról, valamint a fővárosi és megyei kormányhivatalok kialakításával és a területi integrációval összefüggő törvénymódosításokról szóló 2010. évi CXXVI. törvény, valamint a fővárosi és megyei kormányhivatalokról szóló 288/2010. (XII. 21.) Korm. rendelet és egyéb jogszabályok határozzák meg. A BKMKH vállalkozási tevékenységet végezhet.
2. § A BKMKH-ban Kulturális Örökségvédelmi Iroda, valamint Mérésügyi és Műszaki Biztonsági Hatóság nem működik.
3. § (1) A BKMKH szervezeti felépítését az 1. függelék tartalmazza.
(2) A BKMKH szervezeti egységeinek az 1. melléklettől eltérő feladatait - a törzshivatal főosztályai és a szakigazgatási szervek szervezeti egységei szerinti bontásban - a 2. függelék tartalmazza.
(3) A BKMKH létszámkeretét - a törzshivatali főosztályok és a szakigazgatási szervek létszám szerinti bontásában -a 3. függelék tartalmazza.
1. függelék
A Bács-Kiskun Megyei Kormányhivatal szervezeti felépítése

2. függelék
A Bács-Kiskun Megyei Kormányhivatal szervezeti egységeinek feladatai
I. A Kormánymegbízott által közvetlenül vezetett szervezeti egységek
1. § A BKMKH esetében a Koordinációs és Szervezési Főosztály, illetve a Humánpolitikai Főosztály feladatait Koordinációs, Humánpolitikai és Szervezési Főosztály látja el.
II. Szakigazgatási szervek
1. Építésügyi Hivatal
2. § A BKMKH Építésügyi Hivatalában állami főépítész nem működik.
2. Növény- és Talajvédelmi Igazgatóság
3. § A BKMKH Növény- és Talajvédelmi Igazgatóságán Vetőmag- és Szaporítóanyag-felügyeleti Osztály nem működik.
3. Nyugdíjbiztosítási Igazgatóság
4. § A BKMKH Nyugdíjbiztosítási Igazgatóság Nyugellátási Főosztályán csak egy Igényelbírálási Osztály működik.
5. § A BKMKH Nyugdíjbiztosítási Igazgatóság Nyugellátási Főosztályán Igényelbírálási és Ügyfélszolgálati Osztály működik bajai székhellyel.
6. § A BKMKH Nyugdíjbiztosítási Igazgatóság Hatósági, Nyugdíj-nyilvántartási és Ellenőrzési Főosztályán Nyilvántartási és Ellenőrzési Osztály működik bajai székhellyel.
4. Népegészségügyi Szakigazgatási Szerv
7. § A BKMKH Népegészségügyi Szakigazgatási Szervénél Sugár-egészségügyi Decentrum és Laboratóriumi Decentrum nem működik.
5. Közlekedési Felügyelőség
8. § A BKMKH Közlekedési Felügyelőségén a következő szervezeti egységek működnek: Közúti Jármű Műszaki Osztály, Közúti Jármű Forgalmi Osztály, Útügyi Osztály, valamint Járművezető Vizsgáztatási és Utánképzési Osztály.
3. függelék
A Bács-Kiskun Megyei Kormányhivatal szervezeti egységei, valamint létszámkerete
Vezető / Szakigazgatási Szerv | Szervezeti egység | Létszám (fő) |
1. Kormánymegbízott | 1 | |
1.1. Főigazgató | 1 | |
1.2. Igazgató | 1 | |
1.3. Belső Ellenőrzési Osztály | 3 | |
1.4. Kormánymegbízotti Kabinet | 3 | |
1.5. Törvényességi Felügyeleti Főosztály | 10 | |
1.6. Hatósági Főosztály | 42 | |
1.7. Oktatási Főosztály | 7 | |
1.8. Koordinációs, Humánpolitikai és Szervezési Főosztály | 25 | |
1.9. Pénzügyi Főosztály | 61 | |
1.10. Informatikai Főosztály | 10 | |
1.11. Jogi és Perképviseleti Osztály | 5 | |
1.12. Védelmi Bizottság Titkársága | 2 | |
2. Szociális és Gyámhivatal | 17 | |
3. Építésügyi Hivatal | 4 | |
4. Igazságügyi Szolgálat | 29 | |
5. Növény- és Talajvédelmi Igazgatóság | 30 | |
6. Erdészeti Igazgatóság | 31 | |
7. Földművelésügyi Igazgatóság | 15 | |
8. Élelmiszerlánc-biztonsági és Állategészségügyi Igazgatóság | 138 | |
9. Földhivatal | 230 | |
10. Egészségbiztosítási Pénztári Szakigazgatási Szerv | 85 | |
11. Nyugdíjbiztosítási Igazgatóság | 85 | |
12. Munkaügyi Központ | 165 | |
13. Munkavédelmi és Munkaügyi Szakigazgatási Szerv | 38 | |
14. Fogyasztóvédelmi Felügyelőség | 18 | |
Vezető / Szakigazgatási Szerv | Szervezeti egység | Létszám (fő) |
15. Népegészségügyi Szakigazgatási Szerv | 94 | |
16. Közlekedési Felügyelőség | 74 | |
17. Rehabilitációs Szakigazgatási Szerv | 41 | |
Összesen | 1265 |
4. melléklet a 26/2012. (VIII. 24.) KIM utasításhoz
A Békés Megyei Kormányhivatal
Szervezeti és Működési Szabályzatának különös szabályai
1. § (1) A Békés Megyei Kormányhivatal (a továbbiakban: BÉMKH) az Alaptörvény 17. cikk (3) bekezdése alapján a Kormány általános hatáskörű területi államigazgatási szerve.
(2) A BÉMKH alapadatai a következők:
a) megnevezése: Békés Megyei Kormányhivatal;
b) rövidítése: BÉMKH;
c) angol megnevezése: Government Office of Békés County;
d) német megnevezése: Das Regierungsamt im Komitat Békés;
e) francia megnevezése: Office Gouvernemental du Département Békés;
f) székhelye: 5600 Békéscsaba, József Attila u. 2-4.;
g) postafiók címe: 5601 Békéscsaba Pf. 389;
h) vezetője: kormánymegbízott;
i) alapítója: Magyarország Kormánya;
j) alapítás dátuma: 2011. január 1.;
k) alapító okirat kelte és száma: 2012. április 2., XXII-3/KIM/1732/2. (2012);
l) a költségvetési szerv létrehozásáról rendelkező jogszabály megnevezése: a fővárosi és megyei kormányhivatalokról, valamint a fővárosi és megyei kormányhivatalok kialakításával és a területi integrációval összefüggő törvénymódosításokról szóló 2010. évi CXXVI. törvény;
m) gazdálkodási besorolása: önállóan működő és gazdálkodó költségvetési szerv;
n) számlavezetője: MÁK;
o) előirányzat-felhasználási keretszámla száma: 10026005-00299578-00000000;
p) adóigazgatási azonosító száma: 15789264-2-04;
q) statisztikai számjele: 15789264-8411-312-04;
r) PIR törzsszáma: 789268;
(3) A BÉMKH államháztartási szakágazati besorolása:
841104 Területi általános igazgatási szervek tevékenysége
(4) A BÉMKH alaptevékenységének államháztartási szakfeladatrendi besorolása:
639990 M.n.s. egyéb információs szolgáltatás
680002 Nem lakóingatlan bérbeadása, üzemeltetése
691001 Jogi segítségnyújtás
712106 Élelmiszer-előállítással kapcsolatos állat-egészségügyi ellenőrző vizsgálatok
712109 Egyéb, hatósági eljárás érdekében végzett műszaki vizsgálat, elemzés
721933 Agrártudományi kísérleti fejlesztés
749050 M.n.s. egyéb szakmai, tudományos, műszaki tevékenység
750000 Állat-egészségügyi ellátás
841114 Országgyűlési képviselőválasztásokhoz kapcsolódó tevékenységek
841115 Önkormányzati képviselőválasztásokhoz kapcsolódó tevékenységek
841116 Országos és helyi nemzetiségi önkormányzati választásokhoz kapcsolódó tevékenységek
841117 Európai parlamenti képviselőválasztásokhoz kapcsolódó tevékenységek
841118 Országos és helyi népszavazáshoz kapcsolódó tevékenységek
841124 Területi általános végrehajtó igazgatási tevékenység
841163 Pályázat- és támogatáskezelés, ellenőrzés
841221 Egészségügy területi igazgatása és szabályozása
841222 Oktatás területi igazgatása és szabályozása
841223 Kultúra területi igazgatása és szabályozása
841228 Szociális szolgáltatások területi igazgatása és szabályozása
841229 Társadalmi tevékenységekkel, esélyegyenlőséggel, érdekképviselettel, nemzetiségekkel, egyházakkal összefüggő feladatok területi igazgatása és szabályozása
841322 Mezőgazdaság területi igazgatása és szabályozása
841323 Földügy területi igazgatása és szabályozása
841325 Építésügy területi igazgatása és szabályozása
841332 Foglalkoztatás-, munkaügy területi igazgatása és szabályozása
841334 Munkavédelmi, munkaügyi ellenőrzés területi igazgatása és szabályozása
841335 Foglalkoztatást elősegítő támogatások
841336 Megváltozott munkaképességű személyek foglalkoztatását elősegítő támogatások
842206 Honvédelmi felkészítés (komplex védelem)
842310 Igazságügy központi igazgatása és szabályozása
842350 Pártfogó felügyelői tevékenység
842370 Áldozatsegítés és kárenyhítés
842422 Igazgatásrendészet
843012 Nyugdíjbiztosítási szolgáltatások területi igazgatása
843032 Egészségbiztosítási szolgáltatások területi igazgatása
855935 Szakmai továbbképzések
855936 Kötelező felkészítő képzések
855937 M.n.s. egyéb felnőttoktatás
862240 Egyéb, máshová nem sorolt járóbeteg-ellátás
869011 Hatósági eljárás érdekében vagy más, jogszabályban előírt okból kötelezően végzett egészségügyi szakértői tevékenység
869031 Egészségügyi laboratóriumi szolgáltatások
869043 Fertőző megbetegedések megelőzése, járványügyi ellátás
869044 Nem fertőző megbetegedések megelőzése
869051 Környezet-egészségügyi feladatok
869052 Település-egészségügyi feladatok
869053 Sugár-egészségügyi feladatok
869060 Élelmezés- és táplálkozás-egészségügyi felügyelet, ellenőrzés, tanácsadás
889943 Munkáltató által nyújtott lakástámogatások.
(5) A BÉMKH jogállását, feladat- és hatáskörét a fővárosi és megyei kormányhivatalokról, valamint a fővárosi és megyei kormányhivatalok kialakításával és a területi integrációval összefüggő törvénymódosításokról szóló 2010. évi CXXVI. törvény, valamint a fővárosi és megyei kormányhivatalokról szóló 288/2010. (XII. 21.) Korm. rendelet és egyéb jogszabályok határozzák meg. A BÉMKH vállalkozási tevékenységet végezhet.
2. § A BÉMKH-ban Erdészeti Igazgatóság, Kulturális Örökségvédelmi Iroda, valamint Mérésügyi és Műszaki Biztonsági Hatóság nem működik.
3. § (1) A BÉMKH szervezeti felépítését az 1. függelék tartalmazza.
(2) A BÉMKH szervezeti egységeinek az 1. melléklettől eltérő feladatait - a törzshivatal főosztályai és a szakigazgatási szervek szervezeti egységei szerinti bontásban-a2. függelék tartalmazza.
(3) A BÉMKH létszámkeretét - a törzshivatali főosztályok és a szakigazgatási szervek létszám szerinti bontásában -a 3. függelék tartalmazza.
1. függelék
A Békés Megyei Kormányhivatal szervezeti felépítése

2. függelék
A Békés Megyei Kormányhivatal szervezeti egységeinek feladatai
I. A Kormánymegbízott által közvetlenül vezetett szervezeti egységek
1. § A BÉMKH-ban Jogi és Perképviseleti Osztály nem működik, feladatait a Koordinációs és Szervezési Főosztály látja el.
2. § A BÉMKH-ban Belső Ellenőrzési Osztály helyett független belső ellenőrök látják el a Belső Ellenőrzési Osztály feladatait.
II. Szakigazgatási szervek
1. Építésügyi Hivatal
3. § A BÉMKH Építésügyi Hivatalában állami főépítész nem működik.
2. Növény- és Talajvédelmi Igazgatóság
4. § A BÉMKH Növény- és Talajvédelmi Igazgatóság Növényvédelmi és Növényi Termék Ellenőrzési Osztályán növény-egészségügyi határállomások nem működnek.
3. Élelmiszerlánc-biztonsági és Állat-egészségügyi Igazgatóság
5. § A BÉMKH Élelmiszerlánc-biztonsági és Állat-egészségügyi Igazgatóságán állat-egészségügyi határkirendeltség nem működik.
4. Nyugdíjbiztosítási Igazgatóság
6. § A BÉMKH Nyugdíjbiztosítási Igazgatóság Nyugellátási Főosztályán csak egy Igényelbírálási Osztály működik.
7. § A BÉMKH Nyugdíjbiztosítási Igazgatóság Nyugellátási Főosztályán Igényelbírálási és Ügyfélszolgálati Osztály működik gyulai székhellyel.
5. Népegészségügyi Szakigazgatási Szerv
8. § A BÉMKH Népegészségügyi Szakigazgatási Szervénél Sugár-egészségügyi Decentrum és Laboratóriumi Decentrum nem működik.
9. § A BÉMKH esetében az Egészségügyi Igazgatási Osztály és az Egészségügyi Elemzési és Támogató Osztály feladatait az Intézetvezetési Osztály látja el.
3. függelék
A Békés Megyei Kormányhivatal szervezeti egységei, valamint létszámkerete
Vezető / Szakigazgatási Szerv | Szervezeti egység | Létszám (fő) |
1. Kormánymegbízott | 1 | |
1.1. Főigazgató | 1 | |
1.2. Igazgató | 1 | |
1.3. Belső ellenőr | 2 | |
1.4. Kormánymegbízotti Kabinet | 3 | |
1.5. Törvényességi Felügyeleti Főosztály | 8 | |
1.6. Hatósági Főosztály | 31 | |
1.7. Oktatási Főosztály | 6 | |
1.8. Koordinációs és Szervezési Főosztály | 15 | |
1.9. Humánpolitikai Főosztály | 6 | |
1.10. Pénzügyi Főosztály | 66,5 | |
1.11. Informatikai Főosztály | 8 | |
1.12. Védelmi Bizottság Titkársága | 1 | |
2. Szociális és Gyámhivatal | 14 | |
3. Építésügyi Hivatal | 3 | |
4. Igazságügyi Szolgálat | 20 | |
5. Növény- és Talajvédelmi Igazgatóság | 40 | |
6. Földművelésügyi Igazgatóság | 10 | |
7. Élelmiszerlánc-biztonsági és Állategészségügyi Igazgatóság | 127,5 | |
8. Földhivatal | 132 | |
9. Egészségbiztosítási Pénztári Szakigazgatási Szerv | 58 | |
10. Nyugdíjbiztosítási Igazgatóság | 62 | |
11. Munkaügyi Központ | 148 | |
12. Munkavédelmi és Munkaügyi Szakigazgatási Szerv | 22 | |
13. Fogyasztóvédelmi Felügyelőség | 9 | |
14. Népegészségügyi Szakigazgatási Szerv | 82 | |
15. Közlekedési Felügyelőség | 46 | |
16. Rehabilitációs Szakigazgatási Szerv | 38 | |
Összesen | 961 |
5. melléklet a 26/2012. (VIII. 24.) KIM utasításhoz
A Borsod-Abaúj-Zemplén Megyei Kormányhivatal
Szervezeti és Működési Szabályzatának különös szabályai
1. § (1) A Borsod-Abaúj-Zemplén Megyei Kormányhivatal (a továbbiakban: BAZMKH) az Alaptörvény 17. cikk (3) bekezdése alapján a Kormány általános hatáskörű területi államigazgatási szerve.
(2) A BAZMKH alapadatai a következők:
a) megnevezése: Borsod-Abaúj-Zemplén Megyei Kormányhivatal;
b) rövidítése: B.-A.-Z. MKH;
c) angol megnevezése: Government Office of Borsod-Abaúj-Zemplén County;
d) német megnevezése: Das Regierungsamt im Komitat Borsod-Abaúj-Zemplén;
e) francia megnevezése: Office Gouvernemental du Département Borsod-Abaúj-Zemplén;
f) székhelye: 3525 Miskolc, Városház tér 1.;
g) postafiók címe: 3501 Miskolc, Pf. 367.;
h) vezetője: kormánymegbízott;
i) alapítója: Magyarország Kormánya;
j) alapítás dátuma: 2011. január 1.;
k) alapító okirat kelte és száma: 2012. április 2., XXII-3/KIM/1775/2. (2012);
l) a költségvetési szerv létrehozásáról rendelkező jogszabály megnevezése: a fővárosi és megyei kormányhivatalokról, valamint a fővárosi és megyei kormányhivatalok kialakításával és a területi integrációval összefüggő törvénymódosításokról szóló 2010. évi CXXVI. törvény;
m) gazdálkodási besorolása: önállóan működő és gazdálkodó költségvetési szerv;
n) számlavezetője: MÁK;
o) előirányzat-felhasználási keretszámla száma: 10027006-00299561-00000000;
p) adóigazgatási azonosító száma: 15789271-2-05;
q) statisztikai számjele: 15789271-8411-312-05;
r) PIR törzsszáma: 789279;
(3) A BAZMKH államháztartási szakágazati besorolása:
841104 Területi általános igazgatási szervek tevékenysége
(4) A BAZMKH alaptevékenységének államháztartási szakfeladatrendi besorolása:
691001 Jogi segítségnyújtás
712101 Mérőeszközök hitelesítése
712106 Élelmiszer-előállítással kapcsolatos állat-egészségügyi ellenőrző vizsgálatok
712109 Egyéb, hatósági eljárás érdekében végzett műszaki vizsgálat, elemzés
721933 Agrártudományi kísérleti fejlesztés
749050 M.n.s. egyéb szakmai, tudományos, műszaki tevékenység
841114 Országgyűlési képviselőválasztásokhoz kapcsolódó tevékenységek
841115 Önkormányzati képviselőválasztásokhoz kapcsolódó tevékenységek
841116 Országos és helyi nemzetiségi önkormányzati választásokhoz kapcsolódó tevékenységek
841117 Európai parlamenti képviselőválasztásokhoz kapcsolódó tevékenységek
841118 Országos és helyi népszavazáshoz kapcsolódó tevékenységek
841124 Területi általános végrehajtó igazgatási tevékenység
841163 Pályázat- és támogatáskezelés, ellenőrzés
841221 Egészségügyterületi igazgatása és szabályozása
841222 Oktatás területi igazgatása és szabályozása
841223 Kultúra területi igazgatása és szabályozása
841228 Szociális szolgáltatások területi igazgatása és szabályozása
841229 Társadalmi tevékenységekkel, esélyegyenlőséggel, érdekképviselettel, nemzetiségekkel, egyházakkal összefüggő feladatok területi igazgatása és szabályozása
841322 Mezőgazdaság területi igazgatása és szabályozása
841323 Földügy területi igazgatása és szabályozása
841325 Építésügyterületi igazgatása és szabályozása
841332 Foglalkoztatás-, munkaügy területi igazgatása és szabályozása
841334 Munkavédelmi, munkaügyi ellenőrzés területi igazgatása és szabályozása
841335 Foglalkoztatást elősegítő támogatások
841336 Megváltozott munkaképességű személyek foglalkoztatását elősegítő támogatások
841339 Munkanélküli ellátások finanszírozása
841382 Területfejlesztési és területrendezési területi feladatok
841904 Egészségbiztosítási alap bevételei (elszámolásai)
842206 Honvédelmi felkészítés (komplex védelem)
842350 Pártfogó felügyelői tevékenység
842370 Áldozatsegítés és kárenyhítés
842422 Igazgatásrendészet
843012 Nyugdíjbiztosítási szolgáltatások területi igazgatása
843032 Egészségbiztosítási szolgáltatások területi igazgatása
843041 Egészségbiztosítási pénzbeli betegségi ellátások finanszírozása
843042 Egészségbiztosítási pénzbeli anyasági ellátások finanszírozása
843043 Egészségbiztosítási egyéb pénzbeli ellátások finanszírozása
843048 Egyéb egészségbiztosítási ellátáshoz kapcsolódó kiadások finanszírozása
855935 Szakmai továbbképzések
855936 Kötelező felkészítő képzések
855937 M.n.s. egyéb felnőttoktatás
862240 Egyéb, máshová nem sorolt járóbeteg-ellátás
869011 Hatósági eljárás érdekében vagy más, jogszabályban előírt okból kötelezően végzett egészségügyi szakértői tevékenység
869031 Egészségügyi laboratóriumi szolgáltatások
869043 Fertőző megbetegedések megelőzése, járványügyi ellátás
869044 Nem fertőző megbetegedések megelőzése
869051 Környezet-egészségügyi feladatok
869052 Település-egészségügyi feladatok
869053 Sugár-egészségügyi feladatok
869060 Élelmezés- és táplálkozás-egészségügyi felügyelet, ellenőrzés, tanácsadás.
(5) A BAZMKH jogállását, feladat- és hatáskörét a fővárosi és megyei kormányhivatalokról, valamint a fővárosi és megyei kormányhivatalok kialakításával és a területi integrációval összefüggő törvénymódosításokról szóló 2010. évi CXXVI. törvény, valamint a fővárosi és megyei kormányhivatalokról szóló 288/2010. (XII. 21.) Korm. rendelet és egyéb jogszabályok határozzák meg. A BAZMKH vállalkozási tevékenységet végezhet.
2. § (1) A BAZMKH szervezeti felépítését az 1. függelék tartalmazza.
(2) A BAZMKH szervezeti egységeinek az 1. melléklettől eltérő feladatait - a törzshivatal főosztályai és a szakigazgatási szervek szervezeti egységei szerinti bontásban-a2. függelék tartalmazza.
(3) A BAZMKH létszámkeretét - a törzshivatali főosztályok és a szakigazgatási szervek létszám szerinti bontásában -a 3. függelék tartalmazza.
1. függelék
A Borsod-Abaúj-Zemplén Megyei Kormányhivatal szervezeti felépítése

2. függelék
A Borsod-Abaúj-Zemplén Megyei Kormányhivatal szervezeti egységeinek feladatai
I. A Kormánymegbízott által közvetlenül vezetett szervezeti egységek
I. Oktatási Főosztály
1. § Vizsgabizottságot működtető intézményként eljár a BAZMKH és jogelődje mellett működött érettségi vizsgabizottságok érettségi vizsgaszabályzatban meghatározott iratainak kezelésében.
II. Szakigazgatási szervek
1. Növény- és Talajvédelmi Igazgatóság
2. § A BAZMKH Növény- és Talajvédelmi Igazgatóság Növényvédelmi és Növényi Termék Ellenőrzési Osztályán növény-egészségügyi határállomások nem működnek.
3. § A BAZMKH Növény- és Talajvédelmi Igazgatóságán Vetőmag- és Szaporítóanyag-felügyeleti Osztály nem működik.
2. Nyugdíjbiztosítási Igazgatóság
4. § A BAZMKH Nyugdíjbiztosítási Igazgatóság Nyugellátási Főosztályán három Igényelbírálási Osztály működik.
5. § A BAZMKH Nyugdíjbiztosítási Igazgatóság Nyugellátási Főosztályán Igényelbírálási és Ügyfélszolgálati Osztály működik ózdi és sátoraljaújhelyi székhellyel.
6. § A BAZMKH Nyugdíjbiztosítási Igazgatóság Hatósági, Nyugdíj-nyilvántartási és Ellenőrzési Főosztályán Nyilvántartási és Ellenőrzési Osztály működik ózdi és sátoraljaújhelyi székhellyel.
3. függelék
A Borsod-Abaúj-Zemplén Megyei Kormányhivatal szervezeti egységei, valamint létszámkerete
Vezető / Szakigazgatási Szerv | Szervezeti egység | Létszám (fő) |
1. Kormánymegbízott | 1 | |
1.1. Főigazgató | 1 | |
1.2. Igazgató | 1 | |
1.3. Belső Ellenőrzési Osztály | 3 | |
1.4. Kormánymegbízotti Kabinet | 4 | |
1.5. Törvényességi Felügyeleti Főosztály | 14 | |
1.6. Hatósági Főosztály | 65 | |
1.7. Oktatási Főosztály | 9 | |
1.8. Koordinációs és Szervezési Főosztály | 19 | |
1.9. Humánpolitikai Főosztály | 15 | |
1.10. Pénzügyi Főosztály | 67 | |
1.11. Informatikai Főosztály | 17 |
Vezető / Szakigazgatási Szerv | Szervezeti egység | Létszám (fő) |
1.12. Jogi és Perképviseleti Osztály | 5 | |
1.13. Védelmi Bizottság Titkársága | 2 | |
2. Szociális és Gyámhivatal | 22 | |
3. Építésügyi Hivatal | 10 | |
4. Igazságügyi Szolgálat | 46 | |
5. Növény- és Talajvédelmi Igazgatóság | 25 | |
6. Erdészeti Igazgatóság | 25 | |
7. Földművelésügyi Igazgatóság | 14 | |
8. Élelmiszerlánc-biztonsági és Állategészségügyi Igazgatóság | 112 | |
9. Földhivatal | 224 | |
10. Egészségbiztosítási Pénztári Szakigazgatási Szerv | 98 | |
11. Nyugdíjbiztosítási Igazgatóság | 134 | |
12. Munkaügyi Központ | 296 | |
13. Munkavédelmi és Munkaügyi Szakigazgatási Szerv | 45 | |
14. Fogyasztóvédelmi Felügyelőség | 12 | |
15. Kulturális Örökségvédelmi Iroda | 13 | |
16. Népegészségügyi Szakigazgatási Szerv | 177 | |
17. Mérésügyi és Műszaki Biztonsági Hatóság | 24 | |
18. Közlekedési Felügyelőség | 50 | |
19. Rehabilitációs Szakigazgatási Szerv | 45 | |
Összesen | 1595 |
6. melléklet a 26/2012. (VIII. 24.) KIM utasításhoz
A Csongrád Megyei Kormányhivatal
Szervezeti és Működési Szabályzatának különös szabályai
1. § (1) A Csongrád Megyei Kormányhivatal (a továbbiakban: CSMKH) az Alaptörvény 17. cikk (3) bekezdése alapján a Kormány általános hatáskörű területi államigazgatási szerve.
(2) A CSMKH alapadatai a következők:
a) megnevezése: Csongrád Megyei Kormányhivatal;
b) rövidítése: CSMKH;
c) angol megnevezése: Government Office of Csongrád County;
d) német megnevezése: Das Regierungsamt im Komitat Csongrád;
e) francia megnevezése: Office Gouvernemental du Département Csongrád;
f) székhelye: 6741 Szeged, Rákóczi tér 1.;
g) postafiók címe: 6701 Szeged, Pf. 1096;
h) vezetője: kormánymegbízott;
i) alapítója: Magyarország Kormánya;
j) alapítás dátuma: 2011. január 1.;
k) alapító okirat kelte és száma: 2012. április 2., XXII-3/KIM/1971/2. (2012);
l) a költségvetési szerv létrehozásáról rendelkező jogszabály megnevezése: a fővárosi és megyei kormányhivatalokról, valamint a fővárosi és megyei kormányhivatalok kialakításával és a területi integrációval összefüggő törvénymódosításokról szóló 2010. évi CXXVI. törvény;
m) gazdálkodási besorolása: önállóan működő és gazdálkodó költségvetési szerv;
n) számlavezetője: MÁK;
o) előirányzat-felhasználási keretszámla száma: 10028007-00299664-00000000;
p) adóigazgatási azonosító száma: 15789288-2-06;
q) statisztikai számjele: 15789288-8411-312-06;
r) PIR törzsszáma: 789280;
(3) A CSMKH államháztartási szakágazati besorolása:
841104 Területi általános igazgatási szervek tevékenysége
(4) A CSMKH alaptevékenységének államháztartási szakfeladatrendi besorolása:
691001 Jogi segítségnyújtás
712101 Mérőeszközök hitelesítése
712106 Élelmiszer-előállítással kapcsolatos állat-egészségügyi ellenőrző vizsgálatok
712109 Egyéb, hatósági eljárás érdekében végzett műszaki vizsgálat, elemzés
721933 Agrártudományi kísérleti fejlesztés
749050 M.n.s. egyéb szakmai, tudományos, műszaki tevékenység
841114 Országgyűlési képviselőválasztásokhoz kapcsolódó tevékenységek
841115 Önkormányzati képviselőválasztásokhoz kapcsolódó tevékenységek
841116 Országos és helyi nemzetiségi önkormányzati választásokhoz kapcsolódó tevékenységek
841117 Európai parlamenti képviselőválasztáshoz kapcsolódó tevékenységek
841118 Országos és helyi népszavazáshoz kapcsolódó tevékenységek
841124 Területi általános végrehajtó igazgatási tevékenység
841163 Pályázat- és támogatáskezelés, ellenőrzés
841221 Egészségügy területi igazgatása és szabályozása
841222 Oktatás területi igazgatása és szabályozása
841223 Kultúra területi igazgatása és szabályozása
841228 Szociális szolgáltatások területi igazgatása és szabályozása
841229 Társadalmi tevékenységekkel, esélyegyenlőséggel, érdekképviselettel, nemzetiségekkel, egyházakkal összefüggő feladatok területi igazgatása és szabályozása
841322 Mezőgazdaság területi igazgatása és szabályozása
841323 Földügy területi igazgatása és szabályozása
841325 Építésügy területi igazgatása és szabályozása
841332 Foglalkoztatás-, munkaügy területi igazgatása és szabályozása
841334 Munkavédelmi, munkaügyi ellenőrzés területi igazgatása és szabályozása
841335 Foglalkoztatást elősegítő támogatások
841336 Megváltozott munkaképességű személyek foglalkoztatását elősegítő támogatások
841339 Munkanélküli ellátások finanszírozása
841382 Területfejlesztési és területrendezési területi feladatok
841904 Egészségbiztosítási alap bevételei (elszámolásai)
842206 Honvédelmi felkészítés (komplex védelem)
842350 Pártfogó felügyelői tevékenység
842370 Áldozatsegítés és kárenyhítés
842422 Igazgatásrendészet
843012 Nyugdíjbiztosítási szolgáltatások területi igazgatása
843032 Egészségbiztosítási szolgáltatások területi igazgatása
843041 Egészségbiztosítási pénzbeli betegségi ellátások finanszírozása
843042 Egészségbiztosítási pénzbeli anyasági ellátások finanszírozása
843043 Egészségbiztosítási egyéb pénzbeli ellátások finanszírozása
843047 Egyéb természetbeni ellátások nyújtásának finanszírozása
843048 Egyéb egészségbiztosítási ellátáshoz kapcsolódó kiadások finanszírozása
855935 Szakmai továbbképzések
855936 Kötelező felkészítő képzések
855937 M.n.s. egyéb felnőttoktatás
862240 Egyéb, máshová nem sorolt járóbeteg-ellátás
869011 Hatósági eljárás érdekében vagy más, jogszabályban előírt okból kötelezően végzett egészségügyi szakértői tevékenység
869031 Egészségügyi laboratóriumi szolgáltatások
869043 Fertőző megbetegedések megelőzése, járványügyi ellátás
869044 Nem fertőző megbetegedések megelőzése
869051 Környezet-egészségügyi feladatok
869052 Település-egészségügyi feladatok
869053 Sugár-egészségügyi feladatok
869060 Élelmezés- és táplálkozás-egészségügyi felügyelet, ellenőrzés, tanácsadás
889943 Munkáltatók által nyújtott lakástámogatások.
(5) A CSMKH jogállását, feladat- és hatáskörét a fővárosi és megyei kormányhivatalokról, valamint a fővárosi és megyei kormányhivatalok kialakításával és a területi integrációval összefüggő törvénymódosításokról szóló 2010. évi CXXVI. törvény, valamint a fővárosi és megyei kormányhivatalokról szóló 288/2010. (XII. 21.) Korm. rendelet és egyéb jogszabályok határozzák meg. A CSMKH vállalkozási tevékenységet végezhet.
2. § A CSMKH-ban Erdészeti Igazgatóság nem működik.
3. § (1) A CSMKH szervezeti felépítését az 1. függelék tartalmazza.
(2) A CSMKH szervezeti egységeinek az 1. melléklettől eltérő feladatait - a törzshivatal főosztályai és a szakigazgatási szervek szervezeti egységei szerinti bontásban-a2. függelék tartalmazza.
(3) A CSMKH létszámkeretét - a törzshivatali főosztályok és a szakigazgatási szervek létszám szerinti bontásában -a 3. függelék tartalmazza.
1. függelék
A Csongrád Megyei Kormányhivatal szervezeti felépítése

2. függelék
A Csongrád Megyei Kormányhivatal szervezeti egységeinek feladatai
I. A Kormánymegbízott által közvetlenül vezetett szervezeti egységek
1. Oktatási Főosztály
1. § Vizsgabizottságot működtető intézményként eljár a CSMKH és jogelődje mellett működött érettségi vizsgabizottságok érettségi vizsgaszabályzatban meghatározott iratainak kezelésében.
II. Szakigazgatási szervek
1. Növény- és Talajvédelmi Igazgatóság
2. § A CSMKH Növény- és Talajvédelmi Igazgatóságán Növényvédelmi és Növényi Termék Ellenőrzési Osztály, illetve Vetőmag- és Szaporítóanyag-felügyeleti Osztály nem működik.
3. § A CSMKH Növény- és Talajvédelmi Igazgatóságán Növényvédelmi Osztály, illetve Növény-egészségügyi Határállomás és Növényi Termék Ellenőrzési Osztály működik.
2. Nyugdíjbiztosítási Igazgatóság
4. § A CSMKH Nyugdíjbiztosítási Igazgatóság Nyugellátási Főosztályán a szegedi székhellyel működő Igényelbírálási Osztály, valamint az Ügyfélszolgálati és Ügykezelési Osztály mellett hódmezővásárhelyi székhellyel Ügyfélszolgálati és Igényelbírálási Osztály működik.
3. Népegészségügyi Szakigazgatási Szerv
5. § A CSMKH Népegészségügyi Szakigazgatási Szerve esetében az Egészségügyi Igazgatási Osztály, illetve az Egészségügyi Elemzési és Támogató Osztály feladatait részben az Igazgatási és Hatósági Osztály, részben az Egészségfejlesztési Osztály látja el.
4. Közlekedési Felügyelőség
6. § A CSMKH Közlekedési Felügyelőségének Közúti Jármű és Útügyi Főosztálya ellátja a Közúti Jármű Főosztály és az Útügyi Osztály feladatait.
3. függelék
A Csongrád Megyei Kormányhivatal szervezeti egységei, valamint létszámkerete
Vezető / Szakigazgatási Szerv | Szervezeti egység | Létszám (fő) |
1. Kormánymegbízott | 1 | |
1.1. Főigazgató | 1 | |
1.2. Igazgató | 1 | |
1.3. Belső Ellenőrzési Osztály | 3 | |
1.4. Kormánymegbízotti Kabinet | 5 | |
1.5. Törvényességi Felügyeleti Főosztály | 7 | |
1.6. Hatósági Főosztály | 44 | |
1.7. Oktatási Főosztály | 9 | |
1.8. Koordinációs és Szervezési Főosztály | 28 | |
1.9. Humánpolitikai Főosztály | 13 | |
1.10. Pénzügyi Főosztály | 65 | |
1.11. Informatikai Főosztály | 22 | |
1.12. Jogi és Perképviseleti Osztály | 4 | |
1.13. Védelmi Bizottság Titkársága | 2 | |
2. Szociális és Gyámhivatal | 14 | |
3. Építésügyi Hivatal | 7 | |
4. Igazságügyi Szolgálat | 23 | |
5. Növény- és Talajvédelmi Igazgatóság | 38 | |
6. Földművelésügyi Igazgatóság | 13 | |
7. Élelmiszerlánc-biztonsági és Állategészségügyi Igazgatóság | 120 | |
8. Földhivatal | 145 | |
9. Egészségbiztosítási Pénztári Szakigazgatási Szerv | 55 | |
10. Nyugdíjbiztosítási Igazgatóság | 72 | |
11. Munkaügyi Központ | 126 | |
12. Munkavédelmi és Munkaügyi Szakigazgatási Szerv | 13 | |
13. Fogyasztóvédelmi Felügyelőség | 11 | |
14. Kulturális Örökségvédelmi Iroda | 11 | |
Vezető / Szakigazgatási Szerv | Szervezeti egység | Létszám (fő) |
15. Népegészségügyi Szakigazgatási Szerv | 111 | |
16. Mérésügyi és Műszaki Biztonsági Hatóság | 23 | |
17. Közlekedési Felügyelőség | 44 | |
18. Rehabilitációs Szakigazgatási Szerv | 36 | |
Összesen | 1067 |
7. melléklet a 26/2012. (VIII. 24.) KIM utasításhoz
A Fejér Megyei Kormányhivatal
Szervezeti és Működési Szabályzatának különös szabályai
1. § (1) A Fejér Megyei Kormányhivatal (a továbbiakban: FMKH) az Alaptörvény 17. cikk (3) bekezdése alapján a Kormány általános hatáskörű területi államigazgatási szerve.
(2) Az FMKH alapadatai a következők:
a) megnevezése: Fejér Megyei Kormányhivatal;
b) rövidítése: FMKH;
c) angol megnevezése: Government Office of Fejér County;
d) német megnevezése: Das Regierungsamt im Komitat Fejér;
e) francia megnevezése: Office Gouvernemental du Département Fejér;
f) székhelye: 8000 Székesfehérvár, Szent István tér 9.;
g) postafiók címe: 8000 Székesfehérvár, Pf. 242.;
h) vezetője: kormánymegbízott;
i) alapítója: Magyarország Kormánya;
j) alapítás dátuma: 2011. január 1.;
k) alapító okirat kelte és száma: 2012. április 2.; XXII-3/KIM/1973/2. (2012);
l) a költségvetési szerv létrehozásáról rendelkező jogszabály megnevezése: a fővárosi és megyei kormányhivatalokról, valamint a fővárosi és megyei kormányhivatalok kialakításával és a területi integrációval összefüggő törvénymódosításokról szóló 2010. évi CXXVI. törvény;
m) gazdálkodási besorolása: önállóan működő és gazdálkodó költségvetési szerv;
n) számlavezetője: MÁK;
o) előirányzat-felhasználási keretszámla száma: 10029008-00299640-00000000;
p) adóigazgatási azonosító száma: 15789295-2-07;
q) statisztikai számjele: 15789295-8411-312-07;
r) PIR törzsszáma: 789291;
(3) Az FMKH államháztartási szakágazati besorolása:
841104 Területi általános igazgatási szervek tevékenysége
(4) Az FMKH alaptevékenységének államháztartási szakfeladatrendi besorolása:
639990 M.n.s. egyéb információs szolgáltatás
680002 Nem lakóingatlan bérbeadása, üzemeltetése
691001 Jogi segítségnyújtás
711000 Építészmérnöki tevékenység, műszaki tanácsadás
712101 Mérőeszközök hitelesítése
712106 Élelmiszer-előállítással kapcsolatos állat-egészségügyi ellenőrző vizsgálatok,
712109 Egyéb, hatósági eljárás érdekében végzett műszaki vizsgálat, elemzés,
721933 Agrártudományi kísérleti fejlesztés,
749050 M.n.s. egyéb szakmai, tudományos, műszaki tevékenység,
750000 Állat-egészségügyi ellátás
841114 Országgyűlési képviselőválasztásokhoz kapcsolódó tevékenységek
841115 Önkormányzati képviselőválasztásokhoz kapcsolódó tevékenységek
841116 Országos és helyi nemzetiségi önkormányzati választásokhoz kapcsolódó tevékenységek
841117 Európai parlamenti képviselőválasztáshoz kapcsolódó tevékenységek
841118 Országos és helyi népszavazáshoz kapcsolódó tevékenységek
841121 Általános kormányzati koordináció
841122 Központi általános végrehajtó igazgatási tevékenység
841124 Területi általános végrehajtó igazgatási tevékenység
841163 Pályázat- és támogatáskezelés, ellenőrzés
841212 Oktatás központi igazgatása és szabályozása
841221 Egészségügy területi igazgatása és szabályozása
841222 Oktatás területi igazgatása és szabályozása
841223 Kultúra területi igazgatása és szabályozása
841228 Szociális szolgáltatások területi igazgatása és szabályozása
841229 Társadalmi tevékenységekkel, esélyegyenlőséggel, érdekképviselettel, nemzetiségekkel, egyházakkal összefüggő feladatok területi igazgatása és szabályozása
841322 Mezőgazdaság területi igazgatása és szabályozása
841323 Földügy területi igazgatása és szabályozása
841325 Építésügy területi igazgatása és szabályozása
841332 Foglalkoztatás-, munkaügy területi igazgatása és szabályozása
841334 Munkavédelmi, munkaügyi ellenőrzés területi igazgatása és szabályozása
841335 Foglalkoztatást elősegítő támogatások
841336 Megváltozott munkaképességű személyek foglalkoztatását elősegítő támogatások
841339 Munkanélküli ellátások finanszírozása
841352 Mezőgazdasági támogatások
841382 Területfejlesztési és területrendezési területi feladatok
841904 Egészségbiztosítási alap bevételei (elszámolásai)
842206 Honvédelmi felkészítés (komplex védelem)
842350 Pártfogó felügyelői tevékenység
842370 Áldozatsegítés és kárenyhítés
842422 Igazgatásrendészet
843012 Nyugdíjbiztosítási szolgáltatások területi igazgatása
843032 Egészségbiztosítási szolgáltatások területi igazgatása
843041 Egészségbiztosítási pénzbeli betegségi ellátások finanszírozása
843042 Egészségbiztosítási pénzbeli anyasági ellátások finanszírozása
843043 Egészségbiztosítási egyéb pénzbeli ellátások finanszírozása
843047 Egyéb természetbeni ellátások nyújtásának finanszírozása
843048 Egyéb egészségbiztosítási ellátáshoz kapcsolódó kiadások finanszírozása
855935 Szakmai továbbképzések
855936 Kötelező felkészítő képzések
855937 M.n.s. egyéb felnőttoktatás
862240 Egyéb, máshová nem sorolt járóbeteg-ellátás
869011 Hatósági eljárás érdekében vagy más, jogszabályban előírt okból kötelezően végzett egészségügyi szakértői tevékenység
869031 Egészségügyi laboratóriumi szolgáltatások
869043 Fertőző megbetegedések megelőzése, járványügyi ellátás
869044 Nem fertőző megbetegedések megelőzése
869051 Környezet-egészségügyi feladatok
869052 Település-egészségügyi feladatok
869053 Sugár-egészségügyi feladatok
869060 Élelmezés- és táplálkozás-egészségügyi felügyelet, ellenőrzés, tanácsadás
889943 Munkáltatók által nyújtott lakástámogatások
890442 Foglalkoztatást helyettesítő támogatásra jogosultak hosszabb időtartamú közfoglalkoztatása.
(5) Az FMKH jogállását, feladat- és hatáskörét a fővárosi és megyei kormányhivatalokról, valamint a fővárosi és megyei kormányhivatalok kialakításával és a területi integrációval összefüggő törvénymódosításokról szóló 2010. évi CXXVI. törvény, valamint a fővárosi és megyei kormányhivatalokról szóló 288/2010. (XII. 21.) Korm. rendelet és egyéb jogszabályok határozzák meg. Az FMKH vállalkozási tevékenységet végezhet.
2. § Az FMKH-ban Erdészeti Igazgatóság nem működik.
3. § (1) Az FMKH szervezeti felépítését az 1. függelék tartalmazza.
(2) Az FMKH szervezeti egységeinek az 1. melléklettől eltérő feladatait - a törzshivatal főosztályai és a szakigazgatási szervek szervezeti egységei szerinti bontásban-a2. függelék tartalmazza.
(3) Az FMKH létszámkeretét - a törzshivatali főosztályok és a szakigazgatási szervek létszám szerinti bontásában -a 3. függelék tartalmazza.
1. függelék
A Fejér Megyei Kormányhivatal szervezeti felépítése

2. függelék
A Fejér Megyei Kormányhivatal szervezeti egységeinek feladatai
I. A Kormánymegbízott által közvetlenül vezetett szervezeti egységek
1. § Az FMKH esetében a Koordinációs és Szervezési Főosztály, illetve a Humánpolitikai Főosztály feladatait Koordinációs, Humánpolitikai és Szervezési Főosztály látja el.
II. Szakigazgatási szervek
1. Népegészségügyi Szakigazgatási szerv
2. § Az FMKH Népegészségügyi Szakigazgatási szervénél Sugár-egészségügyi Decentrum nem működik.
2. Növény- és Talajvédelmi Igazgatóság
3. § Az FMKH Növény- és Talajvédelmi Igazgatóságánál növény-egészségügyi határállomás nem működik.
3. függelék
A Fejér Megyei Kormányhivatal szervezeti egységei, valamint létszámkerete
Vezető / Szakigazgatási Szerv | Szervezeti egység | Létszám (fő) |
1. Kormánymegbízott | 1 | |
1.1. Főigazgató | 1 | |
1.2. Igazgató | 1 | |
1.3. Belső Ellenőrzési Osztály | 1 | |
1.4. Kormánymegbízotti Kabinet | 3 | |
1.5. Törvényességi Felügyeleti Főosztály | 8 | |
1.6. Hatósági Főosztály | 43 | |
1.7. Oktatási Főosztály | 6 | |
1.8. Koordinációs, Humánpolitikai és Szervezési Főosztály | 17 | |
1.9. Pénzügyi Főosztály | 40 | |
1.10. Informatikai Főosztály | 13 | |
1.11. Jogi és Perképviseleti Osztály | 5 | |
1.12. Védelmi Bizottság Titkársága | 1 | |
2. Szociális és Gyámhivatal | 14 | |
3. Építésügyi Hivatal | 9 | |
4. Igazságügyi Szolgálat | 29 | |
Vezető / Szakigazgatási Szerv | Szervezeti egység | Létszám (fő) |
5. Növény-és Talajvédelmi Igazgatóság | 40 | |
6. Földművelésügyi Igazgatóság | 12 | |
7. Élelmiszerlánc-biztonsági és Állategészségügyi Igazgatóság | 69 | |
8. Földhivatal | 147 | |
9. Egészségbiztosítási Pénztári Szakigazgatási Szerv | 49 | |
10. Nyugdíjbiztosítási Igazgatóság | 70 | |
11. Munkaügyi Központ | 114 | |
12. Munkavédelmi és Munkaügyi Szakigazgatási Szerv | 33 | |
13. Fogyasztóvédelmi Felügyelőség | 13 | |
14. Kulturális Örökségvédelmi Iroda | 11 | |
15. Népegészségügyi Szakigazgatási Szerv | 87 | |
16. Mérésügyi és Műszaki Biztonsági Hatóság | 26 | |
17. Közlekedési Felügyelőség | 43 | |
18. Rehabilitációs Szakigazgatási Szerv | 20 | |
Összesen | 926 |
8. melléklet a 26/2012. (VIII. 24.) KIM utasításhoz
A Győr-Moson-Sopron Megyei Kormányhivatal
Szervezeti és Működési Szabályzatának különös szabályai
1. § (1) A Győr-Moson-Sopron Megyei Kormányhivatal (a továbbiakban: GYMSMKH) az Alaptörvény 17. cikk (3) bekezdése alapján a Kormány általános hatáskörű területi államigazgatási szerve.
(2) A GYMSMKH alapadatai a következők:
a) megnevezése: Győr-Moson-Sopron Megyei Kormányhivatal;
b) rövidítése: GYMSMKH;
c) angol megnevezése: Government Office of Győr-Moson-Sopron County;
d) német megnevezése: Das Regierungsamt im Komitat Győr-Moson-Sopron;
e) francia megnevezése: Office Gouvernemental du Département Győr-Moson-Sopron;
f) székhelye: 9021 Győr, Árpád út 32.;
g) postafiók címe: 9002 Győr, Pf. 415.;
h) vezetője: kormánymegbízott;
i) alapítója: Magyarország Kormánya;
j) alapítás dátuma: 2011. január 1.;
k) alapító okirat kelte és száma: 2012. április 2.; XXII-3/KIM/1974/2. (2012);
l) a költségvetési szerv létrehozásáról rendelkező jogszabály megnevezése: a fővárosi és megyei kormányhivatalokról, valamint a fővárosi és megyei kormányhivatalok kialakításával és a területi integrációval összefüggő törvénymódosításokról szóló 2010. évi CXXVI. törvény;
m) gazdálkodási besorolása: önállóan működő és gazdálkodó költségvetési szerv;
n) számlavezetője: MÁK;
o) előirányzat-felhasználási keretszámla száma: 10033001-00299633-00000000;
p) adóigazgatási azonosító száma: 15789305-2-08;
q) statisztikai számjele: 15789305-8411-312-08;
r) PIR törzsszáma: 789301;
(3) A GYMSMKH államháztartási szakágazati besorolása:
841104 Területi általános igazgatási szervek tevékenysége
(4) A GYMSMKH alaptevékenységének államháztartási szakfeladatrendi besorolása:
639990 M.n.s. egyéb információs szolgáltatás
680002 Nem lakóingatlan bérbeadása, üzemeltetése
691001 Jogi segítségnyújtás
712101 Mérőeszközök hitelesítése
712106 Élelmiszer-előállítással kapcsolatos állat-egészségügyi ellenőrző vizsgálatok
712109 Egyéb, hatósági eljárás érdekében végzett műszaki vizsgálat, elemzés
721933 Agrártudományi kísérleti fejlesztés
749050 M.n.s. egyéb szakmai, tudományos, műszaki tevékenység
750000 Állat-egészségügyi ellátás
841114 Országgyűlési képviselőválasztásokhoz kapcsolódó tevékenységek
841115 Önkormányzati képviselőválasztásokhoz kapcsolódó tevékenységek
841116 Országos és helyi nemzetiségi önkormányzati választásokhoz kapcsolódó tevékenységek
841117 Európai parlamenti képviselőválasztáshoz kapcsolódó tevékenységek
841118 Országos és helyi népszavazáshoz kapcsolódó tevékenységek
841121 Általános kormányzati koordináció
841122 Központi általános végrehajtó igazgatási tevékenység
841124 Területi általános végrehajtó igazgatási tevékenység
841163 Pályázat- és támogatáskezelés, ellenőrzés
841221 Egészségügy területi igazgatása és szabályozása
841222 Oktatás területi igazgatása és szabályozása
841223 Kultúra területi igazgatása és szabályozása
841228 Szociális szolgáltatások területi igazgatása és szabályozása
841229 Társadalmi tevékenységekkel, esélyegyenlőséggel, érdekképviselettel, nemzetiségekkel, egyházakkal összefüggő feladatok területi igazgatása és szabályozása
841322 Mezőgazdaság területi igazgatása és szabályozása
841323 Földügy területi igazgatása és szabályozása
841324 Energia- és ásványügy területi igazgatása és szabályozása
841325 Építésügy területi igazgatása és szabályozása
841326 Közlekedés területi igazgatása és szabályozása
841327 Hírközlés területi igazgatása és szabályozása
841328 Turizmus területi igazgatása és szabályozása
841329 Kis- és nagykereskedelem területi igazgatása és szabályozása
841332 Foglalkoztatás-, munkaügy területi igazgatása és szabályozása
841334 Munkavédelmi, munkaügyi ellenőrzés területi igazgatása és szabályozása
841335 Foglalkoztatást elősegítő támogatások
841336 Megváltozott munkaképességű személyek foglalkoztatását elősegítő támogatások
841339 Munkanélküli ellátások finanszírozása
841382 Területfejlesztési és területrendezési területi feladatok
841904 Egészségbiztosítási alap bevételei (elszámolásai)
842201 Védelmi feladatok központi igazgatása és szabályozása
842206 Honvédelmi felkészítés (komplex védelem)
842350 Pártfogó felügyelői tevékenység
842370 Áldozatsegítés és kárenyhítés
842422 Igazgatásrendészet
843012 Nyugdíjbiztosítási szolgáltatások területi igazgatása
843032 Egészségbiztosítási szolgáltatások területi igazgatása
843041 Egészségbiztosítási pénzbeli betegségi ellátások finanszírozása
843042 Egészségbiztosítási pénzbeli anyasági ellátások finanszírozása
843043 Egészségbiztosítási egyéb pénzbeli ellátások finanszírozása
843047 Egyéb természetbeni ellátások nyújtásának finanszírozása
843048 Egyéb egészségbiztosítási ellátáshoz kapcsolódó kiadások finanszírozása
855935 Szakmai továbbképzések
855936 Kötelező felkészítő képzések
855937 M.n.s. egyéb felnőttoktatás
862240 Egyéb, máshová nem sorolt járóbeteg-ellátás
869011 Hatósági eljárás érdekében vagy más, jogszabályban előírt okból kötelezően végzett egészségügyi szakértői tevékenység
869031 Egészségügyi laboratóriumi szolgáltatások
869043 Fertőző megbetegedések megelőzése, járványügyi ellátás
869044 Nem fertőző megbetegedések megelőzése
869051 Környezet-egészségügyi feladatok
869052 Település-egészségügyi feladatok
869053 Sugár-egészségügyi feladatok
869054 Kémiaibiztonság-egészségügyi feladatok
869060 Élelmezés- és táplálkozás-egészségügyi felügyelet, ellenőrzés, tanácsadás
889943 Munkáltatók által nyújtott lakástámogatások
890441 Rövid időtartamú közfoglalkoztatás
890442 Foglalkoztatást helyettesítő támogatásra jogosultak hosszabb időtartamú közfoglalkoztatása
890443 Egyéb közfoglalkoztatás.
(5) A GYMSMKH jogállását, feladat-és hatáskörét a fővárosi és megyei kormányhivatalokról, valamint a fővárosi és megyei kormányhivatalok kialakításával és a területi integrációval összefüggő törvénymódosításokról szóló 2010. évi CXXVI. törvény, valamint a fővárosi és megyei kormányhivatalokról szóló 288/2010. (XII. 21.) Korm. rendelet és egyéb jogszabályok határozzák meg. A GYMSMKH vállalkozási tevékenységet végezhet.
2. § A GYMSMKH-nál Erdészeti Igazgatóság nem működik.
3. § (1) A GYMSMKH szervezeti felépítését az 1. függelék tartalmazza.
(2) A GYMSMKH szervezeti egységeinek az 1. melléklettől eltérő feladatait - a törzshivatal főosztályai és a szakigazgatási szervek szervezeti egységei szerinti bontásban-a2. függelék tartalmazza.
(3) A GYMSMKH létszámkeretét - a törzshivatali főosztályok és a szakigazgatási szervek létszám szerinti bontásában -a 3. függelék tartalmazza.
1. függelék
A Győr-Moson-Sopron Megyei Kormányhivatal szervezeti felépítése

2. függelék
A Győr-Moson-Sopron Megyei Kormányhivatal szervezeti egységeinek feladatai
I. A Kormánymegbízott által közvetlenül vezetett szervezeti egységek
1. § A GYMSMKH-ban önálló Jogi és Perképviseleti Osztály nem működik, feladatait a Hatósági Főosztály látja el.
1. Oktatási Főosztály
2. § Vizsgabizottságot működtető intézményként eljár a GYMSMKH és jogelődje mellett működött érettségi vizsgabizottságok érettségi vizsgaszabályzatban meghatározott iratainak kezelésében.
II. Szakigazgatási szervek
1. Nyugdíjbiztosítási Igazgatóság
3. § A GYMSMKH Nyugdíjbiztosítási Igazgatóság Nyugellátási Főosztályán csak egy Igényelbírálási Osztály és a soproni működési helyén Ügyfélszolgálati és Igényelbírálási Osztály, továbbá a Hatósági, Nyugdíj-nyilvántartási és Ellenőrzési Főosztály részeként soproni működési helyen Nyilvántartási és Ellenőrzési Osztály működik.
3. függelék
A Győr-Moson-Sopron Megyei Kormányhivatal szervezeti egységei, valamint létszámkerete
Vezető / Szakigazgatási Szerv | Szervezeti egység | Létszám (fő) |
1. Kormánymegbízott | 1 | |
1.1. Főigazgató | 1 | |
1.2. Igazgató | 1 | |
1.3. Belső Ellenőrzési Osztály | 2 | |
1.4. Kormánymegbízotti Kabinet | 4 | |
1.5. Törvényességi Felügyeleti Főosztály | 9 | |
1.6. Hatósági Főosztály | 57 | |
1.7. Oktatási Főosztály | 8 | |
1.8. Koordinációs és Szervezési Főosztály | 10 | |
1.9. Humánpolitikai Főosztály | 9 | |
1.10. Pénzügyi Főosztály | 46 | |
1.11. Informatikai Főosztály | 7 | |
1.12. Védelmi Bizottság Titkársága | 1 | |
2. Szociális és Gyámhivatal | 14 | |
3. Építésügyi Hivatal | 8 | |
Vezető / Szakigazgatási Szerv | Szervezeti egység | Létszám (fő) |
4. Igazságügyi Szolgálat | 27 | |
5. Növény-és Talajvédelmi Igazgatóság | 27 | |
6. Földművelésügyi Igazgatóság | 9 | |
7. Élelmiszerlánc-biztonsági és Állategészségügyi Igazgatóság | 100 | |
8. Földhivatal | 135 | |
9. Egészségbiztosítási Pénztári Szakigazgatási Szerv | 61 | |
10. Nyugdíjbiztosítási Igazgatóság | 79 | |
11. Munkaügyi Központ | 82 | |
12. Munkavédelmi és Munkaügyi Szakigazgatási Szerv | 22 | |
13. Fogyasztóvédelmi Felügyelőség | 16 | |
14. Kulturális Örökségvédelmi Iroda | 15 | |
15. Népegészségügyi Szakigazgatási Szerv | 127 | |
16. Mérésügyi és Műszaki Biztonsági Hatóság | 26 | |
17. Közlekedési Felügyelőség | 50 | |
18. Rehabilitációs Szakigazgatási Szerv | 20 | |
Összesen | 974 |
9. melléklet a 26/2012. (VIII. 24.) KIM utasításhoz
A Hajdú-Bihar Megyei Kormányhivatal
Szervezeti és Működési Szabályzatának különös szabályai
1. § (1) A Hajdú-Bihar Megyei Kormányhivatal (a továbbiakban: HBMKH) az Alaptörvény 17. cikk (3) bekezdése alapján a Kormány általános hatáskörű területi államigazgatási szerve.
(2) A HBMKH alapadatai a következők:
a) megnevezése: Hajdú-Bihar Megyei Kormányhivatal;
b) rövidítése: HBMKH;
c) angol megnevezése: Government Office of Hajdú-Bihar County;
d) német megnevezése: Das Regierungsamt im Komitat Hajdú-Bihar;
e) francia megnevezése: Office Gouvernemental du Département Hajdú-Bihar;
f) székhelye: 4024 Debrecen, Piac u. 54.;
g) postafiók címe: 4002 Debrecen, Pf. 83.;
h) vezetője: kormánymegbízott;
i) alapítója: Magyarország Kormánya;
j) alapítás dátuma: 2011. január 1.;
k) alapító okirat kelte és száma: 2012. április 2., XXII-3/KIM/1975/2. (2012);
l) a költségvetési szerv létrehozásáról rendelkező jogszabály megnevezése: a fővárosi és megyei kormányhivatalokról, valamint a fővárosi és megyei kormányhivatalok kialakításával és a területi integrációval összefüggő törvénymódosításokról szóló 2010. évi CXXVI. törvény;
m) gazdálkodási besorolása: önállóan működő és gazdálkodó költségvetési szerv;
n) számlavezetője: MÁK;
o) előirányzat-felhasználási keretszámla száma: 10034002-00299626-00000000;
p) adóigazgatási azonosító száma: 15789312-2-09;
q) statisztikai számjele: 15789312-8411-312-09;
r) PIR törzsszáma: 789312;
(3) A HBMKH államháztartási szakágazati besorolása:
841104 Területi általános igazgatási szervek tevékenysége
(4) A HBMKH alaptevékenységének államháztartási szakfeladatrendi besorolása:
691001 Jogi segítségnyújtás
712101 Mérőeszközök hitelesítése
712106 Élelmiszer-előállítással kapcsolatos állat-egészségügyi ellenőrző vizsgálatok
712109 Egyéb, hatósági eljárás érdekében végzett műszaki vizsgálat, elemzés
721933 Agrártudományi kísérleti fejlesztés
749050 M.n.s. egyéb szakmai, tudományos, műszaki tevékenység
841114 Országgyűlési képviselőválasztásokhoz kapcsolódó tevékenységek
841115 Önkormányzati képviselőválasztásokhoz kapcsolódó tevékenységek
841116 Országos és helyi nemzetiségi önkormányzati választásokhoz kapcsolódó tevékenységek
841117 Európai parlamenti képviselőválasztáshoz kapcsolódó tevékenységek
841118 Országos és helyi népszavazáshoz kapcsolódó tevékenységek
841124 Területi általános végrehajtó igazgatási tevékenység
841163 Pályázat- és támogatáskezelés, ellenőrzés
841221 Egészségügy területi igazgatása és szabályozása
841222 Oktatás területi igazgatása és szabályozása
841223 Kultúra területi igazgatása és szabályozása
841228 Szociális szolgáltatások területi igazgatása és szabályozása
841229 Társadalmi tevékenységekkel, esélyegyenlőséggel, érdekképviselettel, nemzetiségekkel, egyházakkal összefüggő feladatok területi igazgatása és szabályozása
841322 Mezőgazdaság területi igazgatása és szabályozása
841323 Földügy területi igazgatása és szabályozása
841325 Építésügy területi igazgatása és szabályozása
841332 Foglalkoztatás-, munkaügy területi igazgatása és szabályozása
841334 Munkavédelmi, munkaügyi ellenőrzés területi igazgatása és szabályozása
841335 Foglalkoztatást elősegítő támogatások
841336 Megváltozott munkaképességű személyek foglalkoztatását elősegítő támogatások
841339 Munkanélküli ellátások finanszírozása
841382 Területfejlesztési és területrendezési területi feladatok
841904 Egészségbiztosítási alap bevételei (elszámolásai)
842206 Honvédelmi felkészítés (komplex védelem)
842350 Pártfogó felügyelői tevékenység
842370 Áldozatsegítés és kárenyhítés
842422 Igazgatásrendészet
842542 Minősített időszaki tevékenységek (kivéve ár- és belvízvédelem)
843012 Nyugdíjbiztosítási szolgáltatások területi igazgatása
843032 Egészségbiztosítási szolgáltatások területi igazgatása
843041 Egészségbiztosítási pénzbeli betegségi ellátások finanszírozása
843042 Egészségbiztosítási pénzbeli anyasági ellátások finanszírozása
843043 Egészségbiztosítási egyéb pénzbeli ellátások finanszírozása
843047 Egyéb természetbeni ellátások nyújtásának finanszírozása
843048 Egyéb egészségbiztosítási ellátáshoz kapcsolódó kiadások finanszírozása
854214 Egészségügyi szakmai képzés
855935 Szakmai továbbképzések
855936 Kötelező felkészítő képzések
855937 M.n.s. egyéb felnőttoktatás
862240 Egyéb, máshová nem sorolt járóbeteg-ellátás
869011 Hatósági eljárás érdekében vagy más, jogszabályban előírt okból kötelezően végzett egészségügyi szakértői tevékenység
869031 Egészségügyi laboratóriumi szolgáltatások
869043 Fertőző megbetegedések megelőzése, járványügyi ellátás
869044 Nem fertőző megbetegedések megelőzése
869046 Szenvedélybetegségek (kivéve: kábítószer) megelőzésének programjai
869047 Komplex egészségfejlesztő, prevenciós programok
869049 Egyéb betegségmegelőzés, népegészségügyi ellátás
869051 Környezet-egészségügyi feladatok
869052 Település-egészségügyi feladatok
869053 Sugár-egészségügyi feladatok
869054 Kémiaibiztonság-egészségügyi feladatok
869060 Élelmezés- és táplálkozás-egészségügyi felügyelet, ellenőrzés, tanácsadás.
(5) A HBMKH jogállását, feladat- és hatáskörét a fővárosi és megyei kormányhivatalokról, valamint a fővárosi és megyei kormányhivatalok kialakításával és a területi integrációval összefüggő törvénymódosításokról szóló 2010. évi CXXVI. törvény, valamint a fővárosi és megyei kormányhivatalokról szóló 288/2010. (XII. 21.) Korm. rendelet és egyéb jogszabályok határozzák meg. A HBMKH vállalkozási tevékenységet végezhet.
2. § (1) A HBMKH szervezeti felépítését az 1. függelék tartalmazza.
(2) A HBMKH szervezeti egységeinek az 1. melléklettől eltérő feladatait - a törzshivatal főosztályai és a szakigazgatási szervek szervezeti egységei szerinti bontásban-a2.függelék tartalmazza.
(3) A HBMKH létszámkeretét - a törzshivatali főosztályok és a szakigazgatási szervek létszám szerinti bontásában -a 3. függelék tartalmazza.
1. függelék
A Hajdú-Bihar Megyei Kormányhivatal szervezeti felépítése

2. függelék
A Hajdú-Bihar Megyei Kormányhivatal szervezeti egységeinek feladatai
I. A Kormánymegbízott által közvetlenül vezetett szervezeti egységek
1. Oktatási Főosztály
1. § Vizsgabizottságot működtető intézményként eljár a HBMKH és jogelődje mellett működött érettségi vizsgabizottságok érettségi vizsgaszabályzatban meghatározott iratainak kezelésében.
II. Szakigazgatási szervek
1. Növény- és Talajvédelmi Igazgatóság
2. § A HBMKH Növény- és Talajvédelmi Igazgatóság Növényvédelmi és Növényi Termék Ellenőrzési Osztályán növény-egészségügyi határállomás nem működik.
2. Népegészségügyi Szakigazgatási szerv
3. § A HBMKH Népegészségügyi Szakigazgatási Szerve Laboratóriumi Decentrummal nem rendelkezik, valamint Egészségügyi Igazgatási Osztály és Egészségügyi Elemzési és Támogató Osztály helyett Intézetvezetési, Egészségügyi Statisztikai és Elemzési Osztály működik.
3. Közlekedési Felügyelőség
4. § A HBMKH Közlekedési Felügyelőségénél a Közúti Jármű Főosztály feladatait a Közúti Jármű Osztály látja el.
3. függelék
A Hajdú-Bihar Megyei Kormányhivatal szervezeti egységei, valamint létszámkerete
Vezető / Szakigazgatási Szerv | Szervezeti egység | Létszám (fő) |
1. Kormánymegbízott | 1 | |
1.1. Főigazgató | 1 | |
1.2. Igazgató | 1 | |
1.3. Belső Ellenőrzési Osztály | 3 | |
1.4. Kormánymegbízotti Kabinet | 5 | |
1.5. Törvényességi Felügyeleti Főosztály | 11 | |
1.6. Hatósági Főosztály | 52 | |
1.7. Oktatási Főosztály | 8 | |
1.8. Koordinációs és Szervezési Főosztály | 20 | |
1.9. Humánpolitikai Főosztály | 13 | |
1.10. Pénzügyi Főosztály | 57 | |
1.11. Informatikai Főosztály | 9 |
Vezető / Szakigazgatási Szerv | Szervezeti egység | Létszám (fő) |
1.12. Jogi és Perképviseleti Osztály | 2 | |
1.13. Védelmi Bizottság Titkársága | 1 | |
2. Szociális és Gyámhivatal | 21 | |
3. Építésügyi Hivatal | 12 | |
4. Igazságügyi Szolgálat | 32 | |
5. Növény- és Talajvédelmi Igazgatóság | 34 | |
6. Erdészeti Igazgatóság | 30 | |
7. Földművelésügyi Igazgatóság | 12 | |
8. Élelmiszerlánc-biztonsági és Állategészségügyi Igazgatóság | 134 | |
9. Földhivatal | 174 | |
10. Egészségbiztosítási Pénztári Szakigazgatási Szerv | 65 | |
11. Nyugdíjbiztosítási Igazgatóság | 94 | |
12. Munkaügyi Központ | 167 | |
13. Munkavédelmi és Munkaügyi Szakigazgatási Szerv | 44 | |
14. Fogyasztóvédelmi Felügyelőség | 14 | |
15. Kulturális Örökségvédelmi Iroda | 10 | |
16. Népegészségügyi Szakigazgatási Szerv | 105 | |
17. Mérésügyi és Műszaki Biztonsági Hatóság | 26 | |
18. Közlekedési Felügyelőség | 53 | |
19. Rehabilitációs Szakigazgatási Szerv | 35 | |
Összesen | 1246 |
10. melléklet a 26/2012. (VIII. 24.) KIM utasításhoz
A Heves Megyei Kormányhivatal
Szervezeti és Működési Szabályzatának különös szabályai
1. § (1) A Heves Megyei Kormányhivatal (a továbbiakban: HMKH) az Alaptörvény 17. cikk (3) bekezdése alapján a Kormány általános hatáskörű területi államigazgatási szerve.
(2) A HMKH alapadatai a következők:
a) megnevezése: Heves Megyei Kormányhivatal;
b) rövidítése: HMKH;
c) angol megnevezése: Government Office of Heves County;
d) német megnevezése: Das Regierungsamt im Komitat Heves;
e) francia megnevezése: Office Gouvernemental du Département Heves;
f) székhelye: 3300 Eger, Kossuth Lajos utca 9.;
g) postafiók címe: 3301 Eger, Pf. 216.;
h) vezetője: kormánymegbízott;
i) alapítója: Magyarország Kormánya;
j) alapítás dátuma: 2011. január 1.;
k) alapító okirat kelte és száma: 2012. április 2., XXII-3/KIM/1977/2. (2012);
l) a költségvetési szerv létrehozásáról rendelkező jogszabály megnevezése: a fővárosi és megyei kormányhivatalokról, valamint a fővárosi és megyei kormányhivatalok kialakításával és a területi integrációval összefüggő törvénymódosításokról szóló 2010. évi CXXVI. törvény;
m) gazdálkodási besorolása: önállóan működő és gazdálkodó költségvetési szerv;
n) számlavezetője: MÁK;
o) előirányzat-felhasználási keretszámla száma: 10035003-00299619-00000000;
p) adóigazgatási azonosító száma: 15789329-2-10;
q) statisztikai számjele: 15789329-8411-312-10;
r) PIR törzsszáma: 789323;
(3) A HMKH államháztartási szakágazati besorolása:
841104 Területi általános igazgatási szervek tevékenysége
(4) A HMKH alaptevékenységének államháztartási szakfeladatrendi besorolása:
639990 M.n.s. egyéb információs szolgáltatás
680001 Lakóingatlan bérbeadása, üzemeltetése
680002 Nem lakóingatlan bérbeadása, üzemeltetése
691001 Jogi segítségnyújtás
712101 Mérőeszközök hitelesítése
712106 Élelmiszer-előállítással kapcsolatos állat-egészségügyi ellenőrző vizsgálatok
712109 Egyéb, hatósági eljárás érdekében végzett műszaki vizsgálat, elemzés
721933 Agrártudományi kísérleti fejlesztés
749050 M.n.s. egyéb szakmai, tudományos, műszaki tevékenység
750000 Állat-egészségügyi ellátás
841114 Országgyűlési képviselőválasztásokhoz kapcsolódó tevékenységek
841115 Önkormányzati képviselőválasztásokhoz kapcsolódó tevékenységek
841116 Országos és helyi nemzetiségi önkormányzati választásokhoz kapcsolódó tevékenységek
841117 Európai parlamenti képviselőválasztáshoz kapcsolódó tevékenységek
841118 Országos és helyi népszavazáshoz kapcsolódó tevékenységek
841121 Általános kormányzati koordináció
841122 Központi általános végrehajtó igazgatási tevékenység
841124 Területi általános végrehajtó igazgatási tevékenység
841163 Pályázat- és támogatáskezelés, ellenőrzés
841173 Statisztikai tevékenység
841212 Oktatás központi igazgatása és szabályozása
841221 Egészségügy területi igazgatása és szabályozása
841222 Oktatás területi igazgatása és szabályozása
841223 Kultúra területi igazgatása és szabályozása
841228 Szociális szolgáltatások területi igazgatása és szabályozása
841229 Társadalmi tevékenységekkel, esélyegyenlőséggel, érdekképviselettel, nemzetiségekkel, egyházakkal összefüggő feladatok területi igazgatása és szabályozása
841318 Turizmus központi igazgatása és szabályozása
841322 Mezőgazdaság területi igazgatása és szabályozása
841323 Földügy területi igazgatása és szabályozása
841325 Építésügy területi igazgatása és szabályozása
841326 Közlekedés területi igazgatása és szabályozása
841331 Foglalkoztatás-, munkaügy központi igazgatása és szabályozása
841332 Foglalkoztatás-, munkaügy területi igazgatása és szabályozása
841333 Munkavédelmi, munkaügyi ellenőrzés központi igazgatása és szabályozása
841334 Munkavédelmi, munkaügyi ellenőrzés területi igazgatása és szabályozása
841335 Foglalkoztatást elősegítő támogatások
841336 Megváltozott munkaképességű személyek foglalkoztatását elősegítő támogatások
841339 Munkanélküli ellátások finanszírozása
841352 Mezőgazdasági támogatások
841904 Egészségbiztosítási alap bevételei (elszámolásai)
842206 Honvédelmi felkészítés (komplex védelem)
842310 Igazságügy központi igazgatása és szabályozása
842350 Pártfogó felügyelői tevékenység
842370 Áldozatsegítés és kárenyhítés
842422 Igazgatásrendészet
843012 Nyugdíjbiztosítási szolgáltatások területi igazgatása
843032 Egészségbiztosítási szolgáltatások területi igazgatása
843041 Egészségbiztosítási pénzbeli betegségi ellátások finanszírozása
843042 Egészségbiztosítási pénzbeli anyasági ellátások finanszírozása
843043 Egészségbiztosítási egyéb pénzbeli ellátások finanszírozása
843047 Egyéb természetbeni ellátások nyújtásának finanszírozása
843048 Egyéb egészségbiztosítási ellátáshoz kapcsolódó kiadások finanszírozása
855935 Szakmai továbbképzések
855936 Kötelező felkészítő képzések
855937 M.n.s. egyéb felnőttoktatás
856091 Szakképzési és felnőttképzési támogatások
862240 Egyéb, máshová nem sorolt járóbeteg-ellátás
869011 Hatósági eljárás érdekében vagy más, jogszabályban előírt okból kötelezően végzett egészségügyi szakértői tevékenység
869031 Egészségügyi laboratóriumi szolgáltatások
869041 Család- és nővédelmi egészségügyi gondozás
869042 Ifjúság-egészségügyi gondozás
869043 Fertőző megbetegedések megelőzése, járványügyi ellátás
869044 Nem fertőző megbetegedések megelőzése
869047 Komplex egészségfejlesztő, prevenciós programok 869049 Egyéb betegségmegelőzés, népegészségügyi ellátás
869051 Környezet-egészségügyi feladatok
869052 Település-egészségügyi feladatok
869053 Sugár-egészségügyi feladatok
869054 Kémiaibiztonság-egészségügyi feladatok
869060 Élelmezés- és táplálkozás-egészségügyi felügyelet, ellenőrzés, tanácsadás
889943 Munkáltatók által nyújtott lakástámogatások.
(5) A HMKH jogállását, feladat- és hatáskörét a fővárosi és megyei kormányhivatalokról, valamint a fővárosi és megyei kormányhivatalok kialakításával és a területi integrációval összefüggő törvénymódosításokról szóló 2010. évi CXXVI. törvény, valamint a fővárosi és megyei kormányhivatalokról szóló 288/2010. (XII. 21.) Korm. rendelet és egyéb jogszabályok határozzák meg. A HMKH vállalkozási tevékenységet végezhet.
2. § A HMKH-nál Kulturális Örökségvédelmi Iroda, valamint Mérésügyi és Műszaki Biztonsági Hatóság nem működik.
3. § (1) A HMKH szervezeti felépítését az 1. függelék tartalmazza.
(2) A HMKH szervezeti egységeinek az 1. melléklettől eltérő feladatait - a törzshivatal főosztályai és a szakigazgatási szervek szervezeti egységei szerinti bontásban-a2. függelék tartalmazza.
(3) A HMKH létszámkeretét - a törzshivatali főosztályok és a szakigazgatási szervek létszám szerinti bontásában -a 3. függelék tartalmazza.
1. függelék
A Heves Megyei Kormányhivatal szervezeti felépítése

2. függelék
A Heves Megyei Kormányhivatal szervezeti egységeinek feladatai
I. A Kormánymegbízott által közvetlenül vezetett szervezeti egységek
1. § A HMKH esetében a Koordinációs és Szervezési Főosztály, illetve a Humánpolitikai Főosztály feladatait Koordinációs, Humánpolitikai és Szervezési Főosztály látja el.
II. Szakigazgatási szervek
1. Építésügyi Hivatal
2. § A HMKH Építésügyi Hivatalában állami főépítész nem működik.
2. Növény- és Talajvédelmi Igazgatóság
3. § A HMKH Növény- és Talajvédelmi Igazgatósága Növényvédelmi és Növényi Termék Ellenőrzési Osztályán növény-egészségügyi határállomás nem működik.
4. § A HMKH Növény- és Talajvédelmi Igazgatóságán Vetőmag- és Szaporítóanyag-felügyeleti Osztály nem működik.
3. Nyugdíjbiztosítási Igazgatóság
5. § A HMKH Nyugdíjbiztosítási Igazgatóság Nyugellátási Főosztályán csak egy Igényelbírálási Osztály működik.
6. § A HMKH Nyugdíjbiztosítási Igazgatóság Nyugellátási Főosztályán gyöngyösi székhellyel Igényelbírálási és Ügyfélszolgálati Osztály működik.
7. § A HMKH Nyugdíjbiztosítási Igazgatóságán a HMKH egri székhelye mellett Nyilvántartási Osztály működik gyöngyösi székhellyel is.
8. § A HMKH Nyugdíjbiztosítási Igazgatóság Hatósági, Nyugdíj-nyilvántartási és Ellenőrzési Főosztályán Nyilvántartási Osztály működik gyöngyösi székhellyel.
4. Népegészségügyi Szakigazgatási Szerv
9. § A HMKH Népegészségügyi Szakigazgatási Szervénél Sugár-egészségügyi Decentrum és Laboratóriumi Decentrum nem működik.
3. függelék
A Heves Megyei Kormányhivatal szervezeti egységei, valamint létszámkerete
Vezető / Szakigazgatási Szerv | Szervezeti egység | Létszám (fő) |
1. Kormánymegbízott | 1 | |
1.1. Főigazgató | 1 | |
1.2. Igazgató | 1 | |
1.3. Belső Ellenőrzési Osztály | 3 | |
1.4. Kormánymegbízotti Kabinet | 5 | |
1.5. Törvényességi Felügyeleti Főosztály | 7 | |
1.6. Hatósági Főosztály | 32 | |
1.7. Oktatási Főosztály | 5 | |
1.8. Koordinációs, Humánpolitikai és Szervezési Főosztály | 18 | |
1.9. Pénzügyi Főosztály | 49 | |
1.10. Informatikai Főosztály | 14 | |
1.11. Jogi és Perképviseleti Osztály | 3 | |
1.12. Védelmi Bizottság Titkársága | 2 | |
2. Szociális és Gyámhivatal | 15 | |
3. Építésügyi Hivatal | 4 | |
4. Igazságügyi Szolgálat | 20 | |
5. Növény- és Talajvédelmi Igazgatóság | 19 | |
6. Erdészeti Igazgatóság | 33 | |
7. Földművelésügyi Igazgatóság | 13 | |
8. Élelmiszerlánc-biztonsági és Állategészségügyi Igazgatóság | 75 | |
9. Földhivatal | 100 | |
10. Egészségbiztosítási Pénztári Szakigazgatási Szerv | 47 | |
11. Nyugdíjbiztosítási Igazgatóság | 68 | |
12. Munkaügyi Központ | 123 | |
13. Munkavédelmi és Munkaügyi Szakigazgatási Szerv | 26 | |
14. Fogyasztóvédelmi Felügyelőség | 13 | |
Vezető / Szakigazgatási Szerv | Szervezeti egység | Létszám (fő) |
15. Népegészségügyi Szakigazgatási Szerv | 66 | |
16. Közlekedési Felügyelőség | 35 | |
17. Rehabilitációs Szakigazgatási Szerv | 22 | |
Összesen | 820 |
11. melléklet a 26/2012. (VIII. 24.) KIM utasításhoz
A Jász-Nagykun-Szolnok Megyei Kormányhivatal
Szervezeti és Működési Szabályzatának különös szabályai
1. § (1) A Jász-Nagykun-Szolnok Megyei Kormányhivatal (a továbbiakban: JNSZMKH) az Alaptörvény 17. cikk (3) bekezdése alapján a Kormány általános hatáskörű területi államigazgatási szerve.
(2) A JNSZMKH alapadatai a következők:
a) megnevezése: Jász-Nagykun-Szolnok Megyei Kormányhivatal;
b) rövidítése: JNSZMKH;
c) angol megnevezése: Government Office of Jász-Nagykun-Szolnok County;
d) német megnevezése: Das Regierungsamt im Komitat Jász-Nagykun-Szolnok;
e) francia megnevezése: Office Gouvernemental du Département Jász-Nagykun-Szolnok;
f) székhelye: 5000 Szolnok, Kossuth Lajos út 2.;
g) postafiók címe: 5001 Szolnok, Pf. 111.;
h) vezetője: kormánymegbízott;
i) alapítója: Magyarország Kormánya;
j) alapítás dátuma: 2011. január 1.;
k) alapító okirat kelte és száma: 2012. április 2.; XXII-3/KIM/1978/2. (2012);
l) a költségvetési szerv létrehozásáról rendelkező jogszabály megnevezése: a fővárosi és megyei kormányhivatalokról, valamint a fővárosi és megyei kormányhivatalok kialakításával és a területi integrációval összefüggő törvénymódosításokról szóló 2010. évi CXXVI. törvény;
m) gazdálkodási besorolása: önállóan működő és gazdálkodó költségvetési szerv;
n) számlavezetője: MÁK;
o) előirányzat-felhasználási keretszámla száma: 10045002-00299602-00000000;
p) adóigazgatási azonosító száma: 15789381-2-16;
q) statisztikai számjele: 15789381-8411-312-16;
r) PIR törzsszáma: 789389;
(3) A JNSZMKH államháztartási szakágazati besorolása:
841104 Területi általános igazgatási szervek tevékenysége
(4) A JNSZMKH alaptevékenységének államháztartási szakfeladatrendi besorolása:
639990 M.n.s. egyéb információs szolgáltatás
680002 Nem lakóingatlan bérbeadása, üzemeltetése
691001 Jogi segítségnyújtás
712106 Élelmiszer-előállítással kapcsolatos állat-egészségügyi ellenőrző vizsgálatok
712109 Egyéb, hatósági eljárás érdekében végzett műszaki vizsgálat, elemzés
721933 Agrártudományi kísérleti fejlesztés
749050 M.n.s. egyéb szakmai, tudományos, műszaki tevékenység
750000 Állat-egészségügyi ellátás
841114 Országgyűlési képviselőválasztásokhoz kapcsolódó tevékenységek
841115 Önkormányzati képviselőválasztásokhoz kapcsolódó tevékenységek
841116 Országos és helyi nemzetiségi önkormányzati választásokhoz kapcsolódó tevékenységek
841117 Európai parlamenti képviselőválasztásokhoz kapcsolódó tevékenységek
841118 Országos és helyi népszavazáshoz kapcsolódó tevékenységek
841124 Területi általános végrehajtó igazgatási tevékenység
841163 Pályázat- és támogatáskezelés, ellenőrzés
841221 Egészségügy területi igazgatása és szabályozása
841222 Oktatás területi igazgatása és szabályozása
841228 Szociális szolgáltatások területi igazgatása és szabályozása
841229 Társadalmi tevékenységekkel, esélyegyenlőséggel, érdekképviselettel, nemzetiségekkel, egyházakkal összefüggő feladatok területi igazgatása és szabályozása
841322 Mezőgazdaság területi igazgatása és szabályozása
841323 Földügy területi igazgatása és szabályozása
841325 Építésügy területi igazgatása és szabályozása
841326 Közlekedés területi igazgatása és szabályozása
841328 Turizmus területi igazgatása és szabályozása
841332 Foglalkoztatás-, munkaügy területi igazgatása és szabályozása
841334 Munkavédelmi, munkaügyi ellenőrzés területi igazgatása és szabályozása
841335 Foglalkoztatást elősegítő támogatások
841336 Megváltozott munkaképességű személyek foglalkoztatását elősegítő támogatások
841339 Munkanélküli ellátások finanszírozása
841904 Egészségbiztosítási alap bevételei (elszámolásai)
841905 Nyugdíjbiztosítási alap bevételei (elszámolásai)
842206 Honvédelmi felkészítés (komplex védelem)
842350 Pártfogó felügyelői tevékenység
842370 Áldozatsegítés és kárenyhítés
842422 Igazgatásrendészet
842542 Minősített időszaki tevékenységek (kivéve ár- és belvízvédelem)
843012 Nyugdíjbiztosítási szolgáltatások területi igazgatása
843032 Egészségbiztosítási szolgáltatások területi igazgatása
843041 Egészségbiztosítási pénzbeli betegségi ellátások finanszírozása
843042 Egészségbiztosítási pénzbeli anyasági ellátások finanszírozása
843043 Egészségbiztosítási egyéb pénzbeli ellátások finanszírozása
843047 Egyéb természetbeni ellátások nyújtásának finanszírozása
843048 Egyéb egészségbiztosítási ellátáshoz kapcsolódó kiadások finanszírozása
855935 Szakmai továbbképzések
855936 Kötelező felkészítő képzések
855937 M.n.s. egyéb felnőttoktatás
862240 Egyéb, máshová nem sorolt járóbeteg-ellátás
869011 Hatósági eljárás érdekében vagy más, jogszabályban előírt okból kötelezően végzett egészségügyi szakértői tevékenység
869031 Egészségügyi laboratóriumi szolgáltatások
869041 Család- és nővédelmi egészségügyi gondozás
869043 Fertőző megbetegedések megelőzése, járványügyi ellátás
869044 Nem fertőző megbetegedések megelőzése
869045 Kábítószer-megelőzés programjai, tevékenységei
869046 Szenvedélybetegségek (kivéve: kábítószer) megelőzésének programjai, tevékenységei
869047 Komplex egészségfejlesztő, prevenciós programok
869049 Egyéb betegségmegelőzés, népegészségügyi ellátás
869051 Környezet-egészségügyi feladatok
869052 Település-egészségügyi feladatok
869053 Sugár-egészségügyi feladatok
869054 Kémiaibiztonság-egészségügyi feladatok
869060 Élelmezés- és táplálkozás-egészségügyi felügyelet, ellenőrzés, tanácsadás
882202 Közgyógyellátás
889943 Munkáltatók által nyújtott lakástámogatások
890704 Egyéb fogyasztóvédelmi tájékoztatási tevékenység.
(5) A JNSZMKH jogállását, feladat- és hatáskörét a fővárosi és megyei kormányhivatalokról, valamint a fővárosi és megyei kormányhivatalok kialakításával és a területi integrációval összefüggő törvénymódosításokról szóló 2010. évi CXXVI. törvény, valamint a fővárosi és megyei kormányhivatalokról szóló 288/2010. (XII. 21.) Korm. rendelet és egyéb jogszabályok határozzák meg. A JNSZMKH vállalkozási tevékenységet végezhet.
2. § A JNSZMKH-ban Erdészeti Igazgatóság, Kulturális Örökségvédelmi Iroda, valamint Mérésügyi és Műszaki Biztonsági Hatóság nem működik.
3. § (1) A JNSZMKH szervezeti felépítését az 1. függelék tartalmazza.
(2) A JNSZMKH szervezeti egységeinek az 1. melléklettől eltérő feladatait - a törzshivatal főosztályai és a szakigazgatási szervek szervezeti egységei szerinti bontásban-a2. függelék tartalmazza.
(3) A JNSZMKH létszámkeretét - a törzshivatali főosztályok és a szakigazgatási szervek létszám szerinti bontásában -a 3. függelék tartalmazza.
1. függelék
A Jász-Nagykun-Szolnok Megyei Kormányhivatal szervezeti felépítése

2. függelék
A Jász-Nagykun-Szolnok Megyei Kormányhivatal szervezeti egységeinek feladatai
I. A Kormánymegbízott által közvetlenül vezetett szervezeti egységek
1. Hatósági Főosztály
1. § A Hatósági Főosztályon keletkezett ügyekben a perképviseleti feladatokat a Hatósági Főosztály látja el.
2. Humánpolitikai Főosztály
2. § Vezeti az illetménygazdálkodással kapcsolatos nyilvántartásokat - ide értve az uniós források terhére alkalmazott foglalkoztatottakkal kapcsolatos nyilvántartásokat is -, tartja a kapcsolatot az illetményszámfejtést végző MÁK-kal.
3. Pénzügyi Főosztály
3. § Ellátja a kormánytisztviselőkre és munkavállalókra vonatkozóan a munkavédelemmel és tűzvédelemmel kapcsolatos kormányhivatali teendőket, a munkavédelmi és tűzvédelmi oktatás megszervezését, a munkavédelmi és tűzvédelmi helyzet folyamatos figyelemmel kísérését, az előírt jelentések, beszámolók, statisztikák készítésére vonatkozó feladatokat, valamint a munkavédelmi és tűzvédelmi szabályzatok hatályosulásának és naprakészségének vizsgálatát.
4. § Gondoskodik a nem rendszeres személyi juttatások számfejtéséről és a személyi juttatásokhoz kapcsolódó kifizetésekről.
4. Informatikai Főosztály
5. § Megállapodás alapján üzemelteti a Megyei Intézményfenntartó Központ és a Megyei Önkormányzat informatikai rendszereit.
II. Szakigazgatási szervek
1. Építésügyi Hivatal
6. § A JNSZMKH Építésügyi Hivatalában állami főépítész nem működik. Az Építésügyi Hivatal szervezeti egységekre nem tagozódik.
2. Népegészségügyi Szakigazgatási Szerv
7. § A JNSZMKH Népegészségügyi Szakigazgatási Szervénél Sugár-egészségügyi Decentrum, Laboratóriumi Decentrum és Nemzetközi Oltóhely nem működik.
3. Munkaügyi Központ
8. § A JNSZMKH Munkaügyi Központjában a következő osztályok működnek: Szervezési és Hatósági Osztály, Befektetés Ösztönzési és Foglalkoztatási Programok Osztály, Pénzügyi és Számviteli Osztály, Közfoglalkoztatási és Koordinációs Osztály.
9. § A JNSZMKH Munkaügyi Központjában az igazgató helyettesítését a Befektetés Ösztönzési és Foglalkoztatási Programok Osztály osztályvezetője (általános helyettes) és a Szervezési és Hatósági Osztály osztályvezetője (szakmai helyettes) látja el.
3. függelék
A Jász-Nagykun-Szolnok Megyei Kormányhivatal szervezeti egységei, valamint létszámkerete
Vezető / Szakigazgatási Szerv | Szervezeti egység | Létszám (fő) |
1. Kormánymegbízott | 1 | |
1.1. Főigazgató | 1 | |
1.2. Igazgató | 1 | |
1.3. Belső Ellenőrzési Osztály | 3 | |
1.4. Kormánymegbízotti Kabinet | 5 | |
1.5. Törvényességi Felügyeleti Főosztály | 10 | |
1.6. Hatósági Főosztály | 33 | |
1.7. Oktatási Főosztály | 6 | |
1.8. Koordinációs és Szervezési Főosztály | 11 | |
1.9. Humánpolitikai Főosztály | 9 | |
1.10. Pénzügyi Főosztály | 56 | |
1.11. Informatikai Főosztály | 14 | |
1.12. Jogi és Perképviseleti Osztály | 8 | |
1.13. Védelmi Bizottság Titkársága | 1 | |
2. Szociális és Gyámhivatal | 12 | |
3. Építésügyi Hivatal | 4 | |
4. Igazságügyi Szolgálat | 26 | |
5. Növény- és Talajvédelmi Igazgatóság | 41 | |
6. Földművelésügyi Igazgatóság | 12 | |
7. Élelmiszerlánc-biztonsági és Állategészségügyi Igazgatóság | 90 | |
8. Földhivatal | 137 | |
9. Egészségbiztosítási Pénztári Szakigazgatási Szerv | 54 | |
10. Nyugdíjbiztosítási Igazgatóság | 67 | |
11. Munkaügyi Központ | 145 | |
Vezető / Szakigazgatási Szerv | Szervezeti egység | Létszám (fő) |
12. Munkavédelmi és Munkaügyi Szakigazgatási Szerv | 20 | |
13. Fogyasztóvédelmi Felügyelőség | 12 | |
14. Népegészségügyi Szakigazgatási Szerv | 79 | |
15. Közlekedési Felügyelőség | 33 | |
16. Rehabilitációs Szakigazgatási Szerv | 31 | |
Összesen | 922 |
12. melléklet a 26/2012. (VIII. 24.) KIM utasításhoz
A Komárom-Esztergom Megyei Kormányhivatal
Szervezeti és Működési Szabályzatának különös szabályai
1. § (1) A Komárom-Esztergom Megyei Kormányhivatal (a továbbiakban: KEMKH) az Alaptörvény 17. cikk (3) bekezdése alapján a Kormány általános hatáskörű területi államigazgatási szerve.
(2) A KEMKH alapadatai a következők:
a) megnevezése: Komárom-Esztergom Megyei Kormányhivatal;
b) rövidítése: KEMKH;
c) angol megnevezése: Government Office of Komárom-Esztergom County;
d) német megnevezése: Das Regierungsamt im Komitat Komárom-Esztergom;
e) francia megnevezése: Office Gouvernemental du Département Komárom-Esztergom;
f) székhelye: 2800 Tatabánya, Fő tér 4.;
g) postafiók címe: 2801 Tatabánya, Pf. 173.;
h) vezetője: kormánymegbízott;
i) alapítója: Magyarország Kormánya;
j) alapítás dátuma: 2011. január 1.;
k) alapító okirat kelte és száma: 2012. április 2.; XXII-3/KIM/1979/2. (2012);
l) a költségvetési szerv létrehozásáról rendelkező jogszabály megnevezése: a fővárosi és megyei kormányhivatalokról, valamint a fővárosi és megyei kormányhivatalok kialakításával és a területi integrációval összefüggő törvénymódosításokról szóló 2010. évi CXXVI. törvény;
m) gazdálkodási besorolása: önállóan működő és gazdálkodó költségvetési szerv;
n) számlavezetője: MÁK;
o) előirányzat-felhasználási keretszámla száma: 10036004-00299554-00000000;
p) adóigazgatási azonosító száma: 15789336-2-11;
q) statisztikai számjele: 15789336-8411-312-11;
r) PIR törzsszáma: 789334;
(3) A KEMKH államháztartási szakágazati besorolása:
841104 Területi általános igazgatási szervek tevékenysége
(4) A KEMKH alaptevékenységének államháztartási szakfeladatrendi besorolása:
680002 Nem lakóingatlan bérbeadása, üzemeltetése
691001 Jogi segítségnyújtás
712106 Élelmiszer-előállítással kapcsolatos állat-egészségügyi ellenőrző vizsgálatok
712109 Egyéb, hatósági eljárás érdekében végzett műszaki vizsgálat, elemzés
721933 Agrártudományi kísérleti fejlesztés
749050 M.n.s. egyéb szakmai, tudományos, műszaki tevékenység
841114 Országgyűlési képviselőválasztásokhoz kapcsolódó tevékenységek
841115 Önkormányzati képviselőválasztásokhoz kapcsolódó tevékenységek
841116 Országos és helyi nemzetiségi önkormányzati választásokhoz kapcsolódó tevékenységek
841117 Európai parlamenti képviselőválasztásokhoz kapcsolódó tevékenységek
841118 Országos és helyi népszavazáshoz kapcsolódó tevékenységek
841124 Területi általános végrehajtó igazgatási tevékenység
841163 Pályázat- és támogatáskezelés, ellenőrzés
841221 Egészségügyterületi igazgatása és szabályozása
841222 Oktatás területi igazgatása és szabályozása
841228 Szociális szolgáltatások területi igazgatása és szabályozása
841229 Társadalmi tevékenységekkel, esélyegyenlőséggel, érdekképviselettel, nemzetiségekkel, egyházakkal összefüggő feladatok területi igazgatása és szabályozása
841322 Mezőgazdaság területi igazgatása és szabályozása
841323 Földügy területi igazgatása és szabályozása
841325 Építésügyterületi igazgatása és szabályozása
841332 Foglalkoztatás-, munkaügy területi igazgatása és szabályozása
841334 Munkavédelmi, munkaügyi ellenőrzés területi igazgatása és szabályozása
841335 Foglalkoztatást elősegítő támogatások
841336 Megváltozott munkaképességű személyek foglalkoztatását elősegítő támogatások
841339 Munkanélküli ellátások finanszírozása
841904 Egészségbiztosítási alap bevételei (elszámolásai)
842206 Honvédelmi felkészítés (komplex védelem)
842350 Pártfogó felügyelői tevékenység
842370 Áldozatsegítés és kárenyhítés
842422 Igazgatásrendészet
843012 Nyugdíjbiztosítási szolgáltatások területi igazgatása
843032 Egészségbiztosítási szolgáltatások területi igazgatása
843041 Egészségbiztosítási pénzbeli betegségi ellátások finanszírozása
843042 Egészségbiztosítási pénzbeli anyasági ellátások finanszírozása
843043 Egészségbiztosítási egyéb pénzbeli ellátások finanszírozása
843047 Egyéb természetbeni ellátások nyújtásának finanszírozása
843048 Egyéb egészségbiztosítási ellátáshoz kapcsolódó kiadások finanszírozása
855935 Szakmai továbbképzések
855936 Kötelező felkészítő képzések
855937 M.n.s. egyéb felnőttoktatás
862240 Egyéb, máshová nem sorolt járóbeteg-ellátás
869011 Hatósági eljárás érdekében vagy más, jogszabályban előírt okból kötelezően végzett egészségügyi szakértői tevékenység
869043 Fertőző megbetegedések megelőzése, járványügyi ellátás
869044 Nem fertőző megbetegedések megelőzése
869051 Környezet-egészségügyi feladatok
869052 Település-egészségügyi feladatok
869060 Élelmezés- és táplálkozás-egészségügyi felügyelet, ellenőrzés, tanácsadás
889943 Munkáltatók által nyújtott lakástámogatások.
(5) A KEMKH jogállását, feladat- és hatáskörét a fővárosi és megyei kormányhivatalokról, valamint a fővárosi és megyei kormányhivatalok kialakításával és a területi integrációval összefüggő törvénymódosításokról szóló 2010. évi CXXVI. törvény, valamint a fővárosi és megyei kormányhivatalokról szóló 288/2010. (XII. 21.) Korm. rendelet és egyéb jogszabályok határozzák meg. A KEMKH vállalkozási tevékenységet végezhet.
2. § A KEMKH-ban Erdészeti Igazgatóság, Kulturális Örökségvédelmi Iroda, valamint Mérésügyi és Műszaki Biztonsági Hatóság nem működik.
3. § (1) A KEMKH szervezeti felépítését az 1. függelék tartalmazza.
(2) A KEMKH szervezeti egységeinek az 1. melléklettől eltérő feladatait - a törzshivatal főosztályai és a szakigazgatási szervek szervezeti egységei szerinti bontásban-a2. függelék tartalmazza.
(3) A KEMKH létszámkeretét - a törzshivatali főosztályok és a szakigazgatási szervek létszám szerinti bontásában -a 3. függelék tartalmazza.
1. függelék
A Komárom-Esztergom Megyei Kormányhivatal szervezeti felépítése

2. függelék
A Komárom-Esztergom Megyei Kormányhivatal szervezeti egységeinek feladatai
I. A Kormánymegbízott által közvetlenül vezetett szervezeti egységek
1. § A KEMKH-ban Jogi és Perképviseleti Osztály nem működik, feladatait a Koordinációs és Szervezési Főosztály látja el.
II. Szakigazgatási szervek
1. Építésügyi Hivatal
2. § A KEMKH Építésügyi Hivatalában állami főépítész nem működik.
2. Növény- és Talajvédelmi Igazgatóság
3. § A KEMKH Növény- és Talajvédelmi Igazgatóságán Vetőmag- és Szaporítóanyag-felügyeleti Osztály, a Növényvédelmi és Növényi Termék Ellenőrzési Osztályán növény-egészségügyi határállomás nem működik.
3. Élelmiszerlánc-biztonsági és Állategészségügyi Igazgatóság
4. § A KEMKH Élelmiszerlánc-biztonsági és Állategészségügyi Igazgatóságán az Élelmiszerlánc-felügyeleti Osztály feladatait az Élelmiszerbiztonsági és Minőség-ellenőrzési Osztály, illetve a Járványügyi Osztály és az Állatvédelmi Osztály feladatait a Járványügyi és Állatvédelmi Osztály látja el.
4. Nyugdíjbiztosítási Igazgatóság
5. § A KEMKH Nyugdíjbiztosítási Igazgatóság Nyugellátási Főosztályán csak egy Igényelbírálási Osztály működik.
6. § A KEMKH Nyugdíjbiztosítási Igazgatóság Nyugellátási Főosztályán esztergomi működési hellyel Ügyfélszolgálati és Igényelbírálási Osztály, a Hatósági, Nyugdíj-nyilvántartási és Ellenőrzési Főosztályán esztergomi működési hellyel Nyilvántartási és Ellenőrzési Osztály működik.
5. Népegészségügyi Szakigazgatási Szerv
7. § A KEMKH Népegészségügyi Szakigazgatási Szervénél Sugár-egészségügyi Decentrum és Laboratóriumi Decentrum nem működik.
6. Közlekedési Felügyelőség
8. § A KEMKH Közlekedési Felügyelőségénél a Közúti Jármű Főosztály feladatait a Közúti Jármű Osztály látja el.
3. függelék
A Komárom-Esztergom Megyei Kormányhivatal szervezeti egységei, valamint létszámkerete
Vezető / Szakigazgatási Szerv | Szervezeti egység | Létszám (fő) |
1. Kormánymegbízott | 1 | |
1.1. Főigazgató | 1 | |
1.2. Igazgató | 1 | |
1.3. Belső Ellenőrzési Osztály | 1 | |
1.4. Kormánymegbízotti Kabinet | 3 | |
1.5. Törvényességi Felügyeleti Főosztály | 5 | |
1.6. Hatósági Főosztály | 29 | |
1.7. Oktatási Főosztály | 5 | |
1.8. Koordinációs és Szervezési Főosztály | 10 | |
1.9. Humánpolitikai Főosztály | 6 | |
1.10. Pénzügyi Főosztály | 33 | |
1.11. Informatikai Főosztály | 13 | |
1.12. Védelmi Bizottság Titkársága | 1 | |
2. Szociális és Gyámhivatal | 12 | |
3. Építésügyi Hivatal | 4 | |
4. Igazságügyi Szolgálat | 21 | |
5. Növény- és Talajvédelmi Igazgatóság | 21 | |
6. Földművelésügyi Igazgatóság | 10 | |
7. Élelmiszerlánc-biztonsági és Állategészségügyi Igazgatóság | 53 | |
8. Földhivatal | 89 | |
9. Egészségbiztosítási Pénztári Szakigazgatási Szerv | 42 | |
10. Nyugdíjbiztosítási Igazgatóság | 60 | |
11. Munkaügyi Központ | 103 | |
12. Munkavédelmi és Munkaügyi Szakigazgatási Szerv | 23 | |
13. Fogyasztóvédelmi Felügyelőség | 11 | |
14. Népegészségügyi Szakigazgatási Szerv | 70 | |
15. Közlekedési Felügyelőség | 37 | |
16. Rehabilitációs Szakigazgatási Szerv | 23 | |
Összesen | 688 |
13. melléklet a 26/2012. (VIII. 24.) KIM utasításhoz
A Nógrád Megyei Kormányhivatal
Szervezeti és Működési Szabályzatának különös szabályai
1. § (1) A Nógrád Megyei Kormányhivatal (a továbbiakban: NMKH) az Alaptörvény 17. cikk (3) bekezdése alapján a Kormány általános hatáskörű területi államigazgatási szerve.
(2) Az NMKH alapadatai a következők:
a) megnevezése: Nógrád Megyei Kormányhivatal;
b) rövidítése: NMKH;
c) angol megnevezése: Government Office of Nógrád County;
d) német megnevezése: Das Regierungsamt im Komitat Nógrád;
e) francia megnevezése: Office Gouvernemental du Département Nógrád;
f) székhelye: 3100 Salgótarján, Zemlinszky Rezső út 9.
g) postafiók címe: 3101 Salgótarján, Pf. 265.
h) vezetője: kormánymegbízott;
i) alapítója: Magyarország Kormánya;
j) alapítás dátuma: 2011. január 1.;
k) alapító okirat kelte és száma: 2012. április 2. XXII-3/KIM/1980/2. (2012);
l) a költségvetési szerv létrehozásáról rendelkező jogszabály megnevezése: a fővárosi és megyei kormányhivatalokról, valamint a fővárosi és megyei kormányhivatalok kialakításával és a területi integrációval összefüggő törvénymódosításokról szóló 2010. évi CXXVI. törvény;
m) gazdálkodási besorolása: önállóan működő és gazdálkodó költségvetési szerv;
n) számlavezetője: MÁK;
o) előirányzat-felhasználási keretszámla száma: 10037005-00299547-00000000;
p) adóigazgatási azonosító száma: 15789343-2-12;
q) statisztikai számjele: 15789343-8411-312-12;
r) PIR törzsszáma: 789345;
(3) Az NMKH államháztartási szakágazati besorolása:
841104 Területi általános igazgatási szervek tevékenysége
(4) Az NMKH alaptevékenységének államháztartási szakfeladatrendi besorolása:
691001 Jogi segítségnyújtás
712101 Mérőeszközök hitelesítése
712106 Élelmiszer-előállítással kapcsolatos állat-egészségügyi ellenőrző vizsgálatok
712109 Egyéb, hatósági eljárás érdekében végzett műszaki vizsgálat, elemzés
721933 Agrártudományi kísérleti fejlesztés
749050 M.n.s. egyéb szakmai, tudományos, műszaki tevékenység
841114 Országgyűlési képviselőválasztásokhoz kapcsolódó tevékenységek
841115 Önkormányzati képviselőválasztásokhoz kapcsolódó tevékenységek
841116 Országos és helyi nemzetiségi önkormányzati választásokhoz kapcsolódó tevékenységek
841117 Európai parlamenti képviselőválasztásokhoz kapcsolódó tevékenységek
841118 Országos és helyi népszavazáshoz kapcsolódó tevékenységek
841124 Területi általános végrehajtó igazgatási tevékenység
841163 Pályázat- és támogatáskezelés, - ellenőrzés
841221 Egészségügy területi igazgatása és szabályozása
841222 Oktatás területi igazgatása és szabályozása
841228 Szociális szolgáltatások területi igazgatása és szabályozása
841229 Társadalmi tevékenységekkel, esélyegyenlőséggel, érdekképviselettel, nemzetiségekkel, egyházakkal összefüggő feladatok területi igazgatása és szabályozása
841322 Mezőgazdaság területi igazgatása és szabályozása
841323 Földügy területi igazgatása és szabályozása
841325 Építésügy területi igazgatása és szabályozása
841332 Foglalkoztatás-, munkaügy területi igazgatása és szabályozása
841334 Munkavédelmi, munkaügyi ellenőrzés területi igazgatása és szabályozása
841335 Foglalkoztatást elősegítő támogatások
841336 Megváltozott munkaképességű személyek foglalkoztatását elősegítő támogatások
841339 Munkanélküli ellátások finanszírozása
841352 Mezőgazdasági támogatások
841904 Egészségbiztosítási alap bevételei (elszámolásai)
842206 Honvédelmi felkészítés (komplex védelem)
842350 Pártfogó felügyelői tevékenység
842370 Áldozatsegítés és kárenyhítés
842422 Igazgatásrendészet
843012 Nyugdíjbiztosítási szolgáltatások területi igazgatása
843032 Egészségbiztosítási szolgáltatások területi igazgatása
843041 Egészségbiztosítási pénzbeli betegségi ellátások finanszírozása
843042 Egészségbiztosítási pénzbeli anyasági ellátások finanszírozása
843043 Egészségbiztosítási egyéb pénzbeli ellátások finanszírozása
843047 Egyéb természetbeni ellátások nyújtásának finanszírozása
843048 Egyéb egészségbiztosítási ellátáshoz kapcsolódó kiadások finanszírozása
855935 Szakmai továbbképzések
855936 Kötelező felkészítő képzések
855937 M.n.s. egyéb felnőttoktatás
862240 Egyéb, máshová nem sorolt járóbeteg-ellátás
869011 Hatósági eljárás érdekében vagy más, jogszabályban előírt okból kötelezően végzett egészségügyi szakértői tevékenység
869043 Fertőző megbetegedések megelőzése, járványügyi ellátás
869044 Nem fertőző megbetegedések megelőzése
869051 Környezet-egészségügyi feladatok
869052 Település-egészségügyi feladatok
869060 Élelmezés- és táplálkozás-egészségügyi felügyelet, ellenőrzés, tanácsadás
889943 Munkáltatók által nyújtott lakástámogatások.
(5) Az NMKH jogállását, feladat- és hatáskörét a fővárosi és megyei kormányhivatalokról, valamint a fővárosi és megyei kormányhivatalok kialakításával és a területi integrációval összefüggő törvénymódosításokról szóló 2010. évi CXXVI. törvény, valamint a fővárosi és megyei kormányhivatalokról szóló 288/2010. (XII. 21.) Korm. rendelet és egyéb jogszabályok határozzák meg. Az NMKH vállalkozási tevékenységet végezhet.
2. § Az NMKH-ban Erdészeti Igazgatóság, Kulturális Örökségvédelmi Iroda, valamint Mérésügyi és Műszaki Biztonsági Hatóság nem működik.
3. § (1) Az NMKH szervezeti felépítését az 1. függelék tartalmazza.
(2) Az NMKH szervezeti egységeinek az 1. melléklettől eltérő feladatait - a törzshivatal főosztályai és a szakigazgatási szervek szervezeti egységei szerinti bontásban-a2.függelék tartalmazza.
(3) Az NMKH létszámkeretét - a törzshivatali főosztályok és a szakigazgatási szervek létszám szerinti bontásában -a 3. függelék tartalmazza.
1. függelék
A Nógrád Megyei Kormányhivatal szervezeti felépítése

2. függelék
A Nógrád Megyei Kormányhivatal szervezeti egységeinek feladatai
I. A Kormánymegbízott által közvetlenül vezetett szervezeti egységek
1. § Az NMKH esetében a Koordinációs és Szervezési Főosztály, illetve a Humánpolitikai Főosztály feladatait Koordinációs, Humánpolitikai és Szervezési Főosztály látja el.
II. Szakigazgatási szervek
1. Építésügyi Hivatal
2. § Az NMKH Építésügyi Hivatalában állami főépítész nem működik.
2. Növény- és Talajvédelmi Igazgatóság
3. § Az NMKH Növény- és Talajvédelmi Igazgatóságán Vetőmag- és Szaporítóanyag-felügyeleti Osztály nem működik.
3. Élelmiszerlánc-biztonsági és Állategészségügyi Igazgatóság
4. § Az NMKH Élelmiszerlánc-biztonsági és Állategészségügyi Igazgatóságán az Élelmiszerlánc-felügyeleti Osztály feladatait az Élelmiszerbiztonsági és Minőség-ellenőrzési Osztály, valamint a Járványügyi Osztály és az Állatvédelmi Osztály feladatait a Járványügyi és Állatvédelmi Osztály látja el.
4. Népegészségügyi Szakigazgatási Szerv
5. § Az NMKH Népegészségügyi Szakigazgatási Szervénél az Egészségügyi Igazgatási Osztály és az Egészségügyi Elemzési és Támogató Osztály feladatait az Egészségügyi Elemzési, Támogatási és Egészségügyi Igazgatási Osztály látja el.
6. § Az NMKH Népegészségügyi Szakigazgatási Szervénél Sugár-egészségügyi Decentrum és Laboratóriumi Decentrum nem működik.
3. függelék
A Nógrád Megyei Kormányhivatal szervezeti egységei, valamint létszámkerete
Vezető / Szakigazgatási Szerv | Szervezeti egység | Létszám (fő) |
1. Kormánymegbízott | 1 | |
1.1. Főigazgató | 1 | |
1.2. Igazgató | 1 | |
1.3. Belső Ellenőrzési Osztály | 2 | |
1.4. Kormánymegbízotti Kabinet | 1 | |
1.5. Törvényességi Felügyeleti Főosztály | 7 | |
1.6. Hatósági Főosztály | 25 |
Vezető / Szakigazgatási Szerv | Szervezeti egység | Létszám (fő) |
1.7. Oktatási Főosztály | 4 | |
1.8. Koordinációs, Humánpolitikai és Szervezési Főosztály | 9 | |
1.9. Pénzügyi Főosztály | 30 | |
1.10. Informatikai Főosztály | 14 | |
1.11. Jogi és Perképviseleti Osztály | 2 | |
1.12. Védelmi Bizottság Titkársága | 1 | |
2. Szociális és Gyámhivatal | 12 | |
3. Építésügyi Hivatal | 3 | |
4. Igazságügyi Szolgálat | 20 | |
5. Növény- és Talajvédelmi Igazgatóság | 18 | |
6. Földművelésügyi Igazgatóság | 10 | |
7. Élelmiszerlánc-biztonsági és Állategészségügyi Igazgatóság | 46 | |
8. Földhivatal | 72 | |
9. Egészségbiztosítási Pénztári Szakigazgatási Szerv | 34 | |
10. Nyugdíjbiztosítási Igazgatóság | 50 | |
11. Munkaügyi Központ | 110 | |
12. Munkavédelmi és Munkaügyi Szakigazgatási Szerv | 19 | |
13. Fogyasztóvédelmi Felügyelőség | 9 | |
14. Népegészségügyi Szakigazgatási Szerv | 43 | |
15. Közlekedési Felügyelőség | 32 | |
16. Rehabilitációs Szakigazgatási Szerv | 16 | |
Összesen | 592 |
14. melléklet a 26/2012. (VIII. 24.) KIM utasításhoz
A Pest Megyei Kormányhivatal
Szervezeti és Működési Szabályzatának különös szabályai
1. § (1) A Pest Megyei Kormányhivatal (a továbbiakban: PMKH) az Alaptörvény 17. cikk (3) bekezdése alapján a Kormány általános hatáskörű területi államigazgatási szerve.
(2) A PMKH alapadatai a következők:
a) megnevezése: Pest Megyei Kormányhivatal;
b) rövidítése: PMKH;
c) angol megnevezése: Government Office of Pest County;
d) német megnevezése: Das Regierungsamt im Komitat Pest;
e) francia megnevezése: Office Gouvernemental du Département Pest;
f) székhelye: 1052 Budapest, Városház utca 7.;
g) postafiók címe: 1364 Budapest, Pf. 270.,
h) vezetője: kormánymegbízott;
i) alapítója: Magyarország Kormánya;
j) alapítás dátuma: 2011. január 1.;
k) alapító okirat kelte és száma: 2012. április 2., XXII-3/KIM/1984/2. (2012);
l) a költségvetési szerv létrehozásáról rendelkező jogszabály megnevezése: a fővárosi és megyei kormányhivatalokról, valamint a fővárosi és megyei kormányhivatalok kialakításával és a területi integrációval összefüggő törvénymódosításokról szóló 2010. évi CXXVI. törvény;
m) gazdálkodási besorolása: önállóan működő és gazdálkodó költségvetési szerv;
n) számlavezetője: MÁK;
o) előirányzat-felhasználási keretszámla száma: 10023002-00299671-00000000;
p) adóigazgatási azonosító száma: 15789350-2-41;
q) statisztikai számjele: 15789350-8411-312-01;
r) PIR törzsszáma: 789356;
(3) A PMKH államháztartási szakágazati besorolása:
841104 Területi általános igazgatási szervek tevékenysége
(4) A PMKH alaptevékenységének államháztartási szakfeladatrendi besorolása:
639990 M.n.s. egyéb információs szolgáltatás
680001 Lakóingatlan bérbeadása, üzemeltetése
680002 Nem lakóingatlan bérbeadása, üzemeltetése
691001 Jogi segítségnyújtás
712101 Mérőeszközök hitelesítése
712102 Közúti közlekedési eszközök műszaki vizsgálata
712106 Élelmiszer-előállítással kapcsolatos állat-egészségügyi ellenőrző vizsgálatok
712109 Egyéb, hatósági eljárás érdekében végzett műszaki vizsgálat, elemzés
712201 Összetétel-, tisztaságvizsgálat, -elemzés
721933 Agrártudományi kísérleti fejlesztés
749050 M.n.s. egyéb szakmai, tudományos, műszaki tevékenység
750000 Állat-egészségügyi ellátás
841114 Országgyűlési képviselőválasztásokhoz kapcsolódó tevékenységek
841115 Önkormányzati képviselőválasztásokhoz kapcsolódó tevékenységek
841116 Országos és helyi nemzetiségi önkormányzati választásokhoz kapcsolódó tevékenységek
841117 Európai parlamenti képviselőválasztásokhoz kapcsolódó tevékenységek
841118 Országos és helyi népszavazáshoz kapcsolódó tevékenységek
841124 Területi általános végrehajtó igazgatási tevékenység
841163 Pályázat- és támogatáskezelés, ellenőrzés
841222 Oktatás területi igazgatása és szabályozása
841223 Kultúra területi igazgatása és szabályozása
841228 Szociális szolgáltatások területi igazgatása és szabályozása
841229 Társadalmi tevékenységekkel, esélyegyenlőséggel, érdekképviselettel, nemzetiségekkel, egyházakkal összefüggő feladatok területi igazgatása és szabályozása
841322 Mezőgazdaság területi igazgatása és szabályozása
841323 Földügy területi igazgatása és szabályozása
841325 Építésügy területi igazgatása és szabályozása
841326 Közlekedés területi igazgatása és szabályozása
841332 Foglalkoztatás-, munkaügy területi igazgatása és szabályozása
841334 Munkavédelmi, munkaügyi ellenőrzés területi igazgatása és szabályozása
841335 Foglalkoztatást elősegítő támogatások
841336 Megváltozott munkaképességű személyek foglalkoztatását elősegítő támogatások
841339 Munkanélküli ellátások finanszírozása
841382 Területfejlesztési és területrendezési területi feladatok
842206 Honvédelmi felkészítés (komplex védelem)
842350 Pártfogó felügyelői tevékenység
842370 Áldozatsegítés és kárenyhítés
842422 Igazgatásrendészet
855933 Foglalkoztatást elősegítő képzések
855935 Szakmai továbbképzések
855936 Kötelező felkészítő képzések
855937 M.n.s. egyéb felnőttoktatás
856091 Szakképzési és felnőttképzési támogatások
889943 Munkáltatók által nyújtott lakástámogatások
890704 Egyéb fogyasztóvédelmi tájékoztatási tevékenység
890705 Fogyasztóvédelmi érdekképviseleti tevékenység.
(5) A PMKH jogállását, feladat- és hatáskörét a fővárosi és megyei kormányhivatalokról, valamint a fővárosi és megyei kormányhivatalok kialakításával és a területi integrációval összefüggő törvénymódosításokról szóló 2010. évi CXXVI. törvény, valamint a fővárosi és megyei kormányhivatalokról szóló 288/2010. (XII. 21.) Korm. rendelet és egyéb jogszabályok határozzák meg. A PMKH vállalkozási tevékenységet végezhet.
2. § A PMKH-ban Egészségbiztosítási Pénztári Szakigazgatási Szerv, Nyugdíjbiztosítási Igazgatóság, Népegészségügyi Szakigazgatási Szerv, Mérésügyi és Műszaki Biztonsági Hatóság, valamint Rehabilitációs Szakigazgatási Szerv nem működik.
3. § (1) A PMKH szervezeti felépítését az 1. függelék tartalmazza.
(2) A PMKH szervezeti egységeinek az 1. melléklettől eltérő feladatait - a törzshivatal főosztályai és a szakigazgatási szervek szervezeti egységei szerinti bontásban-a2. függelék tartalmazza.
(3) A PMKH létszámkeretét - a törzshivatali főosztályok és a szakigazgatási szervek létszám szerinti bontásában -a 3. függelék tartalmazza.
1. függelék
A Pest Megyei Kormányhivatal szervezeti felépítése

2. függelék
A Pest Megyei Kormányhivatal szervezeti egységeinek feladatai
I. A Kormánymegbízott által közvetlenül vezetett szervezeti egységek
1. § A PMKH törzshivatalában Ügyfélszolgálati Főosztály és Építésügyi Főosztály működik.
2. § A PMKH törzshivatalában Jogi és Perképviseleti Osztály helyett Jogi és Perképviseleti Főosztály működik.
1. Kormánymegbízotti Kabinet
3. § Megszervezi a kormánymegbízotti értekezletet, amelyről emlékeztetőt készít.
4. § Ellátja a kormánymegbízott, a Kormánymegbízotti Kabinet vezetője, a főigazgató és az igazgató titkársági, ügyirat-kezelési, minősített adatkezelési, irattározási, ügyviteli és leírói feladatait.
2. Ügyfélszolgálati Főosztály
5. § Véleményezi a kormányzati integrált ügyfélszolgálatok működését érintő jogszabálytervezeteket, valamint az ügyfélfogadási tevékenység tapasztalatai alapján jogszabály-módosító javaslatokat kezdeményez.
6. § A kormányablakok sajtónyilvánosságával kapcsolatos kérdésekben adatszolgáltatással és szakmai anyagok összeállításával segíti a Kormánymegbízotti Kabinet munkáját.
7. § Megválaszolja az ügyfélszolgálatokon azonnal meg nem válaszolható, utólagos választ igénylő ügyfélkérdéseket.
3. Építésügyi Főosztály
8. § Az Építésügyi Főosztály kodifikációs feladatai tekintetében az építésügyi hatósági tevékenység tapasztalatai alapján jogszabály módosító javaslatokat kezdeményez, melyről tájékoztatja az építésügyért felelős minisztert.
9. § (1) Az Építésügyi Főosztály ellátja a PMKH feladat- és hatáskörébe tartozó építésügyi hatósági feladatokat, dönt a Kormányhivatal hatáskörébe utalt építésügyi hatósági ügyekben.
(2) Az Építésügyi Főosztály az elsőfokú építésügyi hatóságok felett gyakorolt felügyeleti jogkörében
a) ellenőrzi az elsőfokú építésügyi hatóságok tevékenységét, a jogszabályok előírásainak betartását;
b) az építésügyért felelős miniszter közleménye alapján célvizsgálatokat, összevont építésügyi hatósági célvizsgálatokat, illetve utóvizsgálati ellenőrzést tart;
c) előkészíti a főosztály feladatkörébe tartozó építésügyi hatósági ügyekben az elfogultság megállapítására, illetve - elfogultság, valamint egyéb kizárási ok és illetékességi összeütközés esetén - az eljáró szerv vagy ügyintéző kijelölésére vonatkozó döntéseket, az elsőfokú hatóság mulasztása miatt szükséges intézkedéseket.
10. § Közreműködik a főosztály feladatkörébe tartozó hatósági ügyekben keletkezett közigazgatási perekkel összefüggő beadványok elkészítésében (előkészítő iratok, ellenkérelmek, fellebbezések stb.).
11. § Összeállítja, feldolgozza és elemzi az építésügyi hatósági statisztikát, értékeli a hatósági tevékenység tapasztalatait.
12. § Intézi a feladatkörét érintő közérdekű bejelentésekkel, kérelmekkel, panaszokkal kapcsolatos ügyeket.
II. Szakigazgatási szervek
1. Növény- és Talajvédelmi Igazgatóság
13. § A PMKH Növény- és Talajvédelmi Igazgatóságán Vetőmag- és Szaporítóanyag-felügyeleti Osztály nem működik.
14. § A PMKH Növény- és Talajvédelmi Igazgatóságán Növény-egészségügyi Osztály, Határállomás működik.
2. Erdészeti Igazgatóság
15. § A PMKH Erdészeti Igazgatóságán Agglomerációs és Területrendezési Hatósági Osztály működik.
3. Élelmiszerlánc-biztonsági és Állategészségügyi Igazgatóság
16. § A PMKH Élelmiszerlánc-biztonsági és Állategészségügyi Igazgatóságán a következő osztályok működnek: Élelmiszer Előállítás Ellenőrzési Osztály, Élelmiszer Forgalmazás Ellenőrzési Osztály, Élelmiszer Minőség Ellenőrzési Osztály, Étkeztetés-, Vendéglátás Felügyeleti Osztály, Járványügyi Osztály, Állatvédelmi és Takarmány-, Gyógyszer Felügyeleti Osztály, Kerületi Hivatalok Osztálya, valamint Budapest Liszt Ferenc Állategészségügyi Határállomás.
4. Munkavédelmi és Munkaügyi Szakigazgatási Szerv
17. § A PMKH Munkavédelmi és Munkaügyi Szakigazgatási Szervének Munkavédelmi Felügyelőségén Jogi, Behajtási és Igazgatási Osztály, Ágazatfelügyeleti Osztály és Területfelügyeleti Osztály, Munkaügyi Felügyelőségén Behajtási és Igazgatási Osztály, Ellenőrzési Osztály, valamint Hatósági Osztály működik.
5. Fogyasztóvédelmi Felügyelőség
18. § A PMKH Fogyasztóvédelmi Felügyelőségén Fogyasztó-kapcsolati Osztály és Fogyasztóvédelmi Osztály működik.
3. függelék
A Pest Megyei Kormányhivatal szervezeti egységei, valamint létszámkerete
Vezető / Szakigazgatási Szerv | Szervezeti egység | Létszám (fő) |
1. Kormánymegbízott | 1 | |
1.1. Főigazgató | 1 | |
1.2. Igazgató | 1 | |
1.3. Belső Ellenőrzési Osztály | 3 | |
1.4. Kormánymegbízotti Kabinet | 21 | |
1.5. Törvényességi Felügyeleti Főosztály | 17 | |
1.6. Hatósági Főosztály | 58 | |
1.7. Építésügyi Főosztály | 13 | |
1.8. Ügyfélszolgálati Főosztály | 28 | |
1.9. Oktatási Főosztály | 11 | |
1.10. Koordinációs és Szervezési Főosztály | 13 |
Vezető / Szakigazgatási Szerv | Szervezeti egység | Létszám (fő) |
1.11. Humánpolitikai Főosztály | 17 | |
1.12. Pénzügyi Főosztály | 66 | |
1.13. Informatikai Főosztály | 22 | |
1.14. Jogi és Perképviseleti Osztály | 12 | |
1.15. Védelmi Bizottság Titkársága | 3 | |
2. Szociális és Gyámhivatal | 25 | |
3. Építésügyi Hivatal | 14 | |
4. Igazságügyi Szolgálat | 36 | |
5. Növény- és Talajvédelmi Igazgatóság | 32 | |
6. Erdészeti Igazgatóság | 37 | |
7. Földművelésügyi Igazgatóság | 12 | |
8. Élelmiszerlánc-biztonsági és Állategészségügyi Igazgatóság | 201 | |
9. Földhivatal | 350 | |
10. Munkaügyi Központ | 170 | |
11. Munkavédelmi és Munkaügyi Szakigazgatási Szerv | 57 | |
12. Fogyasztóvédelmi Felügyelőség | 28 | |
13. Kulturális Örökségvédelmi Iroda | 13 | |
14. Közlekedési Felügyelőség | 120 | |
Összesen | 1382 |
15. melléklet a 26/2012. (VIII. 24.) KIM utasításhoz
A Somogy Megyei Kormányhivatal
Szervezeti és Működési Szabályzatának különös szabályai
1. § (1) A Somogy Megyei Kormányhivatal (a továbbiakban: SMKH) az Alaptörvény 17. cikk (3) bekezdése alapján a Kormány általános hatáskörű területi államigazgatási szerve.
(2) Az SMKH alapadatai a következők:
a) megnevezése: Somogy Megyei Kormányhivatal;
b) rövidítése: SMKH;
c) angol megnevezése: Government Office of Somogy County;
d) német megnevezése: Das Regierungsamt im Komitat Somogy;
e) francia megnevezése: Office Gouvernemental du Département Somogy;
f) székhelye: 7400 Kaposvár, Csokonai u. 3.;
g) postafiók címe: 7401 Kaposvár, Pf. 281.;
h) vezetője: kormánymegbízott;
i) alapítója: Magyarország Kormánya;
j) alapítás dátuma: 2011. január 1.;
k) alapító okirat kelte és száma: 2012. április 2.; XXII-3/KIM/1985/2. (2012);
l) a költségvetési szerv létrehozásáról rendelkező jogszabály megnevezése: a fővárosi és megyei kormányhivatalokról, valamint a fővárosi és megyei kormányhivatalok kialakításával és a területi integrációval összefüggő törvénymódosításokról szóló 2010. évi CXXVI. törvény;
m) gazdálkodási besorolása: önállóan működő és gazdálkodó költségvetési szerv;
n) számlavezetője: MÁK;
o) előirányzat-felhasználási keretszámla száma:10039007-00299688-00000000;
p) adóigazgatási azonosító száma: 15789367-2-14;
q) statisztikai számjele: 15789367-8411-312-14;
r) PIR törzsszáma: 789367;
(3) Az SMKH államháztartási szakágazati besorolása:
841104 Területi általános igazgatási szervek tevékenysége
(4) Az SMKH alaptevékenységének államháztartási szakfeladatrendi besorolása:
639990 M.n.s. egyéb információs szolgáltatás
680002 Nem lakóingatlan bérbeadása, üzemeltetése
691001 Jogi segítségnyújtás
712106 Élelmiszer-előállítással kapcsolatos állat-egészségügyi ellenőrző vizsgálatok
712109 Egyéb, hatósági eljárás érdekében végzett műszaki vizsgálat, elemzés
721933 Agrártudományi kísérleti fejlesztés
749050 M.n.s. egyéb szakmai, tudományos, műszaki tevékenység
750000 Állat-egészségügyi ellátás
841114 Országgyűlési képviselőválasztásokhoz kapcsolódó tevékenységek
841115 Önkormányzati képviselőválasztásokhoz kapcsolódó tevékenységek
841116 Országos és helyi nemzetiségi önkormányzati választásokhoz kapcsolódó tevékenységek
841117 Európai parlamenti képviselőválasztásokhoz kapcsolódó tevékenységek
841118 Országos és helyi népszavazáshoz kapcsolódó tevékenységek
841124 Területi általános végrehajtó igazgatási tevékenység
841163 Pályázat- és támogatáskezelés, -ellenőrzés
841221 Egészségügy területi igazgatása és szabályozása
841222 Oktatás területi igazgatása és szabályozása
841228 Szociális szolgáltatások területi igazgatása és szabályozása
841229 Társadalmi tevékenységekkel, esélyegyenlőséggel, érdekképviselettel, nemzetiségekkel, egyházakkal összefüggő feladatok területi igazgatása és szabályozása
841322 Mezőgazdaság területi igazgatása és szabályozása
841323 Földügy területi igazgatása és szabályozása
841325 Építésügy területi igazgatása és szabályozása
841332 Foglalkoztatás-, munkaügy területi igazgatása és szabályozása
841334 Munkavédelmi, munkaügyi ellenőrzés területi igazgatása és szabályozása
841335 Foglalkoztatást elősegítő támogatások
841336 Megváltozott munkaképességű személyek foglalkoztatását elősegítő támogatások 841339 Munkanélküli ellátások finanszírozása
841382 Területfejlesztési és területrendezési területi feladatok
841904 Egészségbiztosítási alap bevételei (elszámolásai)
842206 Honvédelmi felkészítés (komplex védelem)
842350 Pártfogó felügyelői tevékenység
842370 Áldozatsegítés és kárenyhítés
842422 Igazgatásrendészet
843012 Nyugdíjbiztosítási szolgáltatások területi igazgatása
843032 Egészségbiztosítási szolgáltatások területi igazgatása
843041 Egészségbiztosítási pénzbeli betegségi ellátások finanszírozása
843042 Egészségbiztosítási pénzbeli anyasági ellátások finanszírozása
843043 Egészségbiztosítási egyéb pénzbeli ellátások finanszírozása
843047 Egyéb természetbeni ellátások nyújtásának finanszírozása
843048 Egyéb egészségbiztosítási ellátáshoz kapcsolódó kiadások finanszírozása
855935 Szakmai továbbképzések
855936 Kötelező felkészítő képzések
856091 Szakképzési és felnőttképzési támogatások
862240 Egyéb, máshová nem sorolt járóbeteg-ellátás
869011 Hatósági eljárás érdekében vagy más, jogszabályban előírt okból kötelezően végzett egészségügyi szakértői tevékenység
869043 Fertőző megbetegedések megelőzése, járványügyi ellátás
869044 Nem fertőző megbetegedések megelőzése
869051 Környezet-egészségügyi feladatok
869052 Település-egészségügyi feladatok
869060 Élelmezés- és táplálkozás-egészségügyi felügyelet, ellenőrzés, tanácsadás
889943 Munkáltatók által nyújtott lakástámogatások
890443 Egyéb közfoglalkoztatás.
(5) Az SMKH jogállását, feladat- és hatáskörét a fővárosi és megyei kormányhivatalokról, valamint a fővárosi és megyei kormányhivatalok kialakításával és a területi integrációval összefüggő törvénymódosításokról szóló 2010. évi CXXVI. törvény, valamint a fővárosi és megyei kormányhivatalokról szóló 288/2010. (XII. 21.) Korm. rendelet és egyéb jogszabályok határozzák meg. Az SMKH vállalkozási tevékenységet végezhet.
2. § Az SMKH-ban Kulturális Örökségvédelmi Hivatal, valamint Mérésügyi és Műszaki Biztonsági Hatóság nem működik.
3. § (1) Az SMKH szervezeti felépítését az 1. függelék tartalmazza.
(2) Az SMKH szervezeti egységeinek az 1. melléklettől eltérő feladatait - a törzshivatal főosztályai és a szakigazgatási szervek szervezeti egységei szerinti bontásban-a2. függelék tartalmazza.
(3) Az SMKH létszámkeretét - a törzshivatali főosztályok és a szakigazgatási szervek létszám szerinti bontásában -a 3. függelék tartalmazza.
1. függelék
A Somogy Megyei Kormányhivatal szervezeti felépítése

2. függelék
A Somogy Megyei Kormányhivatal szervezeti egységeinek feladatai
I. A Kormánymegbízott által közvetlenül vezetett szervezeti egységek
1. Oktatási Főosztály
1. § Vizsgabizottságot működtető intézményként eljár az SMKH és jogelődje mellett működött érettségi vizsgabizottságok érettségi vizsgaszabályzatban meghatározott iratainak kezelésében.
II. Szakigazgatási szervek
1. Növény- és Talajvédelmi Igazgatóság
2. § Az SMKH Növény- és Talajvédelmi Igazgatóságán Vetőmag- és Szaporítóanyag-felügyeleti Osztály nem működik.
2. Népegészségügyi Szakigazgatási Szerv
3. § Az SMKH Népegészségügyi Szakigazgatási Szervénél Sugár-egészségügyi Decentrum és Laboratóriumi Decentrum nem működik.
3. Közlekedési Felügyelőség
4. § Az SMKH Közlekedési Felügyelőségénél a Közúti Jármű Főosztály feladatait a Közúti Jármű Osztály látja el. A Közúti Jármű Osztály Közúti Jármű Forgalmi Csoport és Közúti Jármű Műszaki Csoport szervezeti egységekből áll.
3. függelék
A Somogy Megyei Kormányhivatal szervezeti egységei, valamint létszámkerete
Vezető / Szakigazgatási Szerv | Szervezeti egység | Létszám (fő) |
1. Kormánymegbízott | 1 | |
1.1. Főigazgató | 1 | |
1.2. Igazgató | 1 | |
1.3. Belső Ellenőrzési Osztály | 3 | |
1.4. Kormánymegbízotti Kabinet | 5 | |
1.5. Törvényességi Felügyeleti Főosztály | 12 | |
1.6. Hatósági Főosztály | 33 | |
1.7. Oktatási Főosztály | 6 | |
1.8. Koordinációs és Szervezési Főosztály | 12 | |
1.9. Humánpolitikai Főosztály | 7 | |
1.10. Pénzügyi Főosztály | 73 |
Vezető / Szakigazgatási Szerv | Szervezeti egység | Létszám (fő) |
1.11. Informatikai Főosztály | 17 | |
1.12. Jogi és Perképviseleti Osztály | 3 | |
1.13. Védelmi Bizottság Titkársága | 2 | |
2. Szociális és Gyámhivatal | 14 | |
3. Építésügyi Hivatal | 9 | |
4. Igazságügyi Szolgálat | 21 | |
5. Növény- és Talajvédelmi Igazgatóság | 19 | |
6. Erdészeti Igazgatóság | 23 | |
7. Földművelésügyi Igazgatóság | 12 | |
8. Élelmiszerlánc-biztonsági és Állategészségügyi Igazgatóság | 73 | |
9. Földhivatal | 129 | |
10. Egészségbiztosítási Pénztári Szakigazgatási Szerv | 48 | |
11. Nyugdíjbiztosítási Igazgatóság | 56 | |
12. Munkaügyi Központ | 119 | |
13. Munkavédelmi és Munkaügyi Szakigazgatási Szerv | 25 | |
14. Fogyasztóvédelmi Felügyelőség | 15 | |
15. Népegészségügyi Szakigazgatási Szerv | 74 | |
16. Közlekedési Felügyelőség | 35 | |
17. Rehabilitációs Szakigazgatási Szerv | 24 | |
Összesen | 872 |
16. melléklet a 26/2012. (VIII. 24.) KIM utasításhoz
A Szabolcs-Szatmár-Bereg Megyei Kormányhivatal
Szervezeti és Működési Szabályzatának különös szabályai
1. § (1) A Szabolcs-Szatmár-Bereg Megyei Kormányhivatal (a továbbiakban: SZSZBMKH) az Alaptörvény 17. cikk (3) bekezdése alapján a Kormány általános hatáskörű területi államigazgatási szerve.
(2) Az SZSZBMKH alapadatai a következők:
a) megnevezése: Szabolcs-Szatmár-Bereg Megyei Kormányhivatal;
b) rövidítése: SZSZBMKH;
c) angol megnevezése: Government Office of Szabolcs-Szatmár-Bereg County;
d) német megnevezése: Das Regierungsamt im Komitat Szabolcs-Szatmár-Bereg;
e) francia megnevezése: Office Gouvernemental du Département Szabolcs-Szatmár-Bereg;
f) székhelye: 4400 Nyíregyháza, Hősök tere 5.;
g) postafiók címe: 4400 Nyíregyháza, Pf. 199.;
h) vezetője: kormánymegbízott;
i) alapítója: Magyarország Kormánya;
j) alapítás dátuma: 2011. január 1.;
k) alapító okirat kelte és száma: 2012. április 2., XXII-3/KIM/1986/2. (2012);
l) a költségvetési szerv létrehozásáról rendelkező jogszabály megnevezése: a fővárosi és megyei kormányhivatalokról, valamint a fővárosi és megyei kormányhivatalok kialakításával és a területi integrációval összefüggő törvénymódosításokról szóló 2010. évi CXXVI. törvény;
m) gazdálkodási besorolása: önállóan működő és gazdálkodó költségvetési szerv;
n) számlavezetője: MÁK;
o) előirányzat-felhasználási keretszámla száma:10044001-00299695-00000000;
p) adóigazgatási azonosító száma: 15789374-2-15;
q) statisztikai számjele: 15789374-8411-312-15;
r) PIR törzsszáma: 789378;
(3) Az SZSZBMKH államháztartási szakágazati besorolása:
841104 Területi általános igazgatási szervek tevékenysége
(4) Az SZSZBMKH alaptevékenységének államháztartási szakfeladatrendi besorolása:
691001 Jogi segítségnyújtás
712106 Élelmiszer-előállítással kapcsolatos állat-egészségügyi ellenőrző vizsgálatok
712109 Egyéb, hatósági eljárás érdekében végzett műszaki vizsgálat, elemzés
749050 M.n.s. egyéb szakmai, tudományos, műszaki tevékenység
780000 Munkaerő-piaci szolgáltatás
841114 Országgyűlési képviselőválasztásokhoz kapcsolódó tevékenységek
841115 Önkormányzati képviselőválasztásokhoz kapcsolódó tevékenységek
841116 Országos és helyi nemzetiségi önkormányzati választásokhoz kapcsolódó tevékenységek
841117 Európai parlamenti képviselőválasztásokhoz kapcsolódó tevékenységek
841118 Országos és helyi népszavazáshoz kapcsolódó tevékenységek
841124 Területi általános végrehajtó igazgatási tevékenység 841163 Pályázat- és támogatáskezelés, ellenőrzés
841221 Egészségügy területi igazgatása és szabályozása
841222 Oktatás területi igazgatása és szabályozása
841228 Szociális szolgáltatások területi igazgatása és szabályozása
841229 Társadalmi tevékenységekkel, esélyegyenlőséggel, érdekképviselettel, nemzetiségekkel, egyházakkal összefüggő feladatok területi igazgatása és szabályozása
841311 Ipar központi igazgatása és szabályozása
841322 Mezőgazdaság területi igazgatása és szabályozása
841323 Földügy területi igazgatása és szabályozása
841325 Építésügy területi igazgatása és szabályozása
841332 Foglalkoztatás-, munkaügy területi igazgatása és szabályozása
841334 Munkavédelmi, munkaügyi ellenőrzés területi igazgatása és szabályozása
841335 Foglalkoztatást elősegítő támogatások
841336 Megváltozott munkaképességű személyek foglalkoztatását elősegítő támogatások
841339 Munkanélküli ellátások finanszírozása
841352 Mezőgazdasági támogatások
841904 Egészségbiztosítási alap bevételei (elszámolásai)
842206 Honvédelmi felkészítés (komplex védelem)
842350 Pártfogó felügyelői tevékenység
842370 Áldozatsegítés és kárenyhítés
842422 Igazgatásrendészet
843012 Nyugdíjbiztosítási szolgáltatások területi igazgatása
843032 Egészségbiztosítási szolgáltatások területi igazgatása
843041 Egészségbiztosítási pénzbeli betegségi ellátások finanszírozása
843042 Egészségbiztosítási pénzbeli anyasági ellátások finanszírozása
843043 Egészségbiztosítási egyéb pénzbeli ellátások finanszírozása
843047 Egyéb természetbeni ellátások nyújtásának finanszírozása
843048 Egyéb egészségbiztosítási ellátáshoz kapcsolódó kiadások finanszírozása
855935 Szakmai továbbképzések
855936 Kötelező felkészítő képzések
855937 M.n.s. egyéb felnőttoktatás
862240 Egyéb, máshová nem sorolt járóbeteg-ellátás
869011 Hatósági eljárás érdekében vagy más, jogszabályban előírt okból kötelezően végzett egészségügyi szakértői tevékenység
869031 Egészségügyi laboratóriumi szolgáltatások
869043 Fertőző megbetegedések megelőzése, járványügyi ellátás
869044 Nem fertőző megbetegedések megelőzése
869045 Kábítószer-megelőzés programjai, tevékenységei
869046 Szenvedélybetegségek (kivéve: kábítószer) megelőzésének programjai, tevékenységei
869047 Komplex egészségfejlesztő, prevenciós programok
869049 Egyéb betegségmegelőzés, népegészségügyi ellátás
869051 Környezet-egészségügyi feladatok
869052 Település-egészségügyi feladatok
869053 Sugár-egészségügyi feladatok
869054 Kémiaibiztonság-egészségügyi feladatok
869060 Élelmezés- és táplálkozás-egészségügyi felügyelet, ellenőrzés, tanácsadás
890442 Foglalkoztatást helyettesítő támogatásra jogosultak hosszabb időtartamú közfoglalkoztatása
890443 Egyéb közfoglalkoztatás.
(5) Az SZSZBMKH jogállását, feladat- és hatáskörét a fővárosi és megyei kormányhivatalokról, valamint a fővárosi és megyei kormányhivatalok kialakításával és a területi integrációval összefüggő törvénymódosításokról szóló 2010. évi CXXVI. törvény, valamint a fővárosi és megyei kormányhivatalokról szóló 288/2010. (XII. 21.) Korm. rendelet és egyéb jogszabályok határozzák meg. Az SZSZBMKH vállalkozási tevékenységet végezhet.
2. § Az SZSZBMKH-ban Erdészeti Igazgatóság, Kulturális Örökségvédelmi Iroda, valamint Mérésügyi és Műszaki Biztonsági Hatóság nem működik.
3. § (1) Az SZSZBMKH szervezeti felépítését az 1. függelék tartalmazza.
(2) Az SZSZBMKH szervezeti egységeinek az 1. melléklettől eltérő feladatait-a törzshivatal főosztályai és a szakigazgatási szervek szervezeti egységei szerinti bontásban-a2. függelék tartalmazza.
(3) Az SZSZBMKH létszámkeretét - a törzshivatali főosztályok és a szakigazgatási szervek létszám szerinti bontásában -a 3. függelék tartalmazza.
1. függelék
A Szabolcs-Szatmár-Bereg Megyei Kormányhivatal szervezeti felépítése

2. függelék
A Szabolcs-Szatmár-Bereg Megyei Kormányhivatal szervezeti egységeinek feladatai
I. A Kormánymegbízott által közvetlenül vezetett szervezeti egységek
1. A Koordinációs és Szervezési Főosztály
1. § Projektmenedzsmentként koordinálja és a pályázati kiírásoknak megfelelően összeállítja a szakigazgatási szervek és a törzshivatal által kimunkált tartalom figyelembevételével a hazai és uniós projekteket.
2. § Az SZSZBMKH ingó- és ingatlanvagyonának kezelésével, használatával, fenntartásával és hasznosításával összefüggő feladatok teljesítésével összefüggően a Főosztály javaslatot ad a Pénzügyi Főosztály részére a műszaki tartalom vonatkozásában a karbantartási, javítási, felújítási feladatok ellátására, valamint műszaki szempontok és igények alapján beruházások kezdeményezésére.
3. § Ellátja az SZSZBMKH-nál alkalmazásban álló kormánytisztviselőkre és munkavállalókra vonatkozólag a munkavédelemmel és tűzvédelemmel kapcsolatos kormányhivatali teendőket, a munkavédelmi és tűzvédelmi oktatás megszervezését, a munkavédelmi és tűzvédelmi helyzet folyamatos figyelemmel kísérését, az előírt jelentések, beszámolók, statisztikák készítésére vonatkozó feladatokat, valamint a munkavédelmi és tűzvédelmi szabályzatok hatályosulásának és naprakészségének vizsgálatát.
4. § Vezetői Döntéstámogató Rendszer segítségével szervezi az SZSZBMKH tulajdonában, vagyonkezelésében, használatában lévő gépjárművek hivatali feladatokhoz kapcsolódó racionális, költségtakarékos elosztását.
5. § A Pénzügyi Főosztállyal együttműködve a gépjárművek műszaki állapotára figyelemmel elkészített dokumentum szerint javasolt felújítási, karbantartási, szervizelési munkák elvégzésének a kezdeményezésével közreműködik a kormányhivatali gépjárművek üzemeltetésében, biztosítja a járművek és egyéb hivatali eszközök üzemeltetéséhez, karbantartásához szükséges feltételeket, felügyeli a szükséges nyilvántartások vezetését.
6. § A Jogi és Perképviseleti Osztállyal és a Pénzügyi Főosztállyal együttműködve, műszaki tartalmú szakmai javaslatok kidolgozásával közreműködik a közbeszerzési eljárások előkészítésében.
7. § A Pénzügyi Főosztállyal együttműködve műszaki tartalmú szakmai javaslatok kidolgozásával működik közre - az informatikai és kommunikációs üzemeltetési feladatok kivételével - a szakigazgatási szervek működésével és üzemeltetésével kapcsolatos feladatok ellátásában.
8. § A Pénzügyi Főosztállyal együttműködve az SZSZBMKH működésével összefüggő beszerzési, karbantartási, felújítási feladatokat érintően kidolgozott műszaki tartalmú szakmai javaslatok adásával közreműködik az üzemeltetéshez szükséges feltételek biztosításában.
9. § Koordinálja a vis maiorral kapcsolatos kormányhivatali feladatok ellátását, e tevékenységével összefüggésben szükség esetén a Hatósági Főosztályon kívül a kormánymegbízott engedélyével más szervezeti egységet is bevonhat a feladat ellátásába.
2. Pénzügyi Főosztály
10. § Ellátja az SZSZBMKH ingó és ingatlanvagyonának kezelését, az ingó és ingatlanvagyon kezelésével, használatával, fenntartásával és hasznosításával összefüggő feladatokat, a javítási, karbantartási, felújítási, beruházási tevékenység vonatkozásában a Koordinációs és Szervezési Főosztály javaslata alapján.
11. § Ellátja a szakigazgatási szervek működésével kapcsolatos üzemeltetési feladatokat a Koordinációs és Szervezési Főosztály együttműködésével, kivéve az informatikai és kommunikációs üzemeltetési feladatokat.
12. § Ellátja a Koordinációs és Szervezési Főosztály együttműködésével az SZSZBMKH működésével összefüggő beszerzési, karbantartási, felújítási feladatokat, gondoskodik az üzemeltetéshez szükséges feltételek biztosításáról.
II. Szakigazgatási szervek
1. Építésügyi Hivatal
13. § Az SZSZBMKH Építésügyi Hivatalában állami főépítész nem működik.
2. Növény- és Talajvédelmi Igazgatóság
14. § Az SZSZBMKH Növény-és Talajvédelmi Igazgatóságán Vetőmag- és Szaporítóanyag-felügyeleti Osztály nem működik.
3. Népegészségügyi Szakigazgatási Szerv
15. § Az SZSZBMKH Népegészségügyi Szakigazgatási Szervénél Sugár-egészségügyi Decentrum és Laboratóriumi Decentrum nem működik.
3. függelék
A Szabolcs-Szatmár-Bereg Megyei Kormányhivatal szervezeti egységei, valamint létszámkerete
Vezető / Szakigazgatási Szerv | Szervezeti egység | Létszám (fő) |
1. Kormánymegbízott | 1 | |
1.1. Főigazgató | 1 | |
1.2. Igazgató | 1 | |
1.3. Belső Ellenőrzési Osztály | 2 | |
1.4. Kormánymegbízotti Kabinet | 4 | |
1.5. Törvényességi Felügyeleti Főosztály | 11 | |
1.6. Hatósági Főosztály | 47 | |
1.7. Oktatási Főosztály | 7 | |
1.8. Koordinációs és Szervezési Főosztály | 31 | |
1.9. Humánpolitikai Főosztály | 11 | |
1.10. Pénzügyi Főosztály | 45 | |
1.11. Informatikai Főosztály | 21 | |
1.12. Jogi és Perképviseleti Osztály | 4 | |
1.13. Védelmi Bizottság Titkársága | 2 | |
Vezető / Szakigazgatási Szerv | Szervezeti egység | Létszám (fő) |
2. Szociális és Gyámhivatal | 20 | |
3. Építésügyi Hivatal | 4 | |
4. Igazságügyi Szolgálat | 31 | |
5. Növény- és Talajvédelmi Igazgatóság | 41 | |
6. Földművelésügyi Igazgatóság | 20 | |
7. Élelmiszerlánc-biztonsági és Állategészségügyi Igazgatóság | 142 | |
8. Földhivatal | 197 | |
9. Egészségbiztosítási Pénztári Szakigazgatási Szerv | 67 | |
10. Nyugdíjbiztosítási Igazgatóság | 87 | |
11. Munkaügyi Központ | 223 | |
12. Munkavédelmi és Munkaügyi Szakigazgatási Szerv | 23 | |
13. Fogyasztóvédelmi Felügyelőség | 13 | |
14. Népegészségügyi Szakigazgatási Szerv | 83 | |
15. Közlekedési Felügyelőség | 50 | |
16. Rehabilitációs Szakigazgatási Szerv | 50 | |
Összesen | 1239 |
17. melléklet a 26/2012. (VIII. 24.) KIM utasításhoz
A Tolna Megyei Kormányhivatal
Szervezeti és Működési Szabályzatának különös szabályai
1. § (1) A Tolna Megyei Kormányhivatal (a továbbiakban: TMKH) az Alaptörvény 17. cikk (3) bekezdése alapján a Kormány általános hatáskörű területi államigazgatási szerve.
(2) A TMKH alapadatai a következők:
a) megnevezése: Tolna Megyei Kormányhivatal;
b) rövidítése: TMKH;
c) angol megnevezése: Government Office of Tolna County;
d) német megnevezése: Das Regierungsamt im Komitat Tolna;
e) francia megnevezése: Office Gouvernemental du Département Tolna;
f) székhelye: 7100 Szekszárd, Szent István tér 11-13.;
g) postafiók címe: 7101 Szekszárd, Pf. 136.;
h) vezetője: kormánymegbízott;
i) alapítója: Magyarország Kormánya;
j) alapítás dátuma: 2011. január 1.;
k) alapító okirat kelte és száma: 2012. április 2.; XXII-3/KIM/1988/2. (2012);
l) a költségvetési szerv létrehozásáról rendelkező jogszabály megnevezése: a fővárosi és megyei kormányhivatalokról, valamint a fővárosi és megyei kormányhivatalok kialakításával és a területi integrációval összefüggő törvénymódosításokról szóló 2010. évi CXXVI. törvény;
m) gazdálkodási besorolása: önállóan működő és gazdálkodó költségvetési szerv;
n) számlavezetője: MÁK;
o) előirányzat-felhasználási keretszámla száma: 10046003-00299530-00000000;
p) adóigazgatási azonosító száma: 15789398-2-17;
q) statisztikai számjele: 15789398-8411-312-17;
r) PIR törzsszáma: 789390;
(3) A TMKH államháztartási szakágazati besorolása:
841104 Területi általános igazgatási szervek tevékenysége
(4) A TMKH alaptevékenységének államháztartási szakfeladatrendi besorolása:
691001 Jogi segítségnyújtás
712102 Közúti közlekedési eszközök műszaki vizsgálata
712106 Élelmiszer-előállítással kapcsolatos állat-egészségügyi ellenőrző vizsgálatok
712109 Egyéb, hatósági eljárás érdekében végzett műszaki vizsgálat, elemzés
712201 Összetétel-, tisztaságvizsgálat,-elemzés
721133 Mezőgazdasági, biotechnológiai kísérleti fejlesztés
721933 Agrártudományi kísérleti fejlesztés
749050 M.n.s. egyéb szakmai, tudományos, műszaki tevékenység
750000 Állat-egészségügyi ellátás
841114 Országgyűlési képviselőválasztásokhoz kapcsolódó tevékenységek
841115 Önkormányzati képviselőválasztásokhoz kapcsolódó tevékenységek
841116 Országos és helyi nemzetiségi önkormányzati választásokhoz kapcsolódó tevékenységek
841117 Európai parlamenti képviselőválasztásokhoz kapcsolódó tevékenységek
841118 Országos és helyi népszavazáshoz kapcsolódó tevékenységek
841124 Területi általános végrehajtó igazgatási tevékenység
841163 Pályázat- és támogatáskezelés, ellenőrzés
841221 Egészségügy területi igazgatása és szabályozása
841222 Oktatás területi igazgatása és szabályozása
841228 Szociális szolgáltatások területi igazgatása és szabályozása
841229 Társadalmi tevékenységekkel, esélyegyenlőséggel, érdekképviselettel, nemzetiségekkel, egyházakkal összefüggő feladatok területi igazgatása és szabályozása
841322 Mezőgazdaság területi igazgatása és szabályozása
841323 Földügy területi igazgatása és szabályozása
841325 Építésügy területi igazgatása és szabályozása
841332 Foglalkoztatás-, munkaügy területi igazgatása és szabályozása
841334 Munkavédelmi, munkaügyi ellenőrzés területi igazgatása és szabályozása
841335 Foglalkoztatást elősegítő támogatások
841336 Megváltozott munkaképességű személyek foglalkoztatását elősegítő támogatások
841339 Munkanélküli ellátások finanszírozása
841373 Földügy helyi igazgatása és szabályozása
841382 Területfejlesztési és területrendezési területi feladatok
841904 Egészségbiztosítási alap bevételei (elszámolásai)
842206 Honvédelmi felkészítés (komplex védelem)
842350 Pártfogó felügyelői tevékenység
842370 Áldozatsegítés és kárenyhítés
842422 Igazgatásrendészet
843012 Nyugdíjbiztosítási szolgáltatások területi igazgatása
843032 Egészségbiztosítási szolgáltatások területi igazgatása
843041 Egészségbiztosítási pénzbeli betegségi ellátások finanszírozása
843042 Egészségbiztosítási pénzbeli anyasági ellátások finanszírozása
843043 Egészségbiztosítási egyéb pénzbeli ellátások finanszírozása
843047 Egyéb természetbeni ellátások nyújtásának finanszírozása
843048 Egyéb egészségbiztosítási ellátáshoz kapcsolódó kiadások finanszírozása
855933 Foglalkoztatást elősegítő képzések
855935 Szakmai továbbképzések
855936 Kötelező felkészítő képzések
855937 M.n.s. egyéb felnőttoktatás
856091 Szakképzési és felnőttképzési támogatások
862240 Egyéb, máshová nem sorolt járóbeteg-ellátás
869011 Hatósági eljárás érdekében vagy más, jogszabályban előírt okból kötelezően végzett egészségügyi szakértői tevékenység
869031 Egészségügyi laboratóriumi szolgáltatások
869041 Család- és nővédelmi egészségügyi gondozás
869042 Ifjúság-egészségügyi gondozás
869043 Fertőző megbetegedések megelőzése, járványügyi ellátás
869044 Nem fertőző megbetegedések megelőzése
869045 Kábítószer-megelőzés programjai, tevékenységei
869046 Szenvedélybetegségek (kivéve: kábítószer) megelőzésének programjai, tevékenységei
869047 Komplex egészségfejlesztő, prevenciós programok 869049 Egyéb betegségmegelőzés, népegészségügyi ellátás
869051 Környezet-egészségügyi feladatok
869052 Település-egészségügyi feladatok
869053 Sugár-egészségügyi feladatok
869054 Kémiaibiztonság-egészségügyi feladatok
869060 Élelmezés- és táplálkozás-egészségügyi felügyelet, ellenőrzés, tanácsadás
890703 Tanácsadó irodák működtetése és fejlesztése
890704 Egyéb fogyasztóvédelmi tájékoztatási tevékenység
890705 Fogyasztóvédelmi érdekképviseleti tevékenység.
(5) A TMKH jogállását, feladat- és hatáskörét a fővárosi és megyei kormányhivatalokról, valamint a fővárosi és megyei kormányhivatalok kialakításával és a területi integrációval összefüggő törvénymódosításokról szóló 2010. évi CXXVI. törvény, valamint a fővárosi és megyei kormányhivatalokról szóló 288/2010. (XII. 21.) Korm. rendelet és egyéb jogszabályok határozzák meg. A TMKH vállalkozási tevékenységet végezhet.
2. § A TMKH-ban Erdészeti Igazgatóság, Kulturális Örökségvédelmi Iroda, valamint Mérésügyi és Műszaki Biztonsági Hatóság nem működik.
3. § (1) A TMKH szervezeti felépítését az 1. függelék tartalmazza.
(2) A TMKH szervezeti egységeinek az 1. melléklettől eltérő feladatait - a törzshivatal főosztályai és a szakigazgatási szervek szervezeti egységei szerinti bontásban-a2.függelék tartalmazza.
(3) A TMKH létszámkeretét - a törzshivatali főosztályok és a szakigazgatási szervek létszám szerinti bontásában -a 3. függelék tartalmazza.
1. függelék
A Tolna Megyei Kormányhivatal szervezeti felépítése

2. függelék
A Tolna Megyei Kormányhivatal szervezeti egységeinek feladatai
I. A Kormánymegbízott által közvetlenül vezetett szervezeti egységek
1. § A TMKH-ban a Kormánymegbízotti Kabinet helyett a Koordinációs és Szervezési Főosztály látja el a kormánymegbízottnak címzett lakossági panaszok, közérdekű bejelentések, javaslatok és egyéb kérelmek elintézésének koordinálását, a kormánymegbízotti értekezlet megszervezését és az emlékeztető készítését.
2. § A TMKH-ban a Humánpolitikai Főosztály helyett a Pénzügyi Főosztály látja el a lakáscélú munkáltatói kölcsön nyújtásával kapcsolatos feladatokat a TMKH valamennyi dolgozójára vonatkozóan.
3. § A TMKH-ban a Humánpolitikai Főosztály helyett a Törvényességi Felügyeleti Főosztály látja el a címzetes főjegyzői cím véleményezésével és felterjesztésével kapcsolatos feladatokat.
4. § A TMKH-ban a Humánpolitikai Főosztály helyett a Koordinációs és Szervezési Főosztály látja el az alkalmazásban álló kormánytisztviselőkre és munkavállalókra vonatkozólag a munkavédelemmel és tűzvédelemmel kapcsolatos kormányhivatali teendőket, a munkavédelmi és tűzvédelmi oktatás megszervezését, a munkavédelmi és tűzvédelmi helyzet folyamatos figyelemmel kísérését, az előírt jelentések, beszámolók, statisztikák készítésére vonatkozó feladatokat, valamint a munkavédelmi és tűzvédelmi szabályzatok hatályosulásának és naprakészségének vizsgálatát.
5. § A TMKH-ban Belső Ellenőrzési Osztály nem működik, független belső ellenőrök látják el az osztály feladatait belső ellenőrzési vezető vezetésével.
II. Szakigazgatási szervek
1. Építésügyi Hivatal
6. § A TMKH Építésügyi Hivatalában állami főépítész nem működik.
2. Igazságügyi Szolgálat
7. § A TMKH Igazságügyi Szolgálatánál a Jogi Segítségnyújtó Osztály, és az Áldozatsegítő Osztály feladatait egy osztály, a Jogi Segítségnyújtó és Áldozatsegítő Osztály látja el.
3. Növény- és Talajvédelmi Igazgatóság
8. § A TMKH Növény- és Talajvédelmi Igazgatóságán Vetőmag- és Szaporítóanyag-felügyeleti Osztály nem működik.
4. Nyugdíjbiztosítási Igazgatóság
9. § A TMKH Nyugdíjbiztosítási Igazgatóságának Nyugellátási Főosztályán egyetlen Igényelbírálási Osztály működik.
5. Népegészségügyi Szakigazgatási Szerv
10. § A TMKH Népegészségügyi Szakigazgatási Szervénél Laboratóriumi Decentrum nem működik.
11. § A TMKH Népegészségügyi Szakigazgatási Szervénél Egészségfejlesztési, Egészségügyi Igazgatási és Egészségügyi Elemzési és Támogató Osztálynem működik.
3. függelék
A Tolna Megyei Kormányhivatal szervezeti egységei, valamint létszámkerete
Vezető / Szakigazgatási Szerv | Szervezeti egység | Létszám (fő) |
1. Kormánymegbízott | 1 | |
1.1. Főigazgató | 1 | |
1.2. Igazgató | 1 | |
1.3. Belső ellenőr | 2 | |
1.4. Kormánymegbízotti Kabinet | 2 | |
1.5. Törvényességi Felügyeleti Főosztály | 8 | |
1.6. Hatósági Főosztály | 25 | |
1.7. Oktatási Főosztály | 4 | |
1.8. Koordinációs és Szervezési Főosztály | 10 | |
1.9. Humánpolitikai Főosztály | 11 | |
1.10. Pénzügyi Főosztály | 43 | |
1.11. Informatikai Főosztály | 11 | |
1.12. Jogi és Perképviseleti Osztály | 3 | |
1.13. Védelmi Bizottság Titkársága | 1 | |
2. Szociális és Gyámhivatal | 10 | |
3. Építésügyi Hivatal | 2 | |
4. Igazságügyi Szolgálat | 17 | |
5. Növény- és Talajvédelmi Igazgatóság | 20 | |
6. Földművelésügyi Igazgatóság | 10 | |
7. Élelmiszerlánc-biztonsági és Állategészségügyi Igazgatóság | 72 | |
8. Földhivatal | 85 | |
9. Egészségbiztosítási Pénztári Szakigazgatási Szerv | 31 | |
10. Nyugdíjbiztosítási Igazgatóság | 40 | |
11. Munkaügyi központ | 89 | |
Vezető / Szakigazgatási Szerv | Szervezeti egység | Létszám (fő) |
12. Munkavédelmi és Munkaügyi Szakigazgatási Szerv | 18 | |
13. Fogyasztóvédelmi Felügyelőség | 9 | |
14. Népegészségügyi Szakigazgatási Szerv | 57 | |
15. Közlekedési Felügyelőség | 35 | |
16. Rehabilitációs Szakigazgatási Szerv | 22 | |
Összesen | 640 |
18. melléklet a 26/2012. (VIII. 24.) KIM utasításhoz
A Vas Megyei Kormányhivatal
Szervezeti és Működési Szabályzatának különös szabályai
1. § (1) A Vas Megyei Kormányhivatal (a továbbiakban: VMKH) az Alaptörvény 17. cikk (3) bekezdése alapján a Kormány általános hatáskörű területi államigazgatási szerve.
(2) A VMKH alapadatai a következők:
a) megnevezése: Vas Megyei Kormányhivatal;
b) rövidítése: VMKH;
c) angol megnevezése: Government Office of Vas County;
d) német megnevezése: Das Regierungsamt im Komitat Vas;
e) francia megnevezése: Office Gouvernemental du Département Vas;
f) székhelye: 9700 Szombathely, Berzsenyi tér 1.;
g) postafiók címe: 9701 Szombathely, Pf. 208.;
h) vezetője: kormánymegbízott;
i) alapítója: Magyarország Kormánya;
j) alapítás dátuma: 2011. január 1.;
k) alapító okirat kelte és száma: 2012. április 2.; XXII-3/KIM/1989/2. (2012);
l) a költségvetési szerv létrehozásáról rendelkező jogszabály megnevezése: a fővárosi és megyei kormányhivatalokról, valamint a fővárosi és megyei kormányhivatalok kialakításával és a területi integrációval összefüggő törvénymódosításokról szóló 2010. évi CXXVI. törvény;
m) gazdálkodási besorolása: önállóan működő és gazdálkodó költségvetési szerv;
n) számlavezetője: MÁK;
o) előirányzat-felhasználási keretszámla száma: 10047004-00299523-00000000;
p) adóigazgatási azonosító száma: 15789408-2-18;
q) statisztikai számjele: 15789408218-8411-312-18;
r) PIR törzsszáma: 789400.
(3) A VMKH államháztartási szakágazati besorolása:
841104 Területi általános igazgatási szervek tevékenysége
(4) A VMKH alaptevékenységének államháztartási szakfeladatrendi besorolása:
680001 Lakóingatlan bérbeadása, üzemeltetése
680002 Nem lakóingatlan bérbeadása, üzemeltetése
691001 Jogi segítségnyújtás
712101 Mérőeszközök hitelesítése
712106 Élelmiszer-előállítással kapcsolatos állat-egészségügyi ellenőrző vizsgálatok
712109 Egyéb, hatósági eljárás érdekében végzett műszaki vizsgálat, elemzés
721933 Agrártudományi kísérleti fejlesztés,
749050 M.n.s. egyéb szakmai, tudományos, műszaki tevékenység
750000 Állat-egészségügyi ellátás
841114 Országgyűlési képviselőválasztásokhoz kapcsolódó tevékenységek
841115 Önkormányzati képviselőválasztásokhoz kapcsolódó tevékenységek
841116 Országos és helyi nemzetiségi önkormányzati választásokhoz kapcsolódó tevékenységek
841117 Európai parlamenti képviselőválasztásokhoz kapcsolódó tevékenységek
841118 Országos és helyi népszavazáshoz kapcsolódó tevékenységek
841124 Területi általános végrehajtó igazgatási tevékenység
841163 Pályázat- és támogatáskezelés, ellenőrzés
841221 Egészségügyterületi igazgatása és szabályozása
841222 Oktatás területi igazgatása és szabályozása
841223 Kultúra területi igazgatása és szabályozása
841228 Szociális szolgáltatások területi igazgatása és szabályozása
841229 Társadalmi tevékenységekkel, esélyegyenlőséggel, érdekképviselettel, nemzetiségekkel, egyházakkal összefüggő feladatok területi igazgatása és szabályozása
841322 Mezőgazdaság területi igazgatása és szabályozása
841323 Földügy területi igazgatása és szabályozása
841325 Építésügyterületi igazgatása és szabályozása
841326 Közlekedés területi igazgatása és szabályozása
841332 Foglalkoztatás-, munkaügy területi igazgatása és szabályozása
841334 Munkavédelmi, munkaügyi ellenőrzés területi igazgatása és szabályozása
841335 Foglalkoztatást elősegítő támogatások
841336 Megváltozott munkaképességű személyek foglalkoztatását elősegítő támogatások
841339 Munkanélküli ellátások finanszírozása
841904 Egészségbiztosítási alap bevételei (elszámolásai)
842206 Honvédelmi felkészítés (komplex védelem)
842350 Pártfogó felügyelői tevékenység
842370 Áldozatsegítés és kárenyhítés
842422 Igazgatásrendészet
843012 Nyugdíjbiztosítási szolgáltatások területi igazgatása
843032 Egészségbiztosítási szolgáltatások területi igazgatása
843041 Egészségbiztosítási pénzbeli betegségi ellátások finanszírozása
843042 Egészségbiztosítási pénzbeli anyasági ellátások finanszírozása
843043 Egészségbiztosítási egyéb pénzbeli ellátások finanszírozása
843047 Egyéb természetbeni ellátások nyújtásának finanszírozása
843048 Egyéb egészségbiztosítási ellátáshoz kapcsolódó kiadások finanszírozása
855935 Szakmai továbbképzések
855936 Kötelező felkészítő képzések
855937 M.n.s. egyéb felnőttoktatás
862240 Egyéb, máshová nem sorolt járóbeteg-ellátás
869011 Hatósági eljárás érdekében vagy más, jogszabályban előírt okból kötelezően végzett egészségügyi szakértői tevékenység
869031 Egészségügyi laboratóriumi szolgáltatások
869043 Fertőző megbetegedések megelőzése, járványügyi ellátás
869044 Nem fertőző megbetegedések megelőzése
869051 Környezet-egészségügyi feladatok
869052 Település-egészségügyi feladatok
869053 Sugár-egészségügyi feladatok
869060 Élelmezés- és táplálkozás-egészségügyi felügyelet, ellenőrzés, tanácsadás
889943 Munkáltatók által nyújtott lakástámogatások
890442 Foglalkoztatást helyettesítő támogatásra jogosultak hosszabb időtartamú közfoglalkoztatása.
(5) A VMKH jogállását, feladat- és hatáskörét a fővárosi és megyei kormányhivatalokról, valamint a fővárosi és megyei kormányhivatalok kialakításával és a területi integrációval összefüggő törvénymódosításokról szóló 2010. évi CXXVI. törvény, valamint a fővárosi és megyei kormányhivatalokról szóló 288/2010. (XII. 21.) Korm. rendelet és egyéb jogszabályok határozzák meg. A VMKH vállalkozási tevékenységet végezhet.
2. § A VMKH-ban Mérésügyi és Műszaki Biztonsági Hatóság nem működik.
3. § (1) A VMKH szervezeti felépítését az 1. függelék tartalmazza.
(2) A VMKH szervezeti egységeinek az 1. melléklettől eltérő feladatait - a törzshivatal főosztályai és a szakigazgatási szervek szervezeti egységei szerinti bontásban-a2. függelék tartalmazza.
(3) A VMKH létszámkeretét - a törzshivatali főosztályok és a szakigazgatási szervek létszám szerinti bontásában -a 3. függelék tartalmazza.
1. függelék
A Vas Megyei Kormányhivatal szervezeti felépítése

2. függe1ék
A Vas Megyei Kormányhivatal szervezeti egységeinek feladatai
I. A Kormánymegbízott által közvetlenül vezetett szervezeti egységek
1. § A VMKH-ban Jogi és Perképviseleti Osztály nem működik, feladatait a Koordinációs és Szervezési Főosztály, illetve a Hatósági Főosztályon keletkezett ügyekben a Hatósági Főosztály látja el.
II. Szakigazgatási szervek
1. Építésügyi Hivatal
2. § A VMKH Építésügyi Hivatalában állami főépítész nem működik.
2. Növény- és Talajvédelmi Igazgatóság
3. § A VMKH Növény- és Talajvédelmi Igazgatósága Növényvédelmi és Növényi Termék Ellenőrzési Osztályán növény-egészségügyi határállomás nem működik.
3. Nyugdíjbiztosítási Igazgatóság
4. § A VMKH Nyugdíjbiztosítási Igazgatóságának Nyugellátási Főosztályán egyetlen Igényelbírálási Osztály működik.
4. Népegészségügyi Szakigazgatási Szerv
5. § A VMKH Népegészségügyi Szakigazgatási Szervénél Sugár-egészségügyi Decentrum és Laboratóriumi Decentrum nem működik.
5. Élelmiszerlánc-biztonsági és Állategészségügyi Igazgatóság:
6. § A VMKH Élelmiszerlánc-biztonsági és Állategészségügyi Igazgatóságán Állategészségügyi Határkirendeltség nem működik.
3. függelék
A Vas Megyei Kormányhivatal szervezeti egységei, valamint létszámkerete
Vezető / Szakigazgatási Szerv | Szervezeti egység | Létszám (fő) |
1. Kormánymegbízott | 1 | |
1.1. Főigazgató | 1 | |
1.2. Igazgató | 1 | |
1.3. Belső Ellenőrzési Osztály | 2 | |
1.4. Kormánymegbízotti Kabinet | 4 | |
1.5. Törvényességi Felügyeleti Főosztály | 9 |
Vezető / Szakigazgatási Szerv | Szervezeti egység | Létszám (fő) |
1.6. Hatósági Főosztály | 30 | |
1.7. Oktatási Főosztály | 5 | |
1.8. Koordinációs és Szervezési Főosztály | 11 | |
1.9. Humánpolitikai Főosztály | 8 | |
1.10. Pénzügyi Főosztály | 55 | |
1.11. Informatikai Főosztály | 8 | |
1.12. Védelmi Bizottság Titkársága | 2 | |
2. Szociális és Gyámhivatal | 10 | |
3. Építésügyi Hivatal | 3 | |
4. Igazságügyi Szolgálat | 15 | |
5. Növény- és Talajvédelmi Igazgatóság | 28 | |
6. Erdészeti Igazgatóság | 25 | |
7. Földművelésügyi Igazgatóság | 10 | |
8. Élelmiszerlánc-biztonsági és Állategészségügyi Igazgatóság | 70 | |
9. Földhivatal | 90 | |
10. Egészségbiztosítási Pénztári Szakigazgatási Szerv | 37 | |
11. Nyugdíjbiztosítási Igazgatóság | 46 | |
12. Munkaügyi Központ | 82 | |
13. Munkavédelmi és Munkaügyi Szakigazgatási Szerv | 24 | |
14. Fogyasztóvédelmi Felügyelőség | 9 | |
15. Kulturális Örökségvédelmi Iroda | 11 | |
16. Népegészségügyi Szakigazgatási Szerv | 59 | |
17. Közlekedési Felügyelőség | 42 | |
18. Rehabilitációs Szakigazgatási Szerv | 15 | |
Összesen | 713 |
19. melléklet a 26/2012. (VIII. 24.) KIM utasításhoz
A Veszprém Megyei Kormányhivatal
Szervezeti és Működési Szabályzatának különös szabályai
1. § (1) A Veszprém Megyei Kormányhivatal (a továbbiakban: VEMKH) az Alaptörvény 17. cikk (3) bekezdése alapján a Kormány általános hatáskörű területi államigazgatási szerve.
(2) A VEMKH alapadatai a következők:
a) megnevezése: Veszprém Megyei Kormányhivatal;
b) rövidítése: VEMKH;
c) angol megnevezése: Government Office of Veszprém County;
d) német megnevezése: Das Regierungsamt im Komitat Veszprém;
e) francia megnevezése: Office Gouvernemental du Département Veszprém;
f) székhelye: 8200 Veszprém, Megyeház tér 1.;
g) postafiók címe: 8200 Veszprém, Megyeház tér 1.;
h) vezetője: kormánymegbízott;
i) alapítója: Magyarország Kormánya;
j) alapítás dátuma: 2011. január 1.;
k) alapító okirat kelte és száma: 2012. április 2.; XXII-3/KIM/1990/2. (2012);
l) a költségvetési szerv létrehozásáról rendelkező jogszabály megnevezése: a fővárosi és megyei kormányhivatalokról, valamint a fővárosi és megyei kormányhivatalok kialakításával és a területi integrációval összefüggő törvénymódosításokról szóló 2010. évi CXXVI. törvény;
m) gazdálkodási besorolása: önállóan működő és gazdálkodó költségvetési szerv;
n) számlavezetője: MÁK;
o) előirányzat-felhasználási keretszámla száma: 10048005-00299516-00000000;
p) adóigazgatási azonosító száma: 15789415-2-19;
q) statisztikai számjele: 15789415-8411-312-19;
r) PIR törzsszáma: 789411;
(3) A VEMKH államháztartási szakágazati besorolása:
841104 Területi általános igazgatási szervek tevékenysége
(4) A VEMKH alaptevékenységének államháztartási szakfeladatrendi besorolása:
691001 Jogi segítségnyújtás
712106 Élelmiszer-előállítással kapcsolatos állat-egészségügyi ellenőrző vizsgálatok
712109 Egyéb, hatósági eljárás érdekében végzett műszaki vizsgálat, elemzés
721933 Agrártudományi kísérleti fejlesztés
749050 M.n.s. egyéb szakmai, tudományos, műszaki tevékenység
841114 Országgyűlési képviselőválasztásokhoz kapcsolódó tevékenységek
841115 Önkormányzati képviselőválasztásokhoz kapcsolódó tevékenységek
841116 Országos és helyi nemzetiségi önkormányzati választásokhoz kapcsolódó tevékenységek
841117 Európai parlamenti képviselőválasztásokhoz kapcsolódó tevékenységek
841118 Országos és helyi népszavazáshoz kapcsolódó tevékenységek
841124 Területi általános végrehajtó igazgatási tevékenység
841163 Pályázat- és támogatáskezelés, ellenőrzés
841221 Egészségügyterületi igazgatása és szabályozása
841222 Oktatás területi igazgatása és szabályozása
841228 Szociális szolgáltatások területi igazgatása és szabályozása
841229 Társadalmi tevékenységekkel, esélyegyenlőséggel, érdekképviselettel, nemzetiségekkel, egyházakkal összefüggő feladatok területi igazgatása és szabályozása
841322 Mezőgazdaság területi igazgatása és szabályozása
841323 Földügy területi igazgatása és szabályozása
841325 Építésügyterületi igazgatása és szabályozása
841332 Foglalkoztatás-, munkaügy területi igazgatása és szabályozása
841334 Munkavédelmi, munkaügyi ellenőrzés területi igazgatása és szabályozása
841335 Foglalkoztatást elősegítő támogatások
841336 Megváltozott munkaképességű személyek foglalkoztatását elősegítő támogatások
841339 Munkanélküli ellátások finanszírozása
841904 Egészségbiztosítási alap bevételei (elszámolásai)
842206 Honvédelmi felkészítés (komplex védelem)
842350 Pártfogó felügyelői tevékenység
842370 Áldozatsegítés és kárenyhítés
842422 Igazgatásrendészet
842542 Minősített időszaki tevékenységek (kivéve ár- és belvízvédelem)
843012 Nyugdíjbiztosítási szolgáltatások területi igazgatása
843032 Egészségbiztosítási szolgáltatások területi igazgatása
843041 Egészségbiztosítási pénzbeli betegségi ellátások finanszírozása
843042 Egészségbiztosítási pénzbeli anyasági ellátások finanszírozása
843043 Egészségbiztosítási egyéb pénzbeli ellátások finanszírozása
843047 Egyéb természetbeni ellátások nyújtásának finanszírozása
843048 Egyéb egészségbiztosítási ellátáshoz kapcsolódó kiadások finanszírozása
855935 Szakmai továbbképzések
855936 Kötelező felkészítő képzések
855937 M.n.s. egyéb felnőttoktatás
862240 Egyéb, máshová nem sorolt járóbeteg-ellátás
869011 Hatósági eljárás érdekében vagy más, jogszabályban előírt okból kötelezően végzett egészségügyi szakértői tevékenység
869031 Egészségügyi laboratóriumi szolgáltatások
869043 Fertőző megbetegedések megelőzése, járványügyi ellátás
869044 Nem fertőző megbetegedések megelőzése
869051 Környezet-egészségügyi feladatok
869052 Település-egészségügyi feladatok
869053 Sugár-egészségügyi feladatok
869060 Élelmezés- és táplálkozás-egészségügyi felügyelet, ellenőrzés, tanácsadás
890443 Egyéb közfoglalkoztatás.
(5) A VEMKH jogállását, feladat- és hatáskörét a fővárosi és megyei kormányhivatalokról, valamint a fővárosi és megyei kormányhivatalok kialakításával és a területi integrációval összefüggő törvénymódosításokról szóló 2010. évi CXXVI. törvény, valamint a fővárosi és megyei kormányhivatalokról szóló 288/2010. (XII. 21.) Korm. rendelet és egyéb jogszabályok határozzák meg. A VEMKH vállalkozási tevékenységet végezhet.
2. § A VEMKH-ban Kulturális Örökségvédelmi Iroda, valamint Mérésügyi és Műszaki Biztonsági Hatóság nem működik.
3. § (1) A VEMKH szervezeti felépítését az 1. függelék tartalmazza.
(2) A VEMKH szervezeti egységeinek az 1. melléklettől eltérő feladatait - a törzshivatal főosztályai és a szakigazgatási szervek szervezeti egységei szerinti bontásban - a 2. függelék tartalmazza.
(3) A VEMKH létszámkeretét - a törzshivatali főosztályok és a szakigazgatási szervek létszám szerinti bontásában -a 3. függelék tartalmazza.
1. függelék
A Veszprém Megyei Kormányhivatal szervezeti felépítése

2. függelék
A Veszprém Megyei Kormányhivatal szervezeti egységeinek feladatai
I. A Kormánymegbízott által közvetlenül vezetett szervezeti egységek
1. § A VEMKH esetében a Koordinációs és Szervezési Főosztály, illetve a Humánpolitikai Főosztály feladatait Koordinációs, Humánpolitikai és Szervezési Főosztály látja el.
2. § A VEMKH-ban a Koordinációs, Humánpolitikai és Szervezési Főosztály helyett a Pénzügyi Főosztály látja el a lakáscélú munkáltatói kölcsön nyújtásával kapcsolatos feladatokat a VEMKH valamennyi dolgozójára vonatkozóan.
1. Oktatási Főosztály
3. § Vizsgabizottságot működtető intézményként eljár a VEMKH és jogelődje mellett működött érettségi vizsgabizottságok érettségi vizsgaszabályzatban meghatározott iratainak kezelésében.
II. Szakigazgatási szervek
1. Építésügyi Hivatal
4. § A VEMKH Építésügyi Hivatalában állami főépítész nem működik.
2. Növény- és Talajvédelmi Igazgatóság
5. § A VEMKH Növény- és Talajvédelmi Igazgatóságán Vetőmag- és Szaporítóanyag-felügyeleti Osztály nem működik.
3. Nyugdíjbiztosítási Igazgatóság
6. § A VEMKH Nyugdíjbiztosítási Igazgatóság Nyugellátási Főosztályának veszprémi működési helyén Igényelbírálási Osztály és Ügyfélszolgálati és Ügykezelési Osztály, pápai és tapolcai működési helyén Igényelbírálási és Ügyfélszolgálati Osztály, valamint a Hatósági, Nyugdíj-nyilvántartási és Ellenőrzési Főosztályának pápai és tapolcai működési helyén Nyilvántartási és Ellenőrzési Osztály működik.
3. függelék
A Veszprém Megyei Kormányhivatal szervezeti egységei, valamint létszámkerete
Vezető / Szakigazgatási Szerv | Szervezeti egység | Létszám (fő) |
1. Kormánymegbízott | 1 | |
1.1. Főigazgató | 1 | |
1.2. Igazgató | 1 | |
1.3. Belső Ellenőrzési Osztály | 3 | |
1.4. Kormánymegbízotti Kabinet | 5 | |
1.5. Törvényességi Felügyeleti Főosztály | 9 | |
1.6. Hatósági Főosztály | 34 |
Vezető / Szakigazgatási Szerv | Szervezeti egység | Létszám (fő) |
1.7. Oktatási Főosztály | 6 | |
1.8. Koordinációs, Humánpolitikai és Szervezési Főosztály | 15 | |
1.9. Pénzügyi Főosztály | 45 | |
1.10. Informatikai Főosztály | 16 | |
1.11. Jogi és Perképviseleti Osztály | 2 | |
1.12. Védelmi Bizottság Titkársága | 1 | |
2. Szociális és Gyámhivatal | 15 | |
3. Építésügyi Hivatal | 4 | |
4. Igazságügyi Szolgálat | 20 | |
5. Növény- és Talajvédelmi Igazgatóság | 18 | |
6. Erdészeti Igazgatóság | 26 | |
7. Földművelésügyi Igazgatóság | 12 | |
8. Élelmiszerlánc-biztonsági és Állategészségügyi Igazgatóság | 91 | |
9. Földhivatal | 135 | |
10. Egészségbiztosítási Pénztári Szakigazgatási Szerv | 46 | |
11. Nyugdíjbiztosítási Igazgatóság | 72 | |
12. Munkaügyi Központ | 105 | |
13. Munkavédelmi és Munkaügyi Szakigazgatási Szerv | 22 | |
14. Fogyasztóvédelmi Felügyelőség | 13 | |
15. Népegészségügyi Szakigazgatási Szerv | 142 | |
16. Közlekedési Felügyelőség | 42 | |
17. Rehabilitációs Szakigazgatási Szerv | 20 | |
Összesen | 922 |
20. melléklet a 26/2012. (VIII. 24.) KIM utasításhoz
A Zala Megyei Kormányhivatal
Szervezeti és Működési Szabályzatának különös szabályai
1. § (1) A Zala Megyei Kormányhivatal (a továbbiakban: ZMKH) az Alaptörvény 17. cikk (3) bekezdése alapján a Kormány általános hatáskörű területi államigazgatási szerve.
(2) A ZMKH alapadatai a következők:
a) megnevezése: Zala Megyei Kormányhivatal;
b) rövidítése: ZMKH;
c) angol megnevezése: Government Office of Zala County;
d) német megnevezése: Das Regierungsamt im Komitat Zala;
e) francia megnevezése: Office Gouvernemental du Département Zala;
f) székhelye: 8900 Zalaegerszeg, Kosztolányi Dezső utca 10.;
g) postafiók címe: 8901 Zalaegerszeg, Pf. 227.;
h) vezetője: kormánymegbízott;
i) alapítója: Magyarország Kormánya;
j) alapítás dátuma: 2011. január 1;
k) alapító okirat kelte és száma: 2012. április 2., XXII-3/KIM/1991/2. (2012);
l) a költségvetési szerv létrehozásáról rendelkező jogszabály megnevezése: a fővárosi és megyei kormányhivatalokról, valamint a fővárosi és megyei kormányhivatalok kialakításával és a területi integrációval összefüggő törvénymódosításokról szóló 2010. évi CXXVI. törvény;
m) gazdálkodási besorolása: önállóan működő és gazdálkodó költségvetési szerv;
n) előirányzat feletti rendelkezési jogosultsága: teljes jogkörrel rendelkező;
o) számlavezetője: MÁK;
p) előirányzat-felhasználási keretszámla száma: 10049006-00299509-00000000;
q) adóigazgatási azonosító száma: 15789422-2-20;
r) statisztikai számjele: 15789422-8411-312-20;
s) PIR törzsszáma: 789422;
(3) A ZMKH államháztartási szakágazati besorolása:
841104 Területi általános igazgatási szervek tevékenysége
(4) A ZMKH alaptevékenységének államháztartási szakfeladatrendi besorolása:
691001 Jogi segítségnyújtás
712106 Élelmiszer-előállítással kapcsolatos állat-egészségügyi ellenőrző vizsgálatok
712109 Egyéb, hatósági eljárás érdekében végzett műszaki vizsgálat, elemzés
721933 Agrártudományi kísérleti fejlesztés
749050 M.n.s. egyéb szakmai, tudományos, műszaki tevékenység
841114 Országgyűlési képviselőválasztásokhoz kapcsolódó tevékenységek
841115 Önkormányzati képviselőválasztásokhoz kapcsolódó tevékenységek
841116 Országos és helyi nemzetiségi önkormányzati választásokhoz kapcsolódó tevékenységek
841117 Európai parlamenti képviselőválasztásokhoz kapcsolódó tevékenységek
841118 Országos és helyi népszavazáshoz kapcsolódó tevékenységek
841121 Általános kormányzati koordináció
841124 Területi általános végrehajtó igazgatási tevékenység
841163 Pályázat- és támogatáskezelés, ellenőrzés
841221 Egészségügy területi igazgatása és szabályozása
841222 Oktatás területi igazgatása és szabályozása
841228 Szociális szolgáltatások területi igazgatása és szabályozása
841229 Társadalmi tevékenységekkel, esélyegyenlőséggel, érdekképviselettel, nemzetiségekkel, egyházakkal összefüggő feladatok területi igazgatása és szabályozása
841322 Mezőgazdaság területi igazgatása és szabályozása
841323 Földügy területi igazgatása és szabályozása
841325 Építésügy területi igazgatása és szabályozása
841332 Foglalkoztatás-, munkaügy területi igazgatása és szabályozása
841334 Munkavédelmi, munkaügyi ellenőrzés területi igazgatása és szabályozása
841335 Foglalkoztatást elősegítő támogatások
841336 Megváltozott munkaképességű személyek foglalkoztatását elősegítő támogatások
841339 Munkanélküli ellátások finanszírozása
841904 Egészségbiztosítási alap bevételei (elszámolásai)
842206 Honvédelmi felkészítés (komplex védelem)
842350 Pártfogó felügyelői tevékenység
842370 Áldozatsegítés és kárenyhítés
842422 Igazgatásrendészet
842531 A polgári védelem ágazati feladatai
843012 Nyugdíjbiztosítási szolgáltatások területi igazgatása
843032 Egészségbiztosítási szolgáltatások területi igazgatása
843041 Egészségbiztosítási pénzbeli betegségi ellátások finanszírozása
843042 Egészségbiztosítási pénzbeli anyasági ellátások finanszírozása
843043 Egészségbiztosítási egyéb pénzbeli ellátások finanszírozása
843047 Egyéb természetbeni ellátások nyújtásának finanszírozása
843048 Egyéb egészségbiztosítási ellátáshoz kapcsolódó kiadások finanszírozása
855935 Szakmai továbbképzések
855936 Kötelező felkészítő képzések
855937 M.n.s. egyéb felnőttoktatás
862240 Egyéb, máshová nem sorolt járóbeteg-ellátás
869011 Hatósági eljárás érdekében vagy más, jogszabályban előírt okból kötelezően végzett egészségügyi szakértői tevékenység
869043 Fertőző megbetegedések megelőzése, járványügyi ellátás
869044 Nem fertőző megbetegedések megelőzése
869051 Környezet-egészségügyi feladatok
869052 Település-egészségügyi feladatok
869060 Élelmezés- és táplálkozás-egészségügyi felügyelet, ellenőrzés, tanácsadás.
(5) A ZMKH jogállását, feladat- és hatáskörét a fővárosi és megyei kormányhivatalokról, valamint a fővárosi és megyei kormányhivatalok kialakításával és a területi integrációval összefüggő törvénymódosításokról szóló 2010. évi CXXVI. törvény, valamint a fővárosi és megyei kormányhivatalokról szóló 288/2010. (XII. 21.) Korm. rendelet és egyéb jogszabályok határozzák meg. A ZMKH vállalkozási tevékenységet végezhet.
2. § A ZMKH-ban Kulturális Örökségvédelmi Iroda, valamint Mérésügyi és Műszaki Biztonsági Hatóság nem működik.
3. § (1) A ZMKH szervezeti felépítését az 1. függelék tartalmazza.
(2) A ZMKH szervezeti egységeinek az 1. melléklettől eltérő feladatait - a törzshivatal főosztályai és a szakigazgatási szervek szervezeti egységei szerinti bontásban-a2. függelék tartalmazza.
(3) A ZMKH létszámkeretét - a törzshivatali főosztályok és a szakigazgatási szervek létszám szerinti bontásában -a 3. függelék tartalmazza.
1. függelék
A Zala Megyei Kormányhivatal szervezeti felépítése

2. függelék
A Zala Megyei Kormányhivatal szervezeti egységeinek feladatai
I. Szakigazgatási szervek
1. Építésügyi Hivatal
1. § A ZMKH Építésügyi Hivatalában állami főépítész nem működik.
2. Igazságügyi Szolgálat
2. § A ZMKH esetében a Felnőtt Korú Bűnelkövetők Pártfogó Felügyelői Osztálya és a Fiatalkorú Bűnelkövetők Pártfogó Felügyelői Osztálya feladatait egy osztály, a Felnőtt- és Fiatalkorú Bűnelkövetők Pártfogó Felügyelői Osztálya látja el.
3. § A ZMKH esetében a Jogi Segítségnyújtó Osztály és az Áldozatsegítő Osztály feladatait egy osztály, a Jogi Segítségnyújtó és Áldozatsegítő Osztály látja el.
3. Földhivatal
4. § A ZMKH Földhivatalában Működést Támogató Osztály nem működik.
4. Növény- és Talajvédelmi Igazgatóság
5. § A ZMKH Növény- és Talajvédelmi Igazgatóságán Vetőmag- és Szaporítóanyag-felügyeleti Osztály nem működik.
5. Nyugdíjbiztosítási Igazgatóság
6. § A ZMKH Nyugdíjbiztosítási Igazgatósága Nyugellátási Főosztályának nagykanizsai működési helyén Igényelbírálási és Ügyfélszolgálati Osztály, valamint a Hatósági, Nyugdíj-nyilvántartási és Ellenőrzési Főosztályának nagykanizsai működési helyén Nyilvántartási és Ellenőrzési Osztály működik.
6. Népegészségügyi Szakigazgatási Szerv
7. § A ZMKH Népegészségügyi Szakigazgatási Szervénél Sugár-egészségügyi Decentrum és Laboratóriumi Decentrum nem működik.
3. függelék
A Zala Megyei Kormányhivatal szervezeti egységei, valamint létszámkerete
Vezető / Szakigazgatási Szerv | Szervezeti egység | Létszám (fő) |
1. Kormánymegbízott | 1 | |
1.1. Főigazgató | 1 | |
1.2. Igazgató | 1 | |
1.3. Belső Ellenőrzési Osztály | 2 | |
1.4. Kormánymegbízotti Kabinet | 3 | |
1.5. Törvényességi Felügyeleti Főosztály | 10 |
Vezető / Szakigazgatási Szerv | Szervezeti egység | Létszám (fő) |
1.6. Hatósági Főosztály | 34 | |
1.7. Oktatási Főosztály | 5 | |
1.8. Koordinációs és Szervezési Főosztály | 8 | |
1.9. Humánpolitikai Főosztály | 10 | |
1.10. Pénzügyi Főosztály | 60 | |
1.11. Informatikai Főosztály | 17 | |
1.12. Jogi és Perképviseleti Osztály | 3 | |
1.13. Védelmi Bizottság Titkársága | 1 | |
2. Szociális és Gyámhivatal | 12 | |
3. Építésügyi Hivatal | 3 | |
4. Igazságügyi Szolgálat | 18 | |
5. Növény- és Talajvédelmi Igazgatóság | 21 | |
6. Erdészeti Igazgatóság | 23 | |
7. Földművelésügyi Igazgatóság | 11 | |
8. Élelmiszerlánc-biztonsági és Állategészségügyi Igazgatóság | 76 | |
9. Földhivatal | 109 | |
10. Egészségbiztosítási Pénztári Szakigazgatási Szerv | 35 | |
11. Nyugdíjbiztosítási Igazgatóság | 61 | |
12. Munkaügyi Központ | 83 | |
13. Munkavédelmi és Munkaügyi Szakigazgatási Szerv | 17 | |
14. Fogyasztóvédelmi Felügyelőség | 10 | |
15. Népegészségügyi Szakigazgatási Szerv | 58 | |
16. Közlekedési Felügyelőség | 36 | |
17. Rehabilitációs Szakigazgatási Szerv | 15 | |
Összesen | 744 |